• 文献检索
  • 文档翻译
  • 深度研究
  • 学术资讯
  • Suppr Zotero 插件Zotero 插件
  • 邀请有礼
  • 套餐&价格
  • 历史记录
应用&插件
Suppr Zotero 插件Zotero 插件浏览器插件Mac 客户端Windows 客户端微信小程序
定价
高级版会员购买积分包购买API积分包
服务
文献检索文档翻译深度研究API 文档MCP 服务
关于我们
关于 Suppr公司介绍联系我们用户协议隐私条款
关注我们

Suppr 超能文献

核心技术专利:CN118964589B侵权必究
粤ICP备2023148730 号-1Suppr @ 2026

文献检索

告别复杂PubMed语法,用中文像聊天一样搜索,搜遍4000万医学文献。AI智能推荐,让科研检索更轻松。

立即免费搜索

文件翻译

保留排版,准确专业,支持PDF/Word/PPT等文件格式,支持 12+语言互译。

免费翻译文档

深度研究

AI帮你快速写综述,25分钟生成高质量综述,智能提取关键信息,辅助科研写作。

立即免费体验

灯盏花素预处理通过激活 PI3K/Akt/GSK-3β 信号通路抑制冠状动脉微栓塞后大鼠心肌炎症和细胞凋亡。

Breviscapine Pretreatment Inhibits Myocardial Inflammation and Apoptosis in Rats After Coronary Microembolization by Activating the PI3K/Akt/GSK-3β Signaling Pathway.

机构信息

Department of Cardiology, The First Affiliated Hospital of Guangxi Medical University & Guangxi Key Laboratory Base of Precision Medicine in Cardio-Cerebrovascular Diseases Control and Prevention & Guangxi Clinical Research Center for Cardio-Cerebrovascular Diseases, Nanning, People's Republic of China.

Department of Emergency, The First Affiliated Hospital of Guangxi Medical University, Nanning, People's Republic of China.

出版信息

Drug Des Devel Ther. 2021 Feb 25;15:843-855. doi: 10.2147/DDDT.S293382. eCollection 2021.

DOI:10.2147/DDDT.S293382
PMID:33658766
原文链接:https://pmc.ncbi.nlm.nih.gov/articles/PMC7920514/
Abstract

PURPOSE

Coronary microembolization (CME) can cause myocardial inflammation, apoptosis and progressive cardiac dysfunction. On the other hand, breviscapine exerts a significant cardioprotective effect in many cardiac diseases although its role and the potential mechanisms in CME remain unclear. Therefore, the present study aimed to ascertain whether pretreatment with breviscapine could improve CME-induced myocardial injury by alleviating myocardial inflammation and apoptosis. The possible underlying mechanisms were also explored.

METHODS

In this study, 48 Sprague-Dawley (SD) rats were randomly assigned to the CME, CME + breviscapine (CME + BE), CME + breviscapine + LY294002 (CME + BE + LY) and sham groups (12 rats per group). In addition, the CME model was successfully established by injecting 42 μm inert plastic microspheres into the left ventricle of rats. Rats in the CME + BE and CME + BE + LY groups received 40 mg/kg/d of breviscapine for 7 days before inducing CME. Moreover, rats in the CME + BE + LY group were intraperitoneally injected with the phosphoinositide 3-kinase (PI3K) specific inhibitor, LY294002 (10 mg/kg) 30 minutes before CME modeling. 12 h after surgery, the study measured cardiac function, the serum levels of markers of myocardial injury, myocardial inflammation-associated mRNAs and proteins, myocardial apoptosis-associated mRNAs and proteins and conducted myocardial histopathology.

RESULTS

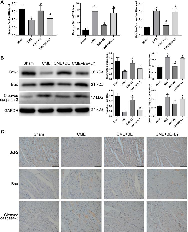
The findings demonstrated that pretreatment with breviscapine alleviated myocardial injury following CME by improving cardiac dysfunction, decreasing the serum levels of markers of myocardial injury, reducing the size of myocardial microinfarct and lowering the cardiomyocyte apoptotic index. More importantly, pretreatment with breviscapine resulted to a decrease in the levels of inflammatory and pro-apoptotic mRNAs and proteins in myocardial tissues and there was an increase in the levels of anti-apoptotic mRNAs and proteins. However, these protective effects were eliminated when breviscapine was combined with LY294002.

CONCLUSION

The findings from this study indicated that breviscapine may inhibit myocardial inflammation and apoptosis by regulating the PI3K/protein kinase B (Akt)/glycogen synthase kinase-3β (GSK-3β) pathway, thereby ameliorating CME-induced cardiac dysfunction and reducing myocardial injury.

摘要

目的

冠状动脉微栓塞(CME)可引起心肌炎症、细胞凋亡和进行性心功能障碍。另一方面,灯盏花素在许多心脏疾病中具有显著的心脏保护作用,尽管其在 CME 中的作用和潜在机制尚不清楚。因此,本研究旨在确定预先给予灯盏花素是否可以通过减轻心肌炎症和细胞凋亡来改善 CME 引起的心肌损伤。还探讨了可能的潜在机制。

方法

本研究将 48 只 Sprague-Dawley(SD)大鼠随机分为 CME、CME+灯盏花素(CME+BE)、CME+灯盏花素+LY294002(CME+BE+LY)和假手术组(每组 12 只大鼠)。此外,通过将 42μm 惰性塑料微球注入大鼠左心室成功建立 CME 模型。在诱导 CME 之前,CME+BE 和 CME+BE+LY 组大鼠给予 40mg/kg/d 灯盏花素 7 天。此外,CME+BE+LY 组大鼠在 CME 建模前 30 分钟腹腔内注射磷酸肌醇 3-激酶(PI3K)特异性抑制剂 LY294002(10mg/kg)。手术后 12h,研究测量心功能、心肌损伤标志物血清水平、心肌炎症相关 mRNA 和蛋白、心肌细胞凋亡相关 mRNA 和蛋白,并进行心肌组织病理学检查。

结果

结果表明,预先给予灯盏花素可通过改善心功能、降低心肌损伤标志物血清水平、减少心肌微梗死面积和降低心肌细胞凋亡指数,减轻 CME 后心肌损伤。更重要的是,预先给予灯盏花素可降低心肌组织中炎症和促凋亡 mRNA 和蛋白水平,并增加抗凋亡 mRNA 和蛋白水平。然而,当灯盏花素与 LY294002 联合使用时,这些保护作用被消除。

结论

本研究结果表明,灯盏花素可能通过调节 PI3K/蛋白激酶 B(Akt)/糖原合酶激酶-3β(GSK-3β)通路抑制心肌炎症和细胞凋亡,从而改善 CME 引起的心功能障碍和减轻心肌损伤。

https://cdn.ncbi.nlm.nih.gov/pmc/blobs/fe52/7920514/61c5bdbbf749/DDDT-15-843-g0007.jpg
https://cdn.ncbi.nlm.nih.gov/pmc/blobs/fe52/7920514/660a617b20b0/DDDT-15-843-g0001.jpg
https://cdn.ncbi.nlm.nih.gov/pmc/blobs/fe52/7920514/b30300f125ad/DDDT-15-843-g0002.jpg
https://cdn.ncbi.nlm.nih.gov/pmc/blobs/fe52/7920514/fa2fc219828e/DDDT-15-843-g0003.jpg
https://cdn.ncbi.nlm.nih.gov/pmc/blobs/fe52/7920514/65aceef82d7e/DDDT-15-843-g0004.jpg
https://cdn.ncbi.nlm.nih.gov/pmc/blobs/fe52/7920514/d68df57866f1/DDDT-15-843-g0005.jpg
https://cdn.ncbi.nlm.nih.gov/pmc/blobs/fe52/7920514/e9a1687e67a7/DDDT-15-843-g0006.jpg
https://cdn.ncbi.nlm.nih.gov/pmc/blobs/fe52/7920514/61c5bdbbf749/DDDT-15-843-g0007.jpg
https://cdn.ncbi.nlm.nih.gov/pmc/blobs/fe52/7920514/660a617b20b0/DDDT-15-843-g0001.jpg
https://cdn.ncbi.nlm.nih.gov/pmc/blobs/fe52/7920514/b30300f125ad/DDDT-15-843-g0002.jpg
https://cdn.ncbi.nlm.nih.gov/pmc/blobs/fe52/7920514/fa2fc219828e/DDDT-15-843-g0003.jpg
https://cdn.ncbi.nlm.nih.gov/pmc/blobs/fe52/7920514/65aceef82d7e/DDDT-15-843-g0004.jpg
https://cdn.ncbi.nlm.nih.gov/pmc/blobs/fe52/7920514/d68df57866f1/DDDT-15-843-g0005.jpg
https://cdn.ncbi.nlm.nih.gov/pmc/blobs/fe52/7920514/e9a1687e67a7/DDDT-15-843-g0006.jpg
https://cdn.ncbi.nlm.nih.gov/pmc/blobs/fe52/7920514/61c5bdbbf749/DDDT-15-843-g0007.jpg

相似文献

1
Breviscapine Pretreatment Inhibits Myocardial Inflammation and Apoptosis in Rats After Coronary Microembolization by Activating the PI3K/Akt/GSK-3β Signaling Pathway.灯盏花素预处理通过激活 PI3K/Akt/GSK-3β 信号通路抑制冠状动脉微栓塞后大鼠心肌炎症和细胞凋亡。
Drug Des Devel Ther. 2021 Feb 25;15:843-855. doi: 10.2147/DDDT.S293382. eCollection 2021.
2
Resveratrol Pretreatment Inhibits Myocardial Apoptosis in Rats Following Coronary Microembolization via Inducing the PI3K/Akt/GSK-3β Signaling Cascade.白藜芦醇预处理通过诱导 PI3K/Akt/GSK-3β 信号级联抑制冠状动脉微栓塞后大鼠心肌细胞凋亡。
Drug Des Devel Ther. 2021 Sep 7;15:3821-3834. doi: 10.2147/DDDT.S323555. eCollection 2021.
3
Human Urinary Kallidinogenase Pretreatment Inhibits Myocardial Inflammation and Apoptosis after Coronary Microembolization by Activating PI3K/Akt/FoxO1 Axis.人尿激肽原酶预处理通过激活 PI3K/Akt/FoxO1 轴抑制冠状动脉微栓塞后心肌炎症和细胞凋亡。
Front Biosci (Landmark Ed). 2022 Oct 31;27(10):298. doi: 10.31083/j.fbl2710298.
4
Alprostadil Injection Attenuates Coronary Microembolization-Induced Myocardial Injury Through GSK-3β/Nrf2/HO-1 Signaling-Mediated Apoptosis Inhibition.前列地尔注射液通过 GSK-3β/Nrf2/HO-1 信号通路介导的凋亡抑制减轻冠状动脉微栓塞诱导的心肌损伤。
Drug Des Devel Ther. 2020 Oct 22;14:4407-4422. doi: 10.2147/DDDT.S272877. eCollection 2020.
5
Nobiletin protects against myocardial injury and myocardial apoptosis following coronary microembolization via activating PI3K/Akt pathway in rats.川陈皮素通过激活大鼠心肌缺血再灌注损伤后心肌细胞 PI3K/Akt 通路发挥心肌保护作用。
Naunyn Schmiedebergs Arch Pharmacol. 2019 Sep;392(9):1121-1130. doi: 10.1007/s00210-019-01661-y. Epub 2019 May 9.
6
Puerarin pretreatment attenuates cardiomyocyte apoptosis induced by coronary microembolization in rats by activating the PI3K/Akt/GSK-3β signaling pathway.葛根素预处理通过激活PI3K/Akt/GSK-3β信号通路减轻大鼠冠状动脉微栓塞诱导的心肌细胞凋亡。
Korean J Physiol Pharmacol. 2021 Mar 1;25(2):147-157. doi: 10.4196/kjpp.2021.25.2.147.
7
Sevoflurane ameliorates adriamycin-induced myocardial injury in rats through the PI3K/Akt/GSK-3β pathway.七氟醚通过 PI3K/Akt/GSK-3β 通路改善阿霉素诱导的大鼠心肌损伤。
Eur Rev Med Pharmacol Sci. 2021 Jan;25(2):968-975. doi: 10.26355/eurrev_202101_24666.
8
Syringic acid mitigates myocardial ischemia reperfusion injury by activating the PI3K/Akt/GSK-3β signaling pathway.丁香酸通过激活 PI3K/Akt/GSK-3β 信号通路减轻心肌缺血再灌注损伤。
Biochem Biophys Res Commun. 2020 Oct 15;531(2):242-249. doi: 10.1016/j.bbrc.2020.07.047. Epub 2020 Aug 12.
9
Ligustrazine Attenuates Myocardial Injury Induced by Coronary Microembolization in Rats by Activating the PI3K/Akt Pathway.川芎嗪通过激活 PI3K/Akt 通路减轻大鼠冠状动脉微栓塞引起的心肌损伤。
Oxid Med Cell Longev. 2019 May 2;2019:6791457. doi: 10.1155/2019/6791457. eCollection 2019.
10
Protective effect of proanthocyanidins on anoxia-reoxygenation injury of myocardial cells mediated by the PI3K/Akt/GSK-3β pathway and mitochondrial ATP-sensitive potassium channel.原花青素对PI3K/Akt/GSK-3β信号通路及线粒体ATP敏感性钾通道介导的心肌细胞缺氧复氧损伤的保护作用
Mol Med Rep. 2014 Oct;10(4):2051-8. doi: 10.3892/mmr.2014.2459. Epub 2014 Aug 6.

引用本文的文献

1
Bezafibrate mitigates cardiac injury against coronary microembolization by preventing activation of p38 MAPK/NF-κB signaling.苯扎贝特通过抑制 p38MAPK/NF-κB 信号通路的激活减轻冠状动脉微栓塞所致的心肌损伤。
Aging (Albany NY). 2024 Oct 9;16(19):12769-12780. doi: 10.18632/aging.205707.
2
Scutellarin Protects against Myocardial Ischemia-reperfusion Injury by Enhancing Aerobic Glycolysis through miR-34c-5p/ALDOA Axis.灯盏花素通过miR-34c-5p/醛缩酶A轴增强有氧糖酵解来预防心肌缺血再灌注损伤。
Int J Appl Basic Med Res. 2024 Apr-Jun;14(2):85-93. doi: 10.4103/ijabmr.ijabmr_415_23. Epub 2024 May 24.
3
Breviscapine alleviates myocardial ischemia-reperfusion injury in diabetes rats.

本文引用的文献

1
Astragaloside IV alleviates myocardial ischemia-reperfusion injury in rats through regulating PI3K/AKT/GSK-3β signaling pathways.黄芪甲苷通过调节PI3K/AKT/GSK-3β信号通路减轻大鼠心肌缺血再灌注损伤。
Acta Cir Bras. 2019 Sep 12;34(7):e201900708. doi: 10.1590/s0102-865020190070000008.
2
Ligustrazine Attenuates Myocardial Injury Induced by Coronary Microembolization in Rats by Activating the PI3K/Akt Pathway.川芎嗪通过激活 PI3K/Akt 通路减轻大鼠冠状动脉微栓塞引起的心肌损伤。
Oxid Med Cell Longev. 2019 May 2;2019:6791457. doi: 10.1155/2019/6791457. eCollection 2019.
3
MicroRNA-486-5p targeting PTEN Protects Against Coronary Microembolization-Induced Cardiomyocyte Apoptosis in Rats by activating the PI3K/AKT pathway.
灯盏花素减轻糖尿病大鼠心肌缺血再灌注损伤。
Acta Cir Bras. 2024 Feb 26;39:e390224. doi: 10.1590/acb390224. eCollection 2024.
4
Breviscapine attenuates lead‑induced myocardial injury by activating the Nrf2 signaling pathway.灯盏花素通过激活Nrf2信号通路减轻铅诱导的心肌损伤。
Exp Ther Med. 2023 Nov 22;27(1):26. doi: 10.3892/etm.2023.12314. eCollection 2024 Jan.
5
Research Progress on Natural Small-Molecule Compounds for the Prevention and Treatment of Sepsis.天然小分子化合物防治脓毒症的研究进展。
Int J Mol Sci. 2023 Aug 12;24(16):12732. doi: 10.3390/ijms241612732.
6
Breviscapine regulates the proliferation, migration, invasion, and apoptosis of colorectal cancer cells via the PI3K/AKT pathway.灯盏花乙素通过 PI3K/AKT 通路调控结直肠癌细胞的增殖、迁移、侵袭和凋亡。
Sci Rep. 2023 Jun 14;13(1):9674. doi: 10.1038/s41598-023-33792-x.
7
Effect and mechanism of Tangzhiqing in improving cardiac function in mice with hyperlipidaemia complicated with myocardial ischaemia.糖脂清改善高脂血症合并心肌缺血小鼠心脏功能的作用及机制
Heliyon. 2023 Apr 20;9(5):e15645. doi: 10.1016/j.heliyon.2023.e15645. eCollection 2023 May.
8
A fresh look at coronary microembolization.冠状动脉微栓塞的新视角。
Nat Rev Cardiol. 2022 Apr;19(4):265-280. doi: 10.1038/s41569-021-00632-2. Epub 2021 Nov 16.
微小 RNA-486-5p 通过靶向 PTEN 激活 PI3K/AKT 通路保护大鼠冠状动脉微栓塞诱导的心肌细胞凋亡。
Eur J Pharmacol. 2019 Jul 15;855:244-251. doi: 10.1016/j.ejphar.2019.03.045. Epub 2019 May 7.
4
Nobiletin protects against myocardial injury and myocardial apoptosis following coronary microembolization via activating PI3K/Akt pathway in rats.川陈皮素通过激活大鼠心肌缺血再灌注损伤后心肌细胞 PI3K/Akt 通路发挥心肌保护作用。
Naunyn Schmiedebergs Arch Pharmacol. 2019 Sep;392(9):1121-1130. doi: 10.1007/s00210-019-01661-y. Epub 2019 May 9.
5
Resveratrol Attenuates Cardiomyocyte Apoptosis in Rats Induced by Coronary Microembolization Through SIRT1-Mediated Deacetylation of p53.白藜芦醇通过 SIRT1 介导的 p53 去乙酰化减轻冠状动脉微栓塞诱导的大鼠心肌细胞凋亡。
J Cardiovasc Pharmacol Ther. 2019 Nov;24(6):551-558. doi: 10.1177/1074248419845916. Epub 2019 May 2.
6
The protective effect of kaempferol on heart via the regulation of Nrf2, NF-κβ, and PI3K/Akt/GSK-3β signaling pathways in isoproterenol-induced heart failure in diabetic rats.山奈酚通过调节 Nrf2、NF-κβ 和 PI3K/Akt/GSK-3β 信号通路对糖尿病大鼠异丙肾上腺素诱导心力衰竭心脏的保护作用。
Drug Dev Res. 2019 May;80(3):294-309. doi: 10.1002/ddr.21495. Epub 2019 Mar 12.
7
Combined Therapy of Hypertensive Nephropathy with Breviscapine Injection and Antihypertensive Drugs: A Systematic Review and a Meta-Analysis.灯盏花素注射液联合降压药治疗高血压肾病:一项系统评价与Meta分析
Evid Based Complement Alternat Med. 2018 Dec 20;2018:2958717. doi: 10.1155/2018/2958717. eCollection 2018.
8
microRNA-26a-5p affects myocardial injury induced by coronary microembolization by modulating HMGA1.microRNA-26a-5p 通过调节 HMGA1 影响冠状动脉微栓塞引起的心肌损伤。
J Cell Biochem. 2019 Jun;120(6):10756-10766. doi: 10.1002/jcb.28367. Epub 2019 Jan 16.
9
Protective effects and mechanism of curcumin on myocardial injury induced by coronary microembolization.姜黄素对冠状动脉微栓塞引起的心肌损伤的保护作用及其机制。
J Cell Biochem. 2019 Apr;120(4):5695-5703. doi: 10.1002/jcb.27854. Epub 2018 Oct 15.
10
Role of high-mobility group B1 in myocardial injury induced by coronary microembolization in rats.高迁移率族蛋白 B1 在大鼠冠状动脉微栓塞心肌损伤中的作用。
J Cell Biochem. 2019 Mar;120(3):4238-4247. doi: 10.1002/jcb.27709. Epub 2018 Sep 30.