• 文献检索
  • 文档翻译
  • 深度研究
  • 学术资讯
  • Suppr Zotero 插件Zotero 插件
  • 邀请有礼
  • 套餐&价格
  • 历史记录
应用&插件
Suppr Zotero 插件Zotero 插件浏览器插件Mac 客户端Windows 客户端微信小程序
定价
高级版会员购买积分包购买API积分包
服务
文献检索文档翻译深度研究API 文档MCP 服务
关于我们
关于 Suppr公司介绍联系我们用户协议隐私条款
关注我们

Suppr 超能文献

核心技术专利:CN118964589B侵权必究
粤ICP备2023148730 号-1Suppr @ 2026

文献检索

告别复杂PubMed语法,用中文像聊天一样搜索,搜遍4000万医学文献。AI智能推荐,让科研检索更轻松。

立即免费搜索

文件翻译

保留排版,准确专业,支持PDF/Word/PPT等文件格式,支持 12+语言互译。

免费翻译文档

深度研究

AI帮你快速写综述,25分钟生成高质量综述,智能提取关键信息,辅助科研写作。

立即免费体验

SIRT3介导的NLRC4去乙酰化促进炎性小体激活。

SIRT3-mediated deacetylation of NLRC4 promotes inflammasome activation.

作者信息

Guan Chenyang, Huang Xian, Yue Jinnan, Xiang Hongrui, Shaheen Samina, Jiang Zhenyan, Tao Yuexiao, Tu Jun, Liu Zhenshan, Yao Yufeng, Yang Wen, Hou Zhaoyuan, Liu Junling, Yang Xiao-Dong, Zou Qiang, Su Bing, Liu Zhiduo, Ni Jun, Cheng Jinke, Wu Xuefeng

机构信息

Shanghai Institute of Immunology, Department of Immunology and Microbiology, Shanghai Jiao Tong University School of Medicine, Shanghai, 200025 China.

Department of Biochemistry and Molecular Cell Biology, Shanghai Jiao Tong University School of Medicine, Shanghai, 200025 China.

出版信息

Theranostics. 2021 Feb 15;11(8):3981-3995. doi: 10.7150/thno.55573. eCollection 2021.

DOI:10.7150/thno.55573
PMID:33664876
原文链接:https://pmc.ncbi.nlm.nih.gov/articles/PMC7914345/
Abstract

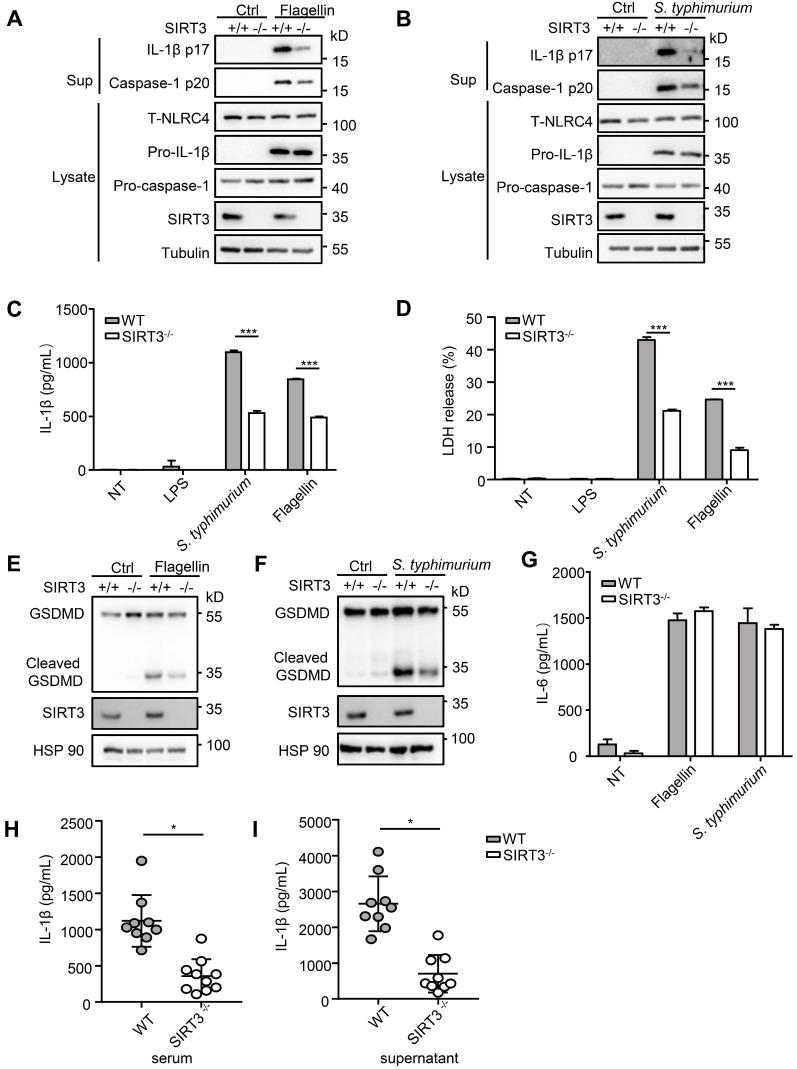
() infection of macrophage induces NLRC4 inflammasome-mediated production of the pro-inflammatory cytokines IL-1β. Post-translational modifications on NLRC4 are critical for its activation. Sirtuin3 (SIRT3) is the most thoroughly studied mitochondrial nicotinamide adenine dinucleotide (NAD) -dependent deacetylase. We wondered whether SIRT3 mediated-deacetylation could take part in NLRC4 inflammasome activation. We initially tested IL-1β production and pyroptosis after cytosolic transfection of flagellin or infection in wild type and SIRT3-deficient primary peritoneal macrophages via immunoblotting and ELISA assay. These results were confirmed in SIRT3-deficient immortalized bone marrow derived macrophages (iBMDMs) which were generated by CRISPR-Cas9 technology. In addition, experiments were conducted to confirm the role of SIRT3 in -induced cytokines production. Then NLRC4 assembly was analyzed by immune-fluorescence assay and ASC oligomerization assay. Immunoblotting, ELISA and flow cytometry were performed to clarify the role of SIRT3 in NLRP3 and AIM2 inflammasomes activation. To further investigate the mechanism of SIRT3 in NLRC4 activation, co-immunoprecipitation (Co-IP), we did immunoblot, cellular fractionation and in-vitro deacetylation assay. Finally, to clarify the acetylation sites of NLRC4, we performed liquid chromatography-mass spectrometry (LC-MS) and immunoblotting analysis. SIRT3 deficiency led to significantly impaired NLRC4 inflammasome activation and pyroptosis both and . Furthermore, SIRT3 promotes NLRC4 inflammasome assembly by inducing more ASC speck formation and ASC oligomerization. However, SIRT3 is dispensable for NLRP3 and AIM2 inflammasome activation. Moreover, SIRT3 interacts with and deacetylates NLRC4 to promote its activation. Finally, we proved that deacetylation of NLRC4 at Lys71 or Lys272 could promote its activation. Our study reveals that SIRT3 mediated-deacetylation of NLRC4 is pivotal for NLRC4 activation and the acetylation switch of NLRC4 may aid the clearance of infection.

摘要

(某种病原体)感染巨噬细胞会诱导NLRC4炎性小体介导促炎细胞因子IL-1β的产生。NLRC4的翻译后修饰对其激活至关重要。沉默调节蛋白3(SIRT3)是研究最深入的线粒体烟酰胺腺嘌呤二核苷酸(NAD)依赖性脱乙酰酶。我们想知道SIRT3介导的去乙酰化是否参与NLRC4炎性小体的激活。我们最初通过免疫印迹和ELISA检测,在野生型和SIRT3缺陷的原代腹腔巨噬细胞中进行鞭毛蛋白的胞质转染或(某种病原体)感染后,检测IL-1β的产生和细胞焦亡情况。这些结果在通过CRISPR-Cas9技术构建的SIRT3缺陷的永生化骨髓来源巨噬细胞(iBMDM)中得到了证实。此外,进行了实验以确认SIRT3在(某种病原体)诱导的细胞因子产生中的作用。然后通过免疫荧光检测和ASC寡聚化检测分析NLRC4的组装情况。进行免疫印迹、ELISA和流式细胞术以阐明SIRT3在NLRP3和AIM2炎性小体激活中的作用。为了进一步研究SIRT3在NLRC4激活中的机制,我们进行了免疫共沉淀(Co-IP)、免疫印迹、细胞分级分离和体外去乙酰化检测。最后,为了阐明NLRC4的乙酰化位点,我们进行了液相色谱-质谱联用(LC-MS)和免疫印迹分析。SIRT3缺陷导致(某种病原体)感染时NLRC4炎性小体激活和细胞焦亡均显著受损。此外,SIRT3通过诱导更多的ASC斑点形成和ASC寡聚化来促进NLRC4炎性小体的组装。然而,SIRT3对于NLRP3和AIM2炎性小体的激活是可有可无的。而且,SIRT3与NLRC4相互作用并使其去乙酰化以促进其激活。最后,我们证明NLRC4在赖氨酸71或赖氨酸272处的去乙酰化可促进其激活。我们的研究表明,SIRT3介导的NLRC4去乙酰化对于NLRC4激活至关重要,NLRC4的乙酰化开关可能有助于清除(某种病原体)感染。

https://cdn.ncbi.nlm.nih.gov/pmc/blobs/23e2/7914345/0668f36f6922/thnov11p3981g007.jpg
https://cdn.ncbi.nlm.nih.gov/pmc/blobs/23e2/7914345/1e3b12c54fb3/thnov11p3981g001.jpg
https://cdn.ncbi.nlm.nih.gov/pmc/blobs/23e2/7914345/e2ca1c288acc/thnov11p3981g002.jpg
https://cdn.ncbi.nlm.nih.gov/pmc/blobs/23e2/7914345/0b0da8a91d60/thnov11p3981g003.jpg
https://cdn.ncbi.nlm.nih.gov/pmc/blobs/23e2/7914345/cbbbd432d669/thnov11p3981g004.jpg
https://cdn.ncbi.nlm.nih.gov/pmc/blobs/23e2/7914345/297011183a2f/thnov11p3981g005.jpg
https://cdn.ncbi.nlm.nih.gov/pmc/blobs/23e2/7914345/e5058e97b23d/thnov11p3981g006.jpg
https://cdn.ncbi.nlm.nih.gov/pmc/blobs/23e2/7914345/0668f36f6922/thnov11p3981g007.jpg
https://cdn.ncbi.nlm.nih.gov/pmc/blobs/23e2/7914345/1e3b12c54fb3/thnov11p3981g001.jpg
https://cdn.ncbi.nlm.nih.gov/pmc/blobs/23e2/7914345/e2ca1c288acc/thnov11p3981g002.jpg
https://cdn.ncbi.nlm.nih.gov/pmc/blobs/23e2/7914345/0b0da8a91d60/thnov11p3981g003.jpg
https://cdn.ncbi.nlm.nih.gov/pmc/blobs/23e2/7914345/cbbbd432d669/thnov11p3981g004.jpg
https://cdn.ncbi.nlm.nih.gov/pmc/blobs/23e2/7914345/297011183a2f/thnov11p3981g005.jpg
https://cdn.ncbi.nlm.nih.gov/pmc/blobs/23e2/7914345/e5058e97b23d/thnov11p3981g006.jpg
https://cdn.ncbi.nlm.nih.gov/pmc/blobs/23e2/7914345/0668f36f6922/thnov11p3981g007.jpg

相似文献

1
SIRT3-mediated deacetylation of NLRC4 promotes inflammasome activation.SIRT3介导的NLRC4去乙酰化促进炎性小体激活。
Theranostics. 2021 Feb 15;11(8):3981-3995. doi: 10.7150/thno.55573. eCollection 2021.
2
Phosphorylation of NLRC4 is critical for inflammasome activation.NLRC4 的磷酸化对于炎症小体的激活至关重要。
Nature. 2012 Oct 25;490(7421):539-42. doi: 10.1038/nature11429. Epub 2012 Aug 12.
3
β-arrestin1 is critical for the full activation of NLRP3 and NLRC4 inflammasomes.β-抑制蛋白1对于NLRP3和NLRC4炎性小体的完全激活至关重要。
J Immunol. 2015 Feb 15;194(4):1867-73. doi: 10.4049/jimmunol.1401989. Epub 2015 Jan 12.
4
HUWE1 mediates inflammasome activation and promotes host defense against bacterial infection.HUWE1 介导炎症小体激活,促进宿主抵抗细菌感染。
J Clin Invest. 2020 Dec 1;130(12):6301-6316. doi: 10.1172/JCI138234.
5
Prolonged fasting suppresses mitochondrial NLRP3 inflammasome assembly and activation via SIRT3-mediated activation of superoxide dismutase 2.长期禁食通过SIRT3介导的超氧化物歧化酶2激活来抑制线粒体NLRP3炎性小体的组装和激活。
J Biol Chem. 2017 Jul 21;292(29):12153-12164. doi: 10.1074/jbc.M117.791715. Epub 2017 Jun 5.
6
Brd4 regulates NLRC4 inflammasome activation by facilitating IRF8-mediated transcription of Naips.Brd4 通过促进 IRF8 介导的 Naips 转录来调节 NLRC4 炎性小体的激活。
J Cell Biol. 2021 Mar 1;220(3). doi: 10.1083/jcb.202005148.
7
IRF8 Regulates Transcription of Naips for NLRC4 Inflammasome Activation.IRF8 调控 NLRC4 炎性小体激活相关 Naips 的转录。
Cell. 2018 May 3;173(4):920-933.e13. doi: 10.1016/j.cell.2018.02.055. Epub 2018 Mar 22.
8
Bacterial Outer Membrane Vesicle-Mediated Cytosolic Delivery of Flagellin Triggers Host NLRC4 Canonical Inflammasome Signaling.细菌外膜囊泡介导的鞭毛蛋白胞质内递送触发宿主 NLRC4 经典炎症小体信号通路。
Front Immunol. 2020 Nov 18;11:581165. doi: 10.3389/fimmu.2020.581165. eCollection 2020.
9
Flagellin Activates NAIP/NLRC4 and Canonical NLRP3 Inflammasomes in Human Macrophages.鞭毛蛋白激活人巨噬细胞中的 NAIP/NLRC4 和经典 NLRC3 炎性小体。
J Immunol. 2021 Feb 1;206(3):631-640. doi: 10.4049/jimmunol.2000382. Epub 2020 Dec 30.
10
The CARD plays a critical role in ASC foci formation and inflammasome signalling.CARD 在 ASC 焦点形成和炎症小体信号转导中发挥关键作用。
Biochem J. 2013 Feb 1;449(3):613-21. doi: 10.1042/BJ20121198.

引用本文的文献

1
Roles of SIRT3 in aging and aging-related diseases.SIRT3在衰老及衰老相关疾病中的作用。
Int J Biol Sci. 2025 Jul 28;21(11):5135-5163. doi: 10.7150/ijbs.115518. eCollection 2025.
2
Targeting pyroptosis in myocardial inflammation and fibrosis: molecular mechanisms and therapeutic strategies.针对心肌炎症和纤维化中的细胞焦亡:分子机制与治疗策略
Apoptosis. 2025 Jul 23. doi: 10.1007/s10495-025-02151-8.
3
SIRT3 deficiency reduces PFKFB3-driven T-cell glycolysis and promotes arthritic inflammation.SIRT3缺乏会降低PFKFB3驱动的T细胞糖酵解,并促进关节炎炎症。

本文引用的文献

1
Mitochondrial Sirtuin 3: New emerging biological function and therapeutic target.线粒体 Sirtuin 3:新出现的生物学功能和治疗靶点。
Theranostics. 2020 Jul 9;10(18):8315-8342. doi: 10.7150/thno.45922. eCollection 2020.
2
Cortistatin protects against intervertebral disc degeneration through targeting mitochondrial ROS-dependent NLRP3 inflammasome activation.皮质抑素通过靶向线粒体 ROS 依赖性 NLRP3 炎性小体激活来防止椎间盘退变。
Theranostics. 2020 May 27;10(15):7015-7033. doi: 10.7150/thno.45359. eCollection 2020.
3
An Acetylation Switch of the NLRP3 Inflammasome Regulates Aging-Associated Chronic Inflammation and Insulin Resistance.
Sci China Life Sci. 2025 Jun;68(6):1755-1769. doi: 10.1007/s11427-024-2823-2. Epub 2025 Feb 27.
4
The regulation of pyroptosis by post-translational modifications: molecular mechanisms and therapeutic targets.翻译:翻译后,我们会给你一个简洁明了的中文译文,让你快速了解文本的主要内容。
EBioMedicine. 2024 Nov;109:105420. doi: 10.1016/j.ebiom.2024.105420. Epub 2024 Oct 30.
5
Progress in mass spectrometry approaches to profiling protein-protein interactions in the studies of the innate immune system.质谱分析法在天然免疫系统研究中用于分析蛋白质-蛋白质相互作用的进展。
J Proteins Proteom. 2024 Sep;15(3):545-559. doi: 10.1007/s42485-024-00156-6. Epub 2024 Jun 28.
6
Metabolic mechanisms orchestrated by Sirtuin family to modulate inflammatory responses.Sirtuin 家族调控代谢机制以调节炎症反应。
Front Immunol. 2024 Sep 20;15:1448535. doi: 10.3389/fimmu.2024.1448535. eCollection 2024.
7
Hyperglycemia-induced Sirt3 downregulation increases microglial aerobic glycolysis and inflammation in diabetic neuropathic pain pathogenesis.高血糖诱导的 Sirt3 下调增加了糖尿病神经病理性疼痛发病机制中的小胶质细胞有氧糖酵解和炎症。
CNS Neurosci Ther. 2024 Aug;30(8):e14913. doi: 10.1111/cns.14913.
8
Unconventional posttranslational modification in innate immunity.先天免疫中的非传统翻译后修饰。
Cell Mol Life Sci. 2024 Jul 6;81(1):290. doi: 10.1007/s00018-024-05319-8.
9
Activation of Inflammasomes and Relevant Modulators for the Treatment of Microglia-mediated Neuroinflammation in Ischemic Stroke.炎性小体激活及其相关调节剂在缺血性脑卒中小胶质细胞介导的神经炎症治疗中的作用
Mol Neurobiol. 2024 Dec;61(12):10792-10804. doi: 10.1007/s12035-024-04225-1. Epub 2024 May 24.
10
Dual modifying of MAVS at lysine 7 by SIRT3-catalyzed deacetylation and SIRT5-catalyzed desuccinylation orchestrates antiviral innate immunity.MAVS 赖氨酸 7 上的 SIRT3 催化去乙酰化和 SIRT5 催化去琥珀酰化的双重修饰协调抗病毒先天免疫。
Proc Natl Acad Sci U S A. 2024 Apr 23;121(17):e2314201121. doi: 10.1073/pnas.2314201121. Epub 2024 Apr 18.
NLRP3炎性小体的乙酰化开关调节衰老相关的慢性炎症和胰岛素抵抗。
Cell Metab. 2020 Mar 3;31(3):580-591.e5. doi: 10.1016/j.cmet.2020.01.009. Epub 2020 Feb 6.
4
HSC70 regulates cold-induced caspase-1 hyperactivation by an autoinflammation-causing mutant of cytoplasmic immune receptor NLRC4.HSC70 通过细胞质免疫受体 NLRC4 的一种引起自身炎症的突变体调节冷诱导的半胱天冬酶-1 过度激活。
Proc Natl Acad Sci U S A. 2019 Oct 22;116(43):21694-21703. doi: 10.1073/pnas.1905261116. Epub 2019 Oct 9.
5
SIRT3-Dependent Mitochondrial Dynamics Remodeling Contributes to Oxidative Stress-Induced Melanocyte Degeneration in Vitiligo.SIRT3 依赖性线粒体动态重塑有助于氧化应激诱导的白癜风黑素细胞退化。
Theranostics. 2019 Feb 28;9(6):1614-1633. doi: 10.7150/thno.30398. eCollection 2019.
6
The Overexpression of Sirtuin1 (SIRT1) Alleviated Lipopolysaccharide (LPS)-Induced Acute Kidney Injury (AKI) via Inhibiting the Activation of Nucleotide-Binding Oligomerization Domain-Like Receptors (NLR) Family Pyrin Domain Containing 3 (NLRP3) Inflammasome.Sirtuin1(SIRT1)的过表达通过抑制核苷酸结合寡聚结构域样受体(NLR)家族含 pyrin 结构域 3(NLRP3)炎性小体的激活缓解脂多糖(LPS)诱导的急性肾损伤(AKI)。
Med Sci Monit. 2019 Apr 13;25:2718-2726. doi: 10.12659/MSM.913146.
7
p66Shc Contributes to Liver Fibrosis through the Regulation of Mitochondrial Reactive Oxygen Species.p66Shc 通过调节线粒体活性氧参与肝纤维化。
Theranostics. 2019 Feb 20;9(5):1510-1522. doi: 10.7150/thno.29620. eCollection 2019.
8
Acetylation Blocks cGAS Activity and Inhibits Self-DNA-Induced Autoimmunity.乙酰化阻断 cGAS 活性并抑制自身 DNA 诱导的自身免疫。
Cell. 2019 Mar 7;176(6):1447-1460.e14. doi: 10.1016/j.cell.2019.01.016. Epub 2019 Feb 21.
9
SIRT3 diminishes inflammation and mitigates endotoxin-induced acute lung injury.SIRT3可减轻炎症并缓解内毒素诱导的急性肺损伤。
JCI Insight. 2019 Jan 10;4(1):e120722. doi: 10.1172/jci.insight.120722.
10
Functions and mechanisms of non-histone protein acetylation.非组蛋白蛋白乙酰化的功能和机制。
Nat Rev Mol Cell Biol. 2019 Mar;20(3):156-174. doi: 10.1038/s41580-018-0081-3.