Suppr超能文献

环状CAMSAP1通过吸附miR-145-5p并调节FLI1表达促进骨肉瘤进展和转移。

circCAMSAP1 promotes osteosarcoma progression and metastasis by sponging miR-145-5p and regulating FLI1 expression.

作者信息

Chen Zizheng, Xu Wenbin, Zhang Deguang, Chu Junjie, Shen Shuying, Ma Yan, Wang Qingxin, Liu Gang, Yao Teng, Huang Yizhen, Ye Huali, Wang Jiying, Ma Jianjun, Fan Shunwu

机构信息

Department of Orthopaedic Surgery, Sir Run Run Shaw Hospital, Zhejiang University School of Medicine, 3 East Qingchun Road, Hangzhou 310016, Zhejiang Province, China.

Key Laboratory of Musculoskeletal System Degeneration and Regeneration Translational Research of Zhejiang Province, Hangzhou 310016, Zhejiang Province, China.

出版信息

Mol Ther Nucleic Acids. 2020 Dec 23;23:1120-1135. doi: 10.1016/j.omtn.2020.12.013. eCollection 2021 Mar 5.

Abstract

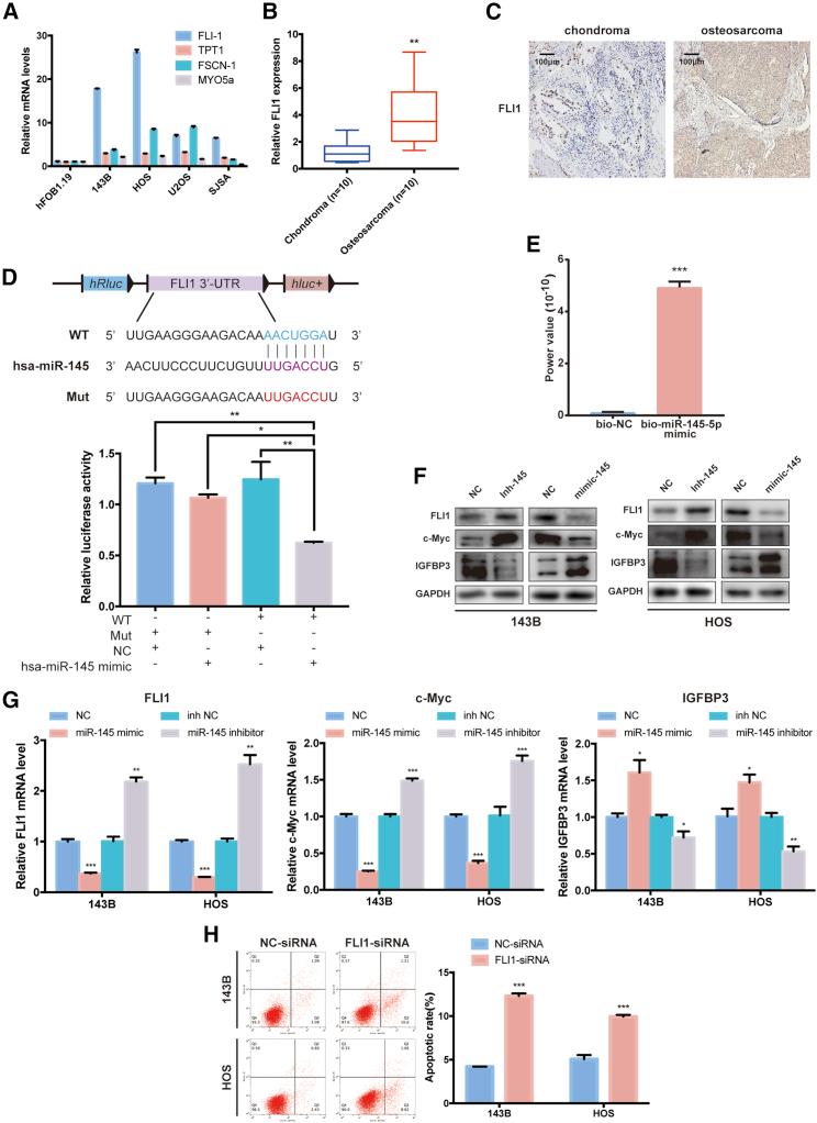
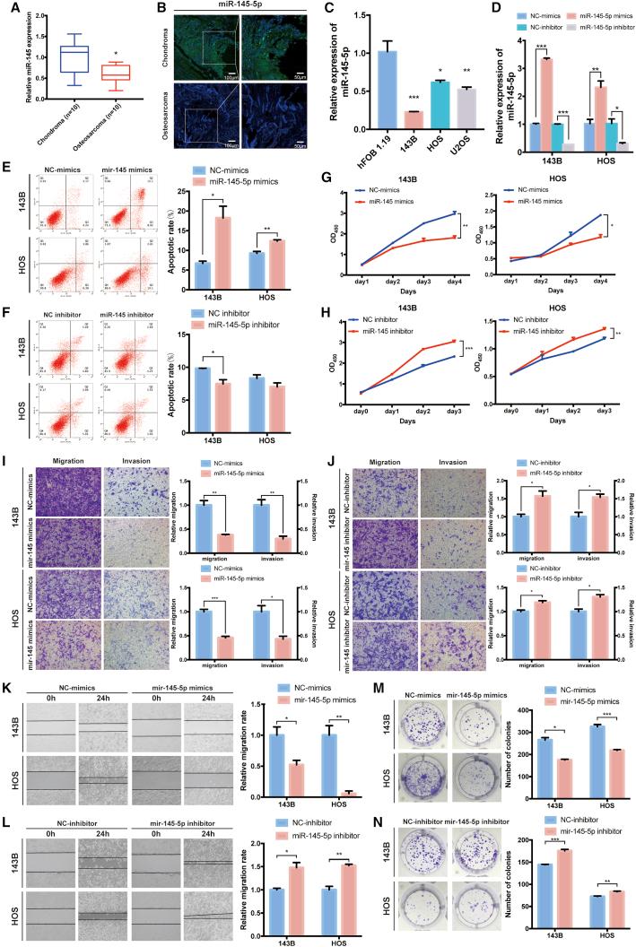
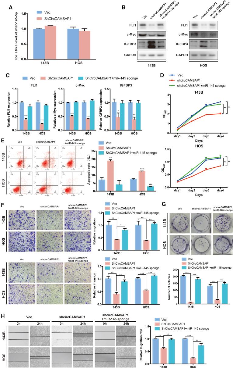
Osteosarcoma is the most common primary malignant bone tumor in adolescents. While chemotherapy combined with surgery can improve the prognosis of some patients, chemo-resistance is still a huge obstacle in osteosarcoma treatment. Accumulating evidence demonstrates that circular RNAs (circRNAs) are involved in cancer progression and metastasis, but their specific role in osteosarcoma remains mostly undescribed. In this study, we performed circRNA deep sequencing and identified 88 distinct circRNAs from a human osteosarcoma cell lines group (143B, HOS, SJSA, and U2OS) and the human osteoblast hFOB 1.19 (control). We found that circCAMSAP1, also named hsa_circ_0004338, is significantly upregulated in human osteosarcoma tissues and cell lines, and it is positively correlated with osteosarcoma development. Silencing of circCAMSAP1 effectively suppresses osteosarcoma cell growth, apoptosis, migration, and invasion. Furthermore, we validated that circCAMSAP1 functions in osteosarcoma tumorigenesis through a circCAMSAP1/miR-145-5p/friend leukemia virus integration 1 (FLI1) pathway. FLI1 promotes osteosarcoma tumorigenesis and miR-145-5p suppresses FLI translation. circCAMSAP1 directly sequesters miR-145-5p in the cytoplasm and inhibits its activity to suppress osteosarcoma tumorigenesis. Moreover, the regulatory role of circCAMSAP1 upregulation was examined and validated in rats. In summary, our findings provide evidence that circCAMSAP1 act as a "microRNA sponge" and suggest a new therapeutic target of human osteosarcoma.

摘要

骨肉瘤是青少年中最常见的原发性恶性骨肿瘤。虽然化疗联合手术可以改善部分患者的预后,但化疗耐药仍是骨肉瘤治疗中的巨大障碍。越来越多的证据表明,环状RNA(circRNA)参与癌症进展和转移,但其在骨肉瘤中的具体作用大多仍未阐明。在本研究中,我们进行了circRNA深度测序,并从一组人骨肉瘤细胞系(143B、HOS、SJSA和U2OS)以及人成骨细胞hFOB 1.19(对照)中鉴定出88种不同的circRNA。我们发现,circCAMSAP1(也称为hsa_circ_0004338)在人骨肉瘤组织和细胞系中显著上调,且与骨肉瘤发展呈正相关。沉默circCAMSAP1可有效抑制骨肉瘤细胞的生长、凋亡、迁移和侵袭。此外,我们验证了circCAMSAP1通过circCAMSAP1/miR-145-5p/友伴白血病病毒整合1(FLI1)途径在骨肉瘤肿瘤发生中发挥作用。FLI1促进骨肉瘤肿瘤发生,而miR-145-5p抑制FLI的翻译。circCAMSAP1直接在细胞质中隔离miR-145-5p并抑制其活性以抑制骨肉瘤肿瘤发生。此外,还在大鼠中检测并验证了circCAMSAP1上调的调节作用。总之,我们的研究结果证明circCAMSAP1充当“微小RNA海绵”,并提示了一种新的人类骨肉瘤治疗靶点。

https://cdn.ncbi.nlm.nih.gov/pmc/blobs/571b/7901030/35b1e414bc86/fx1.jpg

文献检索

告别复杂PubMed语法,用中文像聊天一样搜索,搜遍4000万医学文献。AI智能推荐,让科研检索更轻松。

立即免费搜索

文件翻译

保留排版,准确专业,支持PDF/Word/PPT等文件格式,支持 12+语言互译。

免费翻译文档

深度研究

AI帮你快速写综述,25分钟生成高质量综述,智能提取关键信息,辅助科研写作。

立即免费体验