Suppr超能文献

海葵毒素与昆虫钠离子通道的相互作用:电生理学和分子对接研究的启示。

Interactions of Sea Anemone Toxins with Insect Sodium Channel-Insights from Electrophysiology and Molecular Docking Studies.

机构信息

Institute of Physics, Faculty of Physics, Astronomy and Informatics, Nicolaus Copernicus University, Grudziadzka 5, 87-100 Torun, Poland.

Faculty of Biological and Veterinary Sciences, Nicolaus Copernicus University, Lwowska 1, 87-100 Torun, Poland.

出版信息

Molecules. 2021 Feb 28;26(5):1302. doi: 10.3390/molecules26051302.

Abstract

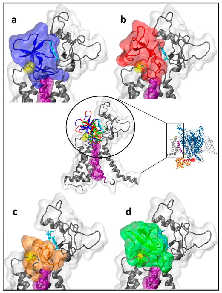
Animal venoms are considered as a promising source of new drugs. Sea anemones release polypeptides that affect electrical activity of neurons of their prey. Voltage dependent sodium (Nav) channels are the common targets of Av1, Av2, and Av3 toxins from and CgNa from . The toxins bind to the extracellular side of a channel and slow its fast inactivation, but molecular details of the binding modes are not known. Electrophysiological measurements on neuronal preparation revealed differences in potency of these toxins to increase nerve activity. Av1 and CgNa exhibit the strongest effects, while Av2 the weakest effect. Extensive molecular docking using a modern SMINA computer method revealed only partial overlap among the sets of toxins' and channel's amino acid residues responsible for the selectivity and binding modes. Docking positions support earlier supposition that the higher neuronal activity observed in electrophysiology should be attributed to hampering the fast inactivation gate by interactions of an anemone toxin with the voltage driven S4 helix from domain IV of cockroach Nav channel (NavPaS). Our modelling provides new data linking activity of toxins with their mode of binding in site 3 of NavPaS channel.

摘要

动物毒液被认为是新药的一个有前途的来源。海葵释放影响猎物神经元电活动的多肽。电压门控钠离子(Nav)通道是来自 和 CgNa 的 Av1、Av2 和 Av3 毒素的共同靶标。这些毒素与通道的细胞外侧面结合并减缓其快速失活,但结合模式的分子细节尚不清楚。在 神经元制剂上进行的电生理学测量揭示了这些毒素增加神经活动的效力差异。Av1 和 CgNa 表现出最强的作用,而 Av2 则作用最弱。使用现代 SMINA 计算机方法进行广泛的分子对接仅显示出毒素和通道的氨基酸残基负责选择性和结合模式的集合之间存在部分重叠。对接位置支持早先的假设,即在电生理学中观察到的较高神经元活性应归因于海葵毒素与来自蟑螂 Nav 通道(NavPaS)IV 域的电压驱动 S4 螺旋的相互作用阻碍快速失活门。我们的模型提供了将毒素的活性与其在 NavPaS 通道 3 位点的结合模式联系起来的新数据。

https://cdn.ncbi.nlm.nih.gov/pmc/blobs/bea1/7957711/9d5e678afb15/molecules-26-01302-g001.jpg

相似文献

2
A new toxin from the sea anemone Condylactis gigantea with effect on sodium channel inactivation.
Toxicon. 2006 Aug;48(2):211-20. doi: 10.1016/j.toxicon.2006.05.001. Epub 2006 May 19.
6
Actions of three structurally distinct sea anemone toxins on crustacean and insect sodium channels.
Toxicon. 1992 Nov;30(11):1365-81. doi: 10.1016/0041-0101(92)90512-4.

本文引用的文献

1
The conformational cycle of a prototypical voltage-gated sodium channel.
Nat Chem Biol. 2020 Dec;16(12):1314-1320. doi: 10.1038/s41589-020-0644-4. Epub 2020 Nov 16.
2
Multi-targeting sodium and calcium channels using venom peptides for the treatment of complex ion channels-related diseases.
Biochem Pharmacol. 2020 Nov;181:114107. doi: 10.1016/j.bcp.2020.114107. Epub 2020 Jun 21.
6
Common activation mechanism of class A GPCRs.
Elife. 2019 Dec 19;8:e50279. doi: 10.7554/eLife.50279.
7
The unusual action of essential oil component, menthol, in potentiating the effect of the carbamate insecticide, bendiocarb.
Pestic Biochem Physiol. 2019 Jul;158:101-111. doi: 10.1016/j.pestbp.2019.04.013. Epub 2019 Apr 30.
8
Atomistic Simulations of Membrane Ion Channel Conduction, Gating, and Modulation.
Chem Rev. 2019 Jul 10;119(13):7737-7832. doi: 10.1021/acs.chemrev.8b00630. Epub 2019 Jun 27.
9
Sea Anemone Toxins: A Structural Overview.
Mar Drugs. 2019 Jun 1;17(6):325. doi: 10.3390/md17060325.
10
Structural basis of α-scorpion toxin action on Na channels.
Science. 2019 Mar 22;363(6433). doi: 10.1126/science.aav8573. Epub 2019 Feb 7.

文献AI研究员

20分钟写一篇综述,助力文献阅读效率提升50倍。

立即体验

用中文搜PubMed

大模型驱动的PubMed中文搜索引擎

马上搜索

文档翻译

学术文献翻译模型,支持多种主流文档格式。

立即体验