Institute of Oral Sciences, Chung Shan Medical University, Taichung 40201, Taiwan.
Department of Dentistry, Chung Shan Medical University Hospital, Taichung 40201, Taiwan.
Int J Mol Sci. 2021 Feb 23;22(4):2216. doi: 10.3390/ijms22042216.
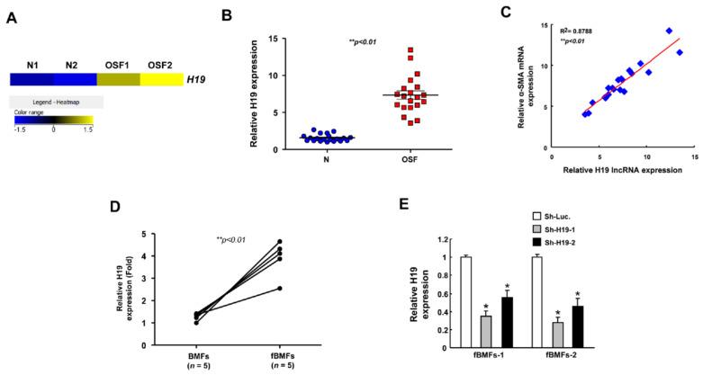
Oral submucous fibrosis (OSF) is known as a potentially malignant disorder, which may result from chemical irritation due to areca nuts (such as arecoline). Emerging evidence suggests that fibrogenesis and carcinogenesis are regulated by the interaction of long noncoding RNAs (lncRNAs) and microRNAs. Among these regulators, profibrotic lncRNA has been found to be overexpressed in several fibrosis diseases. Here, we examined the expression of in OSF specimens and its functional role in fibrotic buccal mucosal fibroblasts (fBMFs). Our results indicate that the aberrantly overexpressed contributed to higher myofibroblast activities, such as collagen gel contractility and migration ability. We also demonstrated that interacted with -, which suppressed the direct binding of - to the 3'-untranslated region of type I collagen (COL1A1). We showed that ectopic expression of - ameliorated various myofibroblast phenotypes and the expression of α-smooth muscle actin (α-SMA), COL1A1, and fibronectin (FN1) in fBMFs. In OSF tissues, we found that the expression of - was downregulated and there was a negative correlation between - and these fibrosis markers. Lastly, we demonstrate that arecoline stimulated the upregulation of through the transforming growth factor (TGF)-β pathway. Altogether, this study suggests that increased TGF-β secretion following areca nut chewing may induce the upregulation of , which serves as a natural sponge for - and impedes its antifibrotic effects.
口腔黏膜下纤维性变(OSF)是一种潜在的恶性疾病,可能是由于槟榔(如槟榔碱)等化学物质刺激所致。新出现的证据表明,纤维化和癌变是由长链非编码 RNA(lncRNA)和 microRNA 的相互作用调控的。在这些调节剂中,促纤维化 lncRNA 在几种纤维化疾病中被发现过表达。在这里,我们研究了 OSF 标本中 的表达及其在纤维性颊黏膜成纤维细胞(fBMFs)中的功能作用。我们的结果表明,异常过表达的 促进了更高的肌成纤维细胞活性,如胶原凝胶收缩性和迁移能力。我们还表明, 与 -相互作用,抑制 -与 I 型胶原(COL1A1)3'-非翻译区的直接结合。我们表明, -的异位表达改善了 fBMFs 中的各种肌成纤维细胞表型以及α-平滑肌肌动蛋白(α-SMA)、COL1A1 和纤维连接蛋白(FN1)的表达。在 OSF 组织中,我们发现 -的表达下调,-与这些纤维化标志物之间存在负相关。最后,我们证明槟榔碱通过转化生长因子(TGF)-β 途径刺激 的上调。总之,这项研究表明,咀嚼槟榔后 TGF-β 的分泌增加可能会诱导 的上调,它作为 -的天然海绵,阻碍了其抗纤维化作用。