Suppr超能文献

参加基于课程的本科研究体验课程的学生发现,夏季和冬季湖泊样本中的细菌群落组成存在显著变化。

Students in a Course-Based Undergraduate Research Experience Course Discovered Dramatic Changes in the Bacterial Community Composition Between Summer and Winter Lake Samples.

作者信息

Baker Stokes S, Alhassan Mohamed S, Asenov Kristian Z, Choi Joyce J, Craig Griffin E, Dastidar Zayn A, Karim Saleh J, Sheardy Erin E, Sloulin Salameh Z, Aggarwal Nitish, Al-Habib Zahraa M, Camaj Valentina, Cleminte Dennis D, Hamady Mira H, Jaafar Mike, Jones Marcel L, Khan Zayan M, Khoshaba Evileen S, Khoshaba Rita, Ko Sarah S, Mashrah Abdulmalik T, Patel Pujan A, Rajab Rabeeh, Tandon Sahil

机构信息

Biology Department, University of Detroit Mercy, Detroit, MI, United States.

School of Environment and Sustainability, University of Michigan, Ann Arbor, MI, United States.

出版信息

Front Microbiol. 2021 Feb 18;12:579325. doi: 10.3389/fmicb.2021.579325. eCollection 2021.

Abstract

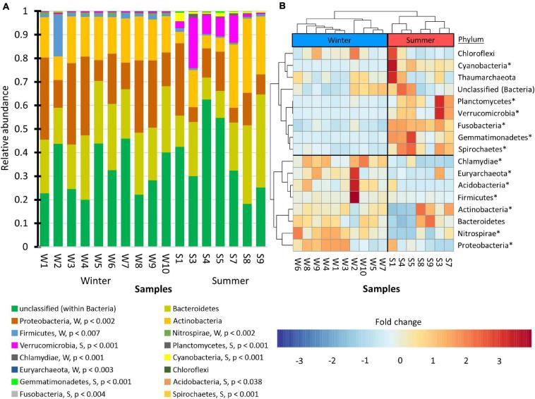
Course-based undergraduate research experience (CURE) courses incorporate high-impact pedagogies that have been shown to increase undergraduate retention among underrepresented minorities and women. As part of the Building Infrastructure Leading to Diversity program at the University of Detroit Mercy, a CURE metagenomics course was established in the winter of 2019. Students investigated the bacterial community composition in a eutrophic cove in Lake Saint Clair (Harrison Township, MI, United States) from water samples taken in the summer and winter. The students created 16S rRNA libraries that were sequenced using next-generation sequencing technology. They used a public web-based supercomputing resource to process their raw sequencing data and web-based tools to perform advanced statistical analysis. The students discovered that the most common operational taxonomic unit, representing 31% of the prokaryotic sequences in both summer and winter samples, corresponded to an organism that belongs to a previously unidentified phylum. This result showed the students the power of metagenomics because the approach was able to detect unclassified organisms. Principal Coordinates Analysis of Bray-Curtis dissimilarity index data showed that the winter community was distinct from the summer community [Analysis of Similarities (ANOSIM) = 0.59829, = 18, and < 0.001]. Dendrograms based on hierarchically clustered Pearson correlation coefficients of phyla were divided into a winter clade and a summer clade. The conclusion is that the winter bacterial population was fundamentally different from the summer population, even though the samples were taken from the same locations in a protected cove. Because of the small class sizes, qualitative as well as statistical methods were used to evaluate the course's impact on student attitudes. Results from the Laboratory Course Assessment Survey showed that most of the respondents felt they were contributing to scientific knowledge and the course fostered student collaboration. The majority of respondents agreed or strongly agreed that the course incorporated iteration aspects of scientific investigations, such as repeating procedures to fix problems. In summary, the metagenomics CURE course was able to add to scientific knowledge and allowed students to participate in authentic research.

摘要

基于课程的本科研究经历(CURE)课程采用了高影响力的教学方法,这些方法已被证明能够提高少数族裔和女性本科生的留校率。作为底特律大学梅西分校“建设促进多样性基础设施”项目的一部分,2019年冬季开设了一门CURE宏基因组学课程。学生们从美国密歇根州哈里森镇圣克莱尔湖一个富营养化海湾夏季和冬季采集的水样中,调查细菌群落组成。学生们创建了16S rRNA文库,并使用下一代测序技术进行测序。他们使用基于网络的公共超级计算资源来处理原始测序数据,并使用基于网络的工具进行高级统计分析。学生们发现,在夏季和冬季样本中,代表原核生物序列31%的最常见操作分类单元对应于一种属于此前未鉴定门的生物。这一结果向学生展示了宏基因组学的力量,因为该方法能够检测未分类的生物。基于Bray-Curtis差异指数数据的主坐标分析表明,冬季群落与夏季群落不同[相似性分析(ANOSIM)=0.59829,=18,且<0.001]。基于门的层次聚类Pearson相关系数的树状图分为冬季分支和夏季分支。结论是,尽管样本取自受保护海湾的相同地点,但冬季细菌种群与夏季种群存在根本差异。由于班级规模较小,采用了定性和统计方法来评估该课程对学生态度的影响。实验室课程评估调查结果显示,大多数受访者认为他们在为科学知识做出贡献,并且该课程促进了学生之间的合作。大多数受访者同意或强烈同意该课程纳入了科学调查的迭代方面,例如重复程序以解决问题。总之,宏基因组学CURE课程能够增加科学知识,并让学生参与真实的研究。

https://cdn.ncbi.nlm.nih.gov/pmc/blobs/ea36/7929996/1040828133c2/fmicb-12-579325-g001.jpg

文献AI研究员

20分钟写一篇综述,助力文献阅读效率提升50倍。

立即体验

用中文搜PubMed

大模型驱动的PubMed中文搜索引擎

马上搜索

文档翻译

学术文献翻译模型,支持多种主流文档格式。

立即体验