Suppr超能文献

用高效溶瘤病毒对腹膜肿瘤反应性淋巴细胞进行预刺激用于过继细胞治疗。

Priming of Peritoneal Tumor-Reactive Lymphocytes With a Potent Oncolytic Virus for Adoptive Cell Therapy.

机构信息

Departments of Surgery, University of Pittsburgh School of Medicine, and UPMC Hillman Cancer Center, Pittsburgh, PA, United States.

Department of Visceral, Thoracic and Vascular Surgery, University Hospital Carl Gustav Carus, Dresden, Germany.

出版信息

Front Immunol. 2021 Feb 18;12:610042. doi: 10.3389/fimmu.2021.610042. eCollection 2021.

Abstract

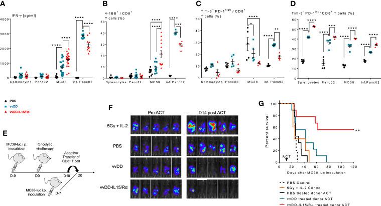
Adoptive cell therapy (ACT) using autologous tumor infiltrating lymphocytes (TIL) achieves durable clinical benefit for patients from whom these cells can be derived in advanced metastatic melanoma but is limited in most solid tumors as a result of immune escape and exclusion. A tumor microenvironment (TME) priming strategy to improve the quantity and quality of TIL represents an important tactic to explore. Oncolytic viruses expressing immune stimulatory cytokines induce a potent inflammatory response that may enhance infiltration and activation of T cells. In this study, we examined the ability of an attenuated oncolytic vaccinia virus expressing IL15/IL15Rα (vvDD-IL15/Rα) to enhance recovery of lavage T cells in peritoneal carcinomatosis (PC). We found that intraperitoneal (IP) vvDD-IL15/Rα treatment of animals bearing PC resulted in a significant increase in cytotoxic function and memory formation in CD8 T cells in peritoneal fluid. Using tetramers for vaccinia virus B8R antigen and tumor rejection antigen p15E, we found that the expanded population of peritoneal CD8 T cells are specific for vaccinia or tumor with increased tumor-specificity over time, reinforced with viral clearance. Application of these vvDD-IL15/Rα induced CD8 T cells in ACT of a lethal model of PC significantly increased survival. In addition, we found in patients with peritoneal metastases from various primary solid tumors that peritoneal T cells could be recovered but were exhausted with infrequent tumor-reactivity. If clinically translatable, vvDD-IL15/Rα priming would greatly expand the number of patients with advanced metastatic cancers responsive to T cell therapy.

摘要

过继细胞疗法(ACT)使用自体肿瘤浸润淋巴细胞(TIL)为晚期转移性黑色素瘤患者带来持久的临床获益,但由于免疫逃逸和排斥,在大多数实体瘤中受到限制。一种改善 TIL 数量和质量的肿瘤微环境(TME)启动策略代表了一种重要的探索策略。表达免疫刺激细胞因子的溶瘤病毒可诱导强烈的炎症反应,从而增强 T 细胞的浸润和激活。在这项研究中,我们研究了表达 IL15/IL15Rα(vvDD-IL15/Rα)的减毒溶瘤痘苗病毒增强腹膜肿瘤病(PC)冲洗 T 细胞恢复的能力。我们发现,腹腔内(IP)vvDD-IL15/Rα 治疗患有 PC 的动物可显著增加腹腔液中 CD8 T 细胞的细胞毒性功能和记忆形成。使用针对痘苗病毒 B8R 抗原和肿瘤排斥抗原 p15E 的四聚体,我们发现,扩张的腹膜 CD8 T 细胞群体对痘苗或肿瘤具有特异性,并且随着时间的推移特异性增加,同时伴随着病毒清除。在 PC 致死模型的 ACT 中应用这些 vvDD-IL15/Rα 诱导的 CD8 T 细胞显著增加了存活率。此外,我们发现,在患有各种原发性实体瘤腹膜转移的患者中,腹膜 T 细胞可以被回收,但由于肿瘤反应性较低而衰竭。如果具有临床转化性,vvDD-IL15/Rα 启动将极大地扩大对 T 细胞治疗有反应的晚期转移性癌症患者的数量。

https://cdn.ncbi.nlm.nih.gov/pmc/blobs/c656/7930493/e6666c6eaa7e/fimmu-12-610042-g001.jpg

文献检索

告别复杂PubMed语法,用中文像聊天一样搜索,搜遍4000万医学文献。AI智能推荐,让科研检索更轻松。

立即免费搜索

文件翻译

保留排版,准确专业,支持PDF/Word/PPT等文件格式,支持 12+语言互译。

免费翻译文档

深度研究

AI帮你快速写综述,25分钟生成高质量综述,智能提取关键信息,辅助科研写作。

立即免费体验