Lai Hong-Yue, Tsai Hsin-Hwa, Yen Chia-Jui, Hung Liang-Yi, Yang Ching-Chieh, Ho Chung-Han, Liang Hsin-Yin, Chen Feng-Wei, Li Chien-Feng, Wang Ju-Ming
Department of Biotechnology and Bioindustry Sciences, College of Bioscience and Biotechnology, National Cheng Kung University, Tainan, Taiwan.
Department of Medical Research, Chi Mei Medical Center, Tainan, Taiwan.
Front Cell Dev Biol. 2021 Jan 21;8:596655. doi: 10.3389/fcell.2020.596655. eCollection 2020.
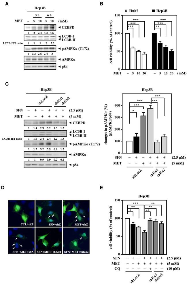
Despite the activation of autophagy may enable residual cancer cells to survive and allow tumor relapse, excessive activation of autophagy may eventually lead to cell death. However, the details of the association of autophagy with primary resistance in hepatocellular carcinoma (HCC) remain less clear. In this study, cohort analysis revealed that HCC patients receiving sorafenib with HBV had higher mortality risk. We found that high epidermal growth factor receptor (EGFR) expression and activity may be linked to HBV-induced sorafenib resistance. We further found that the resistance of EGFR-overexpressed liver cancer cells to sorafenib is associated with low activity of AMP-activated protein kinase (AMPK) and CCAAT/enhancer binding protein delta (CEBPD) as well as insufficient autophagic activation. In response to metformin, the AMPK/cAMP-response element binding protein (CREB) pathway contributes to CEBPD activation, which promotes autophagic cell death. Moreover, treatment with metformin can increase sorafenib sensitivity through AMPK activation in EGFR-overexpressed liver cancer cells. This study suggests that AMPK/CEBPD-activated autophagy could be a potent strategy for improving the efficacy of sorafenib in HCC patients.
尽管自噬的激活可能使残留癌细胞存活并导致肿瘤复发,但自噬的过度激活最终可能导致细胞死亡。然而,自噬与肝细胞癌(HCC)原发性耐药之间关联的细节仍不太清楚。在本研究中,队列分析显示接受索拉非尼治疗的乙肝病毒相关HCC患者有更高的死亡风险。我们发现高表皮生长因子受体(EGFR)表达和活性可能与乙肝病毒诱导的索拉非尼耐药有关。我们进一步发现,EGFR过表达的肝癌细胞对索拉非尼的耐药与AMP激活的蛋白激酶(AMPK)和CCAAT/增强子结合蛋白δ(CEBPD)活性低下以及自噬激活不足有关。在二甲双胍作用下,AMPK/环磷酸腺苷反应元件结合蛋白(CREB)通路促进CEBPD激活,从而促进自噬性细胞死亡。此外,二甲双胍治疗可通过激活EGFR过表达肝癌细胞中的AMPK来增加索拉非尼敏感性。本研究表明,AMPK/CEBPD激活的自噬可能是提高索拉非尼对HCC患者疗效的有效策略。