Laboratorio de Endocrinología Celular, Instituto de Investigación Sanitaria de Santiago (IDIS), Complejo Hospitalario Universitario de Santiago (CHUS), Servicio Gallego de Salud (SERGAS), Trav. Choupana s/n, Santiago de Compostela, Spain.
Laboratorio de Patología Digestiva, Instituto de Investigación Sanitaria de Santiago (IDIS), Complejo Hospitalario Universitario de Santiago (CHUS), Servicio Gallego de Salud (SERGAS), Trav. Choupana s/n, Santiago de Compostela, Spain.
J Cachexia Sarcopenia Muscle. 2021 Apr;12(2):493-505. doi: 10.1002/jcsm.12677. Epub 2021 Mar 9.
A therapeutic approach for the treatment of glucocorticoid-induced skeletal muscle atrophy should be based on the knowledge of the molecular mechanisms determining the unbalance between anabolic and catabolic processes and how to re-establish this balance. Here, we investigated whether the obestatin/GPR39 system, an autocrine signalling system acting on myogenesis and with anabolic effects on the skeletal muscle, could protect against chronic glucocorticoid-induced muscle atrophy.
In this study, we used an in vivo model of muscle atrophy induced by the synthetic glucocorticoid dexamethasone to examine the liaison molecules that define the interaction between the glucocorticoid receptor and the obestatin/GPR39 systems. The findings were extended to in vitro effects on human atrophy using human KM155C25 myotubes.
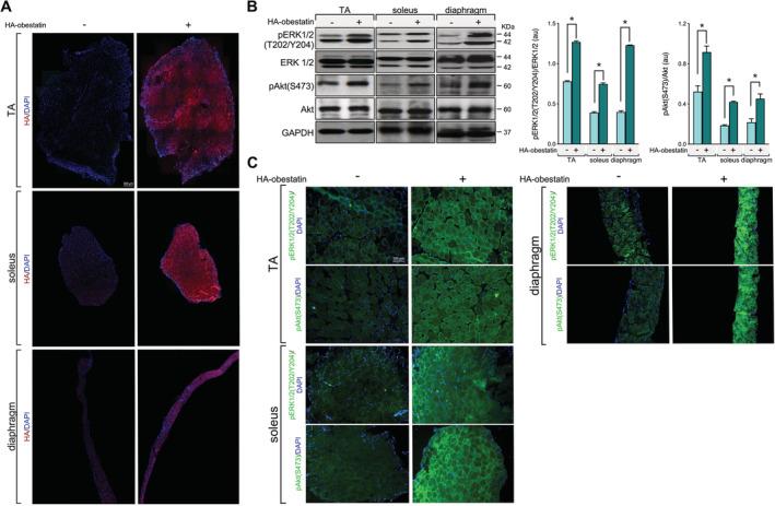
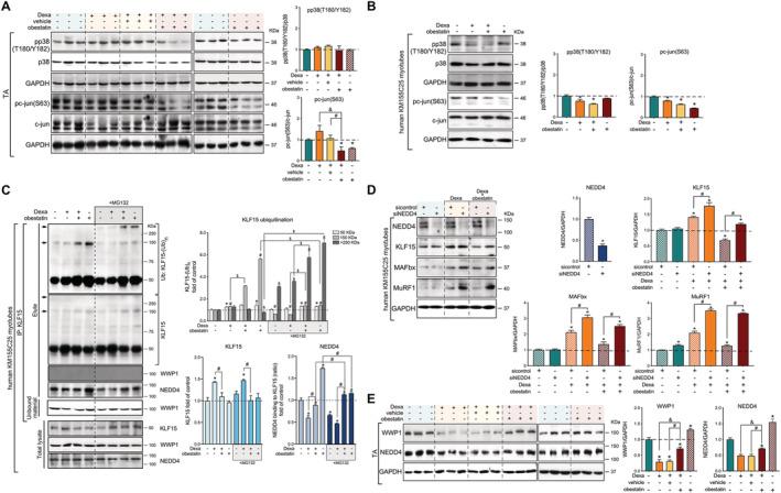
KLF15 and FoxO transcription factors were identified as direct targets of obestatin signalling in the control of proteostasis in skeletal muscle. The KLF15-triggered gene expression program, including atrogenes and FoxOs, was regulated via KLF15 ubiquitination by the E3 ubiquitin ligase NEDD4. Additionally, a specific pattern of FoxO post-translational modification, including FoxO4 phosphorylation by Akt pathway, was critical in the regulation of the ubiquitin-proteasome system. The functional cooperativity between Akt and NEDD4 in the regulation of FoxO and KLF15 provides integrated cues to counteract muscle proteostasis and re-establish protein synthesis.
The effective control of FoxO activity in response to glucocorticoid is critical to counteract muscle-related pathologies. These results highlight the potential of the obestatin/GPR39 system to fine-tune the effects of glucocorticoids on skeletal muscle wasting.
治疗糖皮质激素诱导的骨骼肌萎缩的方法应基于确定合成代谢和分解代谢过程之间失衡的分子机制,以及如何重新建立这种平衡。在这里,我们研究了肥胖素/GPR39 系统是否可以预防慢性糖皮质激素诱导的肌肉萎缩,该系统是一种作用于肌生成并对骨骼肌具有合成代谢作用的自分泌信号系统。
在这项研究中,我们使用了合成糖皮质激素地塞米松诱导的肌肉萎缩的体内模型,研究了定义糖皮质激素受体和肥胖素/GPR39 系统之间相互作用的连接分子。研究结果扩展到了体外对人 KM155C25 肌管的萎缩作用。
KLF15 和 FoxO 转录因子被确定为肥胖素信号在控制骨骼肌蛋白质平衡中的直接靶点。KLF15 触发的基因表达程序,包括肌萎缩基因和 FoxO,通过 E3 泛素连接酶 NEDD4 调节 KLF15 的泛素化。此外,FoxO 的特定翻译后修饰模式,包括 Akt 途径磷酸化 FoxO4,对于调节泛素蛋白酶体系统至关重要。Akt 和 NEDD4 在调节 FoxO 和 KLF15 中的功能协同作用提供了综合线索,以对抗肌肉蛋白质平衡和重新建立蛋白质合成。
有效控制糖皮质激素对 FoxO 活性的影响对于对抗与肌肉相关的病理至关重要。这些结果突出了肥胖素/GPR39 系统在微调糖皮质激素对骨骼肌消耗的影响方面的潜力。