• 文献检索
  • 文档翻译
  • 深度研究
  • 学术资讯
  • Suppr Zotero 插件Zotero 插件
  • 邀请有礼
  • 套餐&价格
  • 历史记录
应用&插件
Suppr Zotero 插件Zotero 插件浏览器插件Mac 客户端Windows 客户端微信小程序
定价
高级版会员购买积分包购买API积分包
服务
文献检索文档翻译深度研究API 文档MCP 服务
关于我们
关于 Suppr公司介绍联系我们用户协议隐私条款
关注我们

Suppr 超能文献

核心技术专利:CN118964589B侵权必究
粤ICP备2023148730 号-1Suppr @ 2026

文献检索

告别复杂PubMed语法,用中文像聊天一样搜索,搜遍4000万医学文献。AI智能推荐,让科研检索更轻松。

立即免费搜索

文件翻译

保留排版,准确专业,支持PDF/Word/PPT等文件格式,支持 12+语言互译。

免费翻译文档

深度研究

AI帮你快速写综述,25分钟生成高质量综述,智能提取关键信息,辅助科研写作。

立即免费体验

基于生物信息学和靶向捕获测序分析,其可作为阻塞性睡眠呼吸暂停的潜在候选基因。

- Functions as a Potential Candidate Gene in Obstructive Sleep Apnea Based on a Combination of Bioinformatics and Targeted Capture Sequencing Analyses.

机构信息

Xinjiang Medical University, Urumqi, 830001 Xinjiang, China.

Hypertension Center of People's Hospital of Xinjiang Uygur Autonomous Region, Xinjiang Hypertension Institute, National Health Committee Key Laboratory of Hypertension Clinical Research, Urumqi, 830001 Xinjiang, China.

出版信息

Biomed Res Int. 2021 Feb 18;2021:6656943. doi: 10.1155/2021/6656943. eCollection 2021.

DOI:10.1155/2021/6656943
PMID:33688499
原文链接:https://pmc.ncbi.nlm.nih.gov/articles/PMC7911711/
Abstract

BACKGROUND

Obstructive sleep apnea (OSA) is a prevalent chronic disease that increases the risk of cardiovascular disease and metabolic and neuropsychiatric disorders, resulting in a considerable socioeconomic burden. The present study was aimed at identifying potential key genes influencing the mechanisms and consequences of OSA.

METHODS

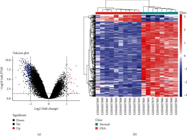
Gene expression profiles associated with OSA were obtained from the Gene Expression Omnibus (GEO) database. Differentially expressed genes (DEGs) in subcutaneous adipose tissues from patients with OSA and normal tissues were screened using R software, followed by gene ontology and pathway enrichment analyses. Subsequently, a protein-protein interaction (PPI) network was constructed and hub genes were extracted using Cytoscape plugins. The intersected core genes derived from different topological algorithms were considered hub genes, and the potential candidate gene was selected from them for further analyses of expression variations using another GEO dataset and targeted capture sequencing in 100 subjects (50 with severe OSA and 50 without OSA).

RESULTS

A total of 373 DEGs were identified in OSA samples relative to normal controls, which were primarily associated with olfactory transduction and neuroactive ligand-receptor interaction. Upon analyses of nine topological algorithms and available literature, we finally focused on glial cell-derived neurotrophic factor (GDNF) as the candidate gene and validated its low expression in OSA samples. Two rare nonsynonymous variants (p.D56N and p.R93Q) were identified among the 100 cases through targeted sequencing of GDNF, which could be potentially deleterious based on pathogenicity prediction programs; however, no significant association was detected in single nucleotide polymorphisms.

CONCLUSION

The present study identified GDNF as a promising candidate gene for OSA and its two rare and potentially deleterious mutations through a combination of bioinformatics and targeted capture sequencing analyses.

摘要

背景

阻塞性睡眠呼吸暂停(OSA)是一种普遍存在的慢性疾病,会增加心血管疾病以及代谢和神经精神障碍的风险,造成相当大的社会经济负担。本研究旨在确定影响 OSA 机制和后果的潜在关键基因。

方法

从基因表达综合数据库(GEO)中获取与 OSA 相关的基因表达谱。使用 R 软件筛选 OSA 患者和正常组织的皮下脂肪组织中的差异表达基因(DEGs),然后进行基因本体论和途径富集分析。随后,使用 Cytoscape 插件构建蛋白质-蛋白质相互作用(PPI)网络并提取枢纽基因。不同拓扑算法得出的交集核心基因被认为是枢纽基因,从中选择潜在的候选基因,然后使用另一个 GEO 数据集和 100 名受试者(50 名严重 OSA 患者和 50 名无 OSA 患者)的靶向捕获测序来分析其表达变化。

结果

与正常对照组相比,OSA 样本中总共鉴定出 373 个 DEGs,这些基因主要与嗅觉转导和神经活性配体-受体相互作用有关。通过对 9 种拓扑算法和现有文献进行分析,我们最终将胶质细胞源性神经营养因子(GDNF)作为候选基因,并验证了其在 OSA 样本中的低表达。通过 GDNF 的靶向测序,在 100 例病例中发现了两种罕见的非同义突变(p.D56N 和 p.R93Q),根据致病性预测程序,这些突变可能具有潜在的有害性;然而,在单核苷酸多态性中没有检测到显著的相关性。

结论

本研究通过生物信息学和靶向捕获测序分析相结合,确定 GDNF 是 OSA 的一个有前途的候选基因,其两个罕见且潜在有害的突变可能与 OSA 有关。

https://cdn.ncbi.nlm.nih.gov/pmc/blobs/13e3/7911711/502bcc8c70d4/BMRI2021-6656943.004.jpg
https://cdn.ncbi.nlm.nih.gov/pmc/blobs/13e3/7911711/07e66e08b116/BMRI2021-6656943.001.jpg
https://cdn.ncbi.nlm.nih.gov/pmc/blobs/13e3/7911711/d33cab8bc520/BMRI2021-6656943.002.jpg
https://cdn.ncbi.nlm.nih.gov/pmc/blobs/13e3/7911711/c5a11ec223ab/BMRI2021-6656943.003.jpg
https://cdn.ncbi.nlm.nih.gov/pmc/blobs/13e3/7911711/502bcc8c70d4/BMRI2021-6656943.004.jpg
https://cdn.ncbi.nlm.nih.gov/pmc/blobs/13e3/7911711/07e66e08b116/BMRI2021-6656943.001.jpg
https://cdn.ncbi.nlm.nih.gov/pmc/blobs/13e3/7911711/d33cab8bc520/BMRI2021-6656943.002.jpg
https://cdn.ncbi.nlm.nih.gov/pmc/blobs/13e3/7911711/c5a11ec223ab/BMRI2021-6656943.003.jpg
https://cdn.ncbi.nlm.nih.gov/pmc/blobs/13e3/7911711/502bcc8c70d4/BMRI2021-6656943.004.jpg

相似文献

1
- Functions as a Potential Candidate Gene in Obstructive Sleep Apnea Based on a Combination of Bioinformatics and Targeted Capture Sequencing Analyses.基于生物信息学和靶向捕获测序分析,其可作为阻塞性睡眠呼吸暂停的潜在候选基因。
Biomed Res Int. 2021 Feb 18;2021:6656943. doi: 10.1155/2021/6656943. eCollection 2021.
2
Screening and identification of potential biomarkers for obstructive sleep apnea via microarray analysis.通过芯片分析筛选和识别阻塞性睡眠呼吸暂停的潜在生物标志物。
Medicine (Baltimore). 2021 Jan 29;100(4):e24435. doi: 10.1097/MD.0000000000024435.
3
Bioinformatics-based identification of key candidate genes and signaling pathways in patients with Parkinson's disease and obstructive sleep apnea.基于生物信息学的帕金森病合并阻塞性睡眠呼吸暂停患者关键候选基因及信号通路的鉴定。
Sleep Breath. 2024 Jun;28(3):1477-1489. doi: 10.1007/s11325-024-03003-6. Epub 2024 Feb 5.
4
Bioinformatics analysis to reveal the key genes related to obstructive sleep apnea.生物信息学分析揭示与阻塞性睡眠呼吸暂停相关的关键基因。
Sleep Breath. 2019 Mar;23(1):259-267. doi: 10.1007/s11325-018-1694-7. Epub 2018 Jul 10.
5
Integrative analysis of key candidate genes and signaling pathways in acute coronary syndrome related to obstructive sleep apnea by bioinformatics.基于生物信息学的阻塞性睡眠呼吸暂停相关急性冠状动脉综合征关键候选基因及信号通路的综合分析。
Sci Rep. 2021 Jul 8;11(1):14153. doi: 10.1038/s41598-021-93789-2.
6
Identification of novel biomarkers in obstructive sleep apnea integrated bioinformatics analysis and experimental validation.阻塞性睡眠呼吸暂停中新型生物标志物的鉴定——整合生物信息学分析和实验验证。
PeerJ. 2023 Dec 4;11:e16608. doi: 10.7717/peerj.16608. eCollection 2023.
7
A candidate gene study of obstructive sleep apnea in European Americans and African Americans.阻塞性睡眠呼吸暂停的候选基因研究:欧洲裔美国人和非裔美国人的研究。
Am J Respir Crit Care Med. 2010 Oct 1;182(7):947-53. doi: 10.1164/rccm.201002-0192OC. Epub 2010 Jun 10.
8
Identification of Hub Genes in Patients with Alzheimer Disease and Obstructive Sleep Apnea Syndrome Using Integrated Bioinformatics Analysis.使用综合生物信息学分析鉴定阿尔茨海默病和阻塞性睡眠呼吸暂停综合征患者中的枢纽基因。
Int J Gen Med. 2021 Dec 9;14:9491-9502. doi: 10.2147/IJGM.S341078. eCollection 2021.
9
Expression data analysis to identify key target genes in visceral fat tissue associated with obstructive sleep apnea.通过表达数据分析确定与阻塞性睡眠呼吸暂停相关的内脏脂肪组织中的关键靶基因。
Eur Rev Med Pharmacol Sci. 2015 Nov;19(22):4293-9.
10
Possible genetic cross-talk between Down syndrome and obstructive sleep apnea revealed by transcriptomic analysis.转录组分析揭示唐氏综合征与阻塞性睡眠呼吸暂停之间可能存在的基因相互作用。
Sleep Breath. 2023 Dec;27(6):2469-2478. doi: 10.1007/s11325-023-02845-w. Epub 2023 May 22.

引用本文的文献

1
Identification and molecular mechanism of palmitoylation-related biomarkers in obstructive sleep apnea.阻塞性睡眠呼吸暂停中棕榈酰化相关生物标志物的鉴定及分子机制
Front Neurol. 2025 Aug 29;16:1499573. doi: 10.3389/fneur.2025.1499573. eCollection 2025.
2
Circadian gene signatures in the progression of obesity based on machine learning and Mendelian randomization analysis.基于机器学习和孟德尔随机化分析的肥胖进展中的昼夜节律基因特征
Front Nutr. 2024 Sep 16;11:1407265. doi: 10.3389/fnut.2024.1407265. eCollection 2024.
3
The Complex Relationship between Neuromodulators, Circadian Rhythms, and Insomnia in Patients with Obstructive Sleep Apnea.

本文引用的文献

1
Obstructive sleep apnea and CPAP therapy alter distinct transcriptional programs in subcutaneous fat tissue.阻塞性睡眠呼吸暂停和 CPAP 治疗改变皮下脂肪组织中不同的转录程序。
Sleep. 2020 Jun 15;43(6). doi: 10.1093/sleep/zsz314.
2
Genome-wide association study reveals two novel risk alleles for incident obstructive sleep apnea in the EPISONO cohort.全基因组关联研究揭示了 EPISONO 队列中发生阻塞性睡眠呼吸暂停的两个新的风险等位基因。
Sleep Med. 2020 Feb;66:24-32. doi: 10.1016/j.sleep.2019.08.003. Epub 2019 Aug 14.
3
Genetic variants of rs1275988 and rs2586886 in TWIK-related acid-sensitive K+ channel-1 gene may be potential risk factors for obese patients with obstructive sleep apnea.
神经调质、昼夜节律与阻塞性睡眠呼吸暂停患者失眠之间的复杂关系。
Int J Mol Sci. 2024 Aug 2;25(15):8469. doi: 10.3390/ijms25158469.
4
Identification of potential biomarkers for atrial fibrillation and stable coronary artery disease based on WGCNA and machine algorithms.基于 WGCNA 和机器学习算法鉴定心房颤动和稳定型冠状动脉疾病的潜在生物标志物。
BMC Cardiovasc Disord. 2024 Aug 2;24(1):401. doi: 10.1186/s12872-024-04062-z.
5
Evaluation of the Continuous Positive Airway Pressure Effect on Neurotrophins' Gene Expression and Protein Levels.评价持续气道正压通气对神经营养因子基因表达和蛋白水平的影响。
Int J Mol Sci. 2023 Nov 22;24(23):16599. doi: 10.3390/ijms242316599.
6
Neurotrophins in the Neuropathophysiology, Course, and Complications of Obstructive Sleep Apnea-A Narrative Review.神经生长因子在阻塞性睡眠呼吸暂停的神经病理生理学、病程和并发症中的作用:一项叙述性综述。
Int J Mol Sci. 2023 Jan 17;24(3):1808. doi: 10.3390/ijms24031808.
7
Associations of the Cardiometabolic Index with the Risk of Cardiovascular Disease in Patients with Hypertension and Obstructive Sleep Apnea: Results of a Longitudinal Cohort Study.心血管代谢指数与高血压合并阻塞性睡眠呼吸暂停患者心血管疾病风险的相关性:一项纵向队列研究的结果。
Oxid Med Cell Longev. 2022 Jun 23;2022:4914791. doi: 10.1155/2022/4914791. eCollection 2022.
8
Nonlinear Relationship Between Chinese Visceral Adiposity Index and New-Onset Myocardial Infarction in Patients with Hypertension and Obstructive Sleep Apnoea: Insights from a Cohort Study.中国内脏脂肪指数与高血压合并阻塞性睡眠呼吸暂停患者新发心肌梗死之间的非线性关系:一项队列研究的见解
J Inflamm Res. 2022 Feb 2;15:687-700. doi: 10.2147/JIR.S351238. eCollection 2022.
TWIK 相关酸敏感钾通道-1 基因中的 rs1275988 和 rs2586886 遗传变异可能是肥胖合并阻塞性睡眠呼吸暂停患者的潜在危险因素。
Chin Med J (Engl). 2019 Sep 5;132(17):2059-2065. doi: 10.1097/CM9.0000000000000401.
4
Targeted Sequencing Analysis of the Leptin Receptor Gene Identifies Variants Associated with Obstructive Sleep Apnoea in Chinese Han Population.瘦素受体基因靶向测序分析鉴定中国汉族人群阻塞性睡眠呼吸暂停相关变异。
Lung. 2019 Oct;197(5):577-584. doi: 10.1007/s00408-019-00254-z. Epub 2019 Aug 1.
5
CADD: predicting the deleteriousness of variants throughout the human genome.CADD:预测整个人类基因组中变异的有害性。
Nucleic Acids Res. 2019 Jan 8;47(D1):D886-D894. doi: 10.1093/nar/gky1016.
6
The genetics of obstructive sleep apnoea.阻塞性睡眠呼吸暂停的遗传学。
Respirology. 2018 Jan;23(1):18-27. doi: 10.1111/resp.13212. Epub 2017 Nov 7.
7
Robust gene selection methods using weighting schemes for microarray data analysis.用于微阵列数据分析的采用加权方案的稳健基因选择方法。
BMC Bioinformatics. 2017 Sep 2;18(1):389. doi: 10.1186/s12859-017-1810-x.
8
Genome-wide gene expression array identifies novel genes related to disease severity and excessive daytime sleepiness in patients with obstructive sleep apnea.全基因组基因表达阵列鉴定出与阻塞性睡眠呼吸暂停患者疾病严重程度和日间过度嗜睡相关的新基因。
PLoS One. 2017 May 17;12(5):e0176575. doi: 10.1371/journal.pone.0176575. eCollection 2017.
9
Neurotrophic Factors (BDNF and GDNF) and the Serotonergic System of the Brain.神经营养因子(脑源性神经营养因子和胶质细胞源性神经营养因子)与大脑的5-羟色胺能系统
Biochemistry (Mosc). 2017 Mar;82(3):308-317. doi: 10.1134/S0006297917030099.
10
Sleep Apnea: Types, Mechanisms, and Clinical Cardiovascular Consequences.睡眠呼吸暂停:类型、机制及临床心血管后果
J Am Coll Cardiol. 2017 Feb 21;69(7):841-858. doi: 10.1016/j.jacc.2016.11.069.