Suppr超能文献

热休克诱导海马切片培养物中的颗粒细胞分散和小胶质细胞增生。

Heat-Shock Induces Granule Cell Dispersion and Microgliosis in Hippocampal Slice Cultures.

作者信息

Weninger Jasmin, Meseke Maurice, Rana Shaleen, Förster Eckart

机构信息

Institute of Anatomy, Department of Neuroanatomy and Molecular Brain Research, Ruhr-Universität Bochum, Bochum, Germany.

出版信息

Front Cell Dev Biol. 2021 Feb 22;9:626704. doi: 10.3389/fcell.2021.626704. eCollection 2021.

Abstract

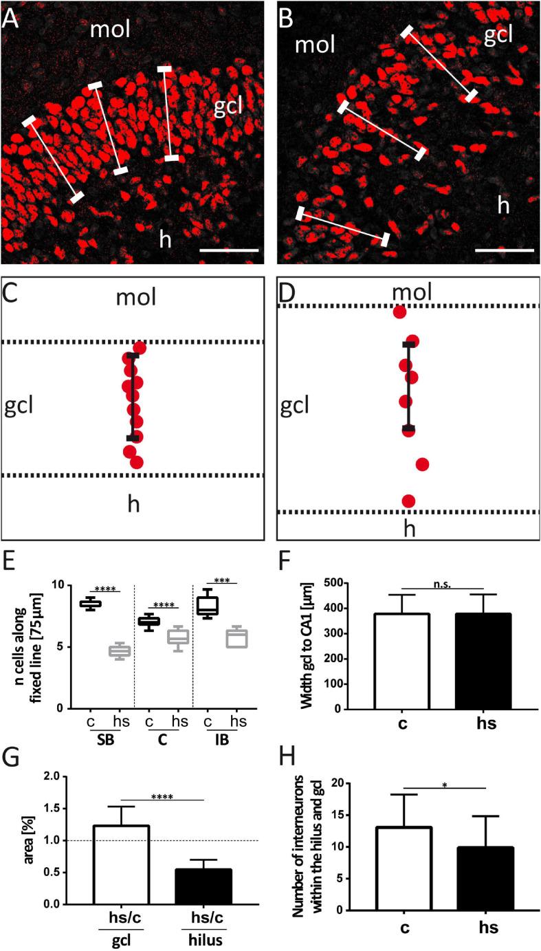
Granule cell dispersion (GCD) has been found in the dentate gyrus (dg) of patients with temporal lobe epilepsy (TLE) and a history of febrile seizures but was also recently observed in pediatric patients that did not suffer from epilepsy. This indicates that GCD might not always be disease related, but instead could reflect normal morphological variation. Thus, distribution of newborn granule cells within the hilar region is part of normal dg development at early stages but could be misinterpreted as pathological GCD. In turn, pathological GCD may be caused, for example, by genetic mutations, such as the reeler mutation. GCD in the reeler mutant goes along with an increased susceptibility to epileptiform activity. Pathological GCD in combination with epilepsy is caused by experimental administration of the glutamate receptor agonist kainic acid in rodents. In consequence, the interpretation of GCD and the role of febrile seizures remain controversial. Here, we asked whether febrile temperatures alone might be sufficient to trigger GCD and used hippocampal slice cultures as model to analyze the effect of a transient temperature increase on the dg morphology. We found that a heat-shock of 41°C for 6 h was sufficient to induce GCD and degeneration of a fraction of granule cells. Both of these factors, broadening of the granule cell layer (gcl) and increased neuronal cell death within the gcl, contributed to the development of a significantly reduced packaging density of granule cells. In contrast, Reelin expressing Cajal-Retzius (CR) cells in the molecular layer were heat-shock resistant. Thus, their number was not reduced, and we did not detect degenerating CR cells after heat-shock, implying that GCD was not caused by the loss of CR cells. Importantly, the heat-shock-induced deterioration of dg morphology was accompanied by a massive microgliosis, reflecting a robust heat-shock-induced immune response. In contrast, in the study that reported on GCD as a non-specific finding in pediatric patients, no microglia reaction was observed. Thus, our findings underpin the importance of microglia as a marker to distinguish pathological GCD from normal morphological variation.

摘要

颗粒细胞弥散(GCD)已在患有颞叶癫痫(TLE)且有高热惊厥病史的患者的齿状回(DG)中被发现,但最近在未患癫痫的儿科患者中也观察到了这种情况。这表明GCD可能并不总是与疾病相关,而是可能反映正常的形态变异。因此,新生颗粒细胞在门区的分布是早期正常DG发育的一部分,但可能被误解为病理性GCD。反过来,病理性GCD可能由基因突变引起,例如reeler突变。reeler突变体中的GCD与癫痫样活动易感性增加有关。啮齿动物实验性给予谷氨酸受体激动剂海藻酸会导致病理性GCD并伴有癫痫。因此,GCD的解释以及高热惊厥的作用仍存在争议。在这里,我们询问单纯的发热温度是否足以引发GCD,并使用海马脑片培养作为模型来分析短暂温度升高对DG形态的影响。我们发现41°C热休克6小时足以诱导GCD和一部分颗粒细胞的退化。这两个因素,颗粒细胞层(GCL)变宽和GCL内神经元细胞死亡增加,导致颗粒细胞包装密度显著降低。相比之下,分子层中表达Reelin的Cajal-Retzius(CR)细胞对热休克具有抗性。因此,它们的数量没有减少,热休克后我们也未检测到退化的CR细胞,这意味着GCD不是由CR细胞丢失引起的。重要的是,热休克诱导的DG形态恶化伴随着大量小胶质细胞增生,反映了强烈的热休克诱导的免疫反应。相比之下,在将GCD报告为儿科患者非特异性发现的研究中,未观察到小胶质细胞反应。因此,我们的发现强调了小胶质细胞作为区分病理性GCD与正常形态变异标志物的重要性。

https://cdn.ncbi.nlm.nih.gov/pmc/blobs/6a12/7937632/24db57dc6e14/fcell-09-626704-g001.jpg

文献检索

告别复杂PubMed语法,用中文像聊天一样搜索,搜遍4000万医学文献。AI智能推荐,让科研检索更轻松。

立即免费搜索

文件翻译

保留排版,准确专业,支持PDF/Word/PPT等文件格式,支持 12+语言互译。

免费翻译文档

深度研究

AI帮你快速写综述,25分钟生成高质量综述,智能提取关键信息,辅助科研写作。

立即免费体验