Suppr超能文献

信号转导和转录激活因子6(SOCS6)通过调节c-Kit泛素化促进食管鳞状细胞癌的放射敏感性并降低癌细胞干性。

SOCS6 promotes radiosensitivity and decreases cancer cell stemness in esophageal squamous cell carcinoma by regulating c-Kit ubiquitylation.

作者信息

Sun Xuanzi, Sun Yuchen, Li Jing, Zhao Xu, Shi Xiaobo, Gong Tuotuo, Pan Shupei, Zheng Zhongqiang, Zhang Xiaozhi

机构信息

Department of Radiation Oncology, The First Affiliated Hospital of Xi'an Jiaotong University, No. 277, Yanta West Road, Xi'an, 710061, Shaanxi, China.

Department of Radiation Oncology, The Second Affiliated Hospital of Xi'an Jiaotong University, Xi'an, Shaanxi, China.

出版信息

Cancer Cell Int. 2021 Mar 12;21(1):165. doi: 10.1186/s12935-021-01859-2.

Abstract

BACKGROUND

Radiotherapy is a major treatment for esophageal squamous cell carcinoma (ESCC). However, HPV infection related radioresistance caused poor prognosis of ESCC. The function of SOCS6, which has been shown to be a tumor suppressor in several cancers, has not been fully investigated up till now. In this manuscript, we aim to further investigate the role of SOCS6 in regulating ESCC radioresistance.

METHODS

Fifty-seven ESCC patients were enrolled for survival analysis. SOCS6 was stably overexpressed in HPV ESCC and ESCC cells, and cells were treated with radiation and then subjected to colony formation assays. Expression of DNA damage repair regulating proteins were examined by Western blotting. Cell growth, cell migration and cisplatin sensitivity were then analyzed. Sphere formation assays and flow cytometry were used to investigate changes in cancer stem cell (CSC) properties. Immunofluorescent staining and confocal microscopy were used to locate SOCS6 and c-Kit. Ubiquitylation level of c-Kit were analyzed after immunoprecipitation. Then, coimmunoprecipitation (CoIP) of SOCS6 and c-Kit were performed. In vivo, xenograft animal models were treated with radiation to examine the radiosensitivity.

RESULTS

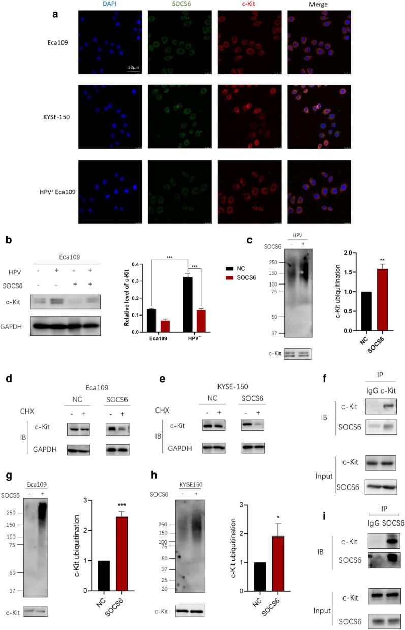
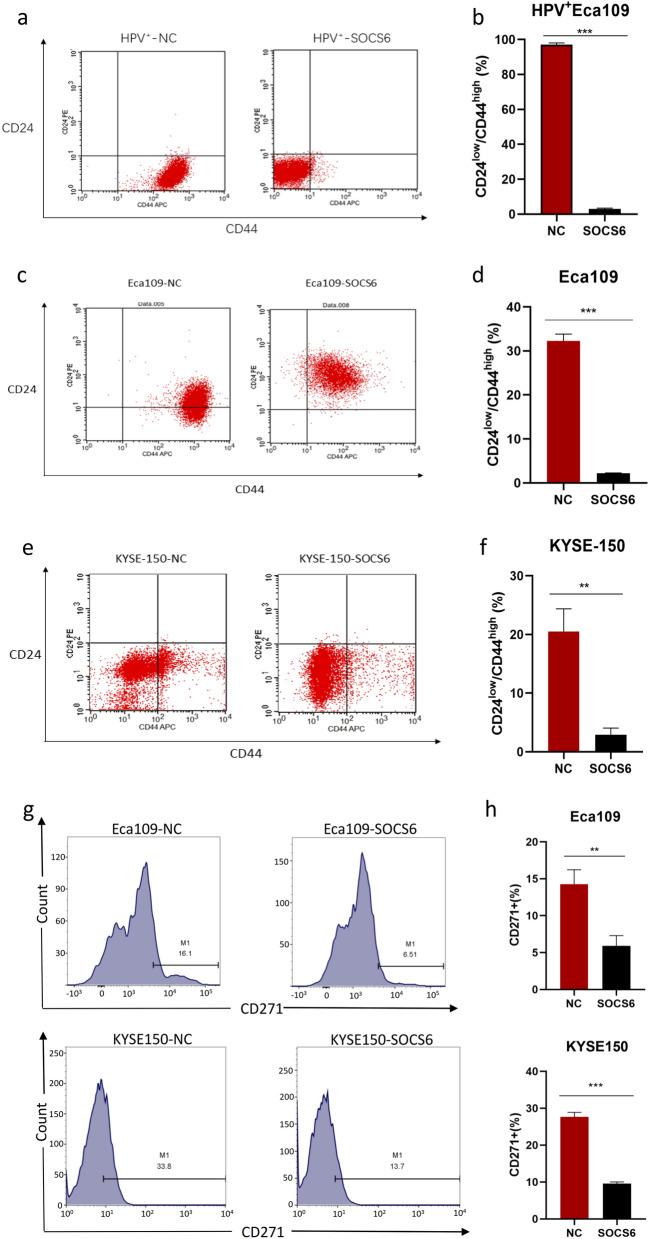
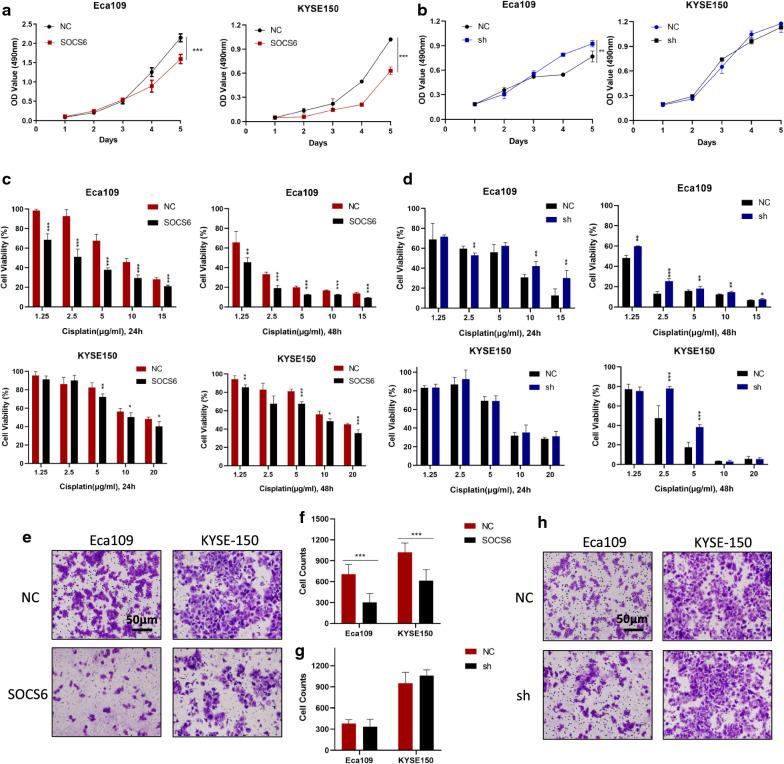
SOCS6 is correlated with better prognosis in ESCC patients. Radioresistance is impaired by SOCS6 upregulation, which inhibited cell growth, migration and increased sensitivity to cisplatin. SOCS6 significantly decreased the population of CSCs expressing the surface biomarker CD271 or CD24/CD44 and their ability of sphere formation. SOCS6 and c-Kit were collocated in the cytoplasm. Blotting of ubiquitin and CoIP experiments indicated that the mechanism was related to ubiquitylation and degradation of the receptor c-Kit. Xenograft tumor mouse model showed that SOCS6 inhibited tumor growth and promoted radiosensitivity in vivo.

CONCLUSIONS

Our findings suggest that SOCS6 can promote the radiosensitivity of HPV ESCC and ESCC cells and reduce their stemness via ubiquitylation and degradation of c-Kit. Thus, SOCS6 is a potential target for overcoming radioresistance of ESCC.

摘要

背景

放射治疗是食管鳞状细胞癌(ESCC)的主要治疗方法。然而,人乳头瘤病毒(HPV)感染相关的放射抗性导致ESCC预后不良。信号转导及转录激活因子6(SOCS6)在多种癌症中已被证明是一种肿瘤抑制因子,但其功能至今尚未得到充分研究。在本论文中,我们旨在进一步研究SOCS6在调节ESCC放射抗性中的作用。

方法

纳入57例ESCC患者进行生存分析。在HPV阳性ESCC和ESCC细胞中稳定过表达SOCS6,对细胞进行放射处理,然后进行集落形成试验。通过蛋白质免疫印迹法检测DNA损伤修复调节蛋白的表达。随后分析细胞生长、细胞迁移和顺铂敏感性。采用成球试验和流式细胞术研究癌症干细胞(CSC)特性的变化。利用免疫荧光染色和共聚焦显微镜定位SOCS6和c-Kit。免疫沉淀后分析c-Kit的泛素化水平。然后,进行SOCS6和c-Kit的免疫共沉淀(CoIP)。在体内,对异种移植动物模型进行放射处理以检测放射敏感性。

结果

SOCS6与ESCC患者较好的预后相关。SOCS6上调可损害放射抗性,抑制细胞生长、迁移并增加对顺铂的敏感性。SOCS6显著降低表达表面生物标志物CD271或CD24/CD44的CSC群体及其成球能力。SOCS6和c-Kit共定位于细胞质中。泛素印迹和CoIP实验表明,其机制与受体c-Kit的泛素化和降解有关。异种移植肿瘤小鼠模型显示,SOCS6在体内抑制肿瘤生长并提高放射敏感性。

结论

我们的研究结果表明,SOCS6可通过c-Kit的泛素化和降解促进HPV阳性ESCC和ESCC细胞的放射敏感性并降低其干性。因此,SOCS6是克服ESCC放射抗性的潜在靶点。

https://cdn.ncbi.nlm.nih.gov/pmc/blobs/eb69/7953756/b0d8a350c500/12935_2021_1859_Fig1_HTML.jpg

文献检索

告别复杂PubMed语法,用中文像聊天一样搜索,搜遍4000万医学文献。AI智能推荐,让科研检索更轻松。

立即免费搜索

文件翻译

保留排版,准确专业,支持PDF/Word/PPT等文件格式,支持 12+语言互译。

免费翻译文档

深度研究

AI帮你快速写综述,25分钟生成高质量综述,智能提取关键信息,辅助科研写作。

立即免费体验