Suppr超能文献

NCK 相关蛋白 1 样(nckap1l)小剪接变体调控肝内胆管网络形态发生。

NCK-associated protein 1 like (nckap1l) minor splice variant regulates intrahepatic biliary network morphogenesis.

机构信息

Department of Inflammation and Immunity, Lerner Research Institute, Cleveland Clinic, Cleveland, Ohio, United States of America.

Cleveland Clinic Lerner College of Medicine of Case Western Reserve University, Cleveland, Ohio, United States of America.

出版信息

PLoS Genet. 2021 Mar 19;17(3):e1009402. doi: 10.1371/journal.pgen.1009402. eCollection 2021 Mar.

Abstract

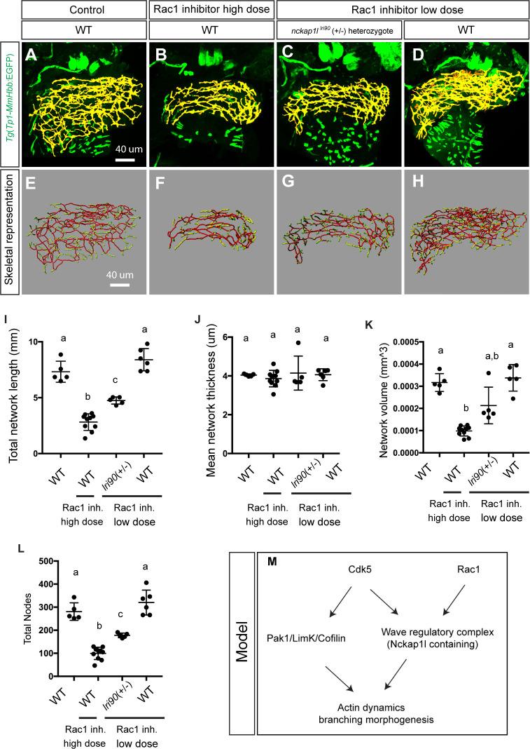
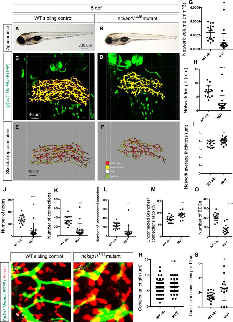
Impaired formation of the intrahepatic biliary network leads to cholestatic liver diseases, which are frequently associated with autoimmune disorders. Using a chemical mutagenesis strategy in zebrafish combined with computational network analysis, we screened for novel genes involved in intrahepatic biliary network formation. We positionally cloned a mutation in the nckap1l gene, which encodes a cytoplasmic adaptor protein for the WAVE regulatory complex. The mutation is located in the last exon after the stop codon of the primary splice isoform, only disrupting a previously unannotated minor splice isoform, which indicates that the minor splice isoform is responsible for the intrahepatic biliary network phenotype. CRISPR/Cas9-mediated nckap1l deletion, which disrupts both the primary and minor isoforms, showed the same defects. In the liver of nckap1l mutant larvae, WAVE regulatory complex component proteins are degraded specifically in biliary epithelial cells, which line the intrahepatic biliary network, thus disrupting the actin organization of these cells. We further show that nckap1l genetically interacts with the Cdk5 pathway in biliary epithelial cells. These data together indicate that although nckap1l was previously considered to be a hematopoietic cell lineage-specific protein, its minor splice isoform acts in biliary epithelial cells to regulate intrahepatic biliary network formation.

摘要

肝内胆管网络形成障碍可导致胆汁淤积性肝病,此类疾病常与自身免疫性疾病相关。我们利用斑马鱼化学诱变策略结合计算网络分析,筛选参与肝内胆管网络形成的新基因。我们对 nckap1l 基因的一个突变进行了定位克隆,该基因编码 WAVE 调节复合物的细胞质衔接蛋白。该突变位于主要剪接异构体的终止密码子之后的最后一个外显子,仅破坏了以前未注释的次要剪接异构体,表明次要剪接异构体负责肝内胆管网络表型。CRISPR/Cas9 介导的 nckap1l 缺失,破坏了主要和次要异构体,显示出相同的缺陷。在 nckap1l 突变体幼虫的肝脏中,WAVE 调节复合物成分蛋白特异性地在胆管上皮细胞中降解,这些细胞排列在肝内胆管网络中,从而破坏这些细胞的肌动蛋白组织。我们进一步表明,nckap1l 在胆管上皮细胞中与 Cdk5 途径发生遗传相互作用。这些数据共同表明,尽管 nckap1l 以前被认为是造血细胞谱系特异性蛋白,但它的次要剪接异构体在胆管上皮细胞中发挥作用,调节肝内胆管网络的形成。

https://cdn.ncbi.nlm.nih.gov/pmc/blobs/3cd7/8032155/7ab0d09fb075/pgen.1009402.g001.jpg

文献检索

告别复杂PubMed语法,用中文像聊天一样搜索,搜遍4000万医学文献。AI智能推荐,让科研检索更轻松。

立即免费搜索

文件翻译

保留排版,准确专业,支持PDF/Word/PPT等文件格式,支持 12+语言互译。

免费翻译文档

深度研究

AI帮你快速写综述,25分钟生成高质量综述,智能提取关键信息,辅助科研写作。

立即免费体验