• 文献检索
  • 文档翻译
  • 深度研究
  • 学术资讯
  • Suppr Zotero 插件Zotero 插件
  • 邀请有礼
  • 套餐&价格
  • 历史记录
应用&插件
Suppr Zotero 插件Zotero 插件浏览器插件Mac 客户端Windows 客户端微信小程序
定价
高级版会员购买积分包购买API积分包
服务
文献检索文档翻译深度研究API 文档MCP 服务
关于我们
关于 Suppr公司介绍联系我们用户协议隐私条款
关注我们

Suppr 超能文献

核心技术专利:CN118964589B侵权必究
粤ICP备2023148730 号-1Suppr @ 2026

文献检索

告别复杂PubMed语法,用中文像聊天一样搜索,搜遍4000万医学文献。AI智能推荐,让科研检索更轻松。

立即免费搜索

文件翻译

保留排版,准确专业,支持PDF/Word/PPT等文件格式,支持 12+语言互译。

免费翻译文档

深度研究

AI帮你快速写综述,25分钟生成高质量综述,智能提取关键信息,辅助科研写作。

立即免费体验

低氧通过 SENP1 介导的蛋白去 SUMOylation 保护 H9c2 细胞免于铁死亡。

Hypoxia protects H9c2 cells against Ferroptosis through SENP1-mediated protein DeSUMOylation.

机构信息

Qinghai Provincial People's Hospital, Xining, 810001, PR China.

Research Center for High Altitude Medicine, Qinghai University, Xining, 810001, PR China.

出版信息

Int J Med Sci. 2021 Feb 4;18(7):1618-1627. doi: 10.7150/ijms.50804. eCollection 2021.

DOI:10.7150/ijms.50804
PMID:33746578
原文链接:https://pmc.ncbi.nlm.nih.gov/articles/PMC7976564/
Abstract

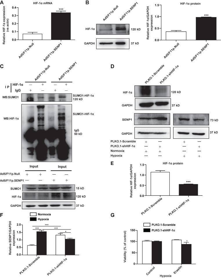
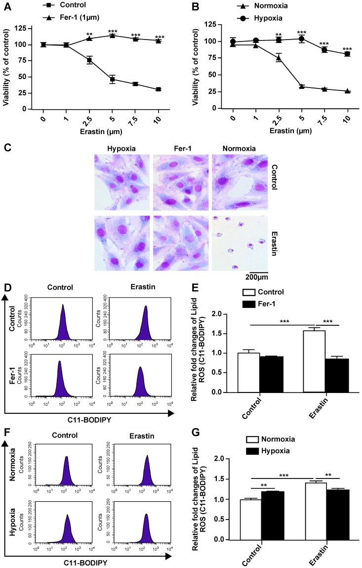
Hypoxia affects proliferation, differentiation, as well as death of cardiomyocyte, and plays an important role in the development of myocardial ischemia. However, the detailed mechanisms through which hypoxia regulates cardiomyocyte ferroptosis have not been explored. In this study, we revealed that hypoxia suppresses the proliferation, migration, and erastin-induced ferroptosis of H9c2 cells. First, we confirmed the upregulation of SENP1 in H9c2 cells cultured under hypoxic conditions. Through adenovirus-mediated SENP1 gene transfection, we demonstrated that SENP1 overexpression could enhance H9c2 cell proliferation and migration while also protecting H9c2 cells from erastin-induced ferroptosis. Furthermore, through immunoprecipitation and western blotting, we confirmed that SENP1 mediated deSUMOylation of HIF-1α and ACSL4 in H9c2 cells. In conclusion, this study describes the underlying mechanism through which hypoxia upregulates SENP1 expression, in turn protecting against ferroptosis via the regulation of HIF-1α and ACSL4 deSUMOylation. Our findings provide a theoretical foundation for the development of novel therapeutics for ischemic heart diseases.

摘要

缺氧影响心肌细胞的增殖、分化和死亡,在心肌缺血的发展中起重要作用。然而,缺氧调节心肌细胞铁死亡的详细机制尚未被探索。在这项研究中,我们揭示了缺氧抑制 H9c2 细胞的增殖、迁移和依马替尼诱导的铁死亡。首先,我们证实了缺氧培养的 H9c2 细胞中 SENP1 的上调。通过腺病毒介导的 SENP1 基因转染,我们证明 SENP1 的过表达可以增强 H9c2 细胞的增殖和迁移,同时保护 H9c2 细胞免受依马替尼诱导的铁死亡。此外,通过免疫沉淀和 Western blot,我们证实 SENP1 在 H9c2 细胞中介导了 HIF-1α 和 ACSL4 的去 SUMOylation。总之,本研究描述了缺氧上调 SENP1 表达的潜在机制,通过调节 HIF-1α 和 ACSL4 的去 SUMOylation 来防止铁死亡。我们的发现为缺血性心脏病的新型治疗方法的开发提供了理论基础。

https://cdn.ncbi.nlm.nih.gov/pmc/blobs/ae95/7976564/f7df26833135/ijmsv18p1618g007.jpg
https://cdn.ncbi.nlm.nih.gov/pmc/blobs/ae95/7976564/88c7d50ad32f/ijmsv18p1618g001.jpg
https://cdn.ncbi.nlm.nih.gov/pmc/blobs/ae95/7976564/ed37f9a43eb6/ijmsv18p1618g002.jpg
https://cdn.ncbi.nlm.nih.gov/pmc/blobs/ae95/7976564/66866d120edb/ijmsv18p1618g003.jpg
https://cdn.ncbi.nlm.nih.gov/pmc/blobs/ae95/7976564/a6c2d6033d34/ijmsv18p1618g004.jpg
https://cdn.ncbi.nlm.nih.gov/pmc/blobs/ae95/7976564/a1495da962a8/ijmsv18p1618g005.jpg
https://cdn.ncbi.nlm.nih.gov/pmc/blobs/ae95/7976564/295c23490853/ijmsv18p1618g006.jpg
https://cdn.ncbi.nlm.nih.gov/pmc/blobs/ae95/7976564/f7df26833135/ijmsv18p1618g007.jpg
https://cdn.ncbi.nlm.nih.gov/pmc/blobs/ae95/7976564/88c7d50ad32f/ijmsv18p1618g001.jpg
https://cdn.ncbi.nlm.nih.gov/pmc/blobs/ae95/7976564/ed37f9a43eb6/ijmsv18p1618g002.jpg
https://cdn.ncbi.nlm.nih.gov/pmc/blobs/ae95/7976564/66866d120edb/ijmsv18p1618g003.jpg
https://cdn.ncbi.nlm.nih.gov/pmc/blobs/ae95/7976564/a6c2d6033d34/ijmsv18p1618g004.jpg
https://cdn.ncbi.nlm.nih.gov/pmc/blobs/ae95/7976564/a1495da962a8/ijmsv18p1618g005.jpg
https://cdn.ncbi.nlm.nih.gov/pmc/blobs/ae95/7976564/295c23490853/ijmsv18p1618g006.jpg
https://cdn.ncbi.nlm.nih.gov/pmc/blobs/ae95/7976564/f7df26833135/ijmsv18p1618g007.jpg

相似文献

1
Hypoxia protects H9c2 cells against Ferroptosis through SENP1-mediated protein DeSUMOylation.低氧通过 SENP1 介导的蛋白去 SUMOylation 保护 H9c2 细胞免于铁死亡。
Int J Med Sci. 2021 Feb 4;18(7):1618-1627. doi: 10.7150/ijms.50804. eCollection 2021.
2
SENP1-Mediated deSUMOylation Regulates the Tumor Remodeling of Glioma Stem Cells Under Hypoxic Stress.SENP1 介导的去 SUMOylation 调控缺氧应激下胶质瘤干细胞的肿瘤重塑。
Technol Cancer Res Treat. 2024 Jan-Dec;23:15330338241257490. doi: 10.1177/15330338241257490.
3
ENPP2 protects cardiomyocytes from erastin-induced ferroptosis.ENPP2保护心肌细胞免受艾拉司丁诱导的铁死亡。
Biochem Biophys Res Commun. 2018 Apr 30;499(1):44-51. doi: 10.1016/j.bbrc.2018.03.113. Epub 2018 Mar 20.
4
miRNA-17-92 protects endothelial cells from erastin-induced ferroptosis through targeting the A20-ACSL4 axis.miRNA-17-92 通过靶向 A20-ACSL4 轴保护内皮细胞免受 erastin 诱导的铁死亡。
Biochem Biophys Res Commun. 2019 Jul 30;515(3):448-454. doi: 10.1016/j.bbrc.2019.05.147. Epub 2019 May 31.
5
SENP1 inhibits ferroptosis and promotes head and neck squamous cell carcinoma by regulating ACSL4 protein stability via SUMO1.SENP1 通过调节 SUMO1 来稳定 ACSL4 蛋白,从而抑制铁死亡并促进头颈部鳞状细胞癌。
Oncol Rep. 2024 Feb;51(2). doi: 10.3892/or.2023.8693. Epub 2024 Jan 8.
6
SENP1 promotes hypoxia-induced cancer stemness by HIF-1α deSUMOylation and SENP1/HIF-1α positive feedback loop.SENP1通过HIF-1α去SUMO化和SENP1/HIF-1α正反馈环促进缺氧诱导的癌症干性。
Gut. 2017 Dec;66(12):2149-2159. doi: 10.1136/gutjnl-2016-313264. Epub 2017 Mar 3.
7
Hypoxia maintains the fenestration of liver sinusoidal endothelial cells and promotes their proliferation through the SENP1/HIF-1α/VEGF signaling axis.缺氧通过 SENP1/HIF-1α/VEGF 信号轴维持肝窦内皮细胞的窗孔结构并促进其增殖。
Biochem Biophys Res Commun. 2021 Feb 12;540:42-50. doi: 10.1016/j.bbrc.2020.12.104. Epub 2021 Jan 12.
8
Podocytes protect glomerular endothelial cells from hypoxic injury via deSUMOylation of HIF-1α signaling.足细胞通过缺氧诱导因子-1α信号的去SUMO化修饰保护肾小球内皮细胞免受缺氧损伤。
Int J Biochem Cell Biol. 2015 Jan;58:17-27. doi: 10.1016/j.biocel.2014.10.030. Epub 2014 Nov 3.
9
SENP1/HIF-1α feedback loop modulates hypoxia-induced cell proliferation, invasion, and EMT in human osteosarcoma cells.SENP1/HIF-1α 反馈环调节缺氧诱导的人骨肉瘤细胞增殖、侵袭和 EMT。
J Cell Biochem. 2018 Feb;119(2):1819-1826. doi: 10.1002/jcb.26342. Epub 2017 Sep 27.
10
SENP1 participates in Irinotecan resistance in human colon cancer cells.SENP1 参与人结肠癌细胞对伊立替康的耐药性。
J Cell Biochem. 2021 Oct;122(10):1277-1294. doi: 10.1002/jcb.29946. Epub 2021 May 26.

引用本文的文献

1
Targeting Acyl-CoA synthetase long-chain family member 4: a potential approach for the treatment of cerebral ischemia/reperfusion injury.靶向酰基辅酶A合成酶长链家族成员4:一种治疗脑缺血/再灌注损伤的潜在方法。
Metab Brain Dis. 2025 May 26;40(5):212. doi: 10.1007/s11011-025-01638-2.
2
The multifaceted nature of SUMOylation in heart disease and its therapeutic potential.SUMO化修饰在心脏病中的多面性及其治疗潜力。
Mol Cell Biochem. 2025 Apr 27. doi: 10.1007/s11010-025-05286-z.
3
Iron homeostasis and ferroptosis in muscle diseases and disorders: mechanisms and therapeutic prospects.

本文引用的文献

1
Ferroptosis Is Involved in Diabetes Myocardial Ischemia/Reperfusion Injury Through Endoplasmic Reticulum Stress.铁死亡通过内质网应激参与糖尿病心肌缺血/再灌注损伤。
DNA Cell Biol. 2020 Feb;39(2):210-225. doi: 10.1089/dna.2019.5097. Epub 2019 Dec 6.
2
Fundamental Mechanisms of Regulated Cell Death and Implications for Heart Disease.调控细胞死亡的基本机制及其对心脏病的影响。
Physiol Rev. 2019 Oct 1;99(4):1765-1817. doi: 10.1152/physrev.00022.2018.
3
Ferroptosis as a target for protection against cardiomyopathy.铁死亡作为防治心肌病的靶点。
肌肉疾病和功能障碍中的铁稳态与铁死亡:机制与治疗前景
Bone Res. 2025 Feb 25;13(1):27. doi: 10.1038/s41413-024-00398-6.
4
Carvedilol Confers Ferroptosis Resistance in HL-1 Cells by Upregulating GPX4, FTH1, and FTL1 and Inducing Metabolic Remodeling Under Hypoxia/Reoxygenation.卡维地洛通过上调GPX4、FTH1和FTL1并在缺氧/复氧条件下诱导代谢重塑赋予HL-1细胞铁死亡抗性。
Antioxidants (Basel). 2024 Dec 24;14(1):7. doi: 10.3390/antiox14010007.
5
PI3K p85α/HIF-1α accelerates the development of pulmonary arterial hypertension by regulating fatty acid uptake and mitophagy.PI3K p85α/HIF-1α 通过调节脂肪酸摄取和线粒体自噬加速肺动脉高压的发展。
Mol Med. 2024 Nov 11;30(1):208. doi: 10.1186/s10020-024-00975-9.
6
Connexin43 overexpression promoted ferroptosis and increased myocardial vulnerability to ischemia-reperfusion injury in type 1 diabetic mice.连接蛋白 43 的过表达促进了 1 型糖尿病小鼠的铁死亡,并增加了心肌对缺血再灌注损伤的易损性。
Int J Med Sci. 2024 Sep 9;21(12):2365-2378. doi: 10.7150/ijms.95170. eCollection 2024.
7
Comparison of the efficiency of ultrafiltration, precipitation, and ultracentrifugation methods for exosome isolation.用于外泌体分离的超滤、沉淀和超速离心方法的效率比较。
Biochem Biophys Rep. 2024 Feb 21;38:101668. doi: 10.1016/j.bbrep.2024.101668. eCollection 2024 Jul.
8
SENP1 inhibits ferroptosis and promotes head and neck squamous cell carcinoma by regulating ACSL4 protein stability via SUMO1.SENP1 通过调节 SUMO1 来稳定 ACSL4 蛋白,从而抑制铁死亡并促进头颈部鳞状细胞癌。
Oncol Rep. 2024 Feb;51(2). doi: 10.3892/or.2023.8693. Epub 2024 Jan 8.
9
A GPX4-targeted photosensitizer to reverse hypoxia-induced inhibition of ferroptosis for non-small cell lung cancer therapy.一种靶向GPX4的光敏剂,用于逆转缺氧诱导的铁死亡抑制以治疗非小细胞肺癌。
Chem Sci. 2023 Aug 3;14(34):9095-9100. doi: 10.1039/d3sc01597a. eCollection 2023 Aug 30.
10
Cardioprotective Effects of Dexmedetomidine in an Oxidative-Stress In Vitro Model of Neonatal Rat Cardiomyocytes.右美托咪定在新生大鼠心肌细胞氧化应激体外模型中的心脏保护作用
Antioxidants (Basel). 2023 Jun 2;12(6):1206. doi: 10.3390/antiox12061206.
Proc Natl Acad Sci U S A. 2019 Feb 12;116(7):2672-2680. doi: 10.1073/pnas.1821022116. Epub 2019 Jan 28.
4
Pathological Roles of Iron in Cardiovascular Disease.铁在心血管疾病中的病理作用。
Curr Drug Targets. 2018;19(9):1068-1076. doi: 10.2174/1389450119666180605112235.
5
The p53-p21 pathway inhibits ferroptosis during metabolic stress.p53-p21信号通路在代谢应激期间抑制铁死亡。
Oncotarget. 2018 May 15;9(37):24572-24573. doi: 10.18632/oncotarget.25362.
6
FINO initiates ferroptosis through GPX4 inactivation and iron oxidation.FINO 通过 GPX4 失活和铁氧化引发铁死亡。
Nat Chem Biol. 2018 May;14(5):507-515. doi: 10.1038/s41589-018-0031-6. Epub 2018 Apr 2.
7
ENPP2 protects cardiomyocytes from erastin-induced ferroptosis.ENPP2保护心肌细胞免受艾拉司丁诱导的铁死亡。
Biochem Biophys Res Commun. 2018 Apr 30;499(1):44-51. doi: 10.1016/j.bbrc.2018.03.113. Epub 2018 Mar 20.
8
Hypoxia Triggers SENP1 (Sentrin-Specific Protease 1) Modulation of KLF15 (Kruppel-Like Factor 15) and Transcriptional Regulation of Arg2 (Arginase 2) in Pulmonary Endothelium.低氧诱导 SENP1(Sentrin-Specific Protease 1)对肺内皮细胞中 KLF15(Kruppel-like Factor 15)的调节及 Arg2(精氨酸酶 2)的转录调控。
Arterioscler Thromb Vasc Biol. 2018 Apr;38(4):913-926. doi: 10.1161/ATVBAHA.117.310660. Epub 2018 Feb 22.
9
Puerarin protects against heart failure induced by pressure overload through mitigation of ferroptosis.葛根素通过减轻铁死亡来预防压力超负荷诱导的心力衰竭。
Biochem Biophys Res Commun. 2018 Feb 26;497(1):233-240. doi: 10.1016/j.bbrc.2018.02.061. Epub 2018 Feb 8.
10
Programmed necrosis in heart disease: Molecular mechanisms and clinical implications.心肌疾病中的程序性细胞坏死:分子机制与临床意义。
J Mol Cell Cardiol. 2018 Mar;116:125-134. doi: 10.1016/j.yjmcc.2018.01.018. Epub 2018 Feb 6.