• 文献检索
  • 文档翻译
  • 深度研究
  • 学术资讯
  • Suppr Zotero 插件Zotero 插件
  • 邀请有礼
  • 套餐&价格
  • 历史记录
应用&插件
Suppr Zotero 插件Zotero 插件浏览器插件Mac 客户端Windows 客户端微信小程序
定价
高级版会员购买积分包购买API积分包
服务
文献检索文档翻译深度研究API 文档MCP 服务
关于我们
关于 Suppr公司介绍联系我们用户协议隐私条款
关注我们

Suppr 超能文献

核心技术专利:CN118964589B侵权必究
粤ICP备2023148730 号-1Suppr @ 2026

文献检索

告别复杂PubMed语法,用中文像聊天一样搜索,搜遍4000万医学文献。AI智能推荐,让科研检索更轻松。

立即免费搜索

文件翻译

保留排版,准确专业,支持PDF/Word/PPT等文件格式,支持 12+语言互译。

免费翻译文档

深度研究

AI帮你快速写综述,25分钟生成高质量综述,智能提取关键信息,辅助科研写作。

立即免费体验

驱动蛋白家族成员18B调节人前列腺癌细胞的增殖和侵袭。

Kinesin family member 18B regulates the proliferation and invasion of human prostate cancer cells.

作者信息

Wu Yu-Peng, Ke Zhi-Bin, Zheng Wen-Cai, Chen Ye-Hui, Zhu Jun-Ming, Lin Fei, Li Xiao-Dong, Chen Shao-Hao, Cai Hai, Zheng Qing-Shui, Wei Yong, Xue Xue-Yi, Xu Ning

机构信息

Department of Urology, Urology Research Institute, the First Affiliated Hospital, Fujian Medical University, Fuzhou, 350005, China.

出版信息

Cell Death Dis. 2021 Mar 22;12(4):302. doi: 10.1038/s41419-021-03582-2.

DOI:10.1038/s41419-021-03582-2
PMID:33753726
原文链接:https://pmc.ncbi.nlm.nih.gov/articles/PMC7985494/
Abstract

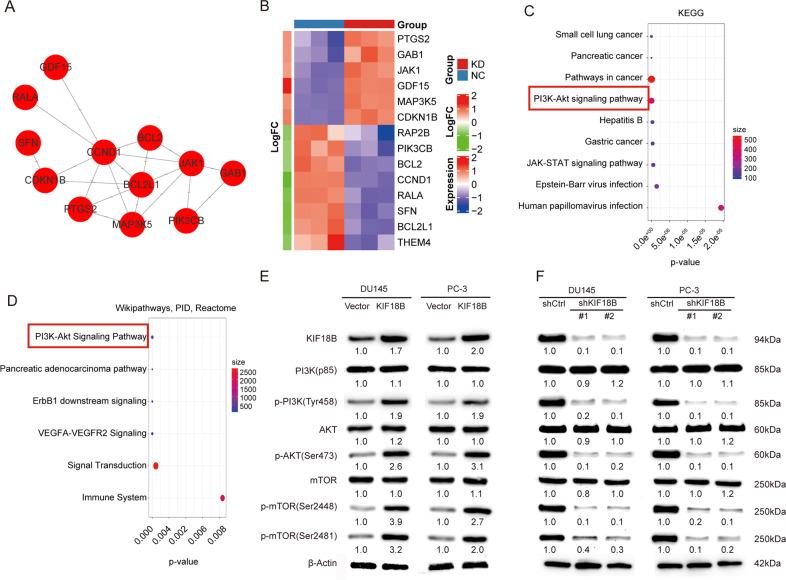
Expression of kinesin family member 18B (KIF18B), an ATPase with key roles in cell division, is deregulated in many cancers, but its involvement in prostate cancer (PCa) is unclear. Here, we investigated the expression and function of KIF18B in human PCa specimens and cell lines using bioinformatics analyses, immunohistochemical and immunofluorescence microscopy, and RT-qPCR and western blot analyses. KIF18B was overexpressed in PCa specimens compared with paracancerous tissues and was associated with poorer disease-free survival. In vitro, KIF18B knockdown in PCa cell lines promoted cell proliferation, migration, and invasion, and inhibited cell apoptosis, while KIF18B overexpression had the opposite effects. In a mouse xenograft model, KIF18B overexpression accelerated and promoted the growth of PCa tumors. Bioinformatics analysis of control and KIF18B-overexpressing PCa cells showed that genes involved in the PI3K-AKT-mTOR signaling pathway were significantly enriched among the differentially expressed genes. Consistent with this observation, we found that KIF18B overexpression activates the PI3K-AKT-mTOR signaling pathway in PCa cells both in vitro and in vivo. Collectively, our results suggest that KIF18B plays a crucial role in PCa via activation of the PI3K-AKT-mTOR signaling pathway, and raise the possibility that KIF18B could have utility as a novel biomarker for PCa.

摘要

驱动蛋白家族成员18B(KIF18B)是一种在细胞分裂中起关键作用的ATP酶,其在许多癌症中表达失调,但其在前列腺癌(PCa)中的作用尚不清楚。在此,我们使用生物信息学分析、免疫组织化学和免疫荧光显微镜以及RT-qPCR和蛋白质印迹分析,研究了KIF18B在人PCa标本和细胞系中的表达及功能。与癌旁组织相比,KIF18B在PCa标本中过表达,且与较差的无病生存率相关。在体外,PCa细胞系中KIF18B基因敲低促进细胞增殖、迁移和侵袭,并抑制细胞凋亡,而KIF18B过表达则产生相反的效果。在小鼠异种移植模型中,KIF18B过表达加速并促进了PCa肿瘤的生长。对对照和KIF18B过表达的PCa细胞进行生物信息学分析表明,参与PI3K-AKT-mTOR信号通路的基因在差异表达基因中显著富集。与这一观察结果一致,我们发现在体外和体内,KIF18B过表达均激活PCa细胞中的PI3K-AKT-mTOR信号通路。总的来说,我们的结果表明,KIF18B通过激活PI3K-AKT-mTOR信号通路在PCa中起关键作用,并增加了KIF18B作为PCa新型生物标志物的可能性。

https://cdn.ncbi.nlm.nih.gov/pmc/blobs/4708/7985494/2ce264b180de/41419_2021_3582_Fig7_HTML.jpg
https://cdn.ncbi.nlm.nih.gov/pmc/blobs/4708/7985494/cd41054538d7/41419_2021_3582_Fig1_HTML.jpg
https://cdn.ncbi.nlm.nih.gov/pmc/blobs/4708/7985494/5c132f8ef133/41419_2021_3582_Fig2_HTML.jpg
https://cdn.ncbi.nlm.nih.gov/pmc/blobs/4708/7985494/e8ccf1be0bfe/41419_2021_3582_Fig3_HTML.jpg
https://cdn.ncbi.nlm.nih.gov/pmc/blobs/4708/7985494/d65c2c8dfff5/41419_2021_3582_Fig4_HTML.jpg
https://cdn.ncbi.nlm.nih.gov/pmc/blobs/4708/7985494/43e4e5f4be67/41419_2021_3582_Fig5_HTML.jpg
https://cdn.ncbi.nlm.nih.gov/pmc/blobs/4708/7985494/0fe293eebefb/41419_2021_3582_Fig6_HTML.jpg
https://cdn.ncbi.nlm.nih.gov/pmc/blobs/4708/7985494/2ce264b180de/41419_2021_3582_Fig7_HTML.jpg
https://cdn.ncbi.nlm.nih.gov/pmc/blobs/4708/7985494/cd41054538d7/41419_2021_3582_Fig1_HTML.jpg
https://cdn.ncbi.nlm.nih.gov/pmc/blobs/4708/7985494/5c132f8ef133/41419_2021_3582_Fig2_HTML.jpg
https://cdn.ncbi.nlm.nih.gov/pmc/blobs/4708/7985494/e8ccf1be0bfe/41419_2021_3582_Fig3_HTML.jpg
https://cdn.ncbi.nlm.nih.gov/pmc/blobs/4708/7985494/d65c2c8dfff5/41419_2021_3582_Fig4_HTML.jpg
https://cdn.ncbi.nlm.nih.gov/pmc/blobs/4708/7985494/43e4e5f4be67/41419_2021_3582_Fig5_HTML.jpg
https://cdn.ncbi.nlm.nih.gov/pmc/blobs/4708/7985494/0fe293eebefb/41419_2021_3582_Fig6_HTML.jpg
https://cdn.ncbi.nlm.nih.gov/pmc/blobs/4708/7985494/2ce264b180de/41419_2021_3582_Fig7_HTML.jpg

相似文献

1
Kinesin family member 18B regulates the proliferation and invasion of human prostate cancer cells.驱动蛋白家族成员18B调节人前列腺癌细胞的增殖和侵袭。
Cell Death Dis. 2021 Mar 22;12(4):302. doi: 10.1038/s41419-021-03582-2.
2
Upregulation of KIF18B facilitates malignant phenotype of esophageal squamous cell carcinoma by activating CDCA8/mTORC1 pathway.KIF18B 的上调通过激活 CDCA8/mTORC1 通路促进食管鳞癌细胞的恶性表型。
J Clin Lab Anal. 2022 Oct;36(10):e24633. doi: 10.1002/jcla.24633. Epub 2022 Sep 9.
3
GOLM1 promotes prostate cancer progression through activating PI3K-AKT-mTOR signaling.GOLM1通过激活PI3K-AKT-mTOR信号通路促进前列腺癌进展。
Prostate. 2018 Feb;78(3):166-177. doi: 10.1002/pros.23461. Epub 2017 Nov 27.
4
Kinesin family member 18B: A contributor and facilitator in the proliferation and metastasis of cutaneous melanoma.驱动蛋白家族成员 18B:在皮肤黑色素瘤的增殖和转移中的贡献者和促进者。
J Biochem Mol Toxicol. 2019 Dec;33(12):e22409. doi: 10.1002/jbt.22409. Epub 2019 Oct 16.
5
Silencing of KIF18B restricts proliferation and invasion and enhances the chemosensitivity of breast cancer via modulating Akt/GSK-3β/β-catenin pathway.沉默 KIF18B 通过调节 Akt/GSK-3β/β-catenin 通路限制乳腺癌的增殖和侵袭并增强其化疗敏感性。
Biofactors. 2021 Sep;47(5):754-767. doi: 10.1002/biof.1757. Epub 2021 May 31.
6
MIIP inhibits the growth of prostate cancer via interaction with PP1α and negative modulation of AKT signaling.MIIP 通过与 PP1α 相互作用和负向调节 AKT 信号通路抑制前列腺癌细胞生长。
Cell Commun Signal. 2019 May 15;17(1):44. doi: 10.1186/s12964-019-0355-1.
7
KIF18B as a regulator in microtubule movement accelerates tumor progression and triggers poor outcome in lung adenocarcinoma.KIF18B 作为微管运动的调节剂,可加速肺腺癌的肿瘤进展并引发不良预后。
Tissue Cell. 2019 Dec;61:44-50. doi: 10.1016/j.tice.2019.09.001. Epub 2019 Sep 3.
8
KIF18B promotes breast cancer cell proliferation, migration and invasion by targeting TRIP13 and activating the Wnt/β-catenin signaling pathway.KIF18B通过靶向TRIP13并激活Wnt/β-连环蛋白信号通路促进乳腺癌细胞的增殖、迁移和侵袭。
Oncol Lett. 2022 Apr;23(4):112. doi: 10.3892/ol.2022.13232. Epub 2022 Feb 8.
9
KIF18B promotes tumor progression in osteosarcoma by activating β-catenin.KIF18B 通过激活 β-catenin 促进骨肉瘤的肿瘤进展。
Cancer Biol Med. 2020 May 15;17(2):371-386. doi: 10.20892/j.issn.2095-3941.2019.0452.
10
Kinesin 12 (KIF15) contributes to the development and tumorigenicity of prostate cancer.驱动蛋白12(KIF15)有助于前列腺癌的发展和致瘤性。
Biochem Biophys Res Commun. 2021 Oct 22;576:7-14. doi: 10.1016/j.bbrc.2021.08.072. Epub 2021 Aug 28.

引用本文的文献

1
Study on the mechanism of KIF18B affecting the malignant progression of glioblastoma cells.KIF18B影响胶质母细胞瘤细胞恶性进展的机制研究
Front Genet. 2025 Mar 5;16:1540342. doi: 10.3389/fgene.2025.1540342. eCollection 2025.
2
Components of the Endosome-Lysosome Vesicular Machinery as Drivers of the Metastatic Cascade in Prostate Cancer.作为前列腺癌转移级联驱动因素的内体-溶酶体囊泡机制的组成部分
Cancers (Basel). 2024 Dec 26;17(1):43. doi: 10.3390/cancers17010043.
3
KIF18B: an important role in signaling pathways and a potential resistant target in tumor development.

本文引用的文献

1
Kinesin family member 23 (KIF23) contributes to the progression of bladder cancer cells in vitro and in vivo.驱动蛋白家族成员23(KIF23)在体外和体内均促进膀胱癌细胞的进展。
Neoplasma. 2021 Mar;68(2):298-306. doi: 10.4149/neo_2020_200803N808. Epub 2020 Nov 25.
2
Identification of Kinesin Family Member 2A (KIF2A) as a Promising Therapeutic Target for Osteosarcoma.鉴定驱动蛋白家族成员 2A(KIF2A)为骨肉瘤有前途的治疗靶点。
Biomed Res Int. 2020 Oct 29;2020:7102757. doi: 10.1155/2020/7102757. eCollection 2020.
3
Kinesin family member 3A inhibits the carcinogenesis of non-small cell lung cancer and prolongs survival.
驱动蛋白家族成员18B(KIF18B):在信号通路中起重要作用,是肿瘤发生发展中的潜在耐药靶点。
Discov Oncol. 2024 Sep 11;15(1):430. doi: 10.1007/s12672-024-01330-4.
4
CPA4 as a biomarker promotes the proliferation, migration and metastasis of clear cell renal cell carcinoma cells.CPA4 作为一种生物标志物促进透明细胞肾细胞癌细胞的增殖、迁移和转移。
J Cell Mol Med. 2024 Apr;28(7):e18165. doi: 10.1111/jcmm.18165.
5
ND630 controls ACACA and lipid reprogramming in prostate cancer by regulating the expression of circKIF18B_003.ND630 通过调控 circKIF18B_003 的表达来控制前列腺癌中的 ACACA 和脂质重编程。
J Transl Med. 2023 Dec 4;21(1):877. doi: 10.1186/s12967-023-04760-w.
6
Kinesin family member 18B activates mTORC1 signaling via actin gamma 1 to promote the recurrence of human hepatocellular carcinoma.驱动蛋白家族成员18B通过肌动蛋白γ1激活mTORC1信号通路,以促进人类肝细胞癌的复发。
Oncogenesis. 2023 Nov 13;12(1):54. doi: 10.1038/s41389-023-00499-7.
7
Multi-omics analysis reveals the association between elevated KIF18B expression and unfavorable prognosis, immune evasion, and regulatory T cell activation in nasopharyngeal carcinoma.多组学分析揭示了 KIF18B 表达升高与鼻咽癌不良预后、免疫逃逸和调节性 T 细胞激活之间的关联。
Front Immunol. 2023 Sep 8;14:1258344. doi: 10.3389/fimmu.2023.1258344. eCollection 2023.
8
An Analysis Regarding the Association Between the Nuclear Pore Complex (NPC) and Hepatocellular Carcinoma (HCC).核孔复合体(NPC)与肝细胞癌(HCC)关联的分析
J Hepatocell Carcinoma. 2023 Jun 22;10:959-978. doi: 10.2147/JHC.S417501. eCollection 2023.
9
Age- and Stage-Dependent Prostate Cancer Aggressiveness Associated with Differential Notch Signaling.年龄和阶段相关的前列腺癌侵袭性与 Notch 信号的差异有关。
Int J Mol Sci. 2022 Dec 22;24(1):164. doi: 10.3390/ijms24010164.
10
KIFC3 promotes proliferation, migration and invasion of esophageal squamous cell carcinoma cells by activating EMT and β-catenin signaling.驱动蛋白家族成员C3(KIFC3)通过激活上皮-间质转化(EMT)和β-连环蛋白信号通路促进食管鳞状细胞癌细胞的增殖、迁移和侵袭。
World J Gastrointest Oncol. 2022 Jul 15;14(7):1239-1251. doi: 10.4251/wjgo.v14.i7.1239.
驱动蛋白家族成员3A抑制非小细胞肺癌的致癌作用并延长生存期。
Oncol Lett. 2020 Dec;20(6):348. doi: 10.3892/ol.2020.12211. Epub 2020 Oct 10.
4
Identification of key genes and pathways in castrate-resistant prostate cancer by integrated bioinformatics analysis.基于整合生物信息学分析鉴定去势抵抗性前列腺癌的关键基因和通路。
Pathol Res Pract. 2020 Oct;216(10):153109. doi: 10.1016/j.prp.2020.153109. Epub 2020 Jul 13.
5
The Overexpression of Kinesin Superfamily Protein 2A (KIF2A) was Associated with the Proliferation and Prognosis of Esophageal Squamous Cell Carcinoma.驱动蛋白超家族蛋白2A(KIF2A)的过表达与食管鳞状细胞癌的增殖及预后相关。
Cancer Manag Res. 2020 May 20;12:3731-3739. doi: 10.2147/CMAR.S248008. eCollection 2020.
6
The kinesin motor protein KIF4A as a potential therapeutic target in renal cell carcinoma.驱动蛋白马达蛋白 KIF4A 作为肾细胞癌的潜在治疗靶点。
Invest New Drugs. 2020 Dec;38(6):1730-1742. doi: 10.1007/s10637-020-00961-y. Epub 2020 Jun 12.
7
miR-126 reduces trastuzumab resistance by targeting PIK3R2 and regulating AKT/mTOR pathway in breast cancer cells.miR-126 通过靶向 PIK3R2 并调节乳腺癌细胞中的 AKT/mTOR 通路来降低曲妥珠单抗耐药性。
J Cell Mol Med. 2020 Jul;24(13):7600-7608. doi: 10.1111/jcmm.15396. Epub 2020 May 15.
8
Deregulated PTEN/PI3K/AKT/mTOR signaling in prostate cancer: Still a potential druggable target?前列腺癌中失调的 PTEN/PI3K/AKT/mTOR 信号通路:仍然是一个有潜力的可用药靶点吗?
Biochim Biophys Acta Mol Cell Res. 2020 Sep;1867(9):118731. doi: 10.1016/j.bbamcr.2020.118731. Epub 2020 Apr 29.
9
Long non-coding RNA MIAT promotes cervical cancer proliferation and migration.长链非编码 RNA MIAT 促进宫颈癌的增殖和迁移。
J Biochem. 2020 Aug 1;168(2):183-190. doi: 10.1093/jb/mvaa037.
10
A phase I dose-escalation study of enzalutamide in combination with the AKT inhibitor AZD5363 (capivasertib) in patients with metastatic castration-resistant prostate cancer.一项评估恩扎卢胺联合 AKT 抑制剂 AZD5363(capivasertib)治疗转移性去势抵抗性前列腺癌患者的 I 期剂量递增研究。
Ann Oncol. 2020 May;31(5):619-625. doi: 10.1016/j.annonc.2020.01.074. Epub 2020 Feb 21.