Suppr超能文献

KIF18B 通过激活 β-catenin 促进骨肉瘤的肿瘤进展。

KIF18B promotes tumor progression in osteosarcoma by activating β-catenin.

机构信息

Key Laboratory of Carcinogenesis and Translational Research (Ministry of Education/Beijing), Department of Bone and Soft Tissue Tumor, Peking University Cancer Hospital & Institute, Beijing 100142, China.

Department of Orthopedics, Renmin Hospital of Wuhan University, Wuhan 430060, China.

出版信息

Cancer Biol Med. 2020 May 15;17(2):371-386. doi: 10.20892/j.issn.2095-3941.2019.0452.

Abstract

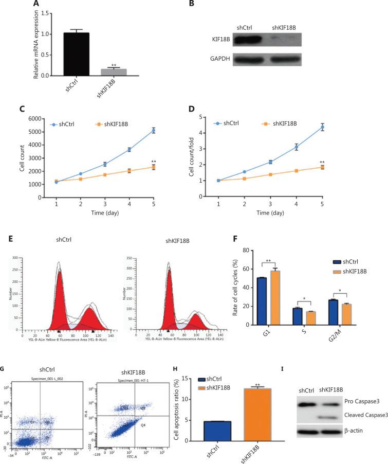
Osteosarcoma is a common primary highly malignant bone tumor. Kinesin family member 18B () has been identified as a potential oncogene involved in the development and metastasis of several cancer types. While KIF18B overexpression in osteosarcoma tissue is clearly detected, its specific function in the disease process remains to be established. expression was assessed in osteosarcoma tissues and cells. We additionally evaluated the effects of KIF18B on proliferation, migration, and invasion of osteosarcoma cells, both and . Our results showed overexpression of in osteosarcoma tissues and cells. Knockdown of induced G1/S phase arrest and significantly inhibited proliferation, migration, and invasion of osteosarcoma cells, both and . regulated β-catenin expression at the transcriptional level by controlling nuclear aggregation of ATF2 and at the post-transcriptional level by interacting with the adenomatous polyposis coli () tumor suppressor gene in osteosarcoma cells. KIF18B plays a carcinogenic role in osteosarcoma by regulating expression of β-catenin transcriptionally decreasing nuclear aggregation of ATF2 or post-transcriptionally through interactions with APC. Our collective findings support the potential utility of KIF18B as a novel prognostic biomarker for osteosarcoma.

摘要

骨肉瘤是一种常见的原发性高度恶性骨肿瘤。驱动蛋白家族成员 18B()已被确定为参与多种癌症类型发生和转移的潜在癌基因。虽然在骨肉瘤组织中明显检测到 KIF18B 的过表达,但它在疾病过程中的具体功能仍有待确定。我们评估了 KIF18B 在骨肉瘤组织和细胞中的表达。我们还评估了 KIF18B 对骨肉瘤细胞增殖、迁移和侵袭的影响。我们的结果表明 KIF18B 在骨肉瘤组织和细胞中过表达。敲低 KIF18B 诱导 G1/S 期阻滞,并显著抑制骨肉瘤细胞的增殖、迁移和侵袭,无论是还是。KIF18B 通过控制骨肉瘤细胞中 ATF2 的核聚集在转录水平上调节β-连环蛋白的表达,并通过与腺瘤性结肠息肉病(APC)肿瘤抑制基因相互作用在转录后水平上调节β-连环蛋白的表达。KIF18B 通过调节β-连环蛋白的转录表达发挥致癌作用,通过减少 ATF2 的核聚集或通过与 APC 的相互作用在转录后水平降低核聚集。我们的研究结果支持 KIF18B 作为骨肉瘤新型预后生物标志物的潜在应用。

https://cdn.ncbi.nlm.nih.gov/pmc/blobs/7e4a/7309474/bdce85b8c139/cbm-17-371-g001.jpg

文献检索

告别复杂PubMed语法,用中文像聊天一样搜索,搜遍4000万医学文献。AI智能推荐,让科研检索更轻松。

立即免费搜索

文件翻译

保留排版,准确专业,支持PDF/Word/PPT等文件格式,支持 12+语言互译。

免费翻译文档

深度研究

AI帮你快速写综述,25分钟生成高质量综述,智能提取关键信息,辅助科研写作。

立即免费体验