Department of Pathobiology and Veterinary Science and Center of Excellence for Vaccine Research, College of Agriculture, Health and Natural Resources, University of Connecticut, Storrs, CT, 06269, USA.
Department of Microbiology and Immunology, School of Medicine, University of North Carolina at Chapel Hill, Chapel Hill, NC, USA.
Sci Rep. 2021 Mar 22;11(1):6492. doi: 10.1038/s41598-021-85951-7.
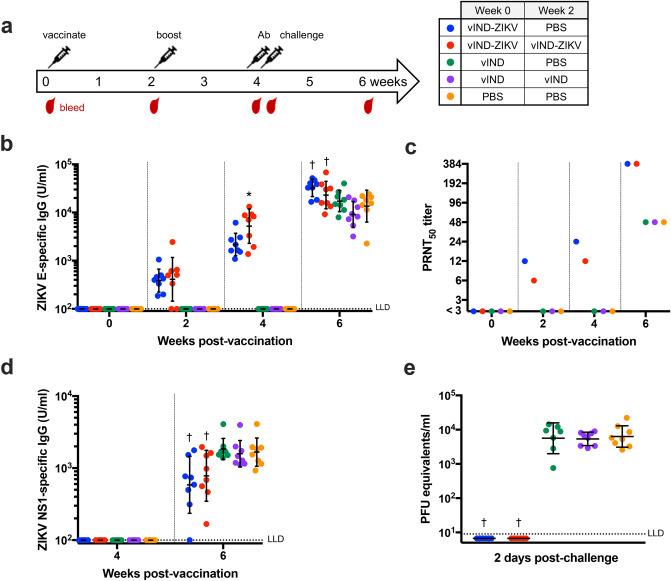
Zika virus (ZIKV), a flavivirus transmitted primarily by infected mosquitos, can cause neurological symptoms such as Guillian-Barré syndrome and microcephaly. We developed several vaccinia virus (VACV) vaccine candidates for ZIKV based on replication-inducible VACVs (vINDs) expressing ZIKV pre-membrane (prM) and envelope (E) proteins (vIND-ZIKVs). These vIND-ZIKVs contain elements of the tetracycline operon and replicate only in the presence of tetracyclines. The pool of vaccine candidates was narrowed to one vIND-ZIKV containing a novel mutation in the signal peptide of prM that led to higher expression and secretion of E and production of virus-like particles, which was then tested for safety, immunogenicity, and efficacy in mice. vIND-ZIKV grows to high titers in vitro in the presence of doxycycline (DOX) but is replication-defective in vivo in the absence of DOX, causing no weight loss in mice. C57BL/6 mice vaccinated once with vIND-ZIKV in the absence of DOX (as a replication-defective virus) developed robust levels of E-peptide-specific IFN-γ-secreting splenocytes and anti-E IgG titers, with modest levels of serum-neutralizing antibodies. Vaccinated mice treated with anti-IFNAR1 antibody were completely protected from ZIKV viremia post-challenge after a single dose of vIND-ZIKV. Furthermore, mice with prior immunity to VACV developed moderate anti-E IgG titers that increased after booster vaccination, and were protected from viremia only after two vaccinations with vIND-ZIKV.
寨卡病毒(ZIKV)是一种主要通过受感染的蚊子传播的黄病毒,可引起吉兰-巴雷综合征和小头症等神经症状。我们基于表达寨卡病毒前膜(prM)和包膜(E)蛋白的复制诱导型牛痘病毒(vIND),开发了几种寨卡病毒的疫苗候选物(vIND-ZIKVs)。这些 vIND-ZIKVs 含有四环素操纵子的元件,仅在四环素存在的情况下才会复制。候选疫苗库缩小到一种 vIND-ZIKV,其 prM 的信号肽中含有一个新的突变,导致 E 的表达和分泌增加,并产生病毒样颗粒,然后在小鼠中测试其安全性、免疫原性和疗效。在存在强力霉素(DOX)的情况下,vIND-ZIKV 在体外可大量生长,但在缺乏 DOX 的情况下体内复制缺陷,不会导致小鼠体重减轻。C57BL/6 小鼠在缺乏 DOX(作为复制缺陷病毒)的情况下单次接种 vIND-ZIKV 后,可产生高水平的 E-肽特异性 IFN-γ 分泌脾细胞和抗 E IgG 滴度,具有适度的血清中和抗体水平。接种疫苗的小鼠用抗 IFNAR1 抗体处理后,在单次接种 vIND-ZIKV 后,完全可免受寨卡病毒血症的影响。此外,先前对牛痘病毒有免疫力的小鼠产生中等水平的抗 E IgG 滴度,在加强接种后增加,并仅在两次接种 vIND-ZIKV 后才免受病毒血症的影响。