Suppr超能文献

源自甲状腺癌细胞系异种移植瘤与原发性甲状腺癌蛋白质组学图谱的比较

Comparison of Proteomics Profiles Between Xenografts Derived from Cell Lines and Primary Tumors of Thyroid Carcinoma.

作者信息

Fang Luo, Liu Yu-Jia, Zhang Yi-Wen, Pan Zong-Fu, Zhong Li-Ke, Jiang Lie-Hao, Wang Jia-Feng, Zheng Xiao-Wei, Chen Ling-Ya, Huang Ping, Ge Ming-Hua, Tan Zhuo

机构信息

Department of Pharmacy, The Cancer Hospital of the University of Chinese Academy of Sciences (Zhejiang Cancer Hospital), Institute of Basic Medicine and Cancer (IBMC), Chinese Academy of Sciences, 1# Bashan East Road, 310022, Hangzhou, China.

Department of Pharmacy, Zhejiang Provincial People's Hospital; People's Hospital of Hangzhou Medical College, 310010, Hangzhou, Zhejiang, China.

出版信息

J Cancer. 2021 Jan 31;12(7):1978-1989. doi: 10.7150/jca.50897. eCollection 2021.

Abstract

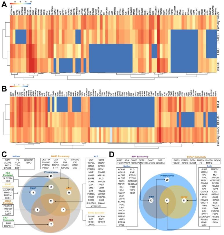
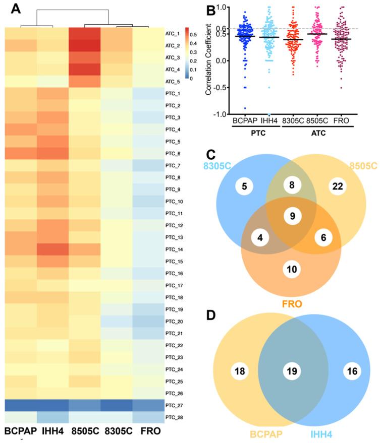
Patient-consistent xenograft model is a challenge for all cancers but particularly for thyroid cancer, which shows some of the greatest genetic divergence between human tumors and cell lines. In this study, proteomic profiles of tumor tissues from patients, included anaplastic thyroid carcinoma (ATC) and papillary thyroid carcinoma, and xenografts (8305C, 8505C, FRO, BAPAP and IHH4) were obtained using HPLC-tandem mass spectrometry and compared based on all proteins detected (3,961), cancer-related proteins and druggable proteins using pairwise Pearson's correlation analysis. The human tissue showed low proteomic similarity to the ATC cell lines (8305C, r = 0.344-0.416; 8505C, 0.47-0.579; FRO, 0.267-0.307) and to PTC cell lines (BCPAP, 0.303-0.468; IHH4, 0.262-0.509). Human tissue showed the following similarity to cell lines at the level of 135 cancer-related pathways. The ATC cell lines contained 47.4% of the cancer-related pathways (19.26%-33.33%), while the PTC cell lines contained 40% (BCPAP, 25.93%; IHH4, 28.89%). In patient tumor tissues, 44-60 of 76 and 52-53 of 93 druggable proteins were identified in ATC and PTC tumors, respectively. Ten and 29 druggable proteins were not identified in any of the ATC and PTC xenografts, respectively. We provide a reference for CDX selecting in studies of thyroid cancer.

摘要

患者一致的异种移植模型对所有癌症来说都是一项挑战,对甲状腺癌而言尤其如此,因为甲状腺癌在人类肿瘤与细胞系之间表现出一些最大的基因差异。在本研究中,使用高效液相色谱-串联质谱法获得了患者肿瘤组织(包括间变性甲状腺癌(ATC)和乳头状甲状腺癌)以及异种移植瘤(8305C、8505C、FRO、BAPAP和IHH4)的蛋白质组图谱,并基于检测到的所有蛋白质(3961种)、癌症相关蛋白质和可成药蛋白质,采用成对皮尔逊相关分析进行比较。人类组织与ATC细胞系(8305C,r = 0.344 - 0.416;8505C,0.47 - 0.579;FRO,0.267 - 0.307)以及PTC细胞系(BCPAP,0.303 - 0.468;IHH4,0.262 - 0.509)的蛋白质组相似性较低。在135条癌症相关通路水平上,人类组织与细胞系表现出以下相似性。ATC细胞系包含47.4%的癌症相关通路(19.26% - 33.33%),而PTC细胞系包含40%(BCPAP,25.93%;IHH4,28.89%)。在患者肿瘤组织中,ATC和PTC肿瘤分别鉴定出76种中的44 - 60种以及93种中的52 - 53种可成药蛋白质。分别有10种和29种可成药蛋白质在任何ATC和PTC异种移植瘤中均未被鉴定出。我们为甲状腺癌研究中的CDX选择提供了参考。

https://cdn.ncbi.nlm.nih.gov/pmc/blobs/e87b/7974514/7feaf8a92dc1/jcav12p1978g001.jpg

文献AI研究员

20分钟写一篇综述,助力文献阅读效率提升50倍。

立即体验

用中文搜PubMed

大模型驱动的PubMed中文搜索引擎

马上搜索

文档翻译

学术文献翻译模型,支持多种主流文档格式。

立即体验