• 文献检索
  • 文档翻译
  • 深度研究
  • 学术资讯
  • Suppr Zotero 插件Zotero 插件
  • 邀请有礼
  • 套餐&价格
  • 历史记录
应用&插件
Suppr Zotero 插件Zotero 插件浏览器插件Mac 客户端Windows 客户端微信小程序
定价
高级版会员购买积分包购买API积分包
服务
文献检索文档翻译深度研究API 文档MCP 服务
关于我们
关于 Suppr公司介绍联系我们用户协议隐私条款
关注我们

Suppr 超能文献

核心技术专利:CN118964589B侵权必究
粤ICP备2023148730 号-1Suppr @ 2026

文献检索

告别复杂PubMed语法,用中文像聊天一样搜索,搜遍4000万医学文献。AI智能推荐,让科研检索更轻松。

立即免费搜索

文件翻译

保留排版,准确专业,支持PDF/Word/PPT等文件格式,支持 12+语言互译。

免费翻译文档

深度研究

AI帮你快速写综述,25分钟生成高质量综述,智能提取关键信息,辅助科研写作。

立即免费体验

PTENε 通过调节丝状伪足的形成抑制肿瘤转移。

PTENε suppresses tumor metastasis through regulation of filopodia formation.

机构信息

Department of Pathology, School of Basic Medical Sciences, Institute of Systems Biomedicine, Beijing Key Laboratory of Tumor Systems Biology, Peking-Tsinghua Center of Life Sciences, Peking University Health Science Center, Beijing, China.

Institute of Precision Medicine, Peking University Shenzhen Hospital, Shenzhen, China.

出版信息

EMBO J. 2021 May 17;40(10):e105806. doi: 10.15252/embj.2020105806. Epub 2021 Mar 23.

DOI:10.15252/embj.2020105806
PMID:33755220
原文链接:https://pmc.ncbi.nlm.nih.gov/articles/PMC8126949/
Abstract

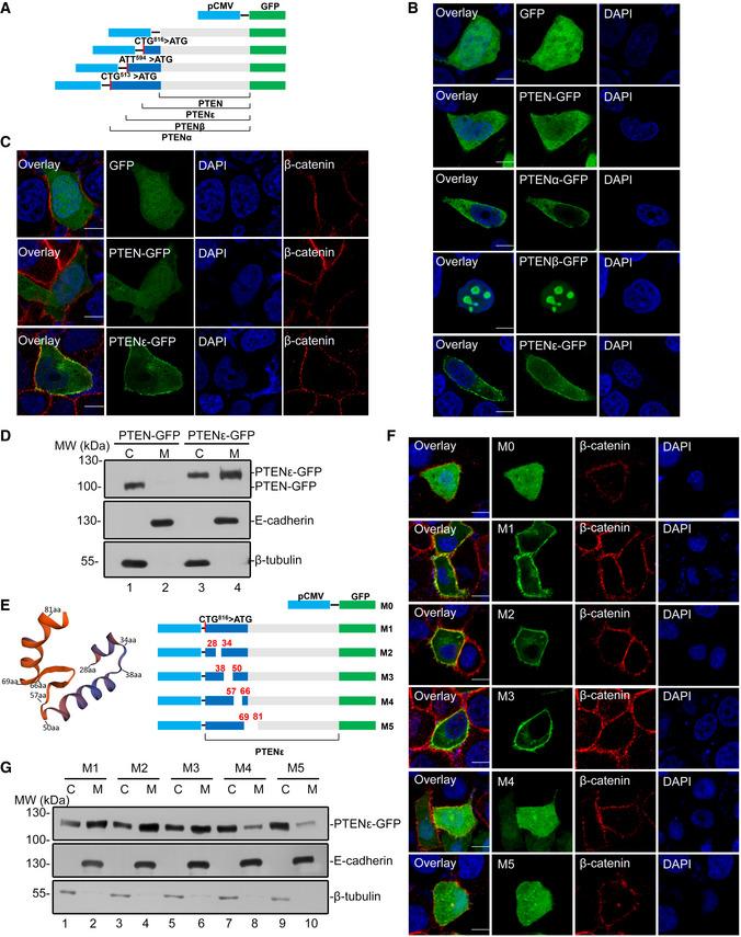
PTEN is one of the most frequently mutated genes in malignancies and acts as a powerful tumor suppressor. Tumorigenesis is involved in multiple and complex processes including initiation, invasion, and metastasis. The complexity of PTEN function is partially attributed to PTEN family members such as PTENα and PTENβ. Here, we report the identification of PTENε (also named as PTEN5), a novel N-terminal-extended PTEN isoform that suppresses tumor invasion and metastasis. We show that the translation of PTENε/PTEN5 is initiated from the CUG codon within the 5'UTR region of PTEN mRNA. PTENε/PTEN5 mainly localizes in the cell membrane and physically associates with and dephosphorylates VASP and ACTR2, which govern filopodia formation and cell motility. We found that endogenous depletion of PTENε/PTEN5 promotes filopodia formation and enhances the metastasis capacity of tumor cells. Overall, we identify a new isoform of PTEN with distinct subcellular localization and molecular function compared to the known members of the PTEN family. These findings advance our current understanding of the importance and diversity of PTEN functions.

摘要

PTEN 是恶性肿瘤中最常发生突变的基因之一,作为一种强大的肿瘤抑制因子发挥作用。肿瘤发生涉及多个复杂过程,包括起始、侵袭和转移。PTEN 功能的复杂性部分归因于 PTEN 家族成员,如 PTENα 和 PTENβ。在这里,我们报告了 PTENε(也称为 PTEN5)的鉴定,PTENε 是一种新型的 N 端延伸的 PTEN 同工型,可抑制肿瘤侵袭和转移。我们表明,PTENε/PTEN5 的翻译是从 PTEN mRNA 5'UTR 区域的 CUG 密码子起始的。PTENε/PTEN5 主要定位于细胞膜上,并与 VASP 和 ACTR2 物理结合并去磷酸化,VASP 和 ACTR2 调节丝状伪足的形成和细胞迁移。我们发现内源性耗尽 PTENε/PTEN5 会促进丝状伪足的形成,并增强肿瘤细胞的转移能力。总的来说,我们鉴定了一种与已知的 PTEN 家族成员相比具有独特亚细胞定位和分子功能的新型 PTEN 同工型。这些发现提高了我们对 PTEN 功能重要性和多样性的认识。

https://cdn.ncbi.nlm.nih.gov/pmc/blobs/6106/8126949/196c5272d34f/EMBJ-40-e105806-g004.jpg
https://cdn.ncbi.nlm.nih.gov/pmc/blobs/6106/8126949/18d3d48bee1f/EMBJ-40-e105806-g013.jpg
https://cdn.ncbi.nlm.nih.gov/pmc/blobs/6106/8126949/ed32ca20a78f/EMBJ-40-e105806-g005.jpg
https://cdn.ncbi.nlm.nih.gov/pmc/blobs/6106/8126949/5ed50fa17800/EMBJ-40-e105806-g002.jpg
https://cdn.ncbi.nlm.nih.gov/pmc/blobs/6106/8126949/cc850cbd0db9/EMBJ-40-e105806-g006.jpg
https://cdn.ncbi.nlm.nih.gov/pmc/blobs/6106/8126949/84b93780e620/EMBJ-40-e105806-g011.jpg
https://cdn.ncbi.nlm.nih.gov/pmc/blobs/6106/8126949/6fb66a503041/EMBJ-40-e105806-g009.jpg
https://cdn.ncbi.nlm.nih.gov/pmc/blobs/6106/8126949/10de6149f540/EMBJ-40-e105806-g012.jpg
https://cdn.ncbi.nlm.nih.gov/pmc/blobs/6106/8126949/6c981f2fe93a/EMBJ-40-e105806-g007.jpg
https://cdn.ncbi.nlm.nih.gov/pmc/blobs/6106/8126949/a7838ca869a0/EMBJ-40-e105806-g010.jpg
https://cdn.ncbi.nlm.nih.gov/pmc/blobs/6106/8126949/9a49073b0d51/EMBJ-40-e105806-g001.jpg
https://cdn.ncbi.nlm.nih.gov/pmc/blobs/6106/8126949/196c5272d34f/EMBJ-40-e105806-g004.jpg
https://cdn.ncbi.nlm.nih.gov/pmc/blobs/6106/8126949/18d3d48bee1f/EMBJ-40-e105806-g013.jpg
https://cdn.ncbi.nlm.nih.gov/pmc/blobs/6106/8126949/ed32ca20a78f/EMBJ-40-e105806-g005.jpg
https://cdn.ncbi.nlm.nih.gov/pmc/blobs/6106/8126949/5ed50fa17800/EMBJ-40-e105806-g002.jpg
https://cdn.ncbi.nlm.nih.gov/pmc/blobs/6106/8126949/cc850cbd0db9/EMBJ-40-e105806-g006.jpg
https://cdn.ncbi.nlm.nih.gov/pmc/blobs/6106/8126949/84b93780e620/EMBJ-40-e105806-g011.jpg
https://cdn.ncbi.nlm.nih.gov/pmc/blobs/6106/8126949/6fb66a503041/EMBJ-40-e105806-g009.jpg
https://cdn.ncbi.nlm.nih.gov/pmc/blobs/6106/8126949/10de6149f540/EMBJ-40-e105806-g012.jpg
https://cdn.ncbi.nlm.nih.gov/pmc/blobs/6106/8126949/6c981f2fe93a/EMBJ-40-e105806-g007.jpg
https://cdn.ncbi.nlm.nih.gov/pmc/blobs/6106/8126949/a7838ca869a0/EMBJ-40-e105806-g010.jpg
https://cdn.ncbi.nlm.nih.gov/pmc/blobs/6106/8126949/9a49073b0d51/EMBJ-40-e105806-g001.jpg
https://cdn.ncbi.nlm.nih.gov/pmc/blobs/6106/8126949/196c5272d34f/EMBJ-40-e105806-g004.jpg

相似文献

1
PTENε suppresses tumor metastasis through regulation of filopodia formation.PTENε 通过调节丝状伪足的形成抑制肿瘤转移。
EMBO J. 2021 May 17;40(10):e105806. doi: 10.15252/embj.2020105806. Epub 2021 Mar 23.
2
PTENβ is an alternatively translated isoform of PTEN that regulates rDNA transcription.PTENβ 是 PTEN 的一种选择性翻译异构体,可调节 rDNA 转录。
Nat Commun. 2017 Mar 23;8:14771. doi: 10.1038/ncomms14771.
3
PTENα, a PTEN isoform translated through alternative initiation, regulates mitochondrial function and energy metabolism.PTENα,一种通过选择性起始翻译的 PTEN 异构体,调节线粒体功能和能量代谢。
Cell Metab. 2014 May 6;19(5):836-48. doi: 10.1016/j.cmet.2014.03.023. Epub 2014 Apr 24.
4
PTENα and PTENβ promote carcinogenesis through WDR5 and H3K4 trimethylation.PTENα 和 PTENβ 通过 WDR5 和 H3K4 三甲基化促进致癌作用。
Nat Cell Biol. 2019 Nov;21(11):1436-1448. doi: 10.1038/s41556-019-0409-z. Epub 2019 Nov 4.
5
PTENα functions as an immune suppressor and promotes immune resistance in PTEN-mutant cancer.PTENα 作为免疫抑制剂发挥作用,并促进 PTEN 突变型癌症的免疫抵抗。
Nat Commun. 2021 Aug 26;12(1):5147. doi: 10.1038/s41467-021-25417-6.
6
PTEN C-terminal deletion causes genomic instability and tumor development.PTEN基因C端缺失会导致基因组不稳定和肿瘤发生。
Cell Rep. 2014 Mar 13;6(5):844-54. doi: 10.1016/j.celrep.2014.01.030. Epub 2014 Feb 20.
7
PTEN mutation: many birds with one stone in tumorigenesis.PTEN 突变:肿瘤发生中的一石多鸟
Anticancer Res. 2008 Nov-Dec;28(6A):3613-9.
8
PTENα promotes neutrophil chemotaxis through regulation of cell deformability.PTENα 通过调节细胞变形性促进中性粒细胞趋化。
Blood. 2019 May 9;133(19):2079-2089. doi: 10.1182/blood-2019-01-899864. Epub 2019 Mar 29.
9
Embryonic epithelial Pten deletion through Nkx2.1-cre leads to thyroid tumorigenesis in a strain-dependent manner.通过 Nkx2.1-cre 对胚胎上皮细胞中的 Pten 进行缺失会导致甲状腺肿瘤的发生,其方式与品系有关。
Endocr Relat Cancer. 2012 Apr 10;19(2):111-122. doi: 10.1530/ERC-10-0327. Print 2012 Apr.
10
MicroRNA-106b promotes pituitary tumor cell proliferation and invasion through PI3K/AKT signaling pathway by targeting PTEN.微小RNA-106b通过靶向PTEN,经由PI3K/AKT信号通路促进垂体肿瘤细胞的增殖和侵袭。
Tumour Biol. 2016 Oct;37(10):13469-13477. doi: 10.1007/s13277-016-5155-2. Epub 2016 Jul 27.

引用本文的文献

1
A novel peptide 66CTG stabilizes Myc proto-oncogene protein to promote triple-negative breast cancer growth.一种新型肽66CTG可稳定Myc原癌基因蛋白以促进三阴性乳腺癌生长。
Signal Transduct Target Ther. 2025 Jul 9;10(1):217. doi: 10.1038/s41392-025-02298-5.
2
LncPTEN1, a long non-coding RNA generated from , suppresses lung cancer metastasis through the regulation of EMT progress.LncPTEN1是一种由……产生的长链非编码RNA,它通过调节上皮-间质转化进程来抑制肺癌转移。
Noncoding RNA Res. 2025 May 24;14:25-37. doi: 10.1016/j.ncrna.2025.05.011. eCollection 2025 Oct.
3
Secreted exosomes induce filopodia formation.

本文引用的文献

1
PTENα and PTENβ promote carcinogenesis through WDR5 and H3K4 trimethylation.PTENα 和 PTENβ 通过 WDR5 和 H3K4 三甲基化促进致癌作用。
Nat Cell Biol. 2019 Nov;21(11):1436-1448. doi: 10.1038/s41556-019-0409-z. Epub 2019 Nov 4.
2
Nuclear PTEN safeguards pre-mRNA splicing to link Golgi apparatus for its tumor suppressive role.核 PTEN 保护前体 mRNA 剪接以连接高尔基体,从而发挥其肿瘤抑制作用。
Nat Commun. 2018 Jun 19;9(1):2392. doi: 10.1038/s41467-018-04760-1.
3
Complete motif analysis of sequence requirements for translation initiation at non-AUG start codons.
分泌的外泌体诱导丝状伪足形成。
bioRxiv. 2025 Mar 15:2024.07.20.604139. doi: 10.1101/2024.07.20.604139.
4
Mechanisms of GPM6A in Malignant Tumors.GPM6A在恶性肿瘤中的作用机制。
Cancer Rep (Hoboken). 2025 Feb;8(2):e70137. doi: 10.1002/cnr2.70137.
5
Targeting Tn Antigen Suppresses Aberrant O-Glycosylation-Elicited Metastasis in Breast Cancer.靶向Tn抗原可抑制异常O-糖基化引发的乳腺癌转移。
J Cell Mol Med. 2024 Dec;28(23):e70279. doi: 10.1111/jcmm.70279.
6
RNA-binding protein PTENα blocks RIG-I activation to prevent viral inflammation.RNA结合蛋白PTENα阻止RIG-I激活以预防病毒炎症。
Nat Chem Biol. 2024 Oct;20(10):1317-1328. doi: 10.1038/s41589-024-01621-5. Epub 2024 May 21.
7
The NTE domain of PTENα/β promotes cancer progression by interacting with WDR5 via its SSSRRSS motif.PTENα/β 的 NTE 结构域通过其 SSSRRSS 基序与 WDR5 相互作用,促进癌症进展。
Cell Death Dis. 2024 May 14;15(5):335. doi: 10.1038/s41419-024-06714-6.
8
PTEN: an emerging target in rheumatoid arthritis?PTEN:类风湿性关节炎中一个新出现的靶点?
Cell Commun Signal. 2024 Apr 26;22(1):246. doi: 10.1186/s12964-024-01618-6.
9
Squaraine Dyes Exhibit Spontaneous Fluorescence Blinking That Enables Live-Cell Nanoscopy.方酸菁染料呈现出自发荧光闪烁现象,这使得活细胞纳米显微镜检查成为可能。
Nano Lett. 2024 Apr 8. doi: 10.1021/acs.nanolett.4c00595.
10
Oncogenic BRAF noncanonically promotes tumor metastasis by mediating VASP phosphorylation and filopodia formation.致癌性BRAF通过介导VASP磷酸化和丝状伪足形成以非经典方式促进肿瘤转移。
Oncogene. 2023 Oct;42(43):3194-3205. doi: 10.1038/s41388-023-02829-w. Epub 2023 Sep 9.
完成非 AUG 起始密码子翻译起始序列要求的完整基序分析。
Nucleic Acids Res. 2018 Jan 25;46(2):985-994. doi: 10.1093/nar/gkx1114.
4
Programmable base editing of A•T to G•C in genomic DNA without DNA cleavage.基因组DNA中A•T到G•C的可编程碱基编辑,无需DNA切割。
Nature. 2017 Nov 23;551(7681):464-471. doi: 10.1038/nature24644. Epub 2017 Oct 25.
5
Non-AUG translation: a new start for protein synthesis in eukaryotes.非AUG翻译:真核生物蛋白质合成的新起点。
Genes Dev. 2017 Sep 1;31(17):1717-1731. doi: 10.1101/gad.305250.117.
6
Competition between translation initiation factor eIF5 and its mimic protein 5MP determines non-AUG initiation rate genome-wide.翻译起始因子eIF5与其模拟蛋白5MP之间的竞争决定了全基因组范围内非AUG起始速率。
Nucleic Acids Res. 2017 Nov 16;45(20):11941-11953. doi: 10.1093/nar/gkx808.
7
Cell Cycle Control by PTEN.PTEN对细胞周期的调控
J Mol Biol. 2017 Jul 21;429(15):2265-2277. doi: 10.1016/j.jmb.2017.06.004. Epub 2017 Jun 9.
8
Structural Insights into the Mechanism of Scanning and Start Codon Recognition in Eukaryotic Translation Initiation.结构洞察真核翻译起始中扫描和起始密码子识别的机制。
Trends Biochem Sci. 2017 Aug;42(8):589-611. doi: 10.1016/j.tibs.2017.03.004. Epub 2017 Apr 22.
9
PTENβ is an alternatively translated isoform of PTEN that regulates rDNA transcription.PTENβ 是 PTEN 的一种选择性翻译异构体,可调节 rDNA 转录。
Nat Commun. 2017 Mar 23;8:14771. doi: 10.1038/ncomms14771.
10
Translation from unconventional 5' start sites drives tumour initiation.来自非常规5'起始位点的翻译驱动肿瘤起始。
Nature. 2017 Jan 26;541(7638):494-499. doi: 10.1038/nature21036. Epub 2017 Jan 11.