Suppr超能文献

微小RNA-21-3p通过SMAD7/YAP1调控促进肝细胞癌进展

MiR-21-3p Promotes Hepatocellular Carcinoma Progression SMAD7/YAP1 Regulation.

作者信息

Hong Yinghui, Ye Mingliang, Wang Fan, Fang Jun, Wang Chun, Luo Jie, Liu Jialiang, Liu Jing, Liu Lan, Zhao Qiu, Chang Ying

机构信息

Department of Gastroenterology, Zhongnan Hospital of Wuhan University, Wuhan, China.

Clinical Center and Key Laboratory of Intestinal and Colorectal Diseases, Wuhan University, Wuhan, China.

出版信息

Front Oncol. 2021 Mar 8;11:642030. doi: 10.3389/fonc.2021.642030. eCollection 2021.

Abstract

BACKGROUND

Hepatocellular carcinoma (HCC) remains a major global health burden due to its high prevalence and mortality. Emerging evidence reveals that microRNA (miRNA) plays a vital role in cancer pathogenesis and is widely involved in the regulation of signaling pathways their targeting of downstream genes. MiR-21-3p, a liver-enriched miRNA, and SMAD7, the negative regulator of the TGF- signaling pathway, likely exert a vital influence on HCC progression.

AIMS

Here, we explore the role of the miR-21-3p-SMAD7/YAP1 axis on HCC pathogenesis.

METHODS

MiRNA microarray analysis was performed for miRNA screening. The dual-luciferase assay was adopted for target verification. Expression of miRNA and related genes were quantified qRT-PCR, western blotting, and immunohistochemical staining. Flow cytometry and the transwell migration assay were used to detail cell apoptosis, invasion and metastases. Rat models were established to explore the role of the miR-21-3p-SMAD7/YAP1 axis in hepatocarcinogenesis. Bioinformatics analysis was conducted for exploring genes of clinical significance.

RESULTS

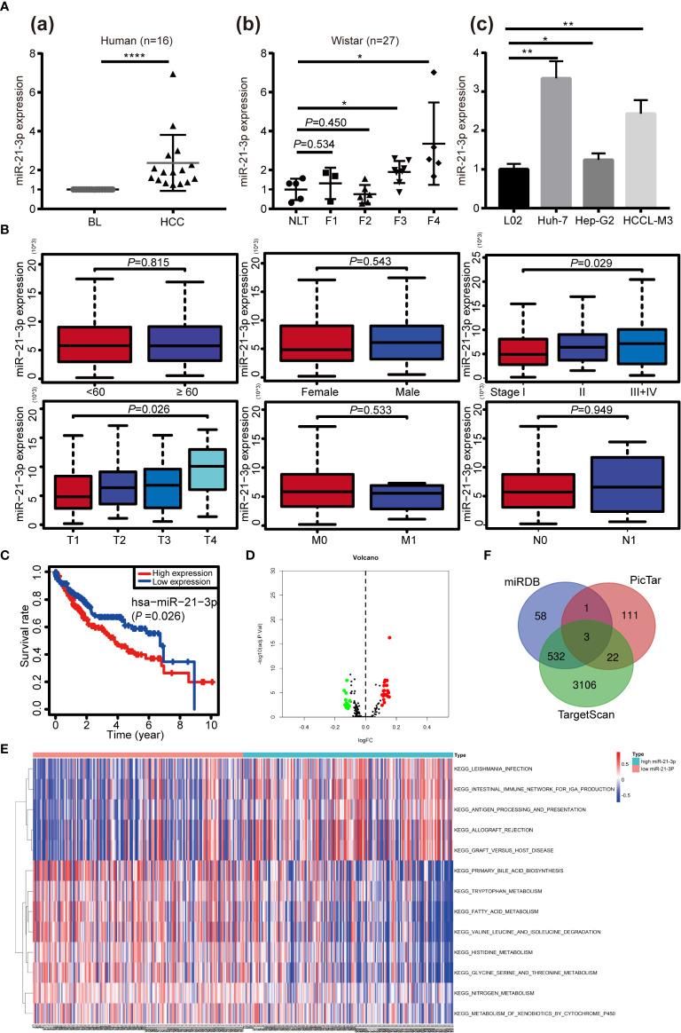
MiR-21-3p levels were found to be significantly elevated in hepatocellular carcinoma and indicate poor overall survival. High miR-21-3p levels were associated with advanced tumor stages ( = 0.029), in particular T staging ( = 0.026). Low SMAD7/high YAP1 levels were confirmed in both HCC and rat models with advanced liver fibrosis and cirrhosis. Besides, SMAD7 was demonstrated to be the direct target of miR-21-3p. The effect of MiR-21-3p on tumor phenotypes and YAP1 upregulation could be partly reversed the restoration of SMAD7 expression in HCC cell lines. Overexpression of YAP1 after miR-21-3p upregulation promoted expression of nuclear transcription effector connective tissue growth factor. Co-survival analysis indicated that lower miR-21-3p/higher SMAD7 ( = 0.0494) and lower miR-21-3p/lower YAP1 ( = 0.0379) group patients had better overall survival rates. Gene Set Variation Analysis revealed that gene sets related to miR-21-3p and SMAD7 were significantly associated with the TGF-β signaling pathway in HCC.

CONCLUSION

MiR-21-3p promotes migration and invasion of HCC cells and upregulation of YAP1 expression direct inhibition of SMAD7, underscoring a major epigenetic mechanism in the pathogenesis of HCC.

摘要

背景

肝细胞癌(HCC)因其高发病率和死亡率,仍然是全球主要的健康负担。新出现的证据表明,微小RNA(miRNA)在癌症发病机制中起着至关重要的作用,并广泛参与信号通路的调控及其对下游基因的靶向作用。MiR-21-3p是一种肝脏富集的miRNA,而SMAD7是TGF-β信号通路的负调节因子,它们可能对HCC进展产生重要影响。

目的

在此,我们探讨miR-21-3p-SMAD7/YAP1轴在HCC发病机制中的作用。

方法

进行miRNA微阵列分析以筛选miRNA。采用双荧光素酶测定法进行靶点验证。通过qRT-PCR、蛋白质免疫印迹和免疫组织化学染色对miRNA和相关基因的表达进行定量。使用流式细胞术和Transwell迁移试验来详细分析细胞凋亡、侵袭和转移情况。建立大鼠模型以探讨miR-21-3p-SMAD7/YAP1轴在肝癌发生中的作用。进行生物信息学分析以探索具有临床意义的基因。

结果

发现MiR-21-3p水平在肝细胞癌中显著升高,并表明总体生存率较差。高MiR-21-3p水平与肿瘤晚期阶段相关(P = 0.029),特别是T分期(P = 0.026)。在HCC和晚期肝纤维化及肝硬化大鼠模型中均证实SMAD7水平低/YAP1水平高。此外,证明SMAD7是miR-21-3p的直接靶点。在HCC细胞系中恢复SMAD7表达可部分逆转MiR-21-3p对肿瘤表型和YAP1上调的影响。MiR-21-3p上调后YAP1的过表达促进了核转录效应因子结缔组织生长因子的表达。共生存分析表明,较低的miR-21-3p/较高的SMAD7(P = 0.0494)和较低的miR-21-3p/较低的YAP1(P = 0.0379)组患者的总体生存率更好。基因集变异分析显示,与miR-21-3p和SMAD7相关的基因集与HCC中的TGF-β信号通路显著相关。

结论

MiR-21-3p通过直接抑制SMAD7促进HCC细胞的迁移和侵袭以及YAP1表达上调,强调了HCC发病机制中的一种主要表观遗传机制。

https://cdn.ncbi.nlm.nih.gov/pmc/blobs/e6a1/7982593/a6b3e8950508/fonc-11-642030-g001.jpg

文献检索

告别复杂PubMed语法,用中文像聊天一样搜索,搜遍4000万医学文献。AI智能推荐,让科研检索更轻松。

立即免费搜索

文件翻译

保留排版,准确专业,支持PDF/Word/PPT等文件格式,支持 12+语言互译。

免费翻译文档

深度研究

AI帮你快速写综述,25分钟生成高质量综述,智能提取关键信息,辅助科研写作。

立即免费体验