Suppr超能文献

腺苷受体及其下游靶点Mod(mdg4)和热休克蛋白70作为一条信号通路,调节……中的细胞毒性损伤 。 (原文句末不完整)

Adenosine Receptor and Its Downstream Targets, Mod(mdg4) and Hsp70, Work as a Signaling Pathway Modulating Cytotoxic Damage in .

作者信息

Lin Yu-Hsien, Maaroufi Houda Ouns, Kucerova Lucie, Rouhova Lenka, Filip Tomas, Zurovec Michal

机构信息

Biology Centre of the Czech Academy of Sciences, Institute of Entomology, Ceske Budejovice, Czechia.

Faculty of Science, University of South Bohemia, Ceske Budejovice, Czechia.

出版信息

Front Cell Dev Biol. 2021 Mar 12;9:651367. doi: 10.3389/fcell.2021.651367. eCollection 2021.

Abstract

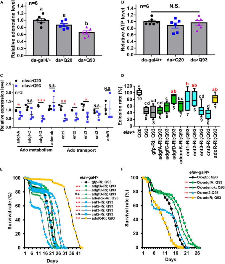
Adenosine (Ado) is an important signaling molecule involved in stress responses. Studies in mammalian models have shown that Ado regulates signaling mechanisms involved in "danger-sensing" and tissue-protection. Yet, little is known about the role of Ado signaling in . In the present study, we observed lower extracellular Ado concentration and suppressed expression of Ado transporters in flies expressing mutant huntingtin protein (mHTT). We altered Ado signaling using genetic tools and found that the overexpression of Ado metabolic enzymes, as well as the suppression of Ado receptor (AdoR) and transporters (ENTs), were able to minimize mHTT-induced mortality. We also identified the downstream targets of the AdoR pathway, the modifier of mdg4 (Mod(mdg4)) and heat-shock protein 70 (Hsp70), which modulated the formation of mHTT aggregates. Finally, we showed that a decrease in Ado signaling affects other stress reactions, including paraquat and heat-shock treatments. Our study provides important insights into how Ado regulates stress responses in .

摘要

腺苷(Ado)是一种参与应激反应的重要信号分子。在哺乳动物模型中的研究表明,Ado调节参与“危险感知”和组织保护的信号传导机制。然而,关于Ado信号传导在……中的作用知之甚少。在本研究中,我们观察到在表达突变亨廷顿蛋白(mHTT)的果蝇中,细胞外Ado浓度较低且Ado转运蛋白的表达受到抑制。我们使用遗传工具改变了Ado信号传导,发现Ado代谢酶的过表达以及Ado受体(AdoR)和转运蛋白(ENTs)的抑制能够使mHTT诱导的死亡率降至最低。我们还确定了AdoR途径的下游靶点,即mdg4修饰因子(Mod(mdg4))和热休克蛋白70(Hsp70),它们调节mHTT聚集体的形成。最后,我们表明Ado信号传导的减少会影响其他应激反应,包括百草枯和热休克处理。我们的研究为Ado如何调节……中的应激反应提供了重要见解。

https://cdn.ncbi.nlm.nih.gov/pmc/blobs/f6f8/7994771/546bfae79a58/fcell-09-651367-g001.jpg

文献检索

告别复杂PubMed语法,用中文像聊天一样搜索,搜遍4000万医学文献。AI智能推荐,让科研检索更轻松。

立即免费搜索

文件翻译

保留排版,准确专业,支持PDF/Word/PPT等文件格式,支持 12+语言互译。

免费翻译文档

深度研究

AI帮你快速写综述,25分钟生成高质量综述,智能提取关键信息,辅助科研写作。

立即免费体验