Suppr超能文献

突触活动控制树突中自噬囊泡的运动和功能。

Synaptic activity controls autophagic vacuole motility and function in dendrites.

机构信息

Department of Neuroscience, Perelman School of Medicine at the University of Pennsylvania, Philadelphia, PA.

出版信息

J Cell Biol. 2021 Jun 7;220(6). doi: 10.1083/jcb.202002084.

Abstract

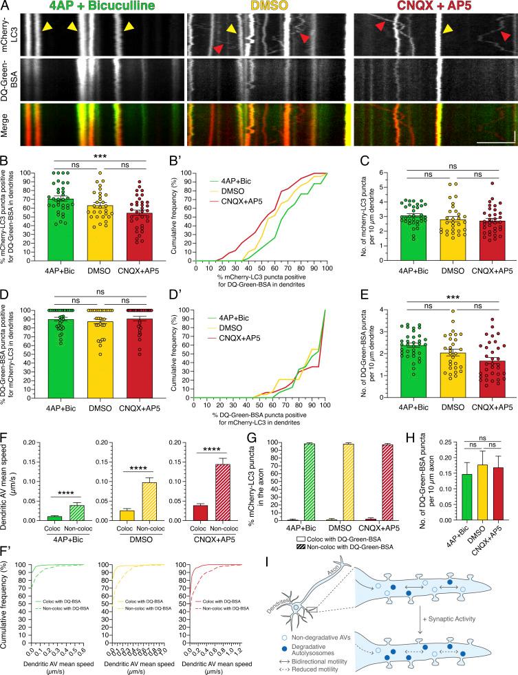
Macroautophagy (hereafter "autophagy") is a lysosomal degradation pathway that is important for learning and memory, suggesting critical roles for autophagy at the neuronal synapse. Little is known, however, about the molecular details of how autophagy is regulated with synaptic activity. Here, we used live-cell confocal microscopy to define the autophagy pathway in primary hippocampal neurons under various paradigms of synaptic activity. We found that synaptic activity regulates the motility of autophagic vacuoles (AVs) in dendrites. Stimulation of synaptic activity dampens AV motility, whereas silencing synaptic activity induces AV motility. Activity-dependent effects on dendritic AV motility are local and reversible. Importantly, these effects are compartment specific, occurring in dendrites and not in axons. Most strikingly, synaptic activity increases the presence of degradative autolysosomes in dendrites and not in axons. On the basis of our findings, we propose a model whereby synaptic activity locally controls AV dynamics and function within dendrites that may regulate the synaptic proteome.

摘要

自噬(以下简称“自噬”)是一种溶酶体降解途径,对学习和记忆很重要,这表明自噬在神经元突触中起着关键作用。然而,关于自噬如何与突触活动调节的分子细节知之甚少。在这里,我们使用活细胞共聚焦显微镜来定义在各种突触活动模式下原代海马神经元中的自噬途径。我们发现,突触活动调节树突中自噬小泡(AVs)的运动。刺激突触活动会抑制 AV 的运动,而抑制突触活动会诱导 AV 的运动。活性依赖性对树突状 AV 运动的影响是局部和可逆的。重要的是,这些影响是特定于隔室的,发生在树突中而不是轴突中。最引人注目的是,突触活动增加了树突中而不是轴突中降解性自噬溶酶体的存在。基于我们的发现,我们提出了一个模型,即突触活动在树突内局部控制 AV 的动力学和功能,这可能调节突触蛋白质组。

https://cdn.ncbi.nlm.nih.gov/pmc/blobs/246b/8020715/ad1004bf51d2/JCB_202002084_Fig1.jpg

文献检索

告别复杂PubMed语法,用中文像聊天一样搜索,搜遍4000万医学文献。AI智能推荐,让科研检索更轻松。

立即免费搜索

文件翻译

保留排版,准确专业,支持PDF/Word/PPT等文件格式,支持 12+语言互译。

免费翻译文档

深度研究

AI帮你快速写综述,25分钟生成高质量综述,智能提取关键信息,辅助科研写作。

立即免费体验