Suppr超能文献

FOXO3 是 FOXO3 阳性和胞浆型胃癌细胞的潜在肿瘤抑制因子。

FOXO3 is a latent tumor suppressor for FOXO3-positive and cytoplasmic-type gastric cancer cells.

机构信息

Division of Genetics, Cancer Research Institute, Kanazawa University, Kanazawa, Japan.

Department of Thoracic, Cardiovascular and General Surgery, Kanazawa University, Kanazawa, Japan.

出版信息

Oncogene. 2021 Apr;40(17):3072-3086. doi: 10.1038/s41388-021-01757-x. Epub 2021 Apr 1.

Abstract

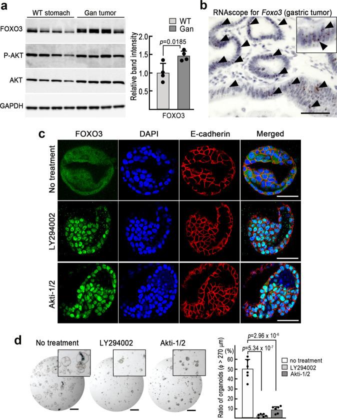
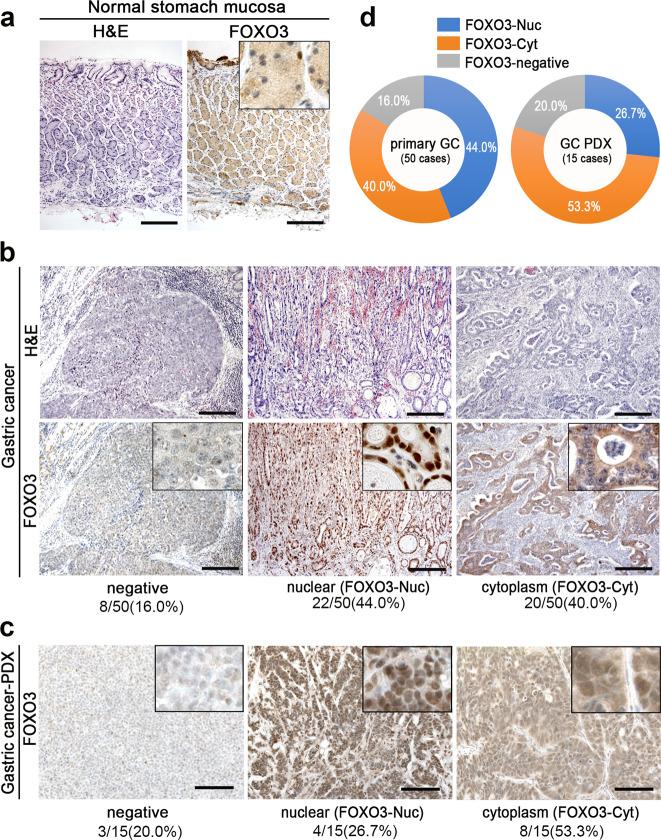
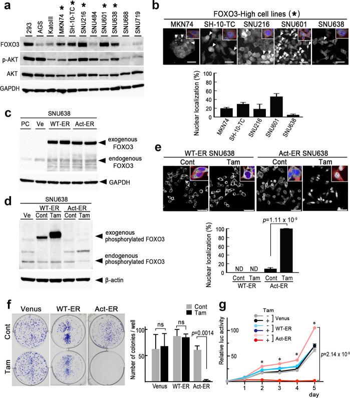
FOXO3 is a member of the FOXO transcription factors thought to play a tumor-suppressor role in gastrointestinal cancer, while tumor-promoting function of FOXO3 has also been reported. These results suggest a context-dependent function of FOXO3 in tumor development. However, the relationship between the FOXO3 expression pattern and its role in tumorigenesis has not been elucidated. We examined the FOXO3 expression in 65 human primary gastric cancer and patient-derived xenograft tissues by immunohistochemistry and identified three subtypes according to subcellular localization: FOXO3-nuclear accumulated (FOXO3-Nuc), FOXO3-nuclear/cytoplasmic or cytoplasmic distributed (FOXO3-Cyt), and FOXO3-negative. In the FOXO3-Cyt gastric cancer cells, the expression of the constitutive active mutant FOXO3 (Act-ER FOXO3) induced the nuclear accumulation of FOXO3 and significantly suppressed colony formation and proliferation. The inhibition of the PI3K-AKT pathway by inhibitor treatment also suppressed the proliferation of FOXO3-Cyt gastric cancer cells, which was associated with the nuclear accumulation of endogenous FOXO3. Furthermore, the expression of Act-ER FOXO3 by an endogenous promoter significantly suppressed gastric tumorigenesis in Gan mice, a model of gastric cancer. Finally, treatment of FOXO3-Cyt human gastric cancer-derived organoids with an AKT inhibitor significantly suppressed the survival and proliferation. These results indicate that FOXO3 is a latent tumor suppressor for FOXO3-Cyt-type gastric cancer cells and that activation of the PI3K-AKT pathway protects this type of gastric cancer cell from FOXO3-mediated growth suppression via constitutive nuclear export. Thus, the inhibition of the PI3K-AKT pathway and nuclear translocation of endogenous FOXO3 may have therapeutic applications in the treatment of FOXO3-positive and cytoplasmic-type gastric cancer.

摘要

FOXO3 是 FOXO 转录因子家族的一员,被认为在胃肠道癌症中发挥肿瘤抑制作用,而 FOXO3 的肿瘤促进功能也有报道。这些结果表明 FOXO3 在肿瘤发生发展中具有上下文依赖性的功能。然而,FOXO3 的表达模式与其在肿瘤发生中的作用之间的关系尚未阐明。我们通过免疫组织化学法检测了 65 例人原发性胃癌和患者来源的异种移植组织中的 FOXO3 表达,并根据亚细胞定位将其分为三种亚型:FOXO3-核积累(FOXO3-Nuc)、FOXO3-核/细胞质或细胞质分布(FOXO3-Cyt)和 FOXO3-阴性。在 FOXO3-Cyt 胃癌细胞中,组成型激活突变体 FOXO3(Act-ER FOXO3)的表达诱导 FOXO3 的核积累,并显著抑制集落形成和增殖。抑制剂处理抑制 PI3K-AKT 通路也抑制 FOXO3-Cyt 胃癌细胞的增殖,这与内源性 FOXO3 的核积累有关。此外,内源性启动子表达的 Act-ER FOXO3 显著抑制 Gan 小鼠(胃癌模型)中的胃肿瘤发生。最后,用 AKT 抑制剂处理 FOXO3-Cyt 人胃癌衍生类器官显著抑制其存活和增殖。这些结果表明,FOXO3 是 FOXO3-Cyt 型胃癌细胞的潜在肿瘤抑制因子,PI3K-AKT 通路的激活通过组成型核输出保护这种类型的胃癌细胞免受 FOXO3 介导的生长抑制。因此,抑制 PI3K-AKT 通路和内源性 FOXO3 的核转位可能在治疗 FOXO3 阳性和细胞质型胃癌方面具有应用价值。

https://cdn.ncbi.nlm.nih.gov/pmc/blobs/0abb/8084732/9534441d7110/41388_2021_1757_Fig1_HTML.jpg

文献检索

告别复杂PubMed语法,用中文像聊天一样搜索,搜遍4000万医学文献。AI智能推荐,让科研检索更轻松。

立即免费搜索

文件翻译

保留排版,准确专业,支持PDF/Word/PPT等文件格式,支持 12+语言互译。

免费翻译文档

深度研究

AI帮你快速写综述,25分钟生成高质量综述,智能提取关键信息,辅助科研写作。

立即免费体验