Suppr超能文献

泛 AKT 抑制剂 MK-2206 与 BCL-2 拮抗剂 Venetoclax 在 B 细胞前体急性淋巴细胞白血病中的联合应用。

Combined Application of Pan-AKT Inhibitor MK-2206 and BCL-2 Antagonist Venetoclax in B-Cell Precursor Acute Lymphoblastic Leukemia.

机构信息

Department of Medicine, Clinic III-Hematology, Oncology, Palliative Medicine, Rostock University Medical Center, 18057 Rostock, Germany.

出版信息

Int J Mol Sci. 2021 Mar 9;22(5):2771. doi: 10.3390/ijms22052771.

Abstract

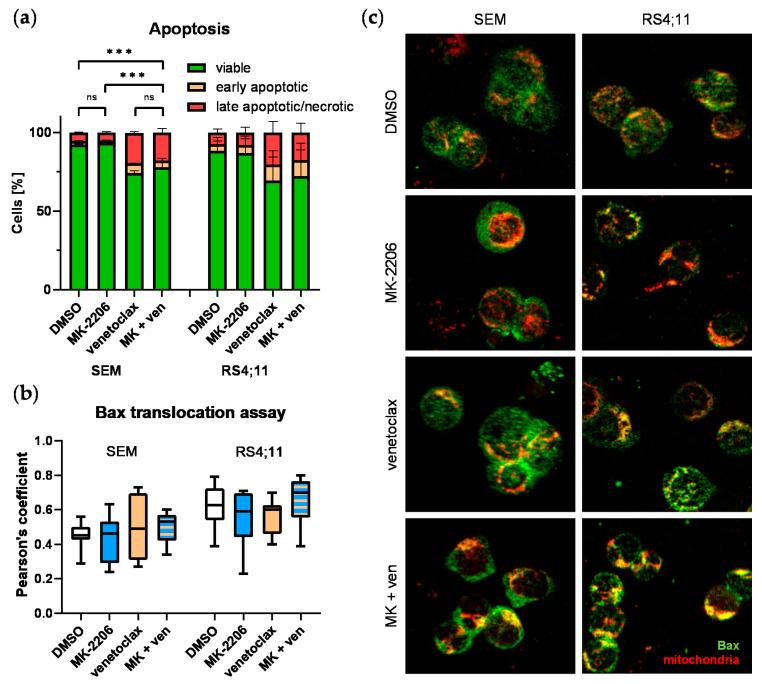
Aberrant PI3K/AKT signaling is a hallmark of acute B-lymphoblastic leukemia (B-ALL) resulting in increased tumor cell proliferation and apoptosis deficiency. While previous AKT inhibitors struggled with selectivity, MK-2206 promises meticulous pan-AKT targeting with proven anti-tumor activity. We herein, characterize the effect of MK-2206 on B-ALL cell lines and primary samples and investigate potential synergistic effects with BCL-2 inhibitor venetoclax to overcome limitations in apoptosis induction. MK-2206 incubation reduced AKT phosphorylation and influenced downstream signaling activity. Interestingly, after MK-2206 mono application tumor cell proliferation and metabolic activity were diminished significantly independently of basal AKT phosphorylation. Morphological changes but no induction of apoptosis was detected in the observed cell lines. In contrast, primary samples cultivated in a protective microenvironment showed a decrease in vital cells. Combined MK-2206 and venetoclax incubation resulted in partially synergistic anti-proliferative effects independently of application sequence in SEM and RS4;11 cell lines. Venetoclax-mediated apoptosis was not intensified by addition of MK-2206. Functional assessment of BCL-2 inhibition via Bax translocation assay revealed slightly increased pro-apoptotic signaling after combined MK-2206 and venetoclax incubation. In summary, we demonstrate that the pan-AKT inhibitor MK-2206 potently blocks B-ALL cell proliferation and for the first time characterize the synergistic effect of combined MK-2206 and venetoclax treatment in B-ALL.

摘要

异常的 PI3K/AKT 信号是急性 B 淋巴细胞白血病(B-ALL)的标志,导致肿瘤细胞增殖增加和凋亡缺陷。虽然以前的 AKT 抑制剂在选择性方面存在困难,但 MK-2206 有望通过经过验证的抗肿瘤活性实现对 pan-AKT 的精细靶向。我们在此描述了 MK-2206 对 B-ALL 细胞系和原代样本的影响,并研究了与 BCL-2 抑制剂 venetoclax 的潜在协同作用,以克服凋亡诱导的局限性。MK-2206 孵育降低了 AKT 磷酸化并影响了下游信号转导活性。有趣的是,MK-2206 单药应用后,肿瘤细胞增殖和代谢活性明显降低,与基础 AKT 磷酸化无关。在观察到的细胞系中检测到形态变化,但未诱导凋亡。相比之下,在保护性微环境中培养的原代样本显示出活细胞减少。在 SEM 和 RS4;11 细胞系中,MK-2206 和 venetoclax 联合孵育导致部分协同的抗增殖作用,与应用顺序无关。MK-2206 的加入并未增强 venetoclax 介导的凋亡。通过 Bax 易位测定对 BCL-2 抑制的功能评估表明,联合使用 MK-2206 和 venetoclax 孵育后,促凋亡信号略有增强。总之,我们证明了 pan-AKT 抑制剂 MK-2206 能够有效阻断 B-ALL 细胞的增殖,并首次描述了在 B-ALL 中联合使用 MK-2206 和 venetoclax 治疗的协同作用。

https://cdn.ncbi.nlm.nih.gov/pmc/blobs/c34d/7967241/5f4d150c007a/ijms-22-02771-g004.jpg

文献检索

告别复杂PubMed语法,用中文像聊天一样搜索,搜遍4000万医学文献。AI智能推荐,让科研检索更轻松。

立即免费搜索

文件翻译

保留排版,准确专业,支持PDF/Word/PPT等文件格式,支持 12+语言互译。

免费翻译文档

深度研究

AI帮你快速写综述,25分钟生成高质量综述,智能提取关键信息,辅助科研写作。

立即免费体验