Suppr超能文献

边缘计算环境中基于区块链的可信边缘平台。

A Blockchain-Based Trusted Edge Platform in Edge Computing Environment.

作者信息

Zhang Jinnan, Lu Changqi, Cheng Gang, Guo Teng, Kang Jian, Zhang Xia, Yuan Xueguang, Yan Xin

机构信息

Laboratory of Information Photonics and Optical Communications, School of Electronic Engineering, Beijing University of Posts and Telecommunications, Beijing 100876, China.

出版信息

Sensors (Basel). 2021 Mar 18;21(6):2126. doi: 10.3390/s21062126.

Abstract

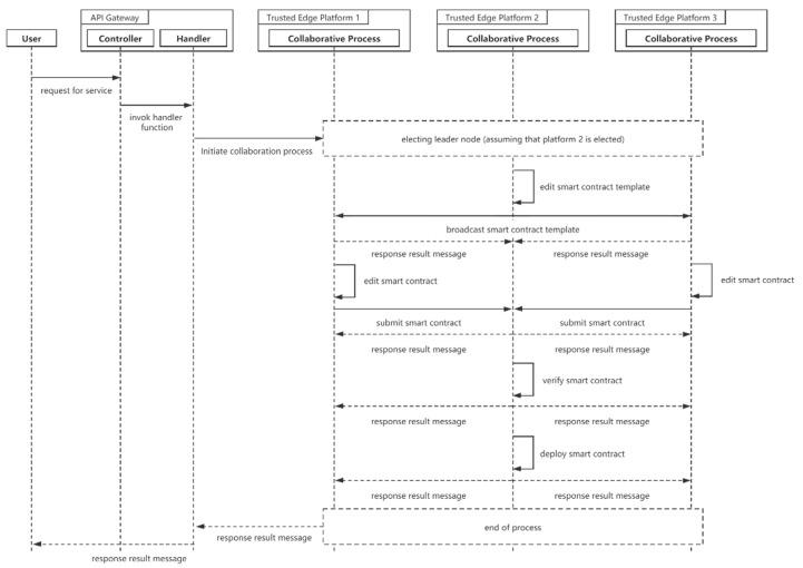
Edge computing is a product of the evolution of IoT and the development of cloud computing technology, providing computing, storage, network, and other infrastructure close to users. Compared with the centralized deployment model of traditional cloud computing, edge computing solves the problems of extended communication time and high convergence traffic, providing better support for low latency and high bandwidth services. With the increasing amount of data generated by users and devices in IoT, security and privacy issues in the edge computing environment have become concerns. Blockchain, a security technology developed rapidly in recent years, has been adopted by many industries, such as finance and insurance. With the edge computing capability, deploying blockchain platforms/applications on edge computing platforms can provide security services for network edge environments. Although there are already solutions for integrating edge computing with blockchain in many IoT application scenarios, they slightly lack scalability, portability, and heterogeneous data processing. In this paper, we propose a trusted edge platform to integrate the edge computing framework and blockchain network for building an edge security environment. The proposed platform aims to preserve the data privacy of the edge computing client. The design based on the microservice architecture makes the platform lighter. To improve the portability of the platform, we introduce the Edgex Foundry framework and design an edge application module on the platform to improve the business capability of Edgex. Simultaneously, we designed a series of well-defined security authentication microservices. These microservices use the Hyperledger Fabric blockchain network to build a reliable security mechanism in the edge environment. Finally, we build an edge computing network using different hardware devices and deploy the trusted edge platform on multiple network nodes. The usability of the proposed platform is demonstrated by testing the round-trip time (RTT) of several important workflows. The experimental results demonstrate that the platform can meet the availability requirements in real-world usage scenarios.

摘要

边缘计算是物联网发展和云计算技术进步的产物,它在靠近用户的位置提供计算、存储、网络等基础设施。与传统云计算的集中式部署模式相比,边缘计算解决了通信时间延长和汇聚流量过高的问题,为低延迟和高带宽服务提供了更好的支持。随着物联网中用户和设备产生的数据量不断增加,边缘计算环境中的安全和隐私问题备受关注。区块链是近年来快速发展的一种安全技术,已被金融和保险等许多行业采用。借助边缘计算能力,在边缘计算平台上部署区块链平台/应用可为网络边缘环境提供安全服务。尽管在许多物联网应用场景中已经存在将边缘计算与区块链集成的解决方案,但它们在可扩展性、可移植性和异构数据处理方面略有欠缺。在本文中,我们提出了一个可信边缘平台,将边缘计算框架与区块链网络集成,以构建边缘安全环境。所提出的平台旨在保护边缘计算客户端的数据隐私。基于微服务架构的设计使平台更加轻量级。为了提高平台的可移植性,我们引入了Edgex Foundry框架,并在平台上设计了一个边缘应用模块,以提升Edgex的业务能力。同时,我们设计了一系列定义明确的安全认证微服务。这些微服务使用Hyperledger Fabric区块链网络在边缘环境中构建可靠的安全机制。最后,我们使用不同的硬件设备构建了一个边缘计算网络,并在多个网络节点上部署了可信边缘平台。通过测试几个重要工作流程的往返时间(RTT)来证明所提出平台的可用性。实验结果表明,该平台能够满足实际使用场景中的可用性要求。

https://cdn.ncbi.nlm.nih.gov/pmc/blobs/6639/8003011/dd7a8d83d7a2/sensors-21-02126-g001.jpg

文献检索

告别复杂PubMed语法,用中文像聊天一样搜索,搜遍4000万医学文献。AI智能推荐,让科研检索更轻松。

立即免费搜索

文件翻译

保留排版,准确专业,支持PDF/Word/PPT等文件格式,支持 12+语言互译。

免费翻译文档

深度研究

AI帮你快速写综述,25分钟生成高质量综述,智能提取关键信息,辅助科研写作。

立即免费体验