• 文献检索
  • 文档翻译
  • 深度研究
  • 学术资讯
  • Suppr Zotero 插件Zotero 插件
  • 邀请有礼
  • 套餐&价格
  • 历史记录
应用&插件
Suppr Zotero 插件Zotero 插件浏览器插件Mac 客户端Windows 客户端微信小程序
定价
高级版会员购买积分包购买API积分包
服务
文献检索文档翻译深度研究API 文档MCP 服务
关于我们
关于 Suppr公司介绍联系我们用户协议隐私条款
关注我们

Suppr 超能文献

核心技术专利:CN118964589B侵权必究
粤ICP备2023148730 号-1Suppr @ 2026

文献检索

告别复杂PubMed语法,用中文像聊天一样搜索,搜遍4000万医学文献。AI智能推荐,让科研检索更轻松。

立即免费搜索

文件翻译

保留排版,准确专业,支持PDF/Word/PPT等文件格式,支持 12+语言互译。

免费翻译文档

深度研究

AI帮你快速写综述,25分钟生成高质量综述,智能提取关键信息,辅助科研写作。

立即免费体验

长期 3D 球体培养对 WJ-MSC 的影响。

Effect of Long-Term 3D Spheroid Culture on WJ-MSC.

机构信息

Mossakowski Medical Research Centre, Translational Platform for Regenerative Medicine, Polish Academy of Science, 02-106 Warsaw, Poland.

Mossakowski Medical Research Centre, Department of Stem Cell Bioengineering, Polish Academy of Sciences, 02-106 Warsaw, Poland.

出版信息

Cells. 2021 Mar 24;10(4):719. doi: 10.3390/cells10040719.

DOI:10.3390/cells10040719
PMID:33804895
原文链接:https://pmc.ncbi.nlm.nih.gov/articles/PMC8063822/
Abstract

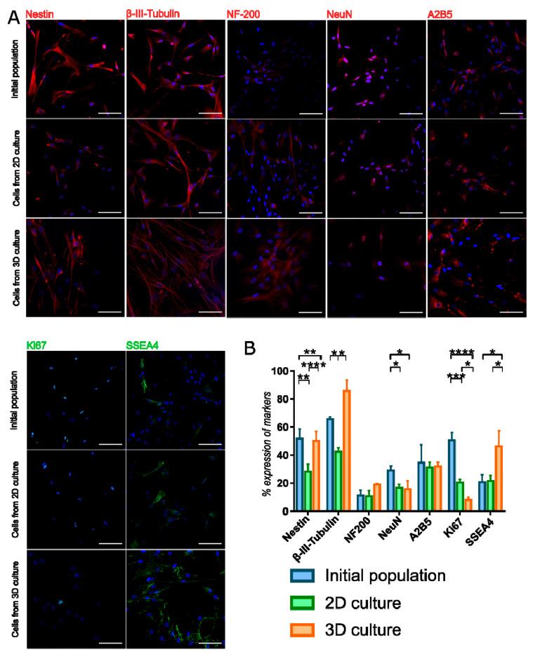
The aim of our work was to develop a protocol enabling a derivation of mesenchymal stem/stromal cell (MSC) subpopulation with increased expression of pluripotent and neural genes. For this purpose we used a 3D spheroid culture system optimal for neural stem cells propagation. Although 2D culture conditions are typical and characteristic for MSC, under special treatment these cells can be cultured for a short time in 3D conditions. We examined the effects of prolonged 3D spheroid culture on MSC in hope to select cells with primitive features. Wharton Jelly derived MSC (WJ-MSC) were cultured in 3D neurosphere induction medium for about 20 days in vitro. Then, cells were transported to 2D conditions and confront to the initial population and population constantly cultured in 2D. 3D spheroids culture of WJ-MSC resulted in increased senescence, decreased stemness and proliferation. However long-termed 3D spheroid culture allowed for selection of cells exhibiting increased expression of early neural and SSEA4 markers what might indicate the survival of cell subpopulation with unique features.

摘要

我们的工作旨在开发一种方案,以增加多能性和神经基因的表达来衍生间充质干细胞(MSC)亚群。为此,我们使用了最适合神经干细胞增殖的 3D 球体培养系统。尽管 2D 培养条件是 MSC 的典型特征,但在特殊处理下,这些细胞可以在 3D 条件下短时间培养。我们研究了延长 3D 球体培养对 MSC 的影响,希望选择具有原始特征的细胞。从 Wharton 果冻中分离的 MSC(WJ-MSC)在 3D 神经球诱导培养基中体外培养约 20 天。然后,细胞被转移到 2D 条件下,并与初始群体和不断在 2D 中培养的群体进行对抗。WJ-MSC 的 3D 球体培养导致衰老增加、干性和增殖减少。然而,长期的 3D 球体培养允许选择表达早期神经和 SSEA4 标志物的细胞,这可能表明具有独特特征的细胞亚群的存活。

https://cdn.ncbi.nlm.nih.gov/pmc/blobs/cd61/8063822/799cb621cae8/cells-10-00719-g006.jpg
https://cdn.ncbi.nlm.nih.gov/pmc/blobs/cd61/8063822/c44da3fd1cff/cells-10-00719-g001.jpg
https://cdn.ncbi.nlm.nih.gov/pmc/blobs/cd61/8063822/2c58244467ff/cells-10-00719-g002.jpg
https://cdn.ncbi.nlm.nih.gov/pmc/blobs/cd61/8063822/54d35ba9626a/cells-10-00719-g003.jpg
https://cdn.ncbi.nlm.nih.gov/pmc/blobs/cd61/8063822/51d4f7e6dd45/cells-10-00719-g004.jpg
https://cdn.ncbi.nlm.nih.gov/pmc/blobs/cd61/8063822/57de3d04e2b2/cells-10-00719-g005.jpg
https://cdn.ncbi.nlm.nih.gov/pmc/blobs/cd61/8063822/799cb621cae8/cells-10-00719-g006.jpg
https://cdn.ncbi.nlm.nih.gov/pmc/blobs/cd61/8063822/c44da3fd1cff/cells-10-00719-g001.jpg
https://cdn.ncbi.nlm.nih.gov/pmc/blobs/cd61/8063822/2c58244467ff/cells-10-00719-g002.jpg
https://cdn.ncbi.nlm.nih.gov/pmc/blobs/cd61/8063822/54d35ba9626a/cells-10-00719-g003.jpg
https://cdn.ncbi.nlm.nih.gov/pmc/blobs/cd61/8063822/51d4f7e6dd45/cells-10-00719-g004.jpg
https://cdn.ncbi.nlm.nih.gov/pmc/blobs/cd61/8063822/57de3d04e2b2/cells-10-00719-g005.jpg
https://cdn.ncbi.nlm.nih.gov/pmc/blobs/cd61/8063822/799cb621cae8/cells-10-00719-g006.jpg

相似文献

1
Effect of Long-Term 3D Spheroid Culture on WJ-MSC.长期 3D 球体培养对 WJ-MSC 的影响。
Cells. 2021 Mar 24;10(4):719. doi: 10.3390/cells10040719.
2
Isolation and characterization of Wharton's jelly-derived multipotent mesenchymal stromal cells obtained from bovine umbilical cord and maintained in a defined serum-free three-dimensional system.从牛脐带中分离和鉴定 Wharton's 胶源多能间充质基质细胞,并在无血清三维体系中维持。
BMC Biotechnol. 2012 May 4;12:18. doi: 10.1186/1472-6750-12-18.
3
Comparison of Pluripotency, Differentiation, and Mitochondrial Metabolism Capacity in Three-Dimensional Spheroid Formation of Dental Pulp-Derived Mesenchymal Stem Cells.牙髓间充质干细胞三维球体形成中多能性、分化和线粒体代谢能力的比较。
Biomed Res Int. 2021 Jul 13;2021:5540877. doi: 10.1155/2021/5540877. eCollection 2021.
4
Scaffold-free 3D culturing enhance pluripotency, immunomodulatory factors, and differentiation potential of Wharton's jelly-mesenchymal stem cells.无支架 3D 培养增强了牙髓间充质干细胞的多能性、免疫调节因子和分化潜能。
Eur J Cell Biol. 2022 Jun-Aug;101(3):151245. doi: 10.1016/j.ejcb.2022.151245. Epub 2022 May 30.
5
Differential expression of cell cycle and WNT pathway-related genes accounts for differences in the growth and differentiation potential of Wharton's jelly and bone marrow-derived mesenchymal stem cells.细胞周期和WNT信号通路相关基因的差异表达导致了脐带来源间充质干细胞与骨髓来源间充质干细胞在生长和分化潜能上的差异。
Stem Cell Res Ther. 2017 Apr 26;8(1):102. doi: 10.1186/s13287-017-0555-9.
6
Comparability exercise of critical quality attributes of clinical-grade human mesenchymal stromal cells from the Wharton's jelly: single-use stirred tank bioreactors versus planar culture systems.来自脐带华通氏胶的临床级人间充质基质细胞关键质量属性的可比性研究:一次性搅拌罐生物反应器与平面培养系统的比较
Cytotherapy. 2024 May;26(5):418-426. doi: 10.1016/j.jcyt.2023.08.008. Epub 2023 Sep 16.
7
Neuroprotective Potential and Paracrine Activity of Stromal Vs. Culture-Expanded hMSC Derived from Wharton Jelly under Co-Cultured with Hippocampal Organotypic Slices.神经保护潜力和基质来源的与培养扩增的人骨髓间充质干细胞源自华通氏胶在与海马器官型切片共培养下的旁分泌活性。
Mol Neurobiol. 2018 Jul;55(7):6021-6036. doi: 10.1007/s12035-017-0802-1. Epub 2017 Nov 13.
8
Three-dimensional spheroids of mesenchymal stem/stromal cells promote osteogenesis by activating stemness and Wnt/β-catenin.间质干细胞/基质细胞的三维球体通过激活干性和 Wnt/β-连环蛋白促进成骨作用。
Biochem Biophys Res Commun. 2020 Mar 5;523(2):458-464. doi: 10.1016/j.bbrc.2019.12.066. Epub 2019 Dec 24.
9
Hypoxia-preconditioned WJ-MSC spheroid-derived exosomes delivering miR-210 for renal cell restoration in hypoxia-reoxygenation injury.缺氧预适应 WJ-MSC 球状体来源的外泌体递送 miR-210 用于缺氧再复氧损伤中的肾细胞修复。
Stem Cell Res Ther. 2024 Jul 30;15(1):240. doi: 10.1186/s13287-024-03845-7.
10
Molecular and Functional Verification of Wharton's Jelly Mesenchymal Stem Cells (WJ-MSCs) Pluripotency.牙髓间质干细胞(WJ-MSCs)多能性的分子和功能验证。
Int J Mol Sci. 2019 Apr 12;20(8):1807. doi: 10.3390/ijms20081807.

引用本文的文献

1
Bridging the gap: the role of 3D cell cultures in mimicking tumor microenvironment for enhanced drug testing accuracy.弥合差距:3D细胞培养在模拟肿瘤微环境以提高药物测试准确性方面的作用。
Front Bioeng Biotechnol. 2025 Aug 12;13:1498141. doi: 10.3389/fbioe.2025.1498141. eCollection 2025.
2
3D dynamic culture of muse cells on a porous gelatin microsphere after magnetic sorting: Achieving high purity proliferation.磁分选后缪斯细胞在多孔明胶微球上的3D动态培养:实现高纯度增殖
Regen Ther. 2025 Jan 22;28:402-412. doi: 10.1016/j.reth.2025.01.003. eCollection 2025 Mar.
3
Unlocking Therapeutic Potential: Mesenchymal Stem Cells-derived Exosomes in IUA Treatment, Current Status and Perspectives.

本文引用的文献

1
Isolation and characterization of neural crest-like progenitor cells in human umbilical cord blood.人脐带血中神经嵴样祖细胞的分离与鉴定
Regen Ther. 2020 Jul 18;15:53-63. doi: 10.1016/j.reth.2020.06.001. eCollection 2020 Dec.
2
Specificity of 3D MSC Spheroids Microenvironment: Impact on MSC Behavior and Properties.3D MSC 球体微环境的特异性:对 MSC 行为和特性的影响。
Stem Cell Rev Rep. 2020 Oct;16(5):853-875. doi: 10.1007/s12015-020-10006-9.
3
Efficient One-Step Induction of Human Umbilical Cord-Derived Mesenchymal Stem Cells (UC-MSCs) Produces MSC-Derived Neurospheres (MSC-NS) with Unique Transcriptional Profile and Enhanced Neurogenic and Angiogenic Secretomes.
解锁治疗潜力:间充质干细胞衍生的外泌体在宫腔粘连治疗中的现状与展望
Curr Pharm Des. 2025;31(21):1663-1672. doi: 10.2174/0113816128337236241210080728.
4
Assessment of the Dose-Dependent Effect of Human Platelet Lysate on Wharton's Jelly-Derived Mesenchymal Stem/Stromal Cells Culture for Manufacturing Protocols.评估人血小板裂解物对用于制造方案的沃顿胶源间充质干/基质细胞培养的剂量依赖性效应。
Stem Cells Cloning. 2024 Oct 5;17:21-32. doi: 10.2147/SCCAA.S471118. eCollection 2024.
5
Aggregation of human osteoblasts unlocks self-reliant differentiation and constitutes a microenvironment for 3D-co-cultivation with other bone marrow cells.人成骨细胞的聚集可实现自主分化,并构成与其他骨髓细胞共培养的微环境。
Sci Rep. 2024 May 6;14(1):10345. doi: 10.1038/s41598-024-60986-8.
6
Mesenchymal Stem Cell Spheroids: A Promising Tool for Vascularized Tissue Regeneration.间质干细胞球:用于血管化组织再生的有前途的工具。
Tissue Eng Regen Med. 2024 Jul;21(5):673-693. doi: 10.1007/s13770-024-00636-2. Epub 2024 Apr 5.
7
Whole transcriptome scanning and validation of negatively related genes in UC-MSCs.脐带间充质干细胞中负相关基因的全转录组扫描与验证
Heliyon. 2024 Mar 12;10(6):e27996. doi: 10.1016/j.heliyon.2024.e27996. eCollection 2024 Mar 30.
8
Advantages of Using 3D Spheroid Culture Systems in Toxicological and Pharmacological Assessment for Osteogenesis Research.在成骨研究的毒理学和药理学评估中使用3D球体培养系统的优势
Int J Mol Sci. 2024 Feb 21;25(5):2512. doi: 10.3390/ijms25052512.
9
Stemness properties of SSEA-4+ subpopulation isolated from heterogenous Wharton's jelly mesenchymal stem/stromal cells.从异质性脐带华通氏胶间充质干/基质细胞中分离出的SSEA-4+亚群的干性特性。
Front Cell Dev Biol. 2024 Feb 22;12:1227034. doi: 10.3389/fcell.2024.1227034. eCollection 2024.
10
Spheroid size influences cellular senescence and angiogenic potential of mesenchymal stromal cell-derived soluble factors and extracellular vesicles.球体大小影响间充质基质细胞衍生的可溶性因子和细胞外囊泡的细胞衰老及血管生成潜力。
Front Bioeng Biotechnol. 2023 Dec 12;11:1297644. doi: 10.3389/fbioe.2023.1297644. eCollection 2023.
人脐带间充质干细胞(UC-MSCs)的高效一步诱导产生具有独特转录谱以及增强的神经源性和血管生成分泌组的间充质干细胞来源的神经球(MSC-NS)。
Stem Cells Int. 2019 Dec 17;2019:9208173. doi: 10.1155/2019/9208173. eCollection 2019.
4
Neurospheres Induced from Human Adipose-Derived Stem Cells as a New Source of Neural Progenitor Cells.人脂肪来源的干细胞诱导形成的神经球作为神经前体细胞的新来源。
Cell Transplant. 2019 Dec;28(1_suppl):66S-75S. doi: 10.1177/0963689719888619. Epub 2019 Dec 8.
5
Molecular and Functional Verification of Wharton's Jelly Mesenchymal Stem Cells (WJ-MSCs) Pluripotency.牙髓间质干细胞(WJ-MSCs)多能性的分子和功能验证。
Int J Mol Sci. 2019 Apr 12;20(8):1807. doi: 10.3390/ijms20081807.
6
Neural stem cell differentiation into mature neurons: Mechanisms of regulation and biotechnological applications.神经干细胞向成熟神经元的分化:调控机制与生物技术应用。
Biotechnol Adv. 2018 Nov 15;36(7):1946-1970. doi: 10.1016/j.biotechadv.2018.08.002. Epub 2018 Aug 3.
7
Use of a 3D Floating Sphere Culture System to Maintain the Neural Crest-Related Properties of Human Dental Pulp Stem Cells.使用3D漂浮球体培养系统维持人牙髓干细胞的神经嵴相关特性。
Front Physiol. 2018 May 28;9:547. doi: 10.3389/fphys.2018.00547. eCollection 2018.
8
Restoring the quantity and quality of elderly human mesenchymal stem cells for autologous cell-based therapies.恢复老年人类间充质干细胞的数量和质量,用于自体细胞治疗。
Stem Cell Res Ther. 2017 Oct 27;8(1):239. doi: 10.1186/s13287-017-0688-x.
9
Human bone marrow harbors cells with neural crest-associated characteristics like human adipose and dermis tissues.人类骨髓中含有具有神经嵴相关特征的细胞,类似于人类脂肪组织和真皮组织。
PLoS One. 2017 Jul 6;12(7):e0177962. doi: 10.1371/journal.pone.0177962. eCollection 2017.
10
The potential of enriched mesenchymal stem cells with neural crest cell phenotypes as a cell source for regenerative dentistry.具有神经嵴细胞表型的富集间充质干细胞作为再生牙科细胞来源的潜力。
Jpn Dent Sci Rev. 2017 May;53(2):25-33. doi: 10.1016/j.jdsr.2016.09.001. Epub 2016 Nov 5.