• 文献检索
  • 文档翻译
  • 深度研究
  • 学术资讯
  • Suppr Zotero 插件Zotero 插件
  • 邀请有礼
  • 套餐&价格
  • 历史记录
应用&插件
Suppr Zotero 插件Zotero 插件浏览器插件Mac 客户端Windows 客户端微信小程序
定价
高级版会员购买积分包购买API积分包
服务
文献检索文档翻译深度研究API 文档MCP 服务
关于我们
关于 Suppr公司介绍联系我们用户协议隐私条款
关注我们

Suppr 超能文献

核心技术专利:CN118964589B侵权必究
粤ICP备2023148730 号-1Suppr @ 2026

文献检索

告别复杂PubMed语法,用中文像聊天一样搜索,搜遍4000万医学文献。AI智能推荐,让科研检索更轻松。

立即免费搜索

文件翻译

保留排版,准确专业,支持PDF/Word/PPT等文件格式,支持 12+语言互译。

免费翻译文档

深度研究

AI帮你快速写综述,25分钟生成高质量综述,智能提取关键信息,辅助科研写作。

立即免费体验

长链非编码 RNA IPW 沉默抑制脉络膜新生血管

Suppression of choroidal neovascularization by silencing of long non-coding RNA IPW.

机构信息

The Fourth School of Clinical Medicine, Nanjing Medical University, Nanjing, China.

The Affiliated Eye Hospital, Nanjing Medical University, Nanjing, China.

出版信息

Aging (Albany NY). 2021 Apr 4;13(7):10584-10602. doi: 10.18632/aging.202822.

DOI:10.18632/aging.202822
PMID:33833130
原文链接:https://pmc.ncbi.nlm.nih.gov/articles/PMC8064148/
Abstract

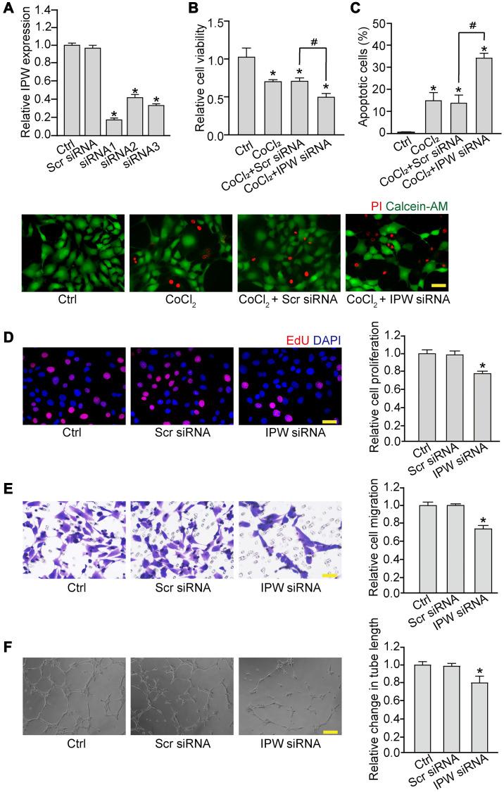
Long noncoding RNAs (lncRNAs) have emerged as the key regulators in the pathogenesis of human disorders. This study aimed to investigate the role of lncRNA-IPW in the progression of choroidal neovascularization (CNV) and the underlying molecular mechanism. IPW was significantly up-regulated in the choroidal tissues of laser-induced CNV mice and in the endothelial cells in response to hypoxic stress. IPW silencing led to reduced formation of CNV in laser-induced CNV model and ex vivo choroidal sprouting model, which could achieve similar therapeutic effects of anti-VEGF on CNV formation. Silencing or transgenic overexpression of IPW could alter endothelial cell viability, proliferation, migration, and tube formation ability . Mechanistically, IPW silencing led to increased expression of miR-370. Increased miR-370 could mimic the effects of IPW silencing on CNV formation and endothelial angiogenic phenotypes and . This study suggests that IPW silencing is a promising strategy for the treatment of neovascular ocular diseases.

摘要

长链非编码 RNA(lncRNA)已成为人类疾病发病机制中的关键调控因子。本研究旨在探讨 lncRNA-IPW 在脉络膜新生血管(CNV)进展中的作用及其潜在的分子机制。IPW 在激光诱导的 CNV 小鼠脉络膜组织和缺氧应激下的内皮细胞中显著上调。IPW 沉默导致激光诱导的 CNV 模型和离体脉络膜发芽模型中 CNV 的形成减少,可达到抗 VEGF 对 CNV 形成的相似治疗效果。IPW 的沉默或过表达可改变内皮细胞的活力、增殖、迁移和管状形成能力。在机制上,IPW 沉默导致 miR-370 的表达增加。增加的 miR-370 可以模拟 IPW 沉默对 CNV 形成和内皮血管生成表型的作用。本研究表明,IPW 沉默是治疗新生血管性眼病的一种有前途的策略。

https://cdn.ncbi.nlm.nih.gov/pmc/blobs/cbbd/8064148/8a20b1ee31d9/aging-13-202822-g007.jpg
https://cdn.ncbi.nlm.nih.gov/pmc/blobs/cbbd/8064148/381f77e65bf1/aging-13-202822-g001.jpg
https://cdn.ncbi.nlm.nih.gov/pmc/blobs/cbbd/8064148/be96e6624b8e/aging-13-202822-g002.jpg
https://cdn.ncbi.nlm.nih.gov/pmc/blobs/cbbd/8064148/f41d34240a07/aging-13-202822-g003.jpg
https://cdn.ncbi.nlm.nih.gov/pmc/blobs/cbbd/8064148/4fef677960a1/aging-13-202822-g004.jpg
https://cdn.ncbi.nlm.nih.gov/pmc/blobs/cbbd/8064148/c5b024a61424/aging-13-202822-g005.jpg
https://cdn.ncbi.nlm.nih.gov/pmc/blobs/cbbd/8064148/55d8375f8484/aging-13-202822-g006.jpg
https://cdn.ncbi.nlm.nih.gov/pmc/blobs/cbbd/8064148/8a20b1ee31d9/aging-13-202822-g007.jpg
https://cdn.ncbi.nlm.nih.gov/pmc/blobs/cbbd/8064148/381f77e65bf1/aging-13-202822-g001.jpg
https://cdn.ncbi.nlm.nih.gov/pmc/blobs/cbbd/8064148/be96e6624b8e/aging-13-202822-g002.jpg
https://cdn.ncbi.nlm.nih.gov/pmc/blobs/cbbd/8064148/f41d34240a07/aging-13-202822-g003.jpg
https://cdn.ncbi.nlm.nih.gov/pmc/blobs/cbbd/8064148/4fef677960a1/aging-13-202822-g004.jpg
https://cdn.ncbi.nlm.nih.gov/pmc/blobs/cbbd/8064148/c5b024a61424/aging-13-202822-g005.jpg
https://cdn.ncbi.nlm.nih.gov/pmc/blobs/cbbd/8064148/55d8375f8484/aging-13-202822-g006.jpg
https://cdn.ncbi.nlm.nih.gov/pmc/blobs/cbbd/8064148/8a20b1ee31d9/aging-13-202822-g007.jpg

相似文献

1
Suppression of choroidal neovascularization by silencing of long non-coding RNA IPW.长链非编码 RNA IPW 沉默抑制脉络膜新生血管
Aging (Albany NY). 2021 Apr 4;13(7):10584-10602. doi: 10.18632/aging.202822.
2
Circular RNA-ZBTB44 regulates the development of choroidal neovascularization.环状 RNA-ZBTB44 调控脉络膜新生血管的发生。
Theranostics. 2020 Feb 10;10(7):3293-3307. doi: 10.7150/thno.39488. eCollection 2020.
3
LncRNA NEAT1 Sponges MiRNA-148a-3p to Suppress Choroidal Neovascularization and M2 macrophage polarization.长链非编码 RNA NEAT1 通过海绵吸附 miRNA-148a-3p 抑制脉络膜新生血管形成和 M2 巨噬细胞极化。
Mol Immunol. 2020 Nov;127:212-222. doi: 10.1016/j.molimm.2020.08.008. Epub 2020 Oct 1.
4
miRNA involvement in angiogenesis in age-related macular degeneration.微小RNA参与年龄相关性黄斑变性中的血管生成。
J Physiol Biochem. 2016 Dec;72(4):583-592. doi: 10.1007/s13105-016-0496-2. Epub 2016 Jun 27.
5
Altered Long Non-coding RNAs Involved in Immunological Regulation and Associated with Choroidal Neovascularization in Mice.参与免疫调节并与小鼠脉络膜新生血管形成相关的长非编码 RNA 的改变。
Int J Med Sci. 2020 Jan 16;17(3):292-301. doi: 10.7150/ijms.37804. eCollection 2020.
6
Down-regulation of microRNA-155 attenuates retinal neovascularization via the PI3K/Akt pathway.微小RNA-155的下调通过PI3K/Akt信号通路减轻视网膜新生血管形成。
Mol Vis. 2015 Oct 13;21:1173-84. eCollection 2015.
7
miR-126 Regulation of Angiogenesis in Age-Related Macular Degeneration in CNV Mouse Model.miR-126对脉络膜新生血管小鼠模型中年龄相关性黄斑变性血管生成的调控
Int J Mol Sci. 2016 Jun 7;17(6):895. doi: 10.3390/ijms17060895.
8
Analysis of Long Noncoding RNAs in Choroid Neovascularization.脉络膜新生血管中长链非编码 RNA 的分析。
Curr Eye Res. 2020 Nov;45(11):1403-1414. doi: 10.1080/02713683.2020.1748659. Epub 2020 May 7.
9
CircRNA Uxs1/miR-335-5p/PGF axis regulates choroidal neovascularization via the mTOR/p70 S6k pathway.环状RNA Uxs1/微小RNA-335-5p/胎盘生长因子轴通过雷帕霉素靶蛋白/核糖体蛋白S6激酶途径调节脉络膜新生血管形成。
Transl Res. 2023 Jun;256:41-55. doi: 10.1016/j.trsl.2023.01.003. Epub 2023 Jan 20.
10
Long Non-Coding RNA PNKY Modulates the Development of Choroidal Neovascularization.长链非编码RNA PNKY调节脉络膜新生血管的发展。
Front Cell Dev Biol. 2022 Feb 21;10:836031. doi: 10.3389/fcell.2022.836031. eCollection 2022.

引用本文的文献

1
Triptonide protects retinal cells from oxidative damage via activation of Nrf2 signaling.曲安奈德通过激活 Nrf2 信号通路保护视网膜细胞免受氧化损伤。
Int J Mol Med. 2024 Sep;54(3). doi: 10.3892/ijmm.2024.5400. Epub 2024 Jul 12.
2
The role of long noncoding RNAs in ocular angiogenesis and vascular oculopathy.长链非编码RNA在眼部血管生成及血管性眼病中的作用
Cell Biosci. 2024 Mar 23;14(1):39. doi: 10.1186/s13578-024-01217-5.
3
m6A-Mediated Upregulation of Imprinted in Prader-Willi Syndrome Induces Aberrant Apical-Basal Polarization and Oxidative Damage in RPE Cells.

本文引用的文献

1
LncRNA NEAT1 Sponges MiRNA-148a-3p to Suppress Choroidal Neovascularization and M2 macrophage polarization.长链非编码 RNA NEAT1 通过海绵吸附 miRNA-148a-3p 抑制脉络膜新生血管形成和 M2 巨噬细胞极化。
Mol Immunol. 2020 Nov;127:212-222. doi: 10.1016/j.molimm.2020.08.008. Epub 2020 Oct 1.
2
Epigenetics in age-related macular degeneration: new discoveries and future perspectives.年龄相关性黄斑变性的表观遗传学:新发现和未来展望。
Cell Mol Life Sci. 2020 Mar;77(5):807-818. doi: 10.1007/s00018-019-03421-w. Epub 2020 Jan 2.
3
The role of hypoxia-inducible factors in neovascular age-related macular degeneration: a gene therapy perspective.
m6A介导的普拉德-威利综合征印记上调诱导视网膜色素上皮细胞异常的顶-基极化和氧化损伤。
Invest Ophthalmol Vis Sci. 2024 Feb 1;65(2):10. doi: 10.1167/iovs.65.2.10.
4
LncRNA MALAT1 knockdown inhibits the development of choroidal neovascularization.长链非编码RNA MALAT1敲低抑制脉络膜新生血管的发展。
Heliyon. 2023 Sep 4;9(9):e19503. doi: 10.1016/j.heliyon.2023.e19503. eCollection 2023 Sep.
5
Fiji-Assisted Automatic Quantitative Volumetric Analysis of Choroidal Neovascularization in a Laser-Induced Choroidal Neovascularization Mouse Model.利用 Fiji 辅助的激光诱导脉络膜新生血管小鼠模型中脉络膜新生血管的自动定量容积分析。
Transl Vis Sci Technol. 2023 Apr 3;12(4):10. doi: 10.1167/tvst.12.4.10.
6
Choroidal Morphologic and Vascular Features in Patients With Myopic Choroidal Neovascularization and Different Levels of Myopia Based on Image Binarization of Optical Coherence Tomography.基于光学相干断层扫描图像二值化的不同近视程度近视性脉络膜新生血管患者的脉络膜形态和血管特征
Front Med (Lausanne). 2022 Jan 4;8:791012. doi: 10.3389/fmed.2021.791012. eCollection 2021.
缺氧诱导因子在新生血管性年龄相关性黄斑变性中的作用:基因治疗视角。
Cell Mol Life Sci. 2020 Mar;77(5):819-833. doi: 10.1007/s00018-019-03422-9. Epub 2019 Dec 31.
4
Roles and regulation of histone methylation in animal development.组蛋白甲基化在动物发育中的作用和调控。
Nat Rev Mol Cell Biol. 2019 Oct;20(10):625-641. doi: 10.1038/s41580-019-0151-1. Epub 2019 Jul 2.
5
miR-370 inhibits the angiogenic activity of endothelial cells by targeting smoothened (SMO) and bone morphogenetic protein (BMP)-2.miR-370 通过靶向 smoothened(SMO)和骨形态发生蛋白(BMP)-2 抑制内皮细胞的血管生成活性。
FASEB J. 2019 Jun;33(6):7213-7224. doi: 10.1096/fj.201802085RR. Epub 2019 Mar 13.
6
Suppression of Choroidal Neovascularization by AAV-Based Dual-Acting Antiangiogenic Gene Therapy.基于腺相关病毒的双效抗血管生成基因疗法对脉络膜新生血管的抑制作用
Mol Ther Nucleic Acids. 2019 Jun 7;16:38-50. doi: 10.1016/j.omtn.2019.01.012. Epub 2019 Feb 2.
7
Cancer-derived exosomal miR-25-3p promotes pre-metastatic niche formation by inducing vascular permeability and angiogenesis.肿瘤来源的外泌体 miR-25-3p 通过诱导血管通透性和血管生成促进前转移龛形成。
Nat Commun. 2018 Dec 19;9(1):5395. doi: 10.1038/s41467-018-07810-w.
8
Noncoding RNAs in acute kidney injury.非编码 RNA 在急性肾损伤中的作用。
Kidney Int. 2018 Nov;94(5):870-881. doi: 10.1016/j.kint.2018.06.033.
9
Age-related macular degeneration.年龄相关性黄斑变性。
Lancet. 2018 Sep 29;392(10153):1147-1159. doi: 10.1016/S0140-6736(18)31550-2.
10
MiR-370 inhibits vascular inflammation and oxidative stress triggered by oxidized low-density lipoprotein through targeting TLR4.miR-370 通过靶向 TLR4 抑制氧化型低密度脂蛋白引发的血管炎症和氧化应激。
J Cell Biochem. 2018 Jul;119(7):6231-6237. doi: 10.1002/jcb.26851. Epub 2018 Apr 16.