Oil Crops Research Institute of the Chinese Academy of Agricultural Sciences/The Key Laboratory of Biology and Genetic Improvement of Oil Crops, The Ministry of Agriculture and Rural Affairs, Wuhan 430062, P. R. China.
National Key Laboratory of Crop Genetic Improvement, National Center of Rapeseed Improvement, Huazhong Agricultural University, Wuhan 430070, P. R. China.
G3 (Bethesda). 2021 Jul 14;11(7). doi: 10.1093/g3journal/jkab118.
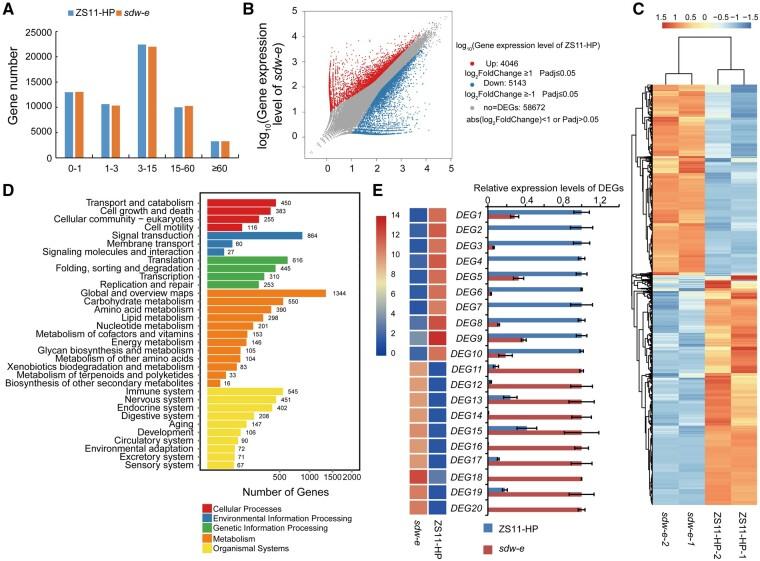
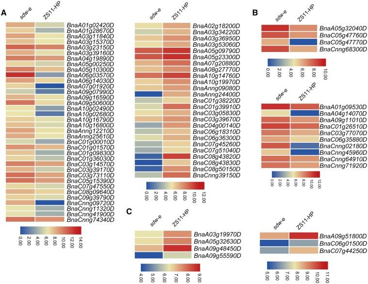
Plant height is a crucial element related to plant architecture that influences the seed yield of oilseed rape (Brassica napus L.). In this study, we isolated a natural B. napus mutant, namely a semi-dwarf mutant (sdw-e), which exhibits a 30% reduction in plant height compared with Zhongshuang 11-HP (ZS11-HP). Quantitative trait locus sequencing (QTL-seq) was conducted using two extreme DNA bulks in F2 populations in Wuchang-2017 derived from ZS11-HP × sdw-e to identify QTLs associated with plant height. The result suggested that two QTL intervals were located on chromosome A10. The F2 population consisting of 200 individuals in Yangluo-2018 derived from ZS11-HP × sdw-e was used to construct a high-density linkage map using whole-genome resequencing. The high-density linkage map harbored 4323 bin markers and covered a total distance of 2026.52 cM with an average marker interval of 0.47 cM. The major QTL for plant height named qPHA10 was identified on linkage group A10 by interval mapping and composite interval mapping methods. The major QTL qPHA10 was highly consistent with the QTL-seq results. And then, we integrated the variation sites and expression levels of genes in the major QTL interval to predict the candidate genes. Thus, the identified QTL and candidate genes could be used in marker-assisted selection for B. napus breeding in the future.
株高是与植物结构相关的关键要素,影响油菜(甘蓝型油菜)的种子产量。在本研究中,我们分离到一个天然油菜突变体,即半矮秆突变体(sdw-e),与中双 11-HP(ZS11-HP)相比,其株高降低了 30%。利用来自 ZS11-HP×sdw-e 的 Wuchang-2017 年 F2 群体中的两个极端 DNA 块进行数量性状位点测序(QTL-seq),以鉴定与株高相关的 QTL。结果表明,两个 QTL 区间位于第 10 号染色体上。在来自 ZS11-HP×sdw-e 的 Yangluo-2018 年的 F2 群体中,由 200 个个体组成,用于使用全基因组重测序构建高密度连锁图谱。高密度连锁图谱包含 4323 个 bin 标记,总距离为 2026.52cM,平均标记间隔为 0.47cM。通过区间作图和复合区间作图方法,在连锁群 A10 上鉴定到一个名为 qPHA10 的主效 QTL,用于控制株高。主效 QTL qPHA10 与 QTL-seq 结果高度一致。然后,我们整合了主效 QTL 区间内基因的变异位点和表达水平,以预测候选基因。因此,鉴定出的 QTL 和候选基因可用于未来油菜的标记辅助选择育种。