• 文献检索
  • 文档翻译
  • 深度研究
  • 学术资讯
  • Suppr Zotero 插件Zotero 插件
  • 邀请有礼
  • 套餐&价格
  • 历史记录
应用&插件
Suppr Zotero 插件Zotero 插件浏览器插件Mac 客户端Windows 客户端微信小程序
定价
高级版会员购买积分包购买API积分包
服务
文献检索文档翻译深度研究API 文档MCP 服务
关于我们
关于 Suppr公司介绍联系我们用户协议隐私条款
关注我们

Suppr 超能文献

核心技术专利:CN118964589B侵权必究
粤ICP备2023148730 号-1Suppr @ 2026

文献检索

告别复杂PubMed语法,用中文像聊天一样搜索,搜遍4000万医学文献。AI智能推荐,让科研检索更轻松。

立即免费搜索

文件翻译

保留排版,准确专业,支持PDF/Word/PPT等文件格式,支持 12+语言互译。

免费翻译文档

深度研究

AI帮你快速写综述,25分钟生成高质量综述,智能提取关键信息,辅助科研写作。

立即免费体验

连续活体成像以单细胞分辨率捕获动态和功能的内皮重构。

Serial intravital imaging captures dynamic and functional endothelial remodeling with single-cell resolution.

机构信息

Department of Physiology and Neuroscience, Zilkha Neurogenetic Institute, and.

Department of Surgery, Norris Comprehensive Cancer Center, Keck School of Medicine, University of Southern California, Los Angeles, California, USA.

出版信息

JCI Insight. 2021 May 24;6(10):123392. doi: 10.1172/jci.insight.123392.

DOI:10.1172/jci.insight.123392
PMID:33848265
原文链接:https://pmc.ncbi.nlm.nih.gov/articles/PMC8262275/
Abstract

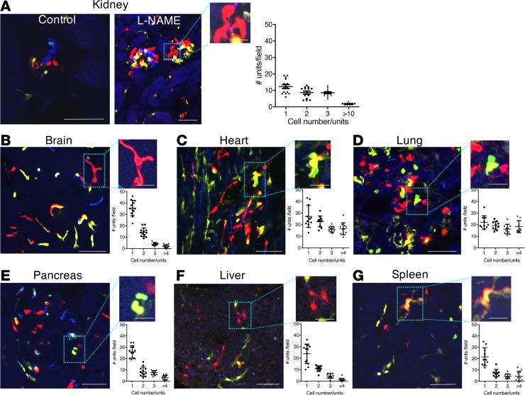
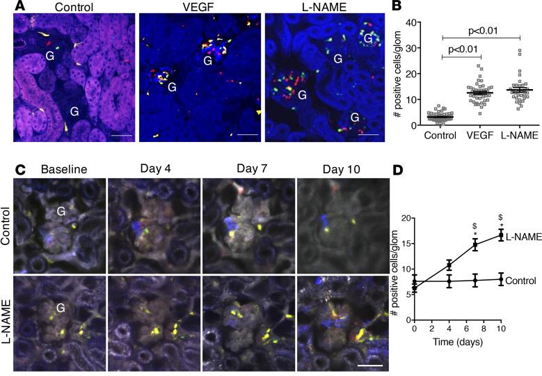
Endothelial cells are important in the maintenance of healthy blood vessels and in the development of vascular diseases. However, the origin and dynamics of endothelial precursors and remodeling at the single-cell level have been difficult to study in vivo owing to technical limitations. Therefore, we aimed to develop a direct visual approach to track the fate and function of single endothelial cells over several days and weeks in the same vascular bed in vivo using multiphoton microscopy (MPM) of transgenic Cdh5-Confetti mice and the kidney glomerulus as a model. Individual cells of the vascular endothelial lineage were identified and tracked owing to their unique color combination, based on the random expression of cyan/green/yellow/red fluorescent proteins. Experimental hypertension, hyperglycemia, and laser-induced endothelial cell ablation rapidly increased the number of new glomerular endothelial cells that appeared in clusters of the same color, suggesting clonal cell remodeling by local precursors at the vascular pole. Furthermore, intravital MPM allowed the detection of distinct structural and functional alterations of proliferating endothelial cells. No circulating Cdh5-Confetti+ cells were found in the renal cortex. Moreover, the heart, lung, and kidneys showed more significant clonal endothelial cell expansion compared with the brain, pancreas, liver, and spleen. In summary, we have demonstrated that serial MPM of Cdh5-Confetti mice in vivo is a powerful technical advance to study endothelial remodeling and repair in the kidney and other organs under physiological and disease conditions.

摘要

内皮细胞在维持健康的血管和血管疾病的发展中起着重要作用。然而,由于技术限制,内皮前体细胞的起源和动力学以及单细胞水平的重塑一直难以在体内进行研究。因此,我们旨在开发一种直接的可视化方法,使用多光子显微镜(MPM)对转基因 Cdh5-Confetti 小鼠和肾脏肾小球进行研究,以追踪单个内皮细胞在相同血管床中的命运和功能,时间跨度为数天到数周。由于青色/绿色/黄色/红色荧光蛋白的随机表达,单个血管内皮谱系的细胞可以通过其独特的颜色组合被识别和追踪。实验性高血压、高血糖和激光诱导的内皮细胞消融会迅速增加新的肾小球内皮细胞的数量,这些细胞出现在相同颜色的簇中,这表明血管极处的局部前体细胞通过克隆细胞重塑。此外,活体 MPM 允许检测到增殖内皮细胞的不同结构和功能改变。在肾皮质中未发现循环的 Cdh5-Confetti+细胞。此外,与脑、胰腺、肝和脾相比,心脏、肺和肾脏的克隆内皮细胞扩张更为明显。总之,我们已经证明,体内 Cdh5-Confetti 小鼠的连续 MPM 是研究生理和疾病条件下肾脏和其他器官内皮重塑和修复的强大技术进步。

https://cdn.ncbi.nlm.nih.gov/pmc/blobs/5737/8262275/c19d49c5e89c/jciinsight-6-123392-g137.jpg
https://cdn.ncbi.nlm.nih.gov/pmc/blobs/5737/8262275/768cbe28c617/jciinsight-6-123392-g134.jpg
https://cdn.ncbi.nlm.nih.gov/pmc/blobs/5737/8262275/332d900b2c16/jciinsight-6-123392-g135.jpg
https://cdn.ncbi.nlm.nih.gov/pmc/blobs/5737/8262275/6c5cf6354183/jciinsight-6-123392-g136.jpg
https://cdn.ncbi.nlm.nih.gov/pmc/blobs/5737/8262275/c19d49c5e89c/jciinsight-6-123392-g137.jpg
https://cdn.ncbi.nlm.nih.gov/pmc/blobs/5737/8262275/768cbe28c617/jciinsight-6-123392-g134.jpg
https://cdn.ncbi.nlm.nih.gov/pmc/blobs/5737/8262275/332d900b2c16/jciinsight-6-123392-g135.jpg
https://cdn.ncbi.nlm.nih.gov/pmc/blobs/5737/8262275/6c5cf6354183/jciinsight-6-123392-g136.jpg
https://cdn.ncbi.nlm.nih.gov/pmc/blobs/5737/8262275/c19d49c5e89c/jciinsight-6-123392-g137.jpg

相似文献

1
Serial intravital imaging captures dynamic and functional endothelial remodeling with single-cell resolution.连续活体成像以单细胞分辨率捕获动态和功能的内皮重构。
JCI Insight. 2021 May 24;6(10):123392. doi: 10.1172/jci.insight.123392.
2
Novel in vivo techniques to visualize kidney anatomy and function.用于可视化肾脏解剖结构和功能的新型体内技术。
Kidney Int. 2015 Jul;88(1):44-51. doi: 10.1038/ki.2015.65. Epub 2015 Mar 4.
3
Tracking the fate of glomerular epithelial cells in vivo using serial multiphoton imaging in new mouse models with fluorescent lineage tags.利用带有荧光谱系标签的新型小鼠模型中的连续多光子成像技术在体内追踪肾小球上皮细胞的命运。
Nat Med. 2013 Dec;19(12):1661-6. doi: 10.1038/nm.3405. Epub 2013 Nov 24.
4
Long-Term Cell Fate Tracking of Individual Renal Cells Using Serial Intravital Microscopy.使用连续活体显微镜对单个肾细胞进行长期细胞命运追踪。
Methods Mol Biol. 2020;2150:25-44. doi: 10.1007/7651_2019_232.
5
Novel fluorescence techniques to quantitate renal cell biology.用于定量肾细胞生物学的新型荧光技术。
Methods Cell Biol. 2019;154:85-107. doi: 10.1016/bs.mcb.2019.04.013. Epub 2019 May 17.
6
In vivo microscopy.体内显微镜检查。
Nephrol Ther. 2016 Apr;12 Suppl 1(Suppl 1):S21-4. doi: 10.1016/j.nephro.2016.01.004. Epub 2016 Mar 8.
7
Intravital microscopy of dynamic single-cell behavior in mouse mammary tissue.活体显微镜观察小鼠乳腺组织中动态单细胞行为。
Nat Protoc. 2021 Apr;16(4):1907-1935. doi: 10.1038/s41596-020-00473-2. Epub 2021 Feb 24.
8
Time-lapsed, large-volume, high-resolution intravital imaging for tissue-wide analysis of single cell dynamics.延时、大容量、高分辨率活体成像,用于对单细胞动力学进行组织范围的全分析。
Methods. 2017 Sep 1;128:65-77. doi: 10.1016/j.ymeth.2017.07.019.
9
Intravital imaging in the kidney.肾脏的活体成像。
Curr Opin Nephrol Hypertens. 2016 May;25(3):168-73. doi: 10.1097/MNH.0000000000000219.
10
Simple and Robust Intravital Microscopy Procedures in Hybrid TIE2GFP-BALB/c Transgenic Mice.在杂交 TIE2GFP-BALB/c 转基因小鼠中进行简单而稳健的活体显微镜检查程序。
Mol Imaging Biol. 2020 Jun;22(3):486-493. doi: 10.1007/s11307-019-01442-2.

引用本文的文献

1
Macula densa cell angiogenic mechanisms and their therapeutic potential in kidney disease.致密斑细胞的血管生成机制及其在肾脏疾病中的治疗潜力。
Front Bioeng Biotechnol. 2025 Aug 6;13:1606230. doi: 10.3389/fbioe.2025.1606230. eCollection 2025.
2
Tissue nanotransfection-based endothelial PLCγ2-targeted epigenetic gene editing rescues perfusion and diabetic ischemic wound healing.基于组织纳米转染的内皮细胞PLCγ2靶向表观遗传基因编辑可挽救灌注并促进糖尿病缺血性伤口愈合。
Mol Ther. 2025 Mar 5;33(3):950-969. doi: 10.1016/j.ymthe.2025.01.034. Epub 2025 Jan 25.
3
Longitudinal intravital microscopy of the mouse kidney: inflammatory responses to abdominal imaging windows.

本文引用的文献

1
Essential role and therapeutic targeting of the glomerular endothelial glycocalyx in lupus nephritis.肾小球内皮糖萼在狼疮肾炎中的重要作用和治疗靶点。
JCI Insight. 2020 Oct 2;5(19):131252. doi: 10.1172/jci.insight.131252.
2
Herniation of the tuft with outgrowth of vessels through the glomerular entrance in diabetic nephropathy damages the juxtaglomerular apparatus.在糖尿病肾病中,血管通过肾小球入口长出,导致绒毛突出,从而损害肾小球旁器。
Am J Physiol Renal Physiol. 2019 Aug 1;317(2):F399-F410. doi: 10.1152/ajprenal.00617.2018. Epub 2019 May 29.
3
Aldosterone induces albuminuria via matrix metalloproteinase-dependent damage of the endothelial glycocalyx.
小鼠肾脏的纵向活体显微镜检查:腹部成像窗口的炎症反应。
Am J Physiol Renal Physiol. 2024 Nov 1;327(5):F845-F868. doi: 10.1152/ajprenal.00071.2024. Epub 2024 Sep 26.
4
Sparsentan improves glomerular hemodynamics, cell functions, and tissue repair in a mouse model of FSGS.斯巴森坦改善了 FSGS 小鼠模型的肾小球血液动力学、细胞功能和组织修复。
JCI Insight. 2024 Sep 3;9(19):e177775. doi: 10.1172/jci.insight.177775.
5
Adeno-associated virus-based gene therapy treats inflammatory kidney disease in mice.腺相关病毒基因治疗可治疗小鼠炎症性肾病。
J Clin Invest. 2024 Aug 15;134(17):e174722. doi: 10.1172/JCI174722.
6
Angiotensin II Directly Increases Endothelial Calcium and Nitric Oxide in Kidney and Brain Microvessels In Vivo With Reduced Efficacy in Hypertension.血管紧张素 II 直接增加体内肾和脑微血管内皮细胞钙和一氧化氮,在高血压中效力降低。
J Am Heart Assoc. 2024 May 21;13(10):e033998. doi: 10.1161/JAHA.123.033998. Epub 2024 May 10.
7
Clonal Expansion in Cardiovascular Pathology.心血管病理学中的克隆性扩增
JACC Basic Transl Sci. 2023 Jul 19;9(1):120-144. doi: 10.1016/j.jacbts.2023.04.008. eCollection 2024 Jan.
8
Longitudinal tracking of acute kidney injury reveals injury propagation along the nephron.纵向追踪急性肾损伤显示损伤沿肾单位传播。
Nat Commun. 2023 Jul 21;14(1):4407. doi: 10.1038/s41467-023-40037-y.
9
The unique structural and functional characteristics of glomerular endothelial cell fenestrations and their potential as a therapeutic target in kidney disease.肾小球内皮细胞窗孔的独特结构和功能特性及其在肾脏病治疗中的潜在靶点。
Am J Physiol Renal Physiol. 2023 Oct 1;325(4):F465-F478. doi: 10.1152/ajprenal.00036.2023. Epub 2023 Jul 20.
10
Serial intravital 2-photon microscopy and analysis of the kidney using upright microscopes.使用直立显微镜对肾脏进行连续活体双光子显微镜检查及分析。
Front Physiol. 2023 Apr 24;14:1176409. doi: 10.3389/fphys.2023.1176409. eCollection 2023.
醛固酮通过基质金属蛋白酶依赖性损伤内皮糖萼导致白蛋白尿。
Kidney Int. 2019 Jan;95(1):94-107. doi: 10.1016/j.kint.2018.08.024. Epub 2018 Oct 31.
4
Development of the renal vasculature.肾脏血管系统的发育。
Semin Cell Dev Biol. 2019 Jul;91:132-146. doi: 10.1016/j.semcdb.2018.06.001. Epub 2018 Jun 6.
5
The macula densa prorenin receptor is essential in renin release and blood pressure control.致密斑的原肾素受体对于肾素释放和血压控制至关重要。
Am J Physiol Renal Physiol. 2018 Sep 1;315(3):F521-F534. doi: 10.1152/ajprenal.00029.2018. Epub 2018 Apr 18.
6
Renal Interstitial Platelet-Derived Growth Factor Receptor- Cells Support Proximal Tubular Regeneration.肾间质血小板衍生生长因子受体细胞支持近端肾小管再生。
J Am Soc Nephrol. 2018 May;29(5):1383-1396. doi: 10.1681/ASN.2017101069. Epub 2018 Feb 23.
7
Clonal Expansion of Endothelial Cells Contributes to Ischemia-Induced Neovascularization.内皮细胞的克隆扩增有助于缺血诱导的血管新生。
Circ Res. 2018 Mar 2;122(5):670-677. doi: 10.1161/CIRCRESAHA.117.312310. Epub 2018 Jan 22.
8
Glomerular mesangial cell recruitment and function require the co-receptor neuropilin-1.肾小球系膜细胞的募集和功能需要共受体神经纤毛蛋白-1。
Am J Physiol Renal Physiol. 2017 Dec 1;313(6):F1232-F1242. doi: 10.1152/ajprenal.00311.2017. Epub 2017 Aug 23.
9
Interference with Gs-Coupled Receptor Signaling in Renin-Producing Cells Leads to Renal Endothelial Damage.肾素生成细胞中Gs偶联受体信号传导受到干扰会导致肾内皮损伤。
J Am Soc Nephrol. 2017 Dec;28(12):3479-3489. doi: 10.1681/ASN.2017020173. Epub 2017 Aug 3.
10
Endothelial glycocalyx breakdown is mediated by angiopoietin-2.内皮糖萼的破坏是由血管生成素-2 介导的。
Cardiovasc Res. 2017 May 1;113(6):671-680. doi: 10.1093/cvr/cvx023.