Institute of Metabolism and Systems Research, College of Medical and Dental Sciences, University of Birmingham, Birmingham, United Kingdom.
Centre for Endocrinology, Diabetes and Metabolism, Birmingham Health Partners, Birmingham, United Kingdom.
JCI Insight. 2021 May 24;6(10):145346. doi: 10.1172/jci.insight.145346.
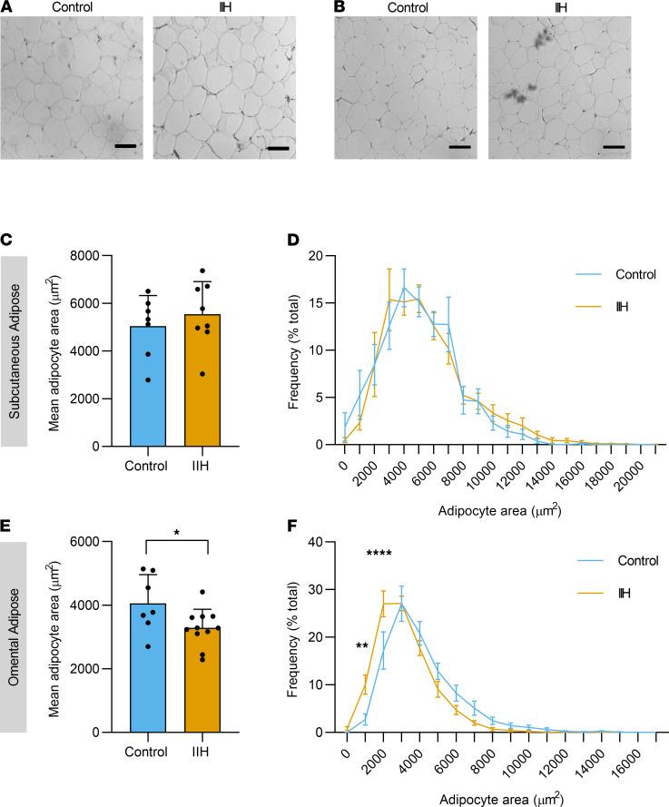
BACKGROUNDIdiopathic intracranial hypertension (IIH) is a condition predominantly affecting obese women of reproductive age. Recent evidence suggests that IIH is a disease of metabolic dysregulation, androgen excess, and an increased risk of cardiovascular morbidity. Here we evaluate systemic and adipose specific metabolic determinants of the IIH phenotype.METHODSIn fasted, matched IIH (n = 97) and control (n = 43) patients, we assessed glucose and insulin homeostasis and leptin levels. Body composition was assessed along with an interrogation of adipose tissue function via nuclear magnetic resonance metabolomics and RNA sequencing in paired omental and subcutaneous biopsies in a case-control study.RESULTSWe demonstrate an insulin- and leptin-resistant phenotype in IIH in excess of that driven by obesity. Adiposity in IIH is preferentially centripetal and is associated with increased disease activity and insulin resistance. IIH adipocytes appear transcriptionally and metabolically primed toward depot-specific lipogenesis.CONCLUSIONThese data show that IIH is a metabolic disorder in which adipose tissue dysfunction is a feature of the disease. Managing IIH as a metabolic disease could reduce disease morbidity and improve cardiovascular outcomes.FUNDINGThis study was supported by the UK NIHR (NIHR-CS-011-028), the UK Medical Research Council (MR/K015184/1), Diabetes UK, Wellcome Trust (104612/Z/14/Z), the Sir Jules Thorn Award, and the Midlands Neuroscience Teaching and Research Fund.
特发性颅内高压(IIH)主要影响肥胖的育龄期女性。最近的证据表明,IIH 是一种代谢失调、雄激素过多和心血管发病率增加的疾病。在这里,我们评估了 IIH 表型的全身和脂肪特异性代谢决定因素。
在禁食、匹配的 IIH(n = 97)和对照(n = 43)患者中,我们评估了葡萄糖和胰岛素稳态以及瘦素水平。通过核磁共振代谢组学和配对网膜和皮下活检的 RNA 测序,在病例对照研究中评估了身体成分,并探讨了脂肪组织功能。
我们在 IIH 中证明了一种胰岛素和瘦素抵抗的表型,超过了肥胖所驱动的表型。IIH 的肥胖倾向于向心性肥胖,并与疾病活动度增加和胰岛素抵抗有关。IIH 脂肪细胞在转录和代谢上似乎优先向特定脂肪的脂肪生成方向分化。
这些数据表明,IIH 是一种代谢紊乱疾病,其中脂肪组织功能障碍是疾病的一个特征。将 IIH 作为一种代谢疾病进行管理可以降低疾病发病率并改善心血管结局。
本研究得到了英国国立卫生研究院心肺代谢科学中心(NIHR-CS-011-028)、英国医学研究理事会(MR/K015184/1)、英国糖尿病协会、惠康信托基金会(104612/Z/14/Z)、朱尔斯·索恩爵士奖和中部神经科学教学和研究基金的支持。