Suppr超能文献

癫痫样活动与基因表达的时空相关性

Spatiotemporal Correlation of Epileptiform Activity and Gene Expression .

作者信息

Schlabitz Sophie, Monni Laura, Ragot Alienor, Dipper-Wawra Matthias, Onken Julia, Holtkamp Martin, Fidzinski Pawel

机构信息

Charité - Universitätsmedizin Berlin, Corporate Member of Freie Universität Berlin, Humboldt-Universität zu Berlin, and Berlin Institute of Health, Department of Neurology with Experimental Neurology, Clinical and Experimental Epileptology, Berlin, Germany.

Charité - Universitätsmedizin Berlin, Corporate Member of Freie Universität Berlin, Humboldt-Universität zu Berlin, and Berlin Institute of Health, Department of Neurosurgery, Berlin, Germany.

出版信息

Front Mol Neurosci. 2021 Mar 30;14:643763. doi: 10.3389/fnmol.2021.643763. eCollection 2021.

Abstract

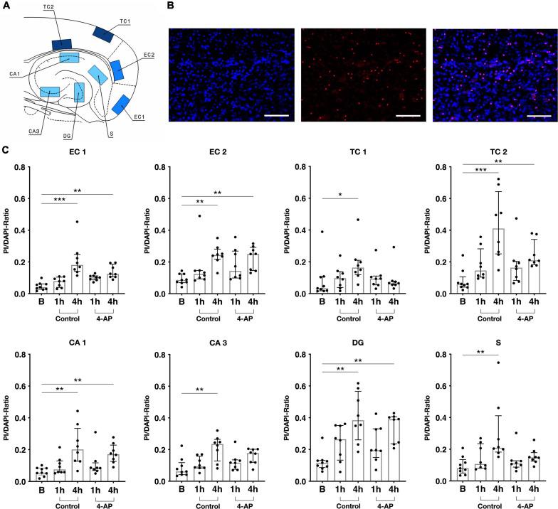
Epileptiform activity alters gene expression in the central nervous system, a phenomenon that has been studied extensively in animal models. Here, we asked whether also models of seizures are in principle suitable to investigate changes in gene expression due to epileptiform activity and tested this hypothesis mainly in rodent and additionally in some human brain slices. We focused on three genes relevant for seizures and epilepsy: FOS proto-oncogene (), inducible cAMP early repressor () and mammalian target of rapamycin (). Seizure-like events (SLEs) were induced by 4-aminopyridine (4-AP) in rat entorhinal-hippocampal slices and by 4-AP/8 mM potassium in human temporal lobe slices obtained from surgical treatment of epilepsy. SLEs were monitored simultaneously by extracellular field potentials and intrinsic optical signals (IOS) for 1-4 h, mRNA expression was quantified by real time PCR. In rat slices, both duration of SLE exposure and SLE onset region were associated with increased expression of and while no such association was shown for expression. Similar to rat slices, induction in human tissue was increased in slices with epileptiform activity. Our results indicate that irrespective of limitations imposed by conditions, models represent a suitable tool to investigate gene expression. Our finding is of relevance for the investigation of human tissue that can only be performed . Specifically, it presents an important prerequisite for future studies on transcriptome-wide and cell-specific changes in human tissue with the goal to reveal novel candidates involved in the pathophysiology of epilepsy and possibly other CNS pathologies.

摘要

癫痫样活动会改变中枢神经系统中的基因表达,这一现象已在动物模型中得到广泛研究。在此,我们探讨癫痫发作模型原则上是否也适合研究由癫痫样活动引起的基因表达变化,并主要在啮齿动物中进行了测试,此外还对一些人类脑片进行了测试。我们重点关注了与癫痫发作和癫痫相关的三个基因:FOS原癌基因()、诱导型cAMP早期阻遏物()和雷帕霉素哺乳动物靶点()。在大鼠内嗅-海马脑片中,用4-氨基吡啶(4-AP)诱导癫痫样事件(SLEs),在从癫痫手术治疗中获取的人类颞叶脑片中,用4-AP/8 mM钾诱导癫痫样事件。通过细胞外场电位和固有光学信号(IOS)同时监测癫痫样事件1-4小时,通过实时PCR对mRNA表达进行定量。在大鼠脑片中,癫痫样事件暴露的持续时间和癫痫样事件起始区域均与和的表达增加相关,而的表达未显示出这种相关性。与大鼠脑片相似,在具有癫痫样活动的人类组织切片中,的诱导增加。我们的结果表明,尽管存在条件所带来的限制,但癫痫发作模型仍是研究基因表达的合适工具。我们的发现对于只能在进行的人类组织研究具有重要意义。具体而言,它为未来研究人类组织中转录组范围和细胞特异性变化提供了重要前提,目的是揭示参与癫痫以及可能其他中枢神经系统疾病病理生理学的新候选基因。

https://cdn.ncbi.nlm.nih.gov/pmc/blobs/acf9/8042243/bad8b9ffcd10/fnmol-14-643763-g001.jpg

文献检索

告别复杂PubMed语法,用中文像聊天一样搜索,搜遍4000万医学文献。AI智能推荐,让科研检索更轻松。

立即免费搜索

文件翻译

保留排版,准确专业,支持PDF/Word/PPT等文件格式,支持 12+语言互译。

免费翻译文档

深度研究

AI帮你快速写综述,25分钟生成高质量综述,智能提取关键信息,辅助科研写作。

立即免费体验