• 文献检索
  • 文档翻译
  • 深度研究
  • 学术资讯
  • Suppr Zotero 插件Zotero 插件
  • 邀请有礼
  • 套餐&价格
  • 历史记录
应用&插件
Suppr Zotero 插件Zotero 插件浏览器插件Mac 客户端Windows 客户端微信小程序
定价
高级版会员购买积分包购买API积分包
服务
文献检索文档翻译深度研究API 文档MCP 服务
关于我们
关于 Suppr公司介绍联系我们用户协议隐私条款
关注我们

Suppr 超能文献

核心技术专利:CN118964589B侵权必究
粤ICP备2023148730 号-1Suppr @ 2026

文献检索

告别复杂PubMed语法,用中文像聊天一样搜索,搜遍4000万医学文献。AI智能推荐,让科研检索更轻松。

立即免费搜索

文件翻译

保留排版,准确专业,支持PDF/Word/PPT等文件格式,支持 12+语言互译。

免费翻译文档

深度研究

AI帮你快速写综述,25分钟生成高质量综述,智能提取关键信息,辅助科研写作。

立即免费体验

最小化蒸汽压亏缺波动可维持较高的气孔导度和光合作用,从而促进生菜植株生长。

Minimizing VPD Fluctuations Maintains Higher Stomatal Conductance and Photosynthesis, Resulting in Improvement of Plant Growth in Lettuce.

作者信息

Inoue Takayasu, Sunaga Motoo, Ito Mutsuhiro, Yuchen Qu, Matsushima Yoriko, Sakoda Kazuma, Yamori Wataru

机构信息

Fuji Chemical Co., Ltd., Gifu, Japan.

Fuji Silysia Chemical Co., Ltd., Gifu, Japan.

出版信息

Front Plant Sci. 2021 Apr 1;12:646144. doi: 10.3389/fpls.2021.646144. eCollection 2021.

DOI:10.3389/fpls.2021.646144
PMID:33868345
原文链接:https://pmc.ncbi.nlm.nih.gov/articles/PMC8049605/
Abstract

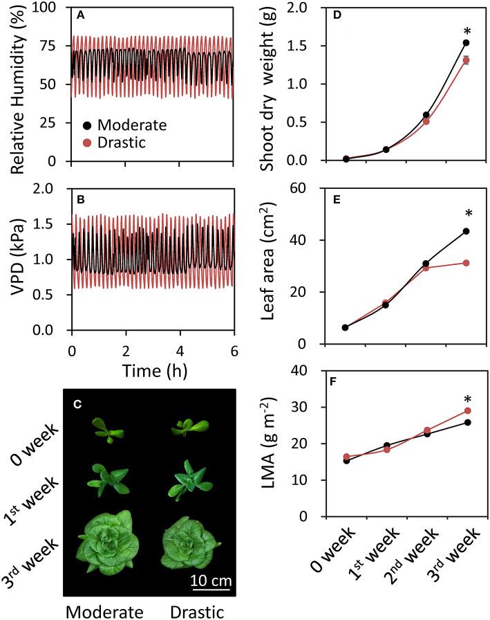
Vapor pressure deficit (VPD) is considered to be one of the major environmental factors influencing stomatal functions and photosynthesis, as well as plant growth in crop and horticultural plants. In the greenhouse cultivation, air temperature and relative air humidity are regulated by switching on/off the evaporative systems and opening/closing the roof windows, which causes VPD fluctuation. However, it remains unclear how VPD fluctuation affects photosynthetic and growth performance in plants. Here, we examined the effects of the VPD fluctuation on the photosynthetic and growth characteristics in lettuce ( L.). The parameters for gas exchange and chlorophyll fluorescence and biomass production were evaluated under the conditions of drastic (1.63 kPa for 6 min and 0.63 for 3 min) or moderate (1.32 kPa for 7 min and 0.86 kPa for 3 min) VPD fluctuation. The drastic VPD fluctuation induced gradual decrease in stomatal conductance and thus CO assimilation rate during the measurements, while moderate VPD fluctuation caused no reduction of these parameters. Furthermore, data showed moderate VPD fluctuation maintained leaf expansion and the efficiency of CO diffusion across leaf surface, resulting in enhanced plant growth compared with drastic VPD fluctuation. Taken together, fine regulation of VPD can be crucial for better plant growth by maintaining the photosynthetic performance in lettuce. The present work demonstrates the importance of VPD control during plant cultivation in plant factories and greenhouses.

摘要

蒸汽压亏缺(VPD)被认为是影响气孔功能、光合作用以及作物和园艺植物生长的主要环境因素之一。在温室栽培中,通过开启/关闭蒸发系统以及打开/关闭屋顶窗户来调节气温和相对空气湿度,这会导致VPD波动。然而,VPD波动如何影响植物的光合和生长性能仍不清楚。在此,我们研究了VPD波动对生菜(L.)光合和生长特性的影响。在剧烈(6分钟内为1.63千帕,3分钟内为0.63千帕)或适度(7分钟内为1.32千帕,3分钟内为0.86千帕)VPD波动条件下,对气体交换、叶绿素荧光和生物量生产参数进行了评估。剧烈的VPD波动在测量过程中导致气孔导度逐渐降低,从而使CO同化率下降,而适度的VPD波动并未使这些参数降低。此外,数据显示适度的VPD波动维持了叶片扩展以及CO在叶表面的扩散效率,与剧烈的VPD波动相比,从而促进了植物生长。综上所述,通过维持生菜的光合性能,对VPD进行精细调节对于更好的植物生长至关重要。目前的工作证明了在植物工厂和温室中植物栽培期间控制VPD的重要性。

https://cdn.ncbi.nlm.nih.gov/pmc/blobs/932a/8049605/efa5d2740145/fpls-12-646144-g0005.jpg
https://cdn.ncbi.nlm.nih.gov/pmc/blobs/932a/8049605/6d705d60e083/fpls-12-646144-g0001.jpg
https://cdn.ncbi.nlm.nih.gov/pmc/blobs/932a/8049605/6199e0e77b74/fpls-12-646144-g0002.jpg
https://cdn.ncbi.nlm.nih.gov/pmc/blobs/932a/8049605/146dc71d3982/fpls-12-646144-g0003.jpg
https://cdn.ncbi.nlm.nih.gov/pmc/blobs/932a/8049605/8754ce035a5d/fpls-12-646144-g0004.jpg
https://cdn.ncbi.nlm.nih.gov/pmc/blobs/932a/8049605/efa5d2740145/fpls-12-646144-g0005.jpg
https://cdn.ncbi.nlm.nih.gov/pmc/blobs/932a/8049605/6d705d60e083/fpls-12-646144-g0001.jpg
https://cdn.ncbi.nlm.nih.gov/pmc/blobs/932a/8049605/6199e0e77b74/fpls-12-646144-g0002.jpg
https://cdn.ncbi.nlm.nih.gov/pmc/blobs/932a/8049605/146dc71d3982/fpls-12-646144-g0003.jpg
https://cdn.ncbi.nlm.nih.gov/pmc/blobs/932a/8049605/8754ce035a5d/fpls-12-646144-g0004.jpg
https://cdn.ncbi.nlm.nih.gov/pmc/blobs/932a/8049605/efa5d2740145/fpls-12-646144-g0005.jpg

相似文献

1
Minimizing VPD Fluctuations Maintains Higher Stomatal Conductance and Photosynthesis, Resulting in Improvement of Plant Growth in Lettuce.最小化蒸汽压亏缺波动可维持较高的气孔导度和光合作用,从而促进生菜植株生长。
Front Plant Sci. 2021 Apr 1;12:646144. doi: 10.3389/fpls.2021.646144. eCollection 2021.
2
Coordination between vapor pressure deficit and CO on the regulation of photosynthesis and productivity in greenhouse tomato production.水汽压亏缺与 CO2 对温室番茄生产中光合作用和生产力调节的协同作用。
Sci Rep. 2019 Jun 18;9(1):8700. doi: 10.1038/s41598-019-45232-w.
3
Control of Photosynthesis and Stomatal Conductance in Ricinus communis L. (Castor Bean) by Leaf to Air Vapor Pressure Deficit.通过叶片到空气蒸气压亏缺控制蓖麻(大戟科植物)的光合作用和气孔导度。
Plant Physiol. 1992 Aug;99(4):1426-34. doi: 10.1104/pp.99.4.1426.
4
Physiological and Transcriptomic Analyses Revealed the Implications of Abscisic Acid in Mediating the Rate-Limiting Step for Photosynthetic Carbon Dioxide Utilisation in Response to Vapour Pressure Deficit in (Tomato).生理和转录组分析揭示了脱落酸在介导番茄光合作用二氧化碳利用限速步骤以响应蒸汽压亏缺中的作用。
Front Plant Sci. 2021 Nov 10;12:745110. doi: 10.3389/fpls.2021.745110. eCollection 2021.
5
Leaf anatomical adaptations have central roles in photosynthetic acclimation to humidity.叶片解剖结构的适应性在光合作用对湿度的适应中起着核心作用。
J Exp Bot. 2019 Sep 24;70(18):4949-4962. doi: 10.1093/jxb/erz238.
6
Photosynthesis is limited at high leaf to air vapor pressure deficit in a mutant of Arabidopsis thaliana that lacks trienoic fatty acids.在缺乏三烯脂肪酸的拟南芥突变体中,光合作用在叶片与空气蒸汽压差较高时受到限制。
Photosynth Res. 2002;72(1):55-63. doi: 10.1023/A:1016054027464.
7
Physiological and Growth Responses of Potato ( L.) to Air Temperature and Relative Humidity under Soil Water Deficits.土壤水分亏缺条件下马铃薯(L.)对气温和相对湿度的生理及生长响应
Plants (Basel). 2022 Apr 21;11(9):1126. doi: 10.3390/plants11091126.
8
Effect of Vapor Pressure Deficit on Gas Exchange in Wild-Type and Abscisic Acid-Insensitive Plants.水汽压亏缺对野生型和脱落酸不敏感植物气体交换的影响。
Plant Physiol. 2019 Dec;181(4):1573-1586. doi: 10.1104/pp.19.00436. Epub 2019 Sep 27.
9
Influence of leaf-to-air vapour pressure deficit (VPD) on the biochemistry and physiology of photosynthesis in Prosopis juliflora.叶-气蒸气压亏缺(VPD)对牧豆树光合作用生物化学和生理学的影响。
J Exp Bot. 2004 Sep;55(405):2111-20. doi: 10.1093/jxb/erh229. Epub 2004 Aug 13.
10
Plants lacking OST1 show conditional stomatal closure and wildtype-like growth sensitivity at high VPD.缺乏 OST1 的植物在高 VPD 条件下表现出有条件的气孔关闭和类似于野生型的生长敏感性。
Physiol Plant. 2023 Sep-Oct;175(5):e14030. doi: 10.1111/ppl.14030.

引用本文的文献

1
Estimating Leaf CO Assimilation in C Plants Using a Handheld Porometer With Chlorophyll Fluorometer in Field Conditions.在田间条件下使用手持式气孔计和叶绿素荧光仪估算C植物叶片的CO₂同化率
Plant Cell Environ. 2025 Oct;48(10):7213-7224. doi: 10.1111/pce.70006. Epub 2025 Jun 18.
2
Genotypic Responses to Combined Effects of VPD and Salinity in Hydroponically Grown Tomato and Cucumber.水培番茄和黄瓜对蒸汽压亏缺(VPD)和盐度综合影响的基因型响应
Plant Environ Interact. 2025 Jun 6;6(3):e70064. doi: 10.1002/pei3.70064. eCollection 2025 Jun.
3
Mapping 1-km soybean yield across China from 2001 to 2020 based on ensemble learning.

本文引用的文献

1
Understanding plant responses to drought - from genes to the whole plant.了解植物对干旱的反应——从基因到整株植物。
Funct Plant Biol. 2003 Mar;30(3):239-264. doi: 10.1071/FP02076.
2
Chickpea genotypes contrasting for seed yield under terminal drought stress in the field differ for traits related to the control of water use.在田间终端干旱胁迫下,种子产量存在差异的鹰嘴豆基因型在与水分利用控制相关的性状上也有所不同。
Funct Plant Biol. 2011 Apr;38(4):270-281. doi: 10.1071/FP10244.
3
Limited-transpiration response to high vapor pressure deficit in crop species.
基于集成学习绘制2001年至2020年中国1公里分辨率的大豆产量图。
Sci Data. 2025 Mar 8;12(1):408. doi: 10.1038/s41597-025-04738-x.
4
Effects of drought stress induced by D-Mannitol on the germination and early seedling growth traits, physiological parameters and phytochemicals content of Tunisian squash (Duch.) landraces.D-甘露醇诱导的干旱胁迫对突尼斯南瓜地方品种种子萌发、幼苗早期生长特性、生理参数及植物化学物质含量的影响
Front Plant Sci. 2023 Jul 31;14:1215394. doi: 10.3389/fpls.2023.1215394. eCollection 2023.
5
Modelling daily plant growth response to environmental conditions in Chinese solar greenhouse using Bayesian neural network.利用贝叶斯神经网络模型对中国太阳能温室环境条件下植物日生长的响应进行建模。
Sci Rep. 2023 Mar 16;13(1):4379. doi: 10.1038/s41598-023-30846-y.
6
The influences of stomatal size and density on rice abiotic stress resilience.气孔大小和密度对水稻非生物胁迫抗性的影响。
New Phytol. 2023 Mar;237(6):2180-2195. doi: 10.1111/nph.18704. Epub 2023 Jan 11.
7
Integration of high-throughput phenotyping with anatomical traits of leaves to help understanding lettuce acclimation to a changing environment.将高通量表型与叶片解剖性状相结合,有助于理解生菜对不断变化环境的适应。
Planta. 2022 Sep 2;256(4):68. doi: 10.1007/s00425-022-03984-2.
8
IoT-Based Monitoring System Applied to Aeroponics Greenhouse.基于物联网的气雾化栽培温室监测系统。
Sensors (Basel). 2022 Jul 28;22(15):5646. doi: 10.3390/s22155646.
作物品种对高蒸汽压亏缺的有限蒸腾响应。
Plant Sci. 2017 Jul;260:109-118. doi: 10.1016/j.plantsci.2017.04.007. Epub 2017 Apr 24.
4
Stomatal dynamics and its importance to carbon gain in two rainforest Piper species : I. VPD effects on the transient stomatal response to lightflecks.两种雨林胡椒属植物的气孔动态及其对碳获取的重要性:I. 水汽压亏缺对气孔对光斑瞬态响应的影响
Oecologia. 1993 Jun;94(3):388-394. doi: 10.1007/BF00317114.
5
Photosynthetic response to fluctuating environments and photoprotective strategies under abiotic stress.光合对波动环境的响应及非生物胁迫下的光保护策略
J Plant Res. 2016 May;129(3):379-95. doi: 10.1007/s10265-016-0816-1. Epub 2016 Mar 29.
6
A physiological role of cyclic electron transport around photosystem I in sustaining photosynthesis under fluctuating light in rice.水稻中围绕光系统I的循环电子传递在波动光照下维持光合作用中的生理作用。
Sci Rep. 2016 Feb 2;6:20147. doi: 10.1038/srep20147.
7
Photosystem I cyclic electron flow via chloroplast NADH dehydrogenase-like complex performs a physiological role for photosynthesis at low light.通过叶绿体NADH脱氢酶样复合体的光系统I循环电子流在弱光条件下对光合作用发挥生理作用。
Sci Rep. 2015 Sep 11;5:13908. doi: 10.1038/srep13908.
8
Regulation of Vapor Pressure Deficit by Greenhouse Micro-Fog Systems Improved Growth and Productivity of Tomato via Enhancing Photosynthesis during Summer Season.温室微雾系统对蒸汽压亏缺的调节通过增强夏季番茄光合作用提高了其生长和生产力。
PLoS One. 2015 Jul 29;10(7):e0133919. doi: 10.1371/journal.pone.0133919. eCollection 2015.
9
Responses of stomata to changes in humidity.气孔对湿度变化的响应。
Planta. 1971 Mar;100(1):76-86. doi: 10.1007/BF00386887.
10
Acclimation to humidity modifies the link between leaf size and the density of veins and stomata.对湿度的适应会改变叶片大小与叶脉和气孔密度之间的联系。
Plant Cell Environ. 2014 Jan;37(1):124-31. doi: 10.1111/pce.12136. Epub 2013 Jun 10.