Suppr超能文献

人皮肤鳞状细胞癌中淋巴管生成与神经周围浸润互斥

Mutually exclusive lymphangiogenesis or perineural infiltration in human skin squamous-cell carcinoma.

作者信息

Schaller Julien, Hajjami Hélène Maby-El, Rusakiewicz Sylvie, Ioannidou Kalliopi, Piazzon Nathalie, Miles Alexandra, Golshayan Déla, Gaide Olivier, Hohl Daniel, Speiser Daniel E, Schaeuble Karin

机构信息

Department of Oncology, University Hospital Lausanne (CHUV/UNIL), Lausanne, Switzerland.

Institute of Pathology, University Hospital Lausanne (CHUV), Lausanne, Switzerland.

出版信息

Oncotarget. 2021 Mar 30;12(7):638-648. doi: 10.18632/oncotarget.27915.

Abstract

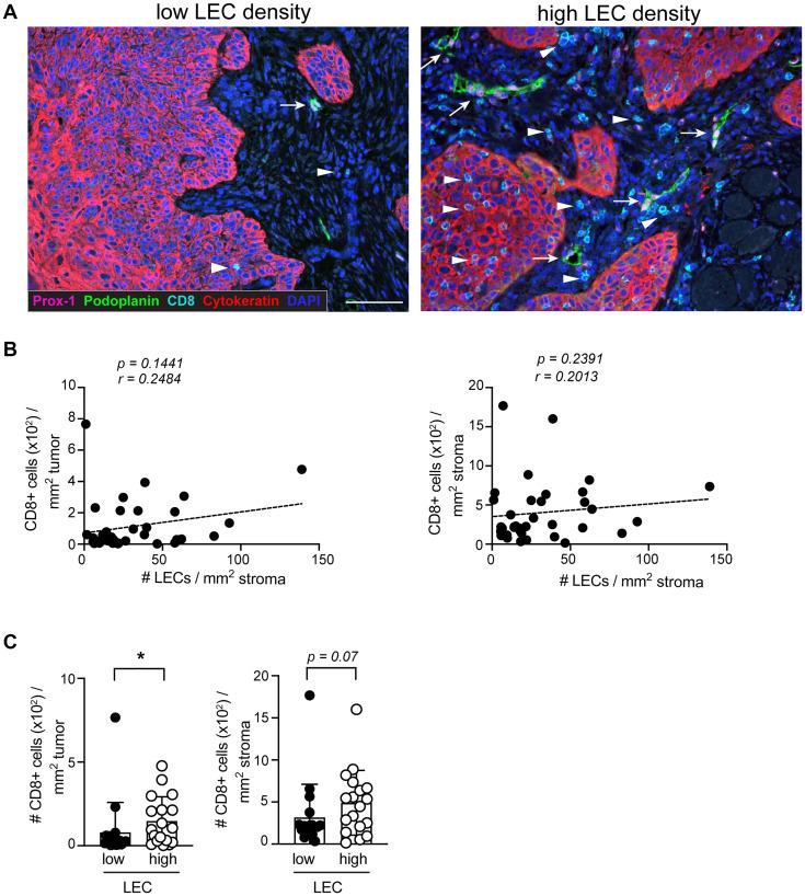
Although tumor-associated lymphangiogenesis correlates with metastasis and poor prognosis in several cancers, it also supports T cell infiltration into the tumor and predicts favorable outcome to immunotherapy. The role of lymphatic vessels in skin squamous-cell carcinoma (sSCC), the second most common form of skin cancer, remains mostly unknown. Although anti-PD-1 therapy is beneficial for some patients with advanced sSCC, a greater understanding of disease mechanisms is still needed to develop better therapies. Using quantitative multiplex immunohistochemistry, we analyzed sSCC sections from 36 patients. CD8+ T cell infiltration showed great differences between patients, whereby these cells were mainly excluded from the tumor mass. Similar to our data in melanoma, sSCC with high density of lymphatic endothelial cells showed increased CD8+ T cell density in tumor areas. An entirely new observation is that sSCC with perineural infiltration but without metastasis was characterized by low lymphatic endothelial cell density. Since both, metastasis and perineural infiltration are known to affect tumor progression and patients' prognosis, it is important to identify the molecular drivers, opening future options for therapeutic targeting. Our data suggest that the mechanisms underlying perineural infiltration may be linked with the biology of lymphatic vessels and thus stroma.

摘要

尽管肿瘤相关的淋巴管生成与多种癌症的转移和不良预后相关,但它也支持T细胞浸润肿瘤,并预示免疫治疗的良好结果。淋巴管在皮肤鳞状细胞癌(sSCC,第二常见的皮肤癌形式)中的作用大多仍不清楚。尽管抗PD-1治疗对一些晚期sSCC患者有益,但仍需要更深入了解疾病机制以开发更好的治疗方法。我们使用定量多重免疫组化分析了36例患者的sSCC切片。CD8 + T细胞浸润在患者之间显示出很大差异,这些细胞主要被排除在肿瘤块之外。与我们在黑色素瘤中的数据相似,淋巴管内皮细胞密度高的sSCC在肿瘤区域显示出增加的CD8 + T细胞密度。一个全新的观察结果是,伴有神经周围浸润但无转移的sSCC的特征是淋巴管内皮细胞密度低。由于已知转移和神经周围浸润都会影响肿瘤进展和患者预后,因此识别分子驱动因素很重要,这为未来的治疗靶向开辟了选择。我们的数据表明,神经周围浸润的潜在机制可能与淋巴管生物学以及因此与基质相关。

https://cdn.ncbi.nlm.nih.gov/pmc/blobs/6bc9/8021034/78d92dedd615/oncotarget-12-638-g001.jpg

文献AI研究员

20分钟写一篇综述,助力文献阅读效率提升50倍。

立即体验

用中文搜PubMed

大模型驱动的PubMed中文搜索引擎

马上搜索

文档翻译

学术文献翻译模型,支持多种主流文档格式。

立即体验