• 文献检索
  • 文档翻译
  • 深度研究
  • 学术资讯
  • Suppr Zotero 插件Zotero 插件
  • 邀请有礼
  • 套餐&价格
  • 历史记录
应用&插件
Suppr Zotero 插件Zotero 插件浏览器插件Mac 客户端Windows 客户端微信小程序
定价
高级版会员购买积分包购买API积分包
服务
文献检索文档翻译深度研究API 文档MCP 服务
关于我们
关于 Suppr公司介绍联系我们用户协议隐私条款
关注我们

Suppr 超能文献

核心技术专利:CN118964589B侵权必究
粤ICP备2023148730 号-1Suppr @ 2026

文献检索

告别复杂PubMed语法,用中文像聊天一样搜索,搜遍4000万医学文献。AI智能推荐,让科研检索更轻松。

立即免费搜索

文件翻译

保留排版,准确专业,支持PDF/Word/PPT等文件格式,支持 12+语言互译。

免费翻译文档

深度研究

AI帮你快速写综述,25分钟生成高质量综述,智能提取关键信息,辅助科研写作。

立即免费体验

Tenascin C 通过激活 PI3K/AKT 信号通路促进神经胶质瘤细胞的恶性行为并抑制紫杉醇的化疗敏感性。

Tenascin C Promotes Glioma Cell Malignant Behavior and Inhibits Chemosensitivity to Paclitaxel via Activation of the PI3K/AKT Signaling Pathway.

机构信息

Department of Neurosurgery, Huazhong University of Science and Technology Union Shenzhen Hospital, The 6th Affiliated Hospital of Shenzhen University Health Science Center (Shenzhen Nanshan People's Hospital), Shenzhen 518056, Guangdong, China.

Department of Neurosurgery, The Seventh Affiliated Hospital of Sun Yat-Sen University, Shenzhen, Guangdong, China.

出版信息

J Mol Neurosci. 2021 Aug;71(8):1636-1647. doi: 10.1007/s12031-021-01832-8. Epub 2021 Apr 19.

DOI:10.1007/s12031-021-01832-8
PMID:33876384
原文链接:https://pmc.ncbi.nlm.nih.gov/articles/PMC8349315/
Abstract

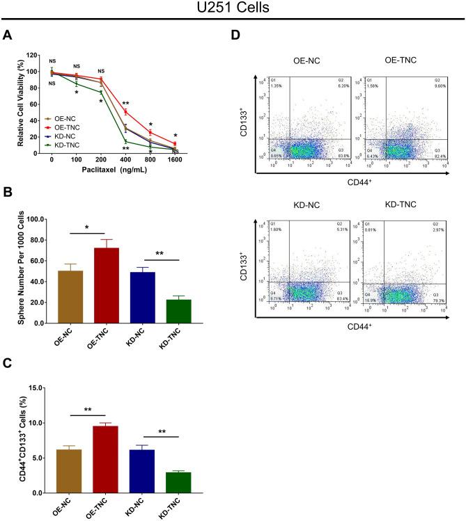
The present study aimed to detect the effect of tenascin C (TNC) on cell function and chemosensitivity to paclitaxel and phosphatidylinositol 3-kinase/protein kinase B (PI3K/AKT) signaling in glioma cells.Human glioma cells U87, LN-229, T98G and U251 and normal human astrocytes were obtained, in which TNC expression was detected. The U87 cells and U251 cells were chosen and infected with lentivirus of control overexpression, TNC overexpression, control knockdown, and TNC knockdown for functional experiments. Rescue experiments were then performed to evaluate the effect of PI3K/AKT activator 740 Y-P on cell function and chemosensitivity to paclitaxel in TNC knockdown U251 cells. TNC mRNA and protein expression was elevated in glioma cells, including U87, LN-229, U251 and T98G cells, compared to normal human astrocytes. In U87 and U251 cells, TNC promoted proliferation while inhibiting apoptosis. In addition, TNC upregulated PI3K and p-AKT protein expression in U87 and U251 cells. As for chemosensitivity, TNC increased relative viability in U251 cells treated with 400 ng/mL and 800 ng/mL paclitaxel. In terms of stemness, TNC increased the sphere number per 1000 cells, CD44CD133 cell percentage and 1/stem cell frequency (assessed by extreme limiting dilution analysis) in U251 cells. In rescue experiments, 740 Y-P reduced the effect of TNC on proliferation, apoptosis, chemosensitivity to paclitaxel, and stemness in U251 cells. TNC acts as an oncogenic factor by promoting cancer cell proliferation and stemness while inhibiting apoptosis and chemosensitivity to paclitaxel in glioma via modulation of PI3K/AKT signaling.

摘要

本研究旨在检测 tenascin C(TNC)对胶质瘤细胞的细胞功能和紫杉醇及磷脂酰肌醇 3-激酶/蛋白激酶 B(PI3K/AKT)信号通路的化学敏感性的影响。获得了人胶质瘤细胞 U87、LN-229、T98G 和 U251 以及正常人星形胶质细胞,并检测了 TNC 的表达。选择 U87 细胞和 U251 细胞,用对照过表达、TNC 过表达、对照敲低和 TNC 敲低的慢病毒进行功能实验。然后进行挽救实验,以评估 PI3K/AKT 激活剂 740 Y-P 对 TNC 敲低 U251 细胞的细胞功能和紫杉醇化学敏感性的影响。与正常人星形胶质细胞相比,TNC 在胶质瘤细胞(包括 U87、LN-229、U251 和 T98G 细胞)中的 mRNA 和蛋白表达水平升高。在 U87 和 U251 细胞中,TNC 促进增殖,同时抑制凋亡。此外,TNC 上调了 U87 和 U251 细胞中 PI3K 和 p-AKT 蛋白的表达。至于化学敏感性,TNC 增加了 U251 细胞中用 400ng/mL 和 800ng/mL 紫杉醇处理后的相对存活率。在干性方面,TNC 增加了 U251 细胞中每 1000 个细胞的球体数、CD44CD133 细胞百分比和 1/干细胞频率(通过极限稀释分析评估)。在挽救实验中,740 Y-P 降低了 TNC 对 U251 细胞增殖、凋亡、紫杉醇化学敏感性和干性的影响。TNC 通过调节 PI3K/AKT 信号通路在胶质瘤中促进癌细胞增殖和干性,同时抑制凋亡和紫杉醇化学敏感性,从而发挥致癌因子的作用。

https://cdn.ncbi.nlm.nih.gov/pmc/blobs/8be8/8349315/0a15da55bce4/12031_2021_1832_Fig7_HTML.jpg
https://cdn.ncbi.nlm.nih.gov/pmc/blobs/8be8/8349315/4e46a6701bf9/12031_2021_1832_Fig1_HTML.jpg
https://cdn.ncbi.nlm.nih.gov/pmc/blobs/8be8/8349315/d0c479f94d30/12031_2021_1832_Fig2_HTML.jpg
https://cdn.ncbi.nlm.nih.gov/pmc/blobs/8be8/8349315/f253d6f07137/12031_2021_1832_Fig3_HTML.jpg
https://cdn.ncbi.nlm.nih.gov/pmc/blobs/8be8/8349315/1872f065e4b3/12031_2021_1832_Fig4_HTML.jpg
https://cdn.ncbi.nlm.nih.gov/pmc/blobs/8be8/8349315/1a2b12208f2e/12031_2021_1832_Fig5_HTML.jpg
https://cdn.ncbi.nlm.nih.gov/pmc/blobs/8be8/8349315/c5462b69bf80/12031_2021_1832_Fig6_HTML.jpg
https://cdn.ncbi.nlm.nih.gov/pmc/blobs/8be8/8349315/0a15da55bce4/12031_2021_1832_Fig7_HTML.jpg
https://cdn.ncbi.nlm.nih.gov/pmc/blobs/8be8/8349315/4e46a6701bf9/12031_2021_1832_Fig1_HTML.jpg
https://cdn.ncbi.nlm.nih.gov/pmc/blobs/8be8/8349315/d0c479f94d30/12031_2021_1832_Fig2_HTML.jpg
https://cdn.ncbi.nlm.nih.gov/pmc/blobs/8be8/8349315/f253d6f07137/12031_2021_1832_Fig3_HTML.jpg
https://cdn.ncbi.nlm.nih.gov/pmc/blobs/8be8/8349315/1872f065e4b3/12031_2021_1832_Fig4_HTML.jpg
https://cdn.ncbi.nlm.nih.gov/pmc/blobs/8be8/8349315/1a2b12208f2e/12031_2021_1832_Fig5_HTML.jpg
https://cdn.ncbi.nlm.nih.gov/pmc/blobs/8be8/8349315/c5462b69bf80/12031_2021_1832_Fig6_HTML.jpg
https://cdn.ncbi.nlm.nih.gov/pmc/blobs/8be8/8349315/0a15da55bce4/12031_2021_1832_Fig7_HTML.jpg

相似文献

1
Tenascin C Promotes Glioma Cell Malignant Behavior and Inhibits Chemosensitivity to Paclitaxel via Activation of the PI3K/AKT Signaling Pathway.Tenascin C 通过激活 PI3K/AKT 信号通路促进神经胶质瘤细胞的恶性行为并抑制紫杉醇的化疗敏感性。
J Mol Neurosci. 2021 Aug;71(8):1636-1647. doi: 10.1007/s12031-021-01832-8. Epub 2021 Apr 19.
2
Neuroglobin promotes the proliferation and suppresses the apoptosis of glioma cells by activating the PI3K/AKT pathway.神经球蛋白通过激活 PI3K/AKT 通路促进神经胶质瘤细胞的增殖并抑制其凋亡。
Mol Med Rep. 2018 Feb;17(2):2757-2763. doi: 10.3892/mmr.2017.8132. Epub 2017 Nov 22.
3
Effects of Fibronectin 1 on Cell Proliferation, Senescence and Apoptosis of Human Glioma Cells Through the PI3K/AKT Signaling Pathway.纤连蛋白1通过PI3K/AKT信号通路对人胶质瘤细胞增殖、衰老及凋亡的影响
Cell Physiol Biochem. 2018;48(3):1382-1396. doi: 10.1159/000492096. Epub 2018 Jul 26.
4
Silencing of Tenascin-C Inhibited Inflammation and Apoptosis Via PI3K/Akt/NF-κB Signaling Pathway in Subarachnoid Hemorrhage Cell Model.沉默腱糖蛋白 C 通过 PI3K/Akt/NF-κB 信号通路抑制蛛网膜下腔出血细胞模型中的炎症和细胞凋亡。
J Stroke Cerebrovasc Dis. 2020 Jan;29(1):104485. doi: 10.1016/j.jstrokecerebrovasdis.2019.104485. Epub 2019 Nov 6.
5
miR-489 inhibits proliferation, cell cycle progression and induces apoptosis of glioma cells via targeting SPIN1-mediated PI3K/AKT pathway.微小RNA-489通过靶向SPIN1介导的PI3K/AKT信号通路抑制胶质瘤细胞的增殖、细胞周期进程并诱导其凋亡。
Biomed Pharmacother. 2017 Sep;93:435-443. doi: 10.1016/j.biopha.2017.06.058. Epub 2017 Jun 27.
6
Knockdown of DNA polymerase ζ relieved the chemoresistance of glioma via inhibiting the PI3K/AKT signaling pathway.抑制DNA聚合酶ζ通过抑制PI3K/AKT信号通路减轻了胶质瘤的化疗耐药性。
Bioengineered. 2021 Dec;12(1):3924-3933. doi: 10.1080/21655979.2021.1944027.
7
MicroRNA-21 promotes glioma cell proliferation and inhibits senescence and apoptosis by targeting SPRY1 via the PTEN/PI3K/AKT signaling pathway.微小 RNA-21 通过靶向 SPRY1 调控 PTEN/PI3K/AKT 信号通路促进胶质瘤细胞增殖并抑制衰老和凋亡。
CNS Neurosci Ther. 2018 May;24(5):369-380. doi: 10.1111/cns.12785. Epub 2018 Jan 5.
8
Tanshinone IIA Affects Autophagy and Apoptosis of Glioma Cells by Inhibiting Phosphatidylinositol 3-Kinase/Akt/Mammalian Target of Rapamycin Signaling Pathway.丹参酮IIA通过抑制磷脂酰肌醇3-激酶/蛋白激酶B/雷帕霉素靶蛋白信号通路影响胶质瘤细胞的自噬和凋亡。
Pharmacology. 2017;99(3-4):188-195. doi: 10.1159/000452340. Epub 2016 Nov 26.
9
Effects of Long Form of CAPON Overexpression on Glioma Cell Proliferation are Dependent on AKT/mTOR/P53 Signaling.长型 CAPON 过表达对神经胶质瘤细胞增殖的影响依赖于 AKT/mTOR/P53 信号通路。
Int J Med Sci. 2019 Apr 25;16(4):614-622. doi: 10.7150/ijms.31579. eCollection 2019.
10
MicroRNA‑218 inhibits the malignant phenotypes of glioma by modulating the TNC/AKT/AP‑1/TGFβ1 feedback signaling loop.微小 RNA-218 通过调节 TNC/AKT/AP-1/TGFβ1 反馈信号环路抑制神经胶质瘤的恶性表型。
Int J Mol Med. 2021 Nov;48(5). doi: 10.3892/ijmm.2021.5038. Epub 2021 Sep 24.

引用本文的文献

1
Extracellular Vesicles Carrying Tenascin-C are Clinical Biomarkers and Improve Tumor-Derived DNA Analysis in Glioblastoma Patients.携带腱生蛋白-C的细胞外囊泡是临床生物标志物,可改善胶质母细胞瘤患者肿瘤来源DNA的分析。
ACS Nano. 2025 Mar 18;19(10):9844-9859. doi: 10.1021/acsnano.4c13599. Epub 2025 Mar 8.
2
Bufotalin enhances apoptosis and TMZ chemosensitivity of glioblastoma cells by promoting mitochondrial dysfunction via AKT signaling pathway.蟾毒它灵通过 AKT 信号通路促进线粒体功能障碍增强脑胶质瘤细胞的凋亡和 TMZ 化疗敏感性。
Aging (Albany NY). 2024 May 28;16(10):9264-9279. doi: 10.18632/aging.205883.
3
Effect of activating cancer-associated fibroblasts biomarker TNC on immune cell infiltration and prognosis in breast cancer.

本文引用的文献

1
Comprehensive Genomic Analysis in NRG Oncology/RTOG 9802: A Phase III Trial of Radiation Versus Radiation Plus Procarbazine, Lomustine (CCNU), and Vincristine in High-Risk Low-Grade Glioma.NRG 肿瘤学/RTOG9802 中的全面基因组分析:一项 III 期试验,比较放疗与放疗加洛莫司汀、司莫司汀(CCNU)和长春新碱治疗高危低级别胶质瘤。
J Clin Oncol. 2020 Oct 10;38(29):3407-3417. doi: 10.1200/JCO.19.02983. Epub 2020 Jul 24.
2
IL-33/ST2 axis promotes glioblastoma cell invasion by accumulating tenascin-C.IL-33/ST2 轴通过积累 tenascin-C 促进神经胶质瘤细胞侵袭。
Sci Rep. 2019 Dec 30;9(1):20276. doi: 10.1038/s41598-019-56696-1.
3
激活癌症相关成纤维细胞生物标志物腱生蛋白-C对乳腺癌免疫细胞浸润及预后的影响
Ann Med. 2023;55(2):2250987. doi: 10.1080/07853890.2023.2250987. Epub 2023 Nov 6.
4
Evaluating nanoparticle localisation in glioblastoma multicellular tumour spheroids by surface enhanced Raman scattering.通过表面增强拉曼散射评估神经胶质细胞瘤多细胞肿瘤球体中的纳米颗粒定位。
Analyst. 2023 Jul 10;148(14):3247-3256. doi: 10.1039/d3an00751k.
5
Identification of a Novel Gene Signature Based on Kinesin Family Members to Predict Prognosis in Glioma.基于驱动蛋白家族成员的新型基因签名识别用于预测脑胶质瘤的预后。
Medicina (Kaunas). 2023 Feb 20;59(2):414. doi: 10.3390/medicina59020414.
6
The complex interactions between the cellular and non-cellular components of the brain tumor microenvironmental landscape and their therapeutic implications.脑肿瘤微环境景观中细胞和非细胞成分之间的复杂相互作用及其治疗意义。
Front Oncol. 2022 Oct 6;12:1005069. doi: 10.3389/fonc.2022.1005069. eCollection 2022.
7
Matricellular protein tenascin C: Implications in glioma progression, gliomagenesis, and treatment.基质细胞蛋白腱生蛋白C:在胶质瘤进展、胶质瘤发生及治疗中的意义
Front Oncol. 2022 Aug 12;12:971462. doi: 10.3389/fonc.2022.971462. eCollection 2022.
8
Microrchidia family CW‑type zinc finger 2 promotes the proliferation, invasion, migration and epithelial‑mesenchymal transition of glioma by regulating PTEN/PI3K/AKT signaling via binding to N‑myc downstream regulated gene 1 promoter.微线体家族 CW 型锌指蛋白 2 通过结合 N‑myc 下游调节基因 1 启动子调控 PTEN/PI3K/AKT 信号通路,促进胶质瘤的增殖、侵袭、迁移和上皮间质转化。
Int J Mol Med. 2022 Feb;49(2). doi: 10.3892/ijmm.2021.5071. Epub 2021 Dec 16.
Tenascin-C Is Increased in Inflammatory Bowel Disease and Is Associated with response to Infliximab Therapy.
Tenascin-C 在炎症性肠病中增加,并与英夫利昔单抗治疗的反应相关。
Biomed Res Int. 2019 Nov 22;2019:1475705. doi: 10.1155/2019/1475705. eCollection 2019.
4
Immunomodulatory role of the extracellular matrix protein tenascin-C in neuroinflammation.细胞外基质蛋白 tenascin-C 在神经炎症中的免疫调节作用。
Biochem Soc Trans. 2019 Dec 20;47(6):1651-1660. doi: 10.1042/BST20190081.
5
Elimination of the four extracellular matrix molecules tenascin-C, tenascin-R, brevican and neurocan alters the ratio of excitatory and inhibitory synapses.去除四种细胞外基质分子 tenascin-C、tenascin-R、brevican 和 neurocan 会改变兴奋性和抑制性突触的比例。
Sci Rep. 2019 Sep 26;9(1):13939. doi: 10.1038/s41598-019-50404-9.
6
Tenascin-C increases lung metastasis by impacting blood vessel invasions.Tenascin-C 通过影响血管侵袭增加肺转移。
Matrix Biol. 2019 Oct;83:26-47. doi: 10.1016/j.matbio.2019.07.001. Epub 2019 Jul 6.
7
Tenascin-C expression contributes to pediatric brainstem glioma tumor phenotype and represents a novel biomarker of disease.Tenascin-C 的表达有助于小儿脑干神经胶质瘤的肿瘤表型,并且是疾病的一种新的生物标志物。
Acta Neuropathol Commun. 2019 May 15;7(1):75. doi: 10.1186/s40478-019-0727-1.
8
Tenascin-C is involved in promotion of cancer stemness via the Akt/HIF1ɑ axis in esophageal squamous cell carcinoma.Tenascin-C 通过 Akt/HIF1ɑ 轴促进食管鳞状细胞癌的癌症干性。
Exp Mol Pathol. 2019 Aug;109:104239. doi: 10.1016/j.yexmp.2019.03.007. Epub 2019 Mar 20.
9
Tenascin C, Fibronectin, and Tumor-Stroma Ratio in Pancreatic Ductal Adenocarcinoma.胰腺癌中肌腱蛋白C、纤连蛋白与肿瘤-基质比值
Pancreas. 2019 Jan;48(1):43-48. doi: 10.1097/MPA.0000000000001195.
10
Brain tumor-initiating cells export tenascin-C associated with exosomes to suppress T cell activity.脑肿瘤起始细胞向外分泌与外泌体相关的腱生蛋白-C以抑制T细胞活性。
Oncoimmunology. 2018 Aug 6;7(10):e1478647. doi: 10.1080/2162402X.2018.1478647. eCollection 2018.