• 文献检索
  • 文档翻译
  • 深度研究
  • 学术资讯
  • Suppr Zotero 插件Zotero 插件
  • 邀请有礼
  • 套餐&价格
  • 历史记录
应用&插件
Suppr Zotero 插件Zotero 插件浏览器插件Mac 客户端Windows 客户端微信小程序
定价
高级版会员购买积分包购买API积分包
服务
文献检索文档翻译深度研究API 文档MCP 服务
关于我们
关于 Suppr公司介绍联系我们用户协议隐私条款
关注我们

Suppr 超能文献

核心技术专利:CN118964589B侵权必究
粤ICP备2023148730 号-1Suppr @ 2026

文献检索

告别复杂PubMed语法,用中文像聊天一样搜索,搜遍4000万医学文献。AI智能推荐,让科研检索更轻松。

立即免费搜索

文件翻译

保留排版,准确专业,支持PDF/Word/PPT等文件格式,支持 12+语言互译。

免费翻译文档

深度研究

AI帮你快速写综述,25分钟生成高质量综述,智能提取关键信息,辅助科研写作。

立即免费体验

5-脂氧合酶抑制通过 AKT 信号通路减轻大鼠蛛网膜下腔出血后的炎症和神经元凋亡。

5-Lipoxygenase inhibition reduces inflammation and neuronal apoptosis via AKT signaling after subarachnoid hemorrhage in rats.

机构信息

Department of Neurosurgery, Chongqing Emergency Center, Chongqing University Center Hospital, School of Medicine, Chongqing University, Chongqing, China.

Department of Neurosurgery, The First Affiliated Hospital of Chongqing Medical University, Chongqing, China.

出版信息

Aging (Albany NY). 2021 Apr 20;13(8):11752-11761. doi: 10.18632/aging.202869.

DOI:10.18632/aging.202869
PMID:33878031
原文链接:https://pmc.ncbi.nlm.nih.gov/articles/PMC8109136/
Abstract

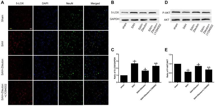
Early brain injury (EBI) is a major contributor to the high mortality and morbidity after subarachnoid hemorrhage (SAH). Inflammatory responses and neuronal apoptosis are important causes of EBI. Because 5- lipoxygenase (5-LOX) is known to be involved various central nervous system diseases, we investigated the effects of 5-LOX inhibition during EBI after SAH. Zileuton and LY294002 were used to inhibit expression of 5-LOX and Akt, respectively. We found that 5-LOX expression was significantly increased in the cytoplasm of cortical neurons after SAH and was accompanied by upregulated expression of the inflammatory factors LTB4, TNF-α, IL-1β and IL-6; upregulation of the pro-apoptotic factor Bax; downregulation of the anti-apoptotic factor Bcl-2; and an increased apoptosis rate. Gastric Zileuton administration significantly suppressed all of those effects and improved neurological function. Zileuton also upregulated activated (phosphorylated) AKT levels, and these beneficial effects of Zileuton were abolished by intracerebroventricular infusion of the PI3K inhibitor LY294002. Taken together, these findings indicate that 5-LOX mediates pro-inflammatory and pro-apoptotic effects that contribute to EBI after SAH and that those effects are suppressed by activation of PI3K/Akt signaling. This suggests targeting 5-LOX may be an effective approach to treating EBI after SAH.

摘要

早期脑损伤(EBI)是蛛网膜下腔出血(SAH)后高死亡率和高发病率的主要原因。炎症反应和神经元凋亡是 EBI 的重要原因。因为 5-脂氧合酶(5-LOX)被认为与各种中枢神经系统疾病有关,所以我们研究了在 SAH 后 EBI 期间抑制 5-LOX 的作用。齐留通和 LY294002 分别用于抑制 5-LOX 和 Akt 的表达。我们发现,SAH 后皮质神经元的细胞质中 5-LOX 表达明显增加,同时炎症因子 LTB4、TNF-α、IL-1β和 IL-6 的表达上调;促凋亡因子 Bax 上调;抗凋亡因子 Bcl-2 下调;细胞凋亡率增加。胃内给予齐留通可显著抑制所有这些作用并改善神经功能。齐留通还上调了激活(磷酸化)AKT 水平,而这些齐留通的有益作用被脑室内注射 PI3K 抑制剂 LY294002 所消除。总之,这些发现表明 5-LOX 介导了促炎和促凋亡作用,这些作用导致了 SAH 后的 EBI,而这些作用被 PI3K/Akt 信号通路的激活所抑制。这表明靶向 5-LOX 可能是治疗 SAH 后 EBI 的有效方法。

https://cdn.ncbi.nlm.nih.gov/pmc/blobs/cbcf/8109136/c1c4328a9fab/aging-13-202869-g005.jpg
https://cdn.ncbi.nlm.nih.gov/pmc/blobs/cbcf/8109136/6e09fb3216b6/aging-13-202869-g001.jpg
https://cdn.ncbi.nlm.nih.gov/pmc/blobs/cbcf/8109136/0ae2ebc52e44/aging-13-202869-g002.jpg
https://cdn.ncbi.nlm.nih.gov/pmc/blobs/cbcf/8109136/16386a4a1c04/aging-13-202869-g003.jpg
https://cdn.ncbi.nlm.nih.gov/pmc/blobs/cbcf/8109136/801cebfbd694/aging-13-202869-g004.jpg
https://cdn.ncbi.nlm.nih.gov/pmc/blobs/cbcf/8109136/c1c4328a9fab/aging-13-202869-g005.jpg
https://cdn.ncbi.nlm.nih.gov/pmc/blobs/cbcf/8109136/6e09fb3216b6/aging-13-202869-g001.jpg
https://cdn.ncbi.nlm.nih.gov/pmc/blobs/cbcf/8109136/0ae2ebc52e44/aging-13-202869-g002.jpg
https://cdn.ncbi.nlm.nih.gov/pmc/blobs/cbcf/8109136/16386a4a1c04/aging-13-202869-g003.jpg
https://cdn.ncbi.nlm.nih.gov/pmc/blobs/cbcf/8109136/801cebfbd694/aging-13-202869-g004.jpg
https://cdn.ncbi.nlm.nih.gov/pmc/blobs/cbcf/8109136/c1c4328a9fab/aging-13-202869-g005.jpg

相似文献

1
5-Lipoxygenase inhibition reduces inflammation and neuronal apoptosis via AKT signaling after subarachnoid hemorrhage in rats.5-脂氧合酶抑制通过 AKT 信号通路减轻大鼠蛛网膜下腔出血后的炎症和神经元凋亡。
Aging (Albany NY). 2021 Apr 20;13(8):11752-11761. doi: 10.18632/aging.202869.
2
Apelin-13 attenuates early brain injury following subarachnoid hemorrhage via suppressing neuronal apoptosis through the GLP-1R/PI3K/Akt signaling.Apelin-13 通过抑制 GLP-1R/PI3K/Akt 信号通路减少蛛网膜下腔出血后早期脑损伤
Biochem Biophys Res Commun. 2019 May 21;513(1):105-111. doi: 10.1016/j.bbrc.2019.03.151. Epub 2019 Mar 30.
3
Matrine alleviates early brain injury after experimental subarachnoid hemorrhage in rats: possible involvement of PI3K/Akt-mediated NF-κB inhibition and Keap1/Nrf2-dependent HO-1 inductionn.苦参碱减轻大鼠实验性蛛网膜下腔出血后的早期脑损伤:PI3K/Akt 介导的 NF-κB 抑制和 Keap1/Nrf2 依赖性 HO-1 诱导可能参与其中
Cell Mol Biol (Noisy-le-grand). 2016 Sep 30;62(11):38-44.
4
Exendin-4 attenuates neuronal death via GLP-1R/PI3K/Akt pathway in early brain injury after subarachnoid hemorrhage in rats.Exendin-4 通过 GLP-1R/PI3K/Akt 通路减轻大鼠蛛网膜下腔出血后早期脑损伤中的神经元死亡。
Neuropharmacology. 2018 Jan;128:142-151. doi: 10.1016/j.neuropharm.2017.09.040. Epub 2017 Oct 4.
5
5-LOX Inhibitor Zileuton Reduces Inflammatory Reaction and Ischemic Brain Damage Through the Activation of PI3K/Akt Signaling Pathway.5-脂氧合酶抑制剂齐留通通过激活PI3K/Akt信号通路减轻炎症反应和缺血性脑损伤。
Neurochem Res. 2016 Oct;41(10):2779-2787. doi: 10.1007/s11064-016-1994-x. Epub 2016 Jul 5.
6
Ghrelin alleviates early brain injury after subarachnoid hemorrhage via the PI3K/Akt signaling pathway.胃饥饿素通过PI3K/Akt信号通路减轻蛛网膜下腔出血后的早期脑损伤。
Brain Res. 2014 Oct 31;1587:15-22. doi: 10.1016/j.brainres.2014.08.069. Epub 2014 Sep 6.
7
Neuroprotective effect of hydrogen-rich saline against neurologic damage and apoptosis in early brain injury following subarachnoid hemorrhage: possible role of the Akt/GSK3β signaling pathway.富氢生理盐水对蛛网膜下腔出血后早期脑损伤神经损伤和细胞凋亡的神经保护作用:可能与 Akt/GSK3β信号通路有关。
PLoS One. 2014 Apr 24;9(4):e96212. doi: 10.1371/journal.pone.0096212. eCollection 2014.
8
Standardized Ginkgo biloba extract EGb 761® attenuates early brain injury following subarachnoid hemorrhage via suppressing neuronal apoptosis through the activation of Akt signaling.银杏叶提取物 EGb 761®通过激活 Akt 信号通路抑制神经元凋亡减轻蛛网膜下腔出血后早期脑损伤。
Biomed Pharmacother. 2018 Nov;107:329-337. doi: 10.1016/j.biopha.2018.08.012. Epub 2018 Aug 8.
9
LAMC1 attenuates neuronal apoptosis via FAK/PI3K/AKT signaling pathway after subarachnoid hemorrhage.LAMC1 通过蛛网膜下腔出血后的 FAK/PI3K/AKT 信号通路减弱神经元细胞凋亡。
Exp Neurol. 2024 Jun;376:114776. doi: 10.1016/j.expneurol.2024.114776. Epub 2024 Apr 10.
10
Hydrogen-Rich Saline Attenuated Subarachnoid Hemorrhage-Induced Early Brain Injury in Rats by Suppressing Inflammatory Response: Possible Involvement of NF-κB Pathway and NLRP3 Inflammasome.富氢盐水通过抑制炎症反应减轻大鼠蛛网膜下腔出血诱导的早期脑损伤:NF-κB通路和NLRP3炎性小体的可能参与
Mol Neurobiol. 2016 Jul;53(5):3462-3476. doi: 10.1007/s12035-015-9242-y. Epub 2015 Jun 20.

引用本文的文献

1
Embelin Mitigates the Impact of Perinatal Inflammation on Neuron Development by Inhibiting 5-Lipoxygenase-Mediated Ferroptosis.岩白菜素通过抑制5-脂氧合酶介导的铁死亡减轻围产期炎症对神经元发育的影响。
Phytother Res. 2025 Sep;39(9):4060-4080. doi: 10.1002/ptr.70052. Epub 2025 Jul 27.
2
Transcription factor EB (TFEB) promotes autophagy in early brain injury after subarachnoid hemorrhage in rats.转录因子 EB(TFEB)促进大鼠蛛网膜下腔出血后早期脑损伤中的自噬。
Neurosurg Rev. 2024 Oct 8;47(1):741. doi: 10.1007/s10143-024-02879-y.
3
Elucidating the role of S100A10 in CD8 T cell exhaustion and HCC immune escape via the cPLA2 and 5-LOX axis.

本文引用的文献

1
LXA4 ameliorates cerebrovascular endothelial dysfunction by reducing acute inflammation after subarachnoid hemorrhage in rats.脂氧素 A4 通过减轻大鼠蛛网膜下腔出血后的急性炎症改善脑血管内皮功能障碍。
Neuroscience. 2019 Jun 1;408:105-114. doi: 10.1016/j.neuroscience.2019.03.038. Epub 2019 Mar 22.
2
Aggf1 attenuates neuroinflammation and BBB disruption via PI3K/Akt/NF-κB pathway after subarachnoid hemorrhage in rats.Aggf1 通过 PI3K/Akt/NF-κB 通路减轻大鼠蛛网膜下腔出血后的神经炎症和血脑屏障破坏。
J Neuroinflammation. 2018 Jun 9;15(1):178. doi: 10.1186/s12974-018-1211-8.
3
The phosphatidylinositide 3-kinase (PI3K) signaling pathway is a determinant of zileuton response in adults with asthma.
通过cPLA2和5-LOX轴阐明S100A10在CD8 T细胞耗竭和肝癌免疫逃逸中的作用。
Cell Death Dis. 2024 Aug 8;15(8):573. doi: 10.1038/s41419-024-06895-0.
4
Inflammation and immune cell abnormalities in intracranial aneurysm subarachnoid hemorrhage (SAH): Relevant signaling pathways and therapeutic strategies.颅内动脉瘤性蛛网膜下腔出血(SAH)中的炎症和免疫细胞异常:相关信号通路和治疗策略。
Front Immunol. 2022 Nov 23;13:1027756. doi: 10.3389/fimmu.2022.1027756. eCollection 2022.
5
The mechanism and relevant mediators associated with neuronal apoptosis and potential therapeutic targets in subarachnoid hemorrhage.蛛网膜下腔出血中与神经元凋亡相关的机制、相关介质及潜在治疗靶点。
Neural Regen Res. 2023 Feb;18(2):244-252. doi: 10.4103/1673-5374.346542.
6
Zileuton, a 5-Lipoxygenase Inhibitor, Attenuates Haemolysate-Induced BV-2 Cell Activation by Suppressing the MyD88/NF-κB Pathway.齐留通,一种 5-脂氧合酶抑制剂,通过抑制 MyD88/NF-κB 通路来减轻溶血素诱导的 BV-2 细胞激活。
Int J Mol Sci. 2022 Apr 28;23(9):4910. doi: 10.3390/ijms23094910.
7
Chronic exposure to traffic-related air pollution reduces lipid mediators of linoleic acid and soluble epoxide hydrolase in serum of female rats.慢性接触交通相关空气污染会降低女性大鼠血清中 linoleic 酸的脂质介质和可溶性环氧化物水解酶。
Environ Toxicol Pharmacol. 2022 Jul;93:103875. doi: 10.1016/j.etap.2022.103875. Epub 2022 May 10.
8
Protective mechanism of FoxO1 against early brain injury after subarachnoid hemorrhage by regulating autophagy.FoxO1 通过调控自噬对蛛网膜下腔出血后早期脑损伤的保护机制。
Brain Behav. 2021 Nov;11(11):e2376. doi: 10.1002/brb3.2376. Epub 2021 Oct 17.
磷脂酰肌醇3-激酶(PI3K)信号通路是成年哮喘患者齐留通反应的一个决定因素。
Pharmacogenomics J. 2018 Sep;18(5):665-677. doi: 10.1038/s41397-017-0006-0. Epub 2018 Jan 3.
4
CHOP induces apoptosis by affecting brain iron metabolism in rats with subarachnoid hemorrhage.CHOP 通过影响蛛网膜下腔出血大鼠的脑铁代谢诱导细胞凋亡。
Exp Neurol. 2018 Apr;302:22-33. doi: 10.1016/j.expneurol.2017.12.015. Epub 2017 Dec 29.
5
Subarachnoid Hemorrhage.蛛网膜下腔出血
N Engl J Med. 2017 Jul 20;377(3):257-266. doi: 10.1056/NEJMcp1605827.
6
Thioredoxin-interacting protein links endoplasmic reticulum stress to inflammatory brain injury and apoptosis after subarachnoid haemorrhage.硫氧还蛋白相互作用蛋白将内质网应激与蛛网膜下腔出血后的炎症性脑损伤及细胞凋亡联系起来。
J Neuroinflammation. 2017 May 11;14(1):104. doi: 10.1186/s12974-017-0878-6.
7
Inhibition of 5-lipoxygenase by zileuton in a rat model of myocardial infarction.齐留通在大鼠心肌梗死模型中对5-脂氧合酶的抑制作用。
Anatol J Cardiol. 2017 Apr;17(4):269-275. doi: 10.14744/AnatolJCardiol.2016.7248. Epub 2016 Nov 10.
8
5-LOX Inhibitor Zileuton Reduces Inflammatory Reaction and Ischemic Brain Damage Through the Activation of PI3K/Akt Signaling Pathway.5-脂氧合酶抑制剂齐留通通过激活PI3K/Akt信号通路减轻炎症反应和缺血性脑损伤。
Neurochem Res. 2016 Oct;41(10):2779-2787. doi: 10.1007/s11064-016-1994-x. Epub 2016 Jul 5.
9
The E3 Ubiquitin Ligase c-Cbl Inhibits Microglia-Mediated CNS Inflammation by Regulating PI3K/Akt/NF-κB Pathway.E3泛素连接酶c-Cbl通过调节PI3K/Akt/NF-κB信号通路抑制小胶质细胞介导的中枢神经系统炎症。
CNS Neurosci Ther. 2016 Aug;22(8):661-9. doi: 10.1111/cns.12557. Epub 2016 May 9.
10
Pramipexole-Induced Hypothermia Reduces Early Brain Injury via PI3K/AKT/GSK3β pathway in Subarachnoid Hemorrhage rats.普拉克索诱导的低温通过PI3K/AKT/GSK3β通路减轻蛛网膜下腔出血大鼠的早期脑损伤。
Sci Rep. 2016 Mar 30;6:23817. doi: 10.1038/srep23817.