Suppr超能文献

PDGFRα 阳性细胞在小鼠大血管维持和损伤反应中的作用。

Contribution of PDGFRα-positive cells in maintenance and injury responses in mouse large vessels.

机构信息

Life Science Center for Survival Dynamics, Tsukuba Advanced Research Alliance (TARA), University of Tsukuba, 1-1-1 Tennodai, Tsukuba, Ibaraki, 305-8577, Japan.

Ph.D. Program in Human Biology, School of Integrative and Global Majors, University of Tsukuba, Tsukuba, Japan.

出版信息

Sci Rep. 2021 Apr 21;11(1):8683. doi: 10.1038/s41598-021-88126-6.

Abstract

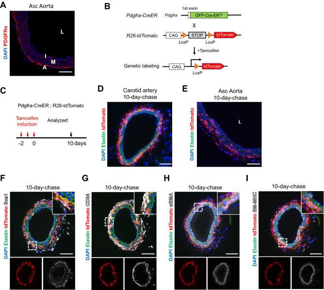
The maladaptive remodeling of vessel walls with neointima formation is a common feature of proliferative vascular diseases. It has been proposed that neointima formation is caused by the dedifferentiation of mature smooth muscle cells (SMCs). Recent evidence suggests that adventitial cells also participate in neointima formation; however, their cellular dynamics are not fully understood. In this study, we utilized a lineage tracing model of platelet-derived growth factor receptor alpha (PDGFRa) cells and examined cellular behavior during homeostasis and injury response. PDGFRa marked adventitial cells that were largely positive for Sca1 and a portion of medial SMCs, and both cell types were maintained for 2 years. Upon carotid artery ligation, PDGFRa-positive (+) cells were slowly recruited to the neointima and exhibited an immature SMC phenotype. In contrast, in a more severe wire denudation injury, PDGFRa+ cells were recruited to the neointima within 14 days and fully differentiated into SMCs. Under pressure overload induced by transverse aortic constriction, PDGFRa+ cells developed marked adventitial fibrosis. Taken together, our observations suggest that PDGFRa+ cells serve as a reservoir of adventitial cells and a subset of medial SMCs and underscore their context-dependent response to vascular injuries.

摘要

血管壁的病理性重构伴随着新生内膜的形成,这是增殖性血管疾病的一个共同特征。有研究提出,新生内膜的形成是由成熟平滑肌细胞(SMC)的去分化引起的。最近的证据表明,外膜细胞也参与了新生内膜的形成;然而,其细胞动力学尚未完全阐明。在这项研究中,我们利用血小板衍生生长因子受体α(PDGFRa)细胞的谱系追踪模型,研究了在稳态和损伤反应期间细胞的行为。PDGFRa 标记了外膜细胞,这些细胞在很大程度上对 Sca1 呈阳性,并且部分中膜 SMC 也呈阳性,这两种细胞类型都能维持 2 年。在颈总动脉结扎后,PDGFRa 阳性(+)细胞缓慢募集到新生内膜,并表现出不成熟的 SMC 表型。相比之下,在更严重的钢丝去内皮损伤中,PDGFRa+细胞在 14 天内被募集到新生内膜,并完全分化为 SMC。在由横主动脉缩窄引起的压力过载下,PDGFRa+细胞发生明显的外膜纤维化。总之,我们的观察结果表明,PDGFRa+细胞作为外膜细胞的储备池和部分中膜 SMC,并强调了它们对血管损伤的依赖于背景的反应。

https://cdn.ncbi.nlm.nih.gov/pmc/blobs/5169/8060414/94069edf244f/41598_2021_88126_Fig1_HTML.jpg

文献AI研究员

20分钟写一篇综述,助力文献阅读效率提升50倍。

立即体验

用中文搜PubMed

大模型驱动的PubMed中文搜索引擎

马上搜索

文档翻译

学术文献翻译模型,支持多种主流文档格式。

立即体验