• 文献检索
  • 文档翻译
  • 深度研究
  • 学术资讯
  • Suppr Zotero 插件Zotero 插件
  • 邀请有礼
  • 套餐&价格
  • 历史记录
应用&插件
Suppr Zotero 插件Zotero 插件浏览器插件Mac 客户端Windows 客户端微信小程序
定价
高级版会员购买积分包购买API积分包
服务
文献检索文档翻译深度研究API 文档MCP 服务
关于我们
关于 Suppr公司介绍联系我们用户协议隐私条款
关注我们

Suppr 超能文献

核心技术专利:CN118964589B侵权必究
粤ICP备2023148730 号-1Suppr @ 2026

文献检索

告别复杂PubMed语法,用中文像聊天一样搜索,搜遍4000万医学文献。AI智能推荐,让科研检索更轻松。

立即免费搜索

文件翻译

保留排版,准确专业,支持PDF/Word/PPT等文件格式,支持 12+语言互译。

免费翻译文档

深度研究

AI帮你快速写综述,25分钟生成高质量综述,智能提取关键信息,辅助科研写作。

立即免费体验

头颈部鳞状细胞癌中TP53INP2的综合分析

Integrative Analysis of TP53INP2 in Head and Neck Squamous Cell Carcinoma.

作者信息

Cao Ruoyan, Liu Suyang, Zhang Jiayu, Ren Xianyue, Chen Xijuan, Cheng Bin, Xia Juan

机构信息

Hospital of Stomatology, Sun Yat-sen University, Guangzhou, China.

Guangdong Provincial Key Laboratory of Stomatology, Guangzhou, China.

出版信息

Front Genet. 2021 Apr 9;12:630794. doi: 10.3389/fgene.2021.630794. eCollection 2021.

DOI:10.3389/fgene.2021.630794
PMID:33897760
原文链接:https://pmc.ncbi.nlm.nih.gov/articles/PMC8062980/
Abstract

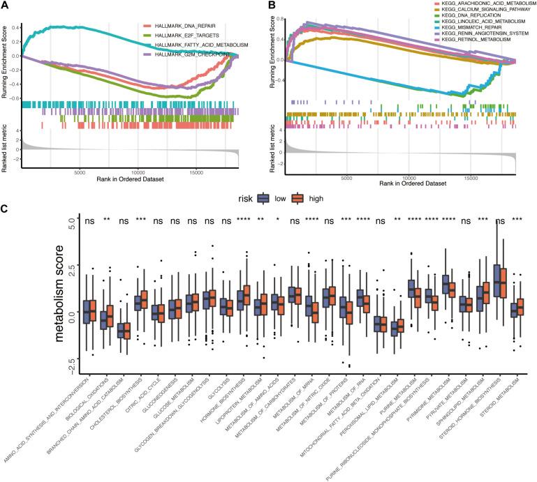
TP53INP2 plays an important role in regulating gene transcription and starvation-induced autophagy, however, its function in head and neck squamous cell carcinoma (HNSCC) remains unclear. Therefore, we assessed the expression and prognostic value of TP53INP2. In addition, RNAseq, miRNAseq, copy number variation, and mutation profiles from The Cancer Genome Atlas (TCGA) dataset were applied to evaluate the distinctive genomic patterns related to TP53INP2 expression. We found that TP53INP2 expression was lower in HNSCC compared with normal controls. Patients with higher TP53INP2 expression had longer survival time. Knockdown of TP53INP2 promoted cell viability. Functional analysis exhibited that TP53INP2 was linked to DNA replication, DNA repair, cell cycle, and multiple metabolic pathways. Moreover, TP53INP2 might affect the expression of multiple genes enhancing the transcriptional activity of nuclear hormone receptors. A competing endogenous RNA (ceRNA) network consisting of 33 lncRNAs, eight miRNAs, and 13 mRNAs was constructed based on the expression of TP53INP2. Taken together, our study highlights the potential value of TP53INP2 in predicting the survival of HNSCC and its important role in the genesis and development of HNSCC.

摘要

TP53INP2在调节基因转录和饥饿诱导的自噬中发挥重要作用,然而,其在头颈部鳞状细胞癌(HNSCC)中的功能仍不清楚。因此,我们评估了TP53INP2的表达及预后价值。此外,应用来自癌症基因组图谱(TCGA)数据集的RNA测序、miRNA测序、拷贝数变异和突变谱来评估与TP53INP2表达相关的独特基因组模式。我们发现,与正常对照相比,HNSCC中TP53INP2表达较低。TP53INP2表达较高的患者生存时间更长。敲低TP53INP2可促进细胞活力。功能分析表明,TP53INP2与DNA复制、DNA修复、细胞周期和多种代谢途径有关。此外,TP53INP2可能影响多个基因的表达,增强核激素受体的转录活性。基于TP53INP2的表达构建了一个由33个长链非编码RNA、8个miRNA和13个mRNA组成的竞争性内源RNA(ceRNA)网络。综上所述,我们的研究突出了TP53INP2在预测HNSCC生存方面的潜在价值及其在HNSCC发生发展中的重要作用。

https://cdn.ncbi.nlm.nih.gov/pmc/blobs/c3c2/8062980/81cb5bb8898d/fgene-12-630794-g005.jpg
https://cdn.ncbi.nlm.nih.gov/pmc/blobs/c3c2/8062980/1bd67797593d/fgene-12-630794-g001.jpg
https://cdn.ncbi.nlm.nih.gov/pmc/blobs/c3c2/8062980/adfc6a83921d/fgene-12-630794-g002.jpg
https://cdn.ncbi.nlm.nih.gov/pmc/blobs/c3c2/8062980/35d4d1349ac9/fgene-12-630794-g003.jpg
https://cdn.ncbi.nlm.nih.gov/pmc/blobs/c3c2/8062980/5bcaa0a2600a/fgene-12-630794-g004.jpg
https://cdn.ncbi.nlm.nih.gov/pmc/blobs/c3c2/8062980/81cb5bb8898d/fgene-12-630794-g005.jpg
https://cdn.ncbi.nlm.nih.gov/pmc/blobs/c3c2/8062980/1bd67797593d/fgene-12-630794-g001.jpg
https://cdn.ncbi.nlm.nih.gov/pmc/blobs/c3c2/8062980/adfc6a83921d/fgene-12-630794-g002.jpg
https://cdn.ncbi.nlm.nih.gov/pmc/blobs/c3c2/8062980/35d4d1349ac9/fgene-12-630794-g003.jpg
https://cdn.ncbi.nlm.nih.gov/pmc/blobs/c3c2/8062980/5bcaa0a2600a/fgene-12-630794-g004.jpg
https://cdn.ncbi.nlm.nih.gov/pmc/blobs/c3c2/8062980/81cb5bb8898d/fgene-12-630794-g005.jpg

相似文献

1
Integrative Analysis of TP53INP2 in Head and Neck Squamous Cell Carcinoma.头颈部鳞状细胞癌中TP53INP2的综合分析
Front Genet. 2021 Apr 9;12:630794. doi: 10.3389/fgene.2021.630794. eCollection 2021.
2
Long noncoding RNA MYOSLID promotes invasion and metastasis by modulating the partial epithelial-mesenchymal transition program in head and neck squamous cell carcinoma.长链非编码 RNA MYOSLID 通过调节头颈部鳞状细胞癌部分上皮-间充质转化程序促进侵袭和转移。
J Exp Clin Cancer Res. 2019 Jun 25;38(1):278. doi: 10.1186/s13046-019-1254-4.
3
A robust six-miRNA prognostic signature for head and neck squamous cell carcinoma.一个稳健的六 miRNA 预后-signature 用于头颈部鳞状细胞癌。
J Cell Physiol. 2020 Nov;235(11):8799-8811. doi: 10.1002/jcp.29723. Epub 2020 Apr 28.
4
An 11-lncRNA expression could be potential prognostic biomarkers in head and neck squamous cell carcinoma.11种长链非编码RNA的表达可能是头颈部鳞状细胞癌潜在的预后生物标志物。
J Cell Biochem. 2019 Oct;120(10):18094-18103. doi: 10.1002/jcb.29113. Epub 2019 May 29.
5
Development and validation of a fourteen- innate immunity-related gene pairs signature for predicting prognosis head and neck squamous cell carcinoma.开发和验证十四对固有免疫相关基因对预测头颈部鳞状细胞癌预后的标志。
BMC Cancer. 2020 Oct 20;20(1):1015. doi: 10.1186/s12885-020-07489-7.
6
Exploring the role of Mir204/211 in HNSCC by the combination of bioinformatic analysis of ceRNA and transcription factor regulation.通过 ceRNA 和转录因子调控的生物信息学分析探讨 Mir204/211 在头颈部鳞状细胞癌中的作用。
Oral Oncol. 2019 Sep;96:153-160. doi: 10.1016/j.oraloncology.2019.07.024. Epub 2019 Jul 31.
7
Identification of Three Autophagy-Related Long Non-Coding RNAs as a Novel Head and Neck Squamous Cell Carcinoma Prognostic Signature.鉴定三种自噬相关长链非编码RNA作为一种新型头颈部鳞状细胞癌预后标志物
Front Oncol. 2021 Jan 26;10:603864. doi: 10.3389/fonc.2020.603864. eCollection 2020.
8
How Long Non-Coding RNAs and MicroRNAs Mediate the Endogenous RNA Network of Head and Neck Squamous Cell Carcinoma: a Comprehensive Analysis.非编码RNA和微小RNA介导头颈部鳞状细胞癌内源性RNA网络的时间:一项综合分析
Cell Physiol Biochem. 2018;50(1):332-341. doi: 10.1159/000494009. Epub 2018 Oct 3.
9
Development of a Prognostic Signature Based on Autophagy-related Genes for Head and Neck Squamous Cell Carcinoma.基于自噬相关基因的头颈部鳞状细胞癌预后标志物的建立。
Arch Med Res. 2020 Nov;51(8):860-867. doi: 10.1016/j.arcmed.2020.09.009. Epub 2020 Sep 15.
10
Screening key lncRNAs with diagnostic and prognostic value for head and neck squamous cell carcinoma based on machine learning and mRNA-lncRNA co-expression network analysis.基于机器学习和 mRNA-lncRNA 共表达网络分析筛选具有诊断和预后价值的头颈鳞状细胞癌关键 lncRNAs。
Cancer Biomark. 2020;27(2):195-206. doi: 10.3233/CBM-190694.

引用本文的文献

1
Kojic Acid Derivative as an Antimitotic Agent That Selectively Kills Tumour Cells.曲酸衍生物作为一种选择性杀死肿瘤细胞的抗有丝分裂剂。
Pharmaceuticals (Basel). 2024 Dec 25;18(1):11. doi: 10.3390/ph18010011.
2
Biological functions and molecular subtypes regulated by miR-142-3p in colon cancer.miR-142-3p 调控结肠癌的生物学功能和分子亚型。
Medicine (Baltimore). 2023 Sep 29;102(39):e35422. doi: 10.1097/MD.0000000000035422.
3
Overexpression of TP53INP2 Promotes Apoptosis in Clear Cell Renal Cell Cancer via Caspase-8/TRAF6 Signaling Pathway.

本文引用的文献

1
TP53INP2 Modulates Epithelial-to-Mesenchymal Transition via the GSK-3β/β-Catenin/Snail1 Pathway in Bladder Cancer Cells.TP53INP2通过GSK-3β/β-连环蛋白/Snail1信号通路调控膀胱癌细胞的上皮-间质转化
Onco Targets Ther. 2020 Sep 28;13:9587-9597. doi: 10.2147/OTT.S251830. eCollection 2020.
2
The bifunctional role of TP53INP2 in transcription and autophagy.TP53INP2 在转录和自噬中的双重功能。
Autophagy. 2020 Jul;16(7):1341-1343. doi: 10.1080/15548627.2020.1713646. Epub 2020 Jan 13.
3
The let-7 family of microRNAs suppresses immune evasion in head and neck squamous cell carcinoma by promoting PD-L1 degradation.
TP53INP2 的过表达通过 Caspase-8/TRAF6 信号通路促进肾透明细胞癌细胞凋亡。
J Immunol Res. 2022 May 14;2022:1260423. doi: 10.1155/2022/1260423. eCollection 2022.
miRNA 家族 let-7 通过促进 PD-L1 降解来抑制头颈部鳞状细胞癌的免疫逃逸。
Cell Commun Signal. 2019 Dec 27;17(1):173. doi: 10.1186/s12964-019-0490-8.
4
LncRNA LINC00460 promotes EMT in head and neck squamous cell carcinoma by facilitating peroxiredoxin-1 into the nucleus.长链非编码 RNA LINC00460 通过促进过氧化物酶 1 进入细胞核促进头颈部鳞状细胞癌中的 EMT。
J Exp Clin Cancer Res. 2019 Aug 20;38(1):365. doi: 10.1186/s13046-019-1364-z.
5
TP53INP2 mediates autophagic degradation of ubiquitinated proteins through its ubiquitin-interacting motif.TP53INP2 通过其泛素相互作用基序介导泛素化蛋白的自噬降解。
FEBS Lett. 2019 Aug;593(15):1974-1982. doi: 10.1002/1873-3468.13467. Epub 2019 Jun 20.
6
Downregulation of LINC00460 decreases STC2 and promotes autophagy of head and neck squamous cell carcinoma by up-regulating microRNA-206.下调 LINC00460 通过上调 microRNA-206 减少 STC2 并促进头颈部鳞状细胞癌的自噬。
Life Sci. 2019 Aug 15;231:116459. doi: 10.1016/j.lfs.2019.05.015. Epub 2019 May 8.
7
IFITM3 knockdown reduces the expression of CCND1 and CDK4 and suppresses the growth of oral squamous cell carcinoma cells.IFITM3 敲低会降低 CCND1 和 CDK4 的表达,并抑制口腔鳞状细胞癌细胞的生长。
Cell Oncol (Dordr). 2019 Aug;42(4):477-490. doi: 10.1007/s13402-019-00437-z. Epub 2019 Apr 4.
8
TP53INP2 contributes to autophagosome formation by promoting LC3-ATG7 interaction.TP53INP2 通过促进 LC3-ATG7 相互作用促进自噬体形成。
Autophagy. 2019 Aug;15(8):1309-1321. doi: 10.1080/15548627.2019.1580510. Epub 2019 Feb 20.
9
Pan-cancer analysis of tumor metabolic landscape associated with genomic alterations.泛癌症分析与基因组改变相关的肿瘤代谢景观。
Mol Cancer. 2018 Oct 17;17(1):150. doi: 10.1186/s12943-018-0895-9.
10
Global cancer statistics 2018: GLOBOCAN estimates of incidence and mortality worldwide for 36 cancers in 185 countries.全球癌症统计数据 2018:GLOBOCAN 对全球 185 个国家/地区 36 种癌症的发病率和死亡率的估计。
CA Cancer J Clin. 2018 Nov;68(6):394-424. doi: 10.3322/caac.21492. Epub 2018 Sep 12.