• 文献检索
  • 文档翻译
  • 深度研究
  • 学术资讯
  • Suppr Zotero 插件Zotero 插件
  • 邀请有礼
  • 套餐&价格
  • 历史记录
应用&插件
Suppr Zotero 插件Zotero 插件浏览器插件Mac 客户端Windows 客户端微信小程序
定价
高级版会员购买积分包购买API积分包
服务
文献检索文档翻译深度研究API 文档MCP 服务
关于我们
关于 Suppr公司介绍联系我们用户协议隐私条款
关注我们

Suppr 超能文献

核心技术专利:CN118964589B侵权必究
粤ICP备2023148730 号-1Suppr @ 2026

文献检索

告别复杂PubMed语法,用中文像聊天一样搜索,搜遍4000万医学文献。AI智能推荐,让科研检索更轻松。

立即免费搜索

文件翻译

保留排版,准确专业,支持PDF/Word/PPT等文件格式,支持 12+语言互译。

免费翻译文档

深度研究

AI帮你快速写综述,25分钟生成高质量综述,智能提取关键信息,辅助科研写作。

立即免费体验

外触发智能药物递送系统包载伊达比星表现出优越的动力学特性,并增强肿瘤内药物摄取和响应。

Externally triggered smart drug delivery system encapsulating idarubicin shows superior kinetics and enhances tumoral drug uptake and response.

机构信息

Laboratory Experimental Oncology, Department of Pathology, Erasmus MC, 3015GD Rotterdam, The Netherlands.

Department of Pediatrics, Medical University of South Carolina, Charleston, SC 29425, USA.

出版信息

Theranostics. 2021 Mar 31;11(12):5700-5712. doi: 10.7150/thno.55163. eCollection 2021.

DOI:10.7150/thno.55163
PMID:33897876
原文链接:https://pmc.ncbi.nlm.nih.gov/articles/PMC8058728/
Abstract

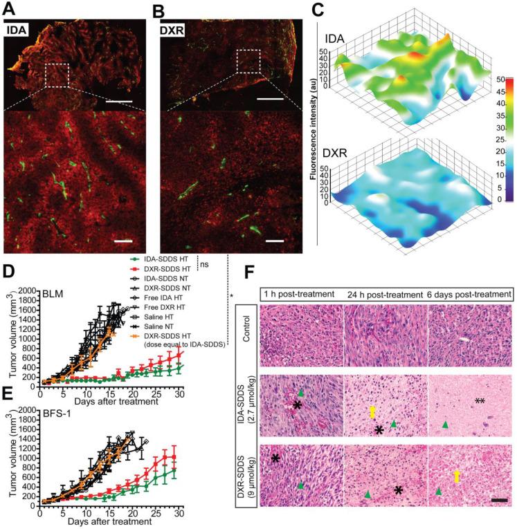
Increasing the bioavailable drug level in a tumor is the key to enhance efficacy of chemotherapy. Thermosensitive smart drug delivery systems (SDDS) in combination with local hyperthermia facilitate high local drug levels, thus improving uptake in the tumor. However, inability to rapidly and efficiently absorb the locally released drug results in reduced efficacy, as well as undesired redistribution of the drug away from the tumor to the system. Based on this paradigm we propose a novel approach in which we replaced doxorubicin (DXR), one of the classic drugs for nanocarrier-based delivery, with idarubicin (IDA), a hydrophobic anthracycline used solely in the free form for treatment hematologic cancers. We established a series of and experiments to in depth study the kinetics of SDDS-based delivery, drug release, intratumor biodistribution and subsequent cell uptake. We demonstrate that IDA is taken up over 10 times more rapidly by cancer cells than DXR . Similar trend is observed in online imaging and less drug redistribution is shown for IDA, together resulting in 4-times higher whole tumor drug uptake for IDA vs. DXR. Together his yielded an improved intratumoral drug distribution for IDA-SDDS, translating into superior tumor response compared to DXR-SDDS treatment at the same dose. Thus, IDA - a drug that is not used for treatment of solid cancers - shows superior therapeutic index and better outcome when administered in externally triggered SDDS. We show that a shift in selection of chemotherapeutics is urgently needed, away from the classic drugs towards selection based on properties of a chemotherapeutic in context of the nanoparticle and delivery mode, to maximize the therapeutic efficacy.

摘要

提高肿瘤内的生物利用度药物水平是增强化疗效果的关键。热敏智能药物传递系统(SDDS)与局部热疗相结合,有利于局部高药物水平,从而提高肿瘤的摄取率。然而,由于无法快速有效地吸收局部释放的药物,导致疗效降低,以及药物从肿瘤向全身的不期望分布。基于这一范例,我们提出了一种新的方法,即用伊达比星(IDA)替代多柔比星(DXR),后者是用于纳米载体递送的经典药物之一,IDA 是一种仅以游离形式用于治疗血液系统癌症的疏水性蒽环类药物。我们进行了一系列体内和体外实验,以深入研究基于 SDDS 的递药、药物释放、肿瘤内生物分布和随后的细胞摄取动力学。我们证明 IDA 被癌细胞摄取的速度比 DXR 快 10 倍以上。在在线成像中也观察到类似的趋势,并且 IDA 的药物重分布较少,导致 IDA 与 DXR 相比,整个肿瘤的药物摄取量增加了 4 倍。综上所述,这导致 IDA-SDDS 的肿瘤内药物分布得到改善,与相同剂量的 DXR-SDDS 治疗相比,肿瘤反应更好。因此,IDA-一种不用于治疗实体瘤的药物-在外部触发的 SDDS 中显示出更高的治疗指数和更好的结果。我们表明,迫切需要从经典药物向基于化疗药物在纳米颗粒和递药模式背景下的特性进行选择转变,以最大限度地提高治疗效果。

https://cdn.ncbi.nlm.nih.gov/pmc/blobs/acec/8058728/bbaf8309b6f9/thnov11p5700g006.jpg
https://cdn.ncbi.nlm.nih.gov/pmc/blobs/acec/8058728/d91e00d63ab4/thnov11p5700g001.jpg
https://cdn.ncbi.nlm.nih.gov/pmc/blobs/acec/8058728/b481638a7abc/thnov11p5700g002.jpg
https://cdn.ncbi.nlm.nih.gov/pmc/blobs/acec/8058728/a44105227c6b/thnov11p5700g003.jpg
https://cdn.ncbi.nlm.nih.gov/pmc/blobs/acec/8058728/e81c29a33f2e/thnov11p5700g004.jpg
https://cdn.ncbi.nlm.nih.gov/pmc/blobs/acec/8058728/2182f3ac6488/thnov11p5700g005.jpg
https://cdn.ncbi.nlm.nih.gov/pmc/blobs/acec/8058728/bbaf8309b6f9/thnov11p5700g006.jpg
https://cdn.ncbi.nlm.nih.gov/pmc/blobs/acec/8058728/d91e00d63ab4/thnov11p5700g001.jpg
https://cdn.ncbi.nlm.nih.gov/pmc/blobs/acec/8058728/b481638a7abc/thnov11p5700g002.jpg
https://cdn.ncbi.nlm.nih.gov/pmc/blobs/acec/8058728/a44105227c6b/thnov11p5700g003.jpg
https://cdn.ncbi.nlm.nih.gov/pmc/blobs/acec/8058728/e81c29a33f2e/thnov11p5700g004.jpg
https://cdn.ncbi.nlm.nih.gov/pmc/blobs/acec/8058728/2182f3ac6488/thnov11p5700g005.jpg
https://cdn.ncbi.nlm.nih.gov/pmc/blobs/acec/8058728/bbaf8309b6f9/thnov11p5700g006.jpg

相似文献

1
Externally triggered smart drug delivery system encapsulating idarubicin shows superior kinetics and enhances tumoral drug uptake and response.外触发智能药物递送系统包载伊达比星表现出优越的动力学特性,并增强肿瘤内药物摄取和响应。
Theranostics. 2021 Mar 31;11(12):5700-5712. doi: 10.7150/thno.55163. eCollection 2021.
2
Formulation and optimization of idarubicin thermosensitive liposomes provides ultrafast triggered release at mild hyperthermia and improves tumor response.阿柔比星热敏脂质体的配方优化提供了在温和热疗下的超快触发释放,从而提高了肿瘤的反应。
J Control Release. 2015 Dec 28;220(Pt A):425-437. doi: 10.1016/j.jconrel.2015.10.056. Epub 2015 Nov 3.
3
Idarubicin-loaded methoxy poly(ethylene glycol)--poly(l-lactide-co-glycolide) nanoparticles for enhancing cellular uptake and promoting antileukemia activity.载盐酸伊达比星的甲氧基聚乙二醇-聚(L-丙交酯-共-乙交酯)纳米粒用于增强细胞摄取并提高抗白血病活性。
Int J Nanomedicine. 2019 Jan 11;14:543-556. doi: 10.2147/IJN.S190027. eCollection 2019.
4
Oxidized phospholipid based pH sensitive micelles for delivery of anthracyclines to resistant leukemia cells in vitro.基于氧化磷脂的 pH 敏感胶束用于体外递送至耐药白血病细胞的蒽环类药物。
Int J Pharm. 2012 Jan 17;422(1-2):409-17. doi: 10.1016/j.ijpharm.2011.10.029. Epub 2011 Oct 20.
5
Image-guided thermosensitive liposomes for focused ultrasound drug delivery: Using NIRF-labelled lipids and topotecan to visualise the effects of hyperthermia in tumours.基于影像引导的热敏脂质体用于聚焦超声药物递送:利用近红外荧光标记脂质和拓扑替康可视化肿瘤热疗效果。
J Control Release. 2018 Jun 28;280:87-98. doi: 10.1016/j.jconrel.2018.04.047. Epub 2018 May 1.
6
Smart IR780 Theranostic Nanocarrier for Tumor-Specific Therapy: Hyperthermia-Mediated Bubble-Generating and Folate-Targeted Liposomes.用于肿瘤特异性治疗的智能IR780诊疗纳米载体:热疗介导的气泡生成及叶酸靶向脂质体
ACS Appl Mater Interfaces. 2015 Sep 23;7(37):20556-67. doi: 10.1021/acsami.5b06552. Epub 2015 Sep 9.
7
Idarubicin: a brief overview on pharmacology and clinical use.伊达比星:药理学与临床应用概述
Int J Clin Pharmacol Ther. 1997 Feb;35(2):80-3.
8
Enhanced delivery of doxorubicin to tumor by long-circulating thermosensitive liposomes and local hyperthermia.通过长循环热敏脂质体和局部热疗增强阿霉素向肿瘤的递送。
Biochim Biophys Acta. 1993 Jul 4;1149(2):209-16. doi: 10.1016/0005-2736(93)90203-c.
9
Selecting ideal drugs for encapsulation in thermosensitive liposomes and other triggered nanoparticles.选择理想的药物封装在热敏脂质体和其他触发的纳米粒子中。
Int J Hyperthermia. 2022;39(1):998-1009. doi: 10.1080/02656736.2022.2086303.
10
Susceptibility of idarubicin, daunorubicin, and their C-13 alcohol metabolites to transport-mediated multidrug resistance.伊达比星、柔红霉素及其C-13醇代谢产物对转运介导的多药耐药性的敏感性。
Biochem Pharmacol. 1995 Nov 9;50(10):1673-83. doi: 10.1016/0006-2952(95)02069-1.

引用本文的文献

1
Lipid-based nanosystems: the next generation of cancer immune therapy.基于脂质的纳米系统:下一代癌症免疫治疗。
J Hematol Oncol. 2024 Jul 19;17(1):53. doi: 10.1186/s13045-024-01574-1.
2
Development of an ultrasound-mediated nano-sized drug-delivery system for cancer treatment: from theory to experiment.超声介导的纳米药物输送系统用于癌症治疗的研究进展:从理论到实验。
Nanomedicine (Lond). 2024;19(13):1167-1189. doi: 10.2217/nnm-2023-0259. Epub 2024 May 9.
3
Umbelliferone loaded PEGylated liposomes: preparation, characterization and its mitigatory effects on Dalton's ascites lymphoma development.

本文引用的文献

1
Hyperthermia and Temperature-Sensitive Nanomaterials for Spatiotemporal Drug Delivery to Solid Tumors.用于实体肿瘤时空药物递送的热疗与温度敏感纳米材料
Pharmaceutics. 2020 Oct 22;12(11):1007. doi: 10.3390/pharmaceutics12111007.
2
Novel fractionated ultrashort thermal exposures with MRI-guided focused ultrasound for treating tumors with thermosensitive drugs.新型分段式超短热暴露联合 MRI 引导聚焦超声治疗热敏感药物肿瘤。
Sci Adv. 2020 Sep 2;6(36). doi: 10.1126/sciadv.aba5684. Print 2020 Sep.
3
The EPR effect and beyond: Strategies to improve tumor targeting and cancer nanomedicine treatment efficacy.
载有伞形花内酯的聚乙二醇化脂质体:制备、表征及其对道尔顿腹水淋巴瘤发展的缓解作用
3 Biotech. 2023 Jun;13(6):216. doi: 10.1007/s13205-023-03615-x. Epub 2023 May 27.
4
Evaluation of paclitaxel-loaded polymeric nanoparticles in 3D tumor model: impact of tumor stroma on penetration and efficacy.载紫杉醇聚合物纳米粒在 3D 肿瘤模型中的评价:肿瘤基质对渗透和疗效的影响。
Drug Deliv Transl Res. 2023 May;13(5):1470-1483. doi: 10.1007/s13346-023-01310-1. Epub 2023 Feb 28.
5
Review of the Delivery Kinetics of Thermosensitive Liposomes.热敏脂质体给药动力学综述
Cancers (Basel). 2023 Jan 7;15(2):398. doi: 10.3390/cancers15020398.
6
Liposomal Drug Delivery Systems for Cancer Therapy: The Rotterdam Experience.用于癌症治疗的脂质体药物递送系统:鹿特丹经验
Pharmaceutics. 2022 Oct 11;14(10):2165. doi: 10.3390/pharmaceutics14102165.
7
Liposome Formulation for Tumor-Targeted Drug Delivery Using Radiation Therapy.采用放射疗法的肿瘤靶向药物递送用脂质体配方。
Int J Mol Sci. 2022 Oct 2;23(19):11662. doi: 10.3390/ijms231911662.
8
Selecting ideal drugs for encapsulation in thermosensitive liposomes and other triggered nanoparticles.选择理想的药物封装在热敏脂质体和其他触发的纳米粒子中。
Int J Hyperthermia. 2022;39(1):998-1009. doi: 10.1080/02656736.2022.2086303.
9
Extracorporeal Removal of Thermosensitive Liposomal Doxorubicin from Systemic Circulation after Tumor Delivery to Reduce Toxicities.肿瘤给药后从体循环中体外清除热敏脂质体阿霉素以降低毒性。
Cancers (Basel). 2022 Mar 4;14(5):1322. doi: 10.3390/cancers14051322.
10
Impact of novel microbial secondary metabolites on the pharma industry.新型微生物次生代谢产物对制药行业的影响。
Appl Microbiol Biotechnol. 2022 Mar;106(5-6):1855-1878. doi: 10.1007/s00253-022-11821-5. Epub 2022 Feb 21.
EPR 效应及超越:提高肿瘤靶向性和癌症纳米医学治疗效果的策略。
Theranostics. 2020 Jun 25;10(17):7921-7924. doi: 10.7150/thno.49577. eCollection 2020.
4
A novel kinetic model to describe the ultra-fast triggered release of thermosensitive liposomal drug delivery systems.一种描述热敏脂质体药物递送系统超快速触发释放的新型动力学模型。
J Control Release. 2020 Aug 10;324:669-678. doi: 10.1016/j.jconrel.2020.05.047. Epub 2020 Jun 6.
5
Targeted Nanomedicines for Cancer Therapy, From Basics to Clinical Trials.癌症治疗的靶向纳米药物:从基础到临床试验。
J Pharm Pharm Sci. 2020;23(1):132-157. doi: 10.18433/jpps30583.
6
Hyperthermia and smart drug delivery systems for solid tumor therapy.高温治疗和智能药物输送系统治疗实体瘤。
Adv Drug Deliv Rev. 2020;163-164:125-144. doi: 10.1016/j.addr.2020.02.004. Epub 2020 Feb 21.
7
Tumor Drug Distribution after Local Drug Delivery by Hyperthermia, In Vivo.体内热疗局部给药后的肿瘤药物分布
Cancers (Basel). 2019 Oct 9;11(10):1512. doi: 10.3390/cancers11101512.
8
Global, Regional, and National Cancer Incidence, Mortality, Years of Life Lost, Years Lived With Disability, and Disability-Adjusted Life-Years for 29 Cancer Groups, 1990 to 2017: A Systematic Analysis for the Global Burden of Disease Study.全球、区域和国家癌症发病率、死亡率、生命损失年数、失能生存年数以及 29 种癌症组别的伤残调整生命年数:1990 至 2017 年全球疾病负担研究的系统分析。
JAMA Oncol. 2019 Dec 1;5(12):1749-1768. doi: 10.1001/jamaoncol.2019.2996.
9
Longer heating duration increases localized doxorubicin deposition and therapeutic index in Vx2 tumors using MR-HIFU mild hyperthermia and thermosensitive liposomal doxorubicin.较长的加热时间可提高 MR-HIFU 温和热疗联合热敏脂质体阿霉素治疗 Vx2 肿瘤的局部阿霉素沉积和治疗指数。
Int J Hyperthermia. 2019;36(1):196-203. doi: 10.1080/02656736.2018.1550815. Epub 2018 Dec 12.
10
Global cancer statistics 2018: GLOBOCAN estimates of incidence and mortality worldwide for 36 cancers in 185 countries.全球癌症统计数据 2018:GLOBOCAN 对全球 185 个国家/地区 36 种癌症的发病率和死亡率的估计。
CA Cancer J Clin. 2018 Nov;68(6):394-424. doi: 10.3322/caac.21492. Epub 2018 Sep 12.