• 文献检索
  • 文档翻译
  • 深度研究
  • 学术资讯
  • Suppr Zotero 插件Zotero 插件
  • 邀请有礼
  • 套餐&价格
  • 历史记录
应用&插件
Suppr Zotero 插件Zotero 插件浏览器插件Mac 客户端Windows 客户端微信小程序
定价
高级版会员购买积分包购买API积分包
服务
文献检索文档翻译深度研究API 文档MCP 服务
关于我们
关于 Suppr公司介绍联系我们用户协议隐私条款
关注我们

Suppr 超能文献

核心技术专利:CN118964589B侵权必究
粤ICP备2023148730 号-1Suppr @ 2026

文献检索

告别复杂PubMed语法,用中文像聊天一样搜索,搜遍4000万医学文献。AI智能推荐,让科研检索更轻松。

立即免费搜索

文件翻译

保留排版,准确专业,支持PDF/Word/PPT等文件格式,支持 12+语言互译。

免费翻译文档

深度研究

AI帮你快速写综述,25分钟生成高质量综述,智能提取关键信息,辅助科研写作。

立即免费体验

ent-Kaurane 二萜通过靶向氧化还原重设诱导细胞凋亡和铁死亡,克服顺铂耐药性。

ent-Kaurane diterpenoids induce apoptosis and ferroptosis through targeting redox resetting to overcome cisplatin resistance.

机构信息

Department of Natural Product Chemistry, Key Lab of Chemical Biology of Ministry of Education, School of Pharmaceutical Sciences, Shandong University, Jinan, 250012, China.

School of Pharmacy, Linyi University, Linyi, 276000, China.

出版信息

Redox Biol. 2021 Jul;43:101977. doi: 10.1016/j.redox.2021.101977. Epub 2021 Apr 16.

DOI:10.1016/j.redox.2021.101977
PMID:33905957
原文链接:https://pmc.ncbi.nlm.nih.gov/articles/PMC8099784/
Abstract

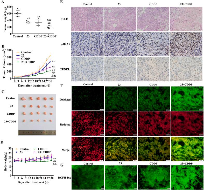
Reactive oxygen species (ROS) induction is an effective mechanism to kill cancer cells for many chemotherapeutics, while resettled redox homeostasis induced by the anticancer drugs will promote cancer chemoresistance. Natural ent-kaurane diterpenoids have been found to bind glutathione (GSH) and sulfhydryl group in antioxidant enzymes covalently, which leads to the destruction of intracellular redox homeostasis. Therefore, redox resetting destruction by ent-kaurane diterpenoids may emerge as a viable strategy for cancer therapy. In this study, we isolated 30 ent-kaurane diterpenoids including 20 new samples from Chinese liverworts Jungermannia tetragona Lindenb and studied their specific targets and possible application in cancer drug resistance through redox resetting destruction. 11β-hydroxy-ent-16-kaurene-15-one (23) possessed strong inhibitory activity against several cancer cell lines. Moreover, compound 23 induced both apoptosis and ferroptosis through increasing cellular ROS levels in HepG2 cells. ROS accumulation induced by compound 23 was caused by inhibition of antioxidant systems through targeting peroxiredoxin I/II (Prdx I/II) and depletion of GSH. Furthermore, compound 23 sensitized cisplatin (CDDP)-resistant A549/CDDP cancer cells in vitro and in vivo by inducing apoptosis and ferroptosis. Thus, the ent-kaurane derivative showed potential application for sensitizing CDDP resistance by redox resetting destruction through dual inhibition of Prdx I/II and GSH in cancer chemotherapy.

摘要

活性氧 (ROS) 的诱导是许多化疗药物杀死癌细胞的有效机制,而抗癌药物引起的重新稳定的氧化还原平衡会促进癌症的化疗耐药性。已发现天然的-ent-贝壳杉烷二萜类化合物与谷胱甘肽 (GSH) 和抗氧化酶中的巯基共价结合,导致细胞内氧化还原平衡的破坏。因此,通过-ent-贝壳杉烷二萜类化合物的氧化还原重置破坏可能成为癌症治疗的一种可行策略。在这项研究中,我们从中国肺苔属植物 Jungermannia tetragona Lindenb 中分离出 30 种-ent-贝壳杉烷二萜类化合物,包括 20 个新样品,并通过氧化还原重置破坏研究了它们的特定靶点及其在癌症耐药性中的可能应用。11β-羟基-ent-16-贝壳杉烷-15-酮(23)对几种癌细胞系具有很强的抑制活性。此外,化合物 23 通过增加 HepG2 细胞中的细胞 ROS 水平,诱导细胞凋亡和铁死亡。化合物 23 诱导的 ROS 积累是通过靶向过氧化物酶 I/II(Prdx I/II)和耗尽 GSH 来抑制抗氧化系统引起的。此外,化合物 23 通过诱导细胞凋亡和铁死亡,在体外和体内增敏顺铂(CDDP)耐药的 A549/CDDP 癌细胞。因此,该-ent-贝壳杉烷衍生物通过双重抑制 Prdx I/II 和 GSH 在癌症化疗中通过氧化还原重置破坏显示出潜在的应用,用于增敏 CDDP 耐药性。

https://cdn.ncbi.nlm.nih.gov/pmc/blobs/dac5/8099784/998241fe560c/gr7.jpg
https://cdn.ncbi.nlm.nih.gov/pmc/blobs/dac5/8099784/6ce466589682/ga1.jpg
https://cdn.ncbi.nlm.nih.gov/pmc/blobs/dac5/8099784/b8e5eb84aaa0/gr1.jpg
https://cdn.ncbi.nlm.nih.gov/pmc/blobs/dac5/8099784/93f71eec570b/gr2.jpg
https://cdn.ncbi.nlm.nih.gov/pmc/blobs/dac5/8099784/ea7098db1ced/gr3.jpg
https://cdn.ncbi.nlm.nih.gov/pmc/blobs/dac5/8099784/21566568e6e7/gr4.jpg
https://cdn.ncbi.nlm.nih.gov/pmc/blobs/dac5/8099784/01720f0ed7a1/gr5.jpg
https://cdn.ncbi.nlm.nih.gov/pmc/blobs/dac5/8099784/41907181cbee/gr6.jpg
https://cdn.ncbi.nlm.nih.gov/pmc/blobs/dac5/8099784/998241fe560c/gr7.jpg
https://cdn.ncbi.nlm.nih.gov/pmc/blobs/dac5/8099784/6ce466589682/ga1.jpg
https://cdn.ncbi.nlm.nih.gov/pmc/blobs/dac5/8099784/b8e5eb84aaa0/gr1.jpg
https://cdn.ncbi.nlm.nih.gov/pmc/blobs/dac5/8099784/93f71eec570b/gr2.jpg
https://cdn.ncbi.nlm.nih.gov/pmc/blobs/dac5/8099784/ea7098db1ced/gr3.jpg
https://cdn.ncbi.nlm.nih.gov/pmc/blobs/dac5/8099784/21566568e6e7/gr4.jpg
https://cdn.ncbi.nlm.nih.gov/pmc/blobs/dac5/8099784/01720f0ed7a1/gr5.jpg
https://cdn.ncbi.nlm.nih.gov/pmc/blobs/dac5/8099784/41907181cbee/gr6.jpg
https://cdn.ncbi.nlm.nih.gov/pmc/blobs/dac5/8099784/998241fe560c/gr7.jpg

相似文献

1
ent-Kaurane diterpenoids induce apoptosis and ferroptosis through targeting redox resetting to overcome cisplatin resistance.ent-Kaurane 二萜通过靶向氧化还原重设诱导细胞凋亡和铁死亡,克服顺铂耐药性。
Redox Biol. 2021 Jul;43:101977. doi: 10.1016/j.redox.2021.101977. Epub 2021 Apr 16.
2
Corrigendum to "ent-Kaurane diterpenoids induce apoptosis and ferroptosis through targeting redox resetting to overcome cisplatin resistance" [Redox Biol. 43 (2021) 101977].《对“对映贝壳杉烷二萜通过靶向氧化还原重设诱导凋亡和铁死亡以克服顺铂耐药性”的勘误》[《氧化还原生物学》43卷(2021年)101977页]
Redox Biol. 2024 Jun;72:103164. doi: 10.1016/j.redox.2024.103164. Epub 2024 Apr 25.
3
Cytotoxic, apoptotic, and sensitization properties of ent-kaurane-type diterpenoids from Croton tonkinensis Gagnep on human liver cancer HepG2 and Hep3b cell lines.东京巴豆(Croton tonkinensis Gagnep)中贝壳杉烷型二萜对人肝癌HepG2和Hep3b细胞系的细胞毒性、凋亡及致敏特性
Fundam Clin Pharmacol. 2016 Apr;30(2):137-46. doi: 10.1111/fcp.12176. Epub 2016 Jan 18.
4
Mechanistic Pathways and Molecular Targets of Plant-Derived Anticancer -Kaurane Diterpenes.植物源抗癌-贝壳杉烷二萜的作用机制途径和分子靶点。
Biomolecules. 2020 Jan 16;10(1):144. doi: 10.3390/biom10010144.
5
Induction of apoptosis by new ent-kaurene-type diterpenoids isolated from the New Zealand liverwort Jungermannia species.从新西兰叶苔属植物中分离出的新型对映-贝壳杉烯型二萜类化合物诱导细胞凋亡
Planta Med. 2005 Nov;71(11):1005-9. doi: 10.1055/s-2005-873133.
6
ent-Kaurane Diterpenoids from Chinese Liverworts and Their Antitumor Activities through Michael Addition As Detected in Situ by a Fluorescence Probe.来自中国地钱的对映贝壳杉烷二萜类化合物及其通过荧光探针原位检测的迈克尔加成反应所表现出的抗肿瘤活性。
J Med Chem. 2015 May 14;58(9):3944-56. doi: 10.1021/acs.jmedchem.5b00208. Epub 2015 Apr 21.
7
A reactive oxygen species-replenishing coordination polymer nanomedicine disrupts redox homeostasis and induces concurrent apoptosis-ferroptosis for combinational cancer therapy.一种补充活性氧物质的配位聚合物纳米药物通过破坏氧化还原平衡并诱导细胞凋亡-铁死亡协同作用来进行联合癌症治疗。
Acta Biomater. 2022 Oct 1;151:480-490. doi: 10.1016/j.actbio.2022.07.055. Epub 2022 Aug 2.
8
ent-kaurane diterpenoids from the liverwort Jungermannia atrobrunnea.来自苔类植物深褐叶扁萼苔的对映贝壳杉烷二萜类化合物。
J Nat Prod. 2008 Aug;71(8):1418-22. doi: 10.1021/np8003062. Epub 2008 Jul 30.
9
ent-Kaurane-type diterpenoids from a cell suspension culture of the liverwort Jungermannia subulata.来自叶苔类植物小剑叶苔细胞悬浮培养物的对映-贝壳杉烷型二萜类化合物。
Planta Med. 2007 Jun;73(7):689-95. doi: 10.1055/s-2007-981529. Epub 2007 Jun 1.
10
Diterpene synthases facilitating production of the kaurane skeleton of eriocalyxin B in the medicinal plant Isodon eriocalyx.二萜合酶促进药用植物溪黄草中冬凌草甲素的贝壳杉烷骨架的生成。
Phytochemistry. 2019 Feb;158:96-102. doi: 10.1016/j.phytochem.2018.11.015. Epub 2018 Nov 26.

引用本文的文献

1
β-elemene promotes ferroptosis to improve the sensitivity of imatinib in gastrointestinal stromal tumours by targeting N6AMT1.β-榄香烯通过靶向N6AMT1促进铁死亡,以提高胃肠道间质瘤对伊马替尼的敏感性。
Clin Transl Med. 2025 Sep;15(9):e70438. doi: 10.1002/ctm2.70438.
2
Mechanisms of programmed cell death in livestock follicular development and atresia: a review.家畜卵泡发育和闭锁过程中程序性细胞死亡的机制:综述
J Anim Sci Biotechnol. 2025 Aug 3;16(1):109. doi: 10.1186/s40104-025-01241-6.
3
ATF7IP inhibits Sorafenib-induced ferroptosis in hepatocellular carcinoma cells by inhibiting CYB5R2 transcription and stabilizing PARK7 protein.
ATF7IP通过抑制CYB5R2转录和稳定PARK7蛋白来抑制索拉非尼诱导的肝癌细胞铁死亡。
Redox Biol. 2025 Jul 24;85:103786. doi: 10.1016/j.redox.2025.103786.
4
Ferroptosis in cancer: revealing the multifaceted functions of mitochondria.癌症中的铁死亡:揭示线粒体的多方面功能
Cell Mol Life Sci. 2025 Jul 17;82(1):277. doi: 10.1007/s00018-025-05812-8.
5
Exploring the synergetic role of cuproptosis and ferroptosis and their implication in advancing cancer therapeutics.探索铜死亡和铁死亡的协同作用及其在推进癌症治疗中的意义。
Discov Oncol. 2025 Jul 8;16(1):1288. doi: 10.1007/s12672-025-03150-6.
6
Phytochemistry of Bryophytes: Biologically Active Compounds and Their Uses as Cosmetics, Foods, and in Drug Development.苔藓植物的植物化学:生物活性化合物及其在化妆品、食品和药物开发中的应用。
Prog Chem Org Nat Prod. 2025;126:1-399. doi: 10.1007/978-3-031-77795-0_1.
7
The Association of OLFM4 with the Progression and Cisplatin Resistance of Head and Neck Squamous Carcinoma.OLFM4与头颈部鳞状细胞癌进展及顺铂耐药性的关联
Curr Oncol. 2025 May 13;32(5):276. doi: 10.3390/curroncol32050276.
8
Deep transfer learning approach for automated cell death classification reveals novel ferroptosis-inducing agents in subsets of B-ALL.用于自动细胞死亡分类的深度迁移学习方法揭示了B-ALL亚群中的新型铁死亡诱导剂。
Cell Death Dis. 2025 May 18;16(1):396. doi: 10.1038/s41419-025-07704-y.
9
BMAL1-depletion remodels ceramide metabolism to regulate ferroptosis and sorafenib chemosensitivity in acute myeloid leukemia.BMAL1缺失重塑神经酰胺代谢以调节急性髓系白血病中的铁死亡和索拉非尼化疗敏感性。
iScience. 2025 Mar 22;28(4):112054. doi: 10.1016/j.isci.2025.112054. eCollection 2025 Apr 18.
10
Targeting FASN enhances cisplatin sensitivity via SLC7A11-mediated ferroptosis in cervical cancer.靶向脂肪酸合酶通过溶质载体家族7成员11介导的铁死亡增强宫颈癌对顺铂的敏感性。
Transl Oncol. 2025 Jun;56:102396. doi: 10.1016/j.tranon.2025.102396. Epub 2025 Apr 15.