Suppr超能文献

SIRT1/AMPK 信号通路在肾癌细胞增殖、迁移和侵袭中的作用。

Role of SIRT1/AMPK signaling in the proliferation, migration and invasion of renal cell carcinoma cells.

机构信息

Department of Urology, The Second Affiliated Hospital of Anhui Medical University, Hefei, Anhui 230032, P.R. China.

出版信息

Oncol Rep. 2021 Jun;45(6). doi: 10.3892/or.2021.8060. Epub 2021 Apr 28.

Abstract

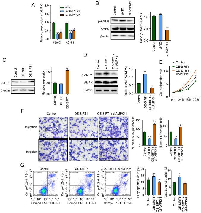
Renal cell carcinoma (RCC) is a lethal urologic tumor commonly seen in men that best responds to partial nephrectomy. An enhanced understanding of the molecular pathogenesis of RCC can broaden treatment options and tumor prevention strategies. Sirtuin 1 (SIRT1) is a NAD+‑dependent deacetylase that regulates several bioactive substances, and the present study aimed to identify the role of SIRT1/AMP‑activated protein kinase (AMPK) signaling in RCC progression. SIRT1 expression was detected in 100 patients with RCC using tissue microarray immunohistochemistry. SIRT1‑knockdown and overexpression were performed via RNA interference and plasmid transfection. Inhibition of AMPK was used for the phenotypic rescue assays to verify whether AMPK was a downstream target of SIRT1. Reverse transcription‑quantitative PCR was performed to verify transfection efficiency. Transwell, MTT and flow cytometry apoptosis assays were performed to evaluate the migration, invasion, proliferation and early apoptosis level of RCC cells. SIRT1 and AMPK protein expression in human RCC tissues and cell lines (786‑O and ACHN) was detected using western blotting and immunofluorescence staining. The current results, combined with data from The Cancer Genome Atlas database, revealed that SIRT1 expression in RCC tissues was downregulated compared with in adjacent normal tissues. Additionally, high SIRT1 expression was associated with an improved prognosis in patients with RCC. Overexpression of SIRT1 inhibited the proliferation, migration and invasion of RCC cell lines and induced apoptosis, while inhibition of SIRT1 expression had the opposite effects. Further experiments indicated that SIRT1 may serve an anticancer role by upregulating the expression levels of downstream AMPK, thus revealing a potential therapeutic target for RCC.

摘要

肾细胞癌 (RCC) 是一种常见于男性的致命泌尿外科肿瘤,对部分肾切除术反应最好。对 RCC 分子发病机制的深入了解可以扩大治疗选择和肿瘤预防策略。Sirtuin 1 (SIRT1) 是一种 NAD+依赖性去乙酰化酶,可调节多种生物活性物质,本研究旨在确定 SIRT1/AMP 激活的蛋白激酶 (AMPK) 信号通路在 RCC 进展中的作用。采用组织微阵列免疫组织化学法检测 100 例 RCC 患者的 SIRT1 表达。通过 RNA 干扰和质粒转染进行 SIRT1 敲低和过表达。采用 AMPK 抑制进行表型挽救实验,以验证 AMPK 是否为 SIRT1 的下游靶标。采用逆转录-定量 PCR 验证转染效率。采用 Transwell、MTT 和流式细胞术凋亡实验评估 RCC 细胞的迁移、侵袭、增殖和早期凋亡水平。采用 Western blot 和免疫荧光染色检测人 RCC 组织和细胞系 (786-O 和 ACHN) 中的 SIRT1 和 AMPK 蛋白表达。当前的结果与 The Cancer Genome Atlas 数据库的数据相结合,表明与相邻正常组织相比,RCC 组织中的 SIRT1 表达下调。此外,SIRT1 高表达与 RCC 患者的预后改善相关。SIRT1 过表达抑制 RCC 细胞系的增殖、迁移和侵袭并诱导凋亡,而抑制 SIRT1 表达则产生相反的效果。进一步的实验表明,SIRT1 可能通过上调下游 AMPK 的表达水平发挥抗癌作用,从而为 RCC 提供了一个潜在的治疗靶点。

https://cdn.ncbi.nlm.nih.gov/pmc/blobs/fac4/8082341/ee6a85efc2de/or-45-06-8060-g00.jpg

文献检索

告别复杂PubMed语法,用中文像聊天一样搜索,搜遍4000万医学文献。AI智能推荐,让科研检索更轻松。

立即免费搜索

文件翻译

保留排版,准确专业,支持PDF/Word/PPT等文件格式,支持 12+语言互译。

免费翻译文档

深度研究

AI帮你快速写综述,25分钟生成高质量综述,智能提取关键信息,辅助科研写作。

立即免费体验