Suppr超能文献

NRF2在黑色素瘤细胞中激活表皮生长因子受体(EGFR)信号通路。

NRF2 Enables EGFR Signaling in Melanoma Cells.

作者信息

Kreß Julia Katharina Charlotte, Jessen Christina, Marquardt André, Hufnagel Anita, Meierjohann Svenja

机构信息

Institute of Pathology, University of Würzburg, 97080 Würzburg, Germany.

Comprehensive Cancer Center Mainfranken, University of Würzburg, 97080 Würzburg, Germany.

出版信息

Int J Mol Sci. 2021 Apr 7;22(8):3803. doi: 10.3390/ijms22083803.

Abstract

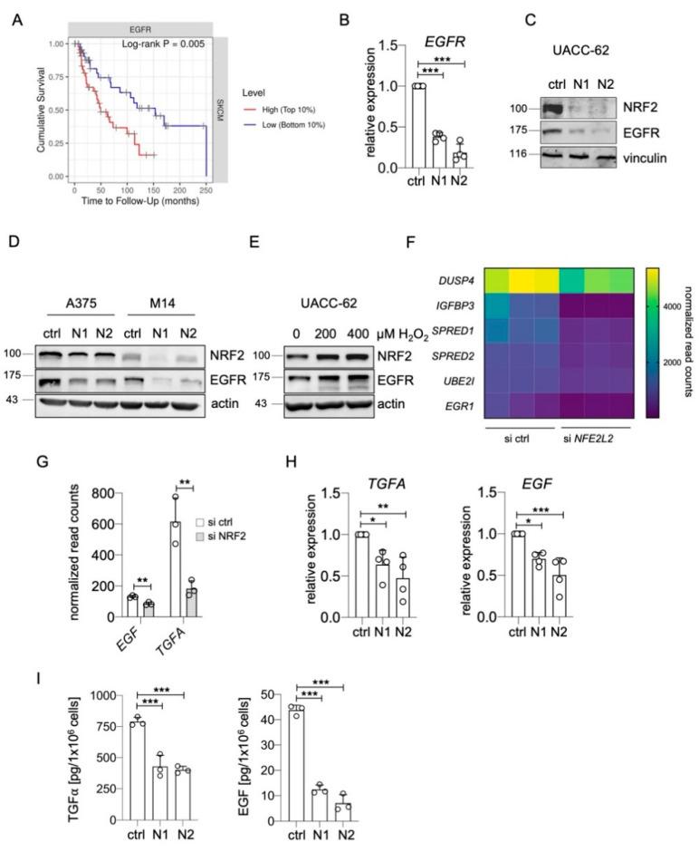
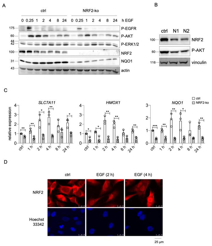
Receptor tyrosine kinases (RTK) are rarely mutated in cutaneous melanoma, but the expression and activation of several RTK family members are associated with a proinvasive phenotype and therapy resistance. Epidermal growth factor receptor (EGFR) is a member of the RTK family and is only expressed in a subgroup of melanomas with poor prognosis. The insight into regulators of EGFR expression and activation is important for the understanding of the development of this malignant melanoma phenotype. Here, we describe that the transcription factor NRF2, the master regulator of the oxidative and electrophilic stress response, mediates the expression and activation of EGFR in melanoma by elevating the levels of EGFR as well as its ligands EGF and TGFα. ChIP sequencing data show that NRF2 directly binds to the promoter of EGF, which contains a canonical antioxidant response element. Accordingly, EGF is induced by oxidative stress and is also increased in lung adenocarcinoma and head and neck carcinoma with mutationally activated NRF2. In contrast, regulation of and occurs by an indirect mechanism, which is enabled by the ability of NRF2 to block the activity of the melanocytic lineage factor MITF in melanoma. MITF effectively suppresses and expression and therefore serves as link between NRF2 and EGFR. As EGFR was previously described to stimulate NRF2 activity, the mutual activation of NRF2 and EGFR pathways was investigated. The presence of NRF2 was necessary for full EGFR pathway activation, as NRF2-knockout cells showed reduced AKT activation in response to EGF stimulation compared to controls. Conversely, EGF led to the nuclear localization and activation of NRF2, thereby demonstrating that NRF2 and EGFR are connected in a positive feedback loop in melanoma. In summary, our data show that the EGFR-positive melanoma phenotype is strongly supported by NRF2, thus revealing a novel maintenance mechanism for this clinically challenging melanoma subpopulation.

摘要

受体酪氨酸激酶(RTK)在皮肤黑色素瘤中很少发生突变,但几个RTK家族成员的表达和激活与促侵袭表型及治疗抗性相关。表皮生长因子受体(EGFR)是RTK家族的成员,仅在预后不良的黑色素瘤亚组中表达。深入了解EGFR表达和激活的调节因子对于理解这种恶性黑色素瘤表型的发展很重要。在这里,我们描述了转录因子NRF2,即氧化和亲电应激反应的主要调节因子,通过提高EGFR及其配体EGF和TGFα的水平,介导黑色素瘤中EGFR的表达和激活。染色质免疫沉淀测序数据表明,NRF2直接结合EGF的启动子,该启动子包含一个典型的抗氧化反应元件。因此,EGF由氧化应激诱导,并且在具有突变激活的NRF2的肺腺癌和头颈癌中也增加。相比之下,EGFR和TGFα的调节是通过间接机制发生的,这是由NRF2在黑色素瘤中阻断黑素细胞谱系因子MITF活性的能力实现的。MITF有效地抑制EGFR和TGFα的表达,因此充当NRF2和EGFR之间的联系。由于之前已描述EGFR可刺激NRF2活性,因此研究了NRF2和EGFR途径的相互激活。NRF2的存在对于EGFR途径的完全激活是必要的,因为与对照相比,NRF2基因敲除细胞在响应EGF刺激时显示出AKT激活减少。相反,EGF导致NRF2的核定位和激活,从而证明NRF2和EGFR在黑色素瘤中以正反馈环相连。总之,我们的数据表明,NRF2强烈支持EGFR阳性黑色素瘤表型,从而揭示了这种临床上具有挑战性的黑色素瘤亚群的一种新的维持机制。

https://cdn.ncbi.nlm.nih.gov/pmc/blobs/8224/8067606/300ce27eb06d/ijms-22-03803-g001.jpg

文献检索

告别复杂PubMed语法,用中文像聊天一样搜索,搜遍4000万医学文献。AI智能推荐,让科研检索更轻松。

立即免费搜索

文件翻译

保留排版,准确专业,支持PDF/Word/PPT等文件格式,支持 12+语言互译。

免费翻译文档

深度研究

AI帮你快速写综述,25分钟生成高质量综述,智能提取关键信息,辅助科研写作。

立即免费体验