• 文献检索
  • 文档翻译
  • 深度研究
  • 学术资讯
  • Suppr Zotero 插件Zotero 插件
  • 邀请有礼
  • 套餐&价格
  • 历史记录
应用&插件
Suppr Zotero 插件Zotero 插件浏览器插件Mac 客户端Windows 客户端微信小程序
定价
高级版会员购买积分包购买API积分包
服务
文献检索文档翻译深度研究API 文档MCP 服务
关于我们
关于 Suppr公司介绍联系我们用户协议隐私条款
关注我们

Suppr 超能文献

核心技术专利:CN118964589B侵权必究
粤ICP备2023148730 号-1Suppr @ 2026

文献检索

告别复杂PubMed语法,用中文像聊天一样搜索,搜遍4000万医学文献。AI智能推荐,让科研检索更轻松。

立即免费搜索

文件翻译

保留排版,准确专业,支持PDF/Word/PPT等文件格式,支持 12+语言互译。

免费翻译文档

深度研究

AI帮你快速写综述,25分钟生成高质量综述,智能提取关键信息,辅助科研写作。

立即免费体验

ITIH5 是一个 p53 反应基因,通过下调 KLF4 的转录活性抑制黑色素瘤细胞的生长和转移。

ITIH5, a p53-responsive gene, inhibits the growth and metastasis of melanoma cells by downregulating the transcriptional activity of KLF4.

机构信息

Department of Gynecology, Cancer Hospital of China Medical University, Liaoning Cancer Hospital & Institute, Shenyang, China.

Institute of Cancer Stem Cell & Department of Dermatology, The First Affiliated Hospital of Dalian Medical University, Dalian, 116044, China.

出版信息

Cell Death Dis. 2021 May 2;12(5):438. doi: 10.1038/s41419-021-03707-7.

DOI:10.1038/s41419-021-03707-7
PMID:33935281
原文链接:https://pmc.ncbi.nlm.nih.gov/articles/PMC8089095/
Abstract

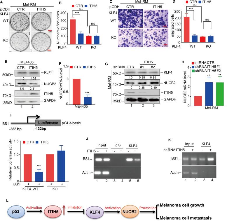
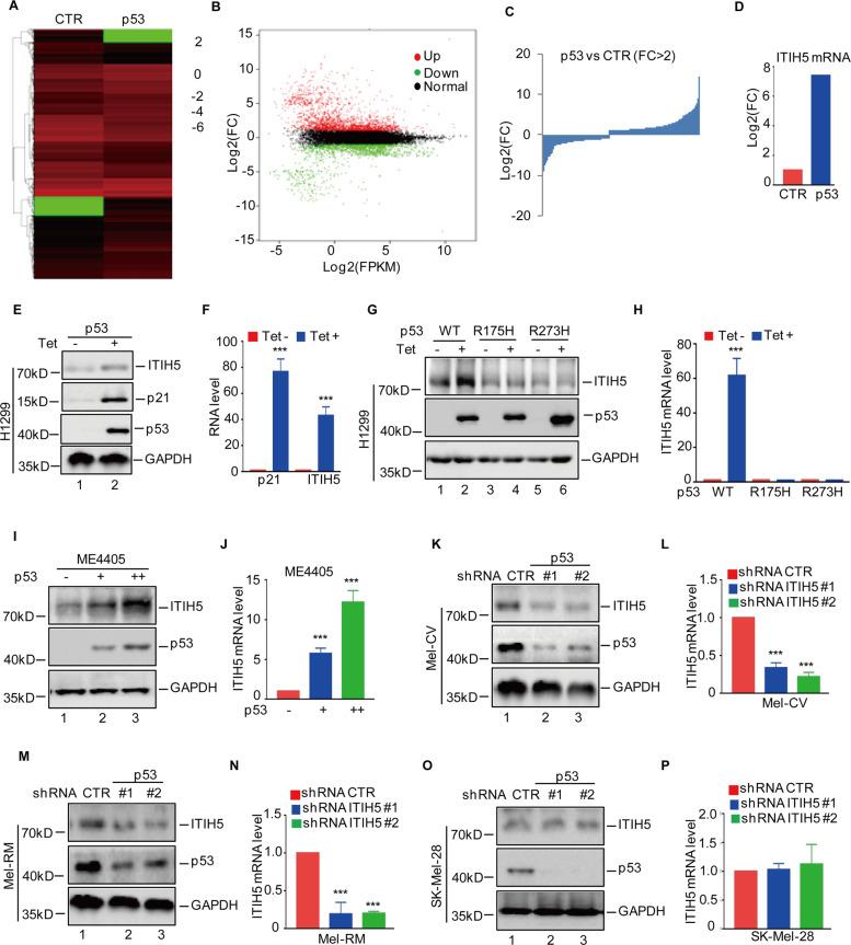
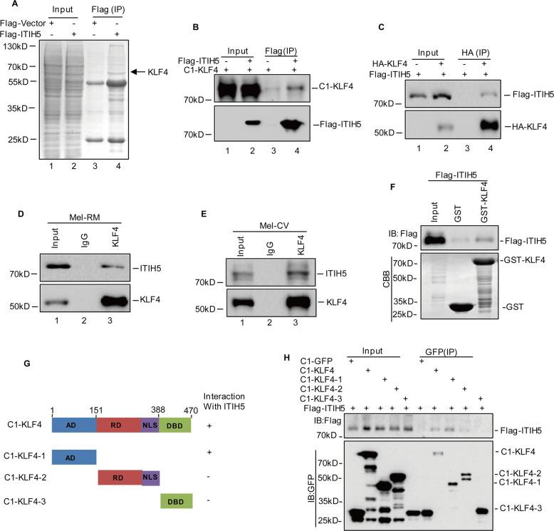
ITIH5, a member of the inter-α-trypsin inhibitory (ITI) gene family, acts as a putative tumour-suppressor gene in many cancers. However, its role and the regulatory mechanism in melanoma are still unclear. Here, we found that the expression of ITIH5 was decreased in melanoma tissues compared with normal skin tissues. Decreased expression of ITIH5 was correlated with clinicopathological features and predicted poor prognosis in patients with melanoma. Forced expression of ITIH5 significantly inhibited melanoma cell proliferation and metastasis in vitro and ex vivo while knockdown of ITIH5 expression enhanced the malignant behaviour of melanoma cells. In further mechanistic studies, we showed that p53 can directly bind to the promoter of ITIH5 and thus promotes transcription of ITIH5 in melanoma cells. Additionally, we found that ITIH5 interacted with Krüppel-like factor 4 (KLF4) and inhibited its transcriptional activity. Collectively, our data not only identified a tumour-suppressive role of ITIH5 in melanoma but also revealed that upregulation of ITIH5 by p53 suppressed melanoma cell growth and migration likely by downmodulating the transcriptional activity of KLF4.

摘要

ITIH5 是 inter-α-trypsin 抑制剂(ITI)基因家族的成员,在许多癌症中作为一种潜在的肿瘤抑制基因发挥作用。然而,其在黑色素瘤中的作用和调控机制尚不清楚。在这里,我们发现 ITIH5 的表达在黑色素瘤组织中低于正常皮肤组织。ITIH5 表达的降低与黑色素瘤患者的临床病理特征相关,并预测其预后不良。体外和体内实验结果表明,强制表达 ITIH5 显著抑制黑色素瘤细胞的增殖和转移,而敲低 ITIH5 表达则增强了黑色素瘤细胞的恶性行为。在进一步的机制研究中,我们表明 p53 可以直接与 ITIH5 的启动子结合,从而促进黑色素瘤细胞中 ITIH5 的转录。此外,我们发现 ITIH5 与 Krüppel 样因子 4(KLF4)相互作用并抑制其转录活性。总之,我们的数据不仅鉴定了 ITIH5 在黑色素瘤中的肿瘤抑制作用,还表明 p53 通过下调 KLF4 的转录活性而上调 ITIH5,从而抑制黑色素瘤细胞的生长和迁移。

https://cdn.ncbi.nlm.nih.gov/pmc/blobs/c3bc/8089095/e16f8fd396aa/41419_2021_3707_Fig8_HTML.jpg
https://cdn.ncbi.nlm.nih.gov/pmc/blobs/c3bc/8089095/6844dbead0a9/41419_2021_3707_Fig1_HTML.jpg
https://cdn.ncbi.nlm.nih.gov/pmc/blobs/c3bc/8089095/a44606f8b767/41419_2021_3707_Fig2_HTML.jpg
https://cdn.ncbi.nlm.nih.gov/pmc/blobs/c3bc/8089095/04acd36097c6/41419_2021_3707_Fig3_HTML.jpg
https://cdn.ncbi.nlm.nih.gov/pmc/blobs/c3bc/8089095/af97e46df630/41419_2021_3707_Fig4_HTML.jpg
https://cdn.ncbi.nlm.nih.gov/pmc/blobs/c3bc/8089095/cec0692ecb06/41419_2021_3707_Fig5_HTML.jpg
https://cdn.ncbi.nlm.nih.gov/pmc/blobs/c3bc/8089095/0443288d90ad/41419_2021_3707_Fig6_HTML.jpg
https://cdn.ncbi.nlm.nih.gov/pmc/blobs/c3bc/8089095/ef9492c3a960/41419_2021_3707_Fig7_HTML.jpg
https://cdn.ncbi.nlm.nih.gov/pmc/blobs/c3bc/8089095/e16f8fd396aa/41419_2021_3707_Fig8_HTML.jpg
https://cdn.ncbi.nlm.nih.gov/pmc/blobs/c3bc/8089095/6844dbead0a9/41419_2021_3707_Fig1_HTML.jpg
https://cdn.ncbi.nlm.nih.gov/pmc/blobs/c3bc/8089095/a44606f8b767/41419_2021_3707_Fig2_HTML.jpg
https://cdn.ncbi.nlm.nih.gov/pmc/blobs/c3bc/8089095/04acd36097c6/41419_2021_3707_Fig3_HTML.jpg
https://cdn.ncbi.nlm.nih.gov/pmc/blobs/c3bc/8089095/af97e46df630/41419_2021_3707_Fig4_HTML.jpg
https://cdn.ncbi.nlm.nih.gov/pmc/blobs/c3bc/8089095/cec0692ecb06/41419_2021_3707_Fig5_HTML.jpg
https://cdn.ncbi.nlm.nih.gov/pmc/blobs/c3bc/8089095/0443288d90ad/41419_2021_3707_Fig6_HTML.jpg
https://cdn.ncbi.nlm.nih.gov/pmc/blobs/c3bc/8089095/ef9492c3a960/41419_2021_3707_Fig7_HTML.jpg
https://cdn.ncbi.nlm.nih.gov/pmc/blobs/c3bc/8089095/e16f8fd396aa/41419_2021_3707_Fig8_HTML.jpg

相似文献

1
ITIH5, a p53-responsive gene, inhibits the growth and metastasis of melanoma cells by downregulating the transcriptional activity of KLF4.ITIH5 是一个 p53 反应基因,通过下调 KLF4 的转录活性抑制黑色素瘤细胞的生长和转移。
Cell Death Dis. 2021 May 2;12(5):438. doi: 10.1038/s41419-021-03707-7.
2
ITIH5, as a predictor of prognosis and immunotherapy response for P53-like bladder cancer, is related to cell proliferation and invasion.ITIH5 作为 P53 样膀胱癌的预后和免疫治疗反应的预测因子,与细胞增殖和侵袭有关。
Mol Omics. 2023 Oct 30;19(9):714-725. doi: 10.1039/d2mo00322h.
3
Regulation of the adaptation to ER stress by KLF4 facilitates melanoma cell metastasis via upregulating NUCB2 expression.KLF4 通过上调 NUCB2 的表达来调节 ER 应激适应,从而促进黑色素瘤细胞转移。
J Exp Clin Cancer Res. 2018 Jul 28;37(1):176. doi: 10.1186/s13046-018-0842-z.
4
The extracellular matrix protein ITIH5 is a novel prognostic marker in invasive node-negative breast cancer and its aberrant expression is caused by promoter hypermethylation.细胞外基质蛋白ITIH5是浸润性淋巴结阴性乳腺癌中的一种新型预后标志物,其异常表达由启动子高甲基化引起。
Oncogene. 2008 Jan 31;27(6):865-76. doi: 10.1038/sj.onc.1210669. Epub 2007 Jul 23.
5
Genome-wide in vivo RNAi screen identifies ITIH5 as a metastasis suppressor in pancreatic cancer.全基因组体内RNA干扰筛选确定ITIH5为胰腺癌转移抑制因子。
Clin Exp Metastasis. 2017 Apr;34(3-4):229-239. doi: 10.1007/s10585-017-9840-3. Epub 2017 Mar 13.
6
ITIH5 mediates epigenetic reprogramming of breast cancer cells.ITIH5介导乳腺癌细胞的表观遗传重编程。
Mol Cancer. 2017 Feb 23;16(1):44. doi: 10.1186/s12943-017-0610-2.
7
Suppression of pancreatic cancer liver metastasis by secretion-deficient ITIH5.分泌缺陷型 ITIH5 抑制胰腺癌肝转移
Br J Cancer. 2021 Jan;124(1):166-175. doi: 10.1038/s41416-020-01093-z. Epub 2020 Oct 7.
8
Gene expression analysis combined with functional genomics approach identifies ITIH5 as tumor suppressor gene in cervical carcinogenesis.基因表达分析与功能基因组学方法相结合,确定ITIH5为宫颈癌发生过程中的肿瘤抑制基因。
Mol Carcinog. 2017 Jun;56(6):1578-1589. doi: 10.1002/mc.22613. Epub 2017 Mar 6.
9
Inter-α-trypsin inhibitor heavy chain 5 (ITIH5) is overexpressed in inflammatory skin diseases and affects epidermal morphology in constitutive knockout mice and murine 3D skin models.间α胰蛋白酶抑制剂重链5(ITIH5)在炎症性皮肤病中过表达,并影响组成型基因敲除小鼠和小鼠三维皮肤模型中的表皮形态。
Exp Dermatol. 2015 Sep;24(9):663-8. doi: 10.1111/exd.12704. Epub 2015 Apr 17.
10
Krüppel-Like Factor 4 Inhibits Pancreatic Cancer Epithelial-to-Mesenchymal Transition and Metastasis by Down-Regulating Caveolin-1 Expression.Krüppel样因子4通过下调小窝蛋白-1的表达抑制胰腺癌上皮-间质转化和转移。
Cell Physiol Biochem. 2018;46(1):238-252. doi: 10.1159/000488426. Epub 2018 Mar 21.

引用本文的文献

1
Transforming Properties of E6/E7 Oncogenes from Beta-2 HPV80 in Primary Human Fibroblasts.β-2型人乳头瘤病毒80型E6/E7癌基因在原代人成纤维细胞中的转化特性
Int J Mol Sci. 2025 Jun 2;26(11):5347. doi: 10.3390/ijms26115347.
2
Growth resilience to weather variation in commercial free-ranging chickens in Ethiopia.埃塞俄比亚商业放养家禽对气候变化的生长恢复力
BMC Genomics. 2025 Apr 14;26(1):371. doi: 10.1186/s12864-025-11561-6.
3
Hyaluronan network remodeling by ZEB1 and ITIH2 enhances the motility and invasiveness of cancer cells.

本文引用的文献

1
Suppression of pancreatic cancer liver metastasis by secretion-deficient ITIH5.分泌缺陷型 ITIH5 抑制胰腺癌肝转移
Br J Cancer. 2021 Jan;124(1):166-175. doi: 10.1038/s41416-020-01093-z. Epub 2020 Oct 7.
2
Inter-α-Trypsin Inhibitor Heavy Chain 5 (ITIH5) Is a Natural Stabilizer of Hyaluronan That Modulates Biological Processes in the Skin.α-胰蛋白酶抑制剂重链 5(ITIH5)是透明质酸的天然稳定剂,可调节皮肤中的生物学过程。
Skin Pharmacol Physiol. 2020;33(4):198-206. doi: 10.1159/000509371. Epub 2020 Aug 14.
3
Extracellular matrix proteins in metastases to the liver - Composition, function and potential applications.
ZEB1和ITIH2对透明质酸网络的重塑增强了癌细胞的运动性和侵袭性。
J Clin Invest. 2025 Apr 3;135(11). doi: 10.1172/JCI180570. eCollection 2025 Jun 2.
4
KLF4: a multifunctional nexus connecting tumor progression and immune regulation.KLF4:连接肿瘤进展与免疫调节的多功能枢纽
Front Immunol. 2025 Feb 6;16:1514780. doi: 10.3389/fimmu.2025.1514780. eCollection 2025.
5
ITIH5-mediated fibroblast/macrophage crosstalk exacerbates cardiac remodelling after myocardial infarction.ITIH5介导的成纤维细胞/巨噬细胞串扰加剧心肌梗死后的心脏重塑。
J Transl Med. 2025 Feb 24;23(1):224. doi: 10.1186/s12967-025-06244-5.
6
High Expression of the Tumor Suppressor Protein ITIH5 in Cholangiocarcinomas Correlates with a Favorable Prognosis.肿瘤抑制蛋白ITIH5在胆管癌中的高表达与良好预后相关。
Cancers (Basel). 2024 Oct 29;16(21):3647. doi: 10.3390/cancers16213647.
7
Comparison of chromatin accessibility remodeling of granulosa cells in patients with endometrioma or pelvic/tubal infertility.子宫内膜异位症或盆腔/输卵管性不孕患者颗粒细胞染色质可及性重塑的比较
J Assist Reprod Genet. 2025 Feb;42(2):599-609. doi: 10.1007/s10815-024-03302-7. Epub 2024 Nov 1.
8
Using rare genetic mutations to revisit structural brain asymmetry.利用罕见的基因突变重新探讨结构性大脑不对称。
Nat Commun. 2024 Mar 26;15(1):2639. doi: 10.1038/s41467-024-46784-w.
9
Serum ITIH5 as a novel diagnostic biomarker in cholangiocarcinoma.血清 ITIH5 作为胆管癌的一种新型诊断生物标志物。
Cancer Sci. 2024 May;115(5):1665-1679. doi: 10.1111/cas.16143. Epub 2024 Mar 12.
10
ITIH5 as a multifaceted player in pancreatic cancer suppression, impairing tyrosine kinase signaling, cell adhesion and migration.ITIH5 作为胰腺癌抑制的多面手,可损害酪氨酸激酶信号、细胞黏附和迁移。
Mol Oncol. 2024 Jun;18(6):1486-1509. doi: 10.1002/1878-0261.13609. Epub 2024 Feb 20.
转移到肝脏的细胞外基质蛋白 - 组成、功能和潜在应用。
Semin Cancer Biol. 2021 Jun;71:134-142. doi: 10.1016/j.semcancer.2020.06.004. Epub 2020 Jun 8.
4
Paradoxical Role for Wild-Type p53 in Driving Therapy Resistance in Melanoma.野生型p53在驱动黑色素瘤治疗耐药性中的矛盾作用。
Mol Cell. 2020 Feb 6;77(3):681. doi: 10.1016/j.molcel.2020.01.005.
5
The deubiquitinase USP10 regulates KLF4 stability and suppresses lung tumorigenesis.去泛素化酶 USP10 调节 KLF4 的稳定性并抑制肺肿瘤发生。
Cell Death Differ. 2020 Jun;27(6):1747-1764. doi: 10.1038/s41418-019-0458-7. Epub 2019 Nov 20.
6
TRAF7 enhances ubiquitin-degradation of KLF4 to promote hepatocellular carcinoma progression.TRAF7 通过增强 KLF4 的泛素化降解促进肝癌进展。
Cancer Lett. 2020 Jan 28;469:380-389. doi: 10.1016/j.canlet.2019.11.012. Epub 2019 Nov 12.
7
Krϋppel-like factors (KLFs) in renal physiology and disease.肾脏生理学和疾病中的 Krϋppel 样因子 (KLFs)。
EBioMedicine. 2019 Feb;40:743-750. doi: 10.1016/j.ebiom.2019.01.021. Epub 2019 Jan 17.
8
Remodeling of the Collagen Matrix in Aging Skin Promotes Melanoma Metastasis and Affects Immune Cell Motility.衰老皮肤中胶原基质的重塑促进黑色素瘤转移并影响免疫细胞迁移。
Cancer Discov. 2019 Jan;9(1):64-81. doi: 10.1158/2159-8290.CD-18-0193. Epub 2018 Oct 2.
9
Global cancer statistics 2018: GLOBOCAN estimates of incidence and mortality worldwide for 36 cancers in 185 countries.全球癌症统计数据 2018:GLOBOCAN 对全球 185 个国家/地区 36 种癌症的发病率和死亡率的估计。
CA Cancer J Clin. 2018 Nov;68(6):394-424. doi: 10.3322/caac.21492. Epub 2018 Sep 12.
10
Regulation of the adaptation to ER stress by KLF4 facilitates melanoma cell metastasis via upregulating NUCB2 expression.KLF4 通过上调 NUCB2 的表达来调节 ER 应激适应,从而促进黑色素瘤细胞转移。
J Exp Clin Cancer Res. 2018 Jul 28;37(1):176. doi: 10.1186/s13046-018-0842-z.