Department of Endocrine and Breast Surgery, The First Affiliated Hospital of Chongqing Medical University, Chongqing, China.
Key Laboratory of Molecular Oncology and Epigenetics, The First Affiliated Hospital of Chongqing Medical University, Chongqing, China.
Front Immunol. 2021 Apr 14;12:657950. doi: 10.3389/fimmu.2021.657950. eCollection 2021.
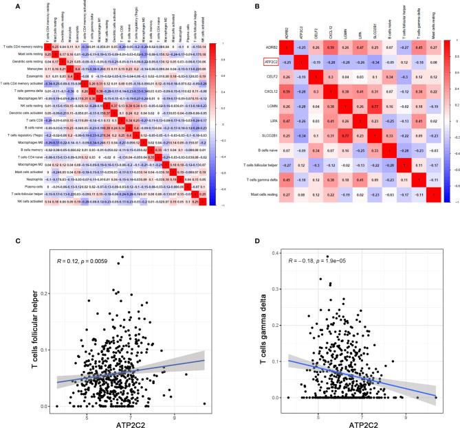
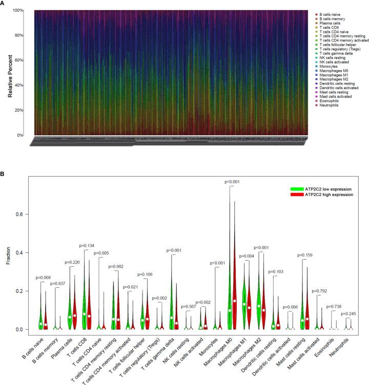
Tumor microenvironment (TME) is vital for the occurrence and development of breast cancer (BRCA). However, it remains challenging to understand the dynamic modulation of the stromal and immune components comprehensively in TME. Herein, we used ESTIMATE and CIBERSORT algorithm to estimate the number of stromal and immune components and the abundance of tumor-infiltrating immune cells (TICs) in 582 BRCA cases from gene expression omnibus (GEO) database. We employed three regression models including univariable Cox proportion, LASSO regression model and multivariate Cox regression, and identified 7 immune-specific genes related to BRCA survival. Of 7 genes, ATPase Secretory Pathway Ca Transporting 2 (ATP2C2) attracts our attention for significantly predicting prognosis of BRCA patients. Further analysis indicated that ATP2C2 expression was closely related to the clinicopathological features (age, T- and N-staging) and negatively correlated with patients' survival in BRCA. Gene Set Enrichment Analysis (GSEA) was performed to reveal pathway enrichment between ATP2C2 and ATP2C2 groups. The low ATP2C2 expression groups' genes were mainly enriched for immune-related activities, while those in the ATP2C2 high-expression group were largely enriched in metabolic-related pathways. Notably, Pearson's correlation analysis identified that ATP2C2 expression was positively correlated with T follicular helper (Tfh) cells, and negatively correlated with gamma delta (γδ) T cell, suggesting that ATP2C2 might be accountable for the maintenance of immune-dominant status for TME. To sum up, this study comprehensively analyzed the TME and shed light on prognostic immune-related biomarkers for BRCA. In particular, ATP2C2 might be helpful for predicting the prognosis of BRCA patients, which provided an extra insight for BRCA treatment.
肿瘤微环境(TME)对乳腺癌(BRCA)的发生和发展至关重要。然而,全面了解 TME 中基质和免疫成分的动态调节仍然具有挑战性。在这里,我们使用 ESTIMATE 和 CIBERSORT 算法来估计 582 例 BRCA 病例的基因表达综合数据库(GEO)中基质和免疫成分的数量以及肿瘤浸润免疫细胞(TIC)的丰度。我们采用了三种回归模型,包括单变量 Cox 比例、LASSO 回归模型和多变量 Cox 回归,并确定了 7 个与 BRCA 生存相关的免疫特异性基因。在这 7 个基因中,ATP 酶分泌途径 Ca 转运 2(ATP2C2)引起了我们的注意,因为它可以显著预测 BRCA 患者的预后。进一步的分析表明,ATP2C2 的表达与 BRCA 患者的临床病理特征(年龄、T 和 N 分期)密切相关,并与患者的生存呈负相关。基因集富集分析(GSEA)用于揭示 ATP2C2 和 ATP2C2 组之间的途径富集。低 ATP2C2 表达组的基因主要富集于免疫相关活性,而高 ATP2C2 表达组的基因主要富集于代谢相关途径。值得注意的是,Pearson 相关性分析表明,ATP2C2 的表达与滤泡辅助 T 细胞(Tfh)呈正相关,与 γδ T 细胞呈负相关,提示 ATP2C2 可能负责维持 TME 的免疫主导状态。总之,本研究全面分析了 TME,并为 BRCA 的预后免疫相关生物标志物提供了新的见解。特别是,ATP2C2 可能有助于预测 BRCA 患者的预后,为 BRCA 的治疗提供了新的思路。