Suppr超能文献

羟基红花黄色素 A 抑制胶质瘤细胞的作用与 MYC/NBS1 介导的 DNA 损伤反应有关。

MYC/NBS1-Mediated DNA Damage Response is Involved in the Inhibitory Effect of Hydroxysafflor Yellow A on Glioma Cells.

机构信息

Department of Neurosurgery, Henan Provincial People's Hospital, Central China Fuwai Hospital, Central China Fuwai Hospital of Zhengzhou University, Zhengzhou, People's Republic of China.

Department of Neurosurgery, The Second Affiliated Hospital of Air Force Military Medical University, Xi'an City, People's Republic of China.

出版信息

Drug Des Devel Ther. 2021 Apr 28;15:1749-1763. doi: 10.2147/DDDT.S288841. eCollection 2021.

Abstract

BACKGROUND

The role of Hydroxysafflor Yellow A (HSYA) in glioma is less studied, this research determined the effect of HSYA on glioma cells.

METHODS

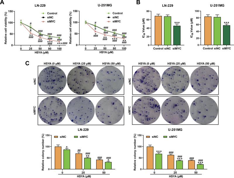
The expressions of MYC and NBS1 in glioma tissues were detected by bioinformatics analysis and verified by RT-qPCR. The target relationship between MYC and NBS1 was predicted by bioinformatics. After treating the cells with HSYA, silenced MYC, or overexpressed NBS1, the viability, apoptosis, proliferation, invasion, migration, and DNA damage of the glioma cells were detected by MTT, flow cytometry, colony formation, transwell, wound healing, and γH2AX immunofluorescence assays, respectively. IC of HSYA in glioma cells was analyzed by Probit regression analysis. The expressions of MYC, NBS1, factors related to migration, invasion, apoptosis, and DNA damage of the glioma cells were determined by Western blot or RT-qPCR.

RESULTS

MYC and NBS1 were high-expressed in glioma, and NBS1 was targeted by MYC. HSYA and siRNA targeting MYC inhibited the cell viability, proliferation, invasion, migration, and induced the cell apoptosis of glioma cells. HSYA upregulated the expressions of MYC, γH2AX, E-Cadherin, Bax, and Cleaved-PARP1, stimulated the activation of NBS1, MRE11, RAD50, and ATM, and downregulated the expressions of N-Cadherin and Bcl2 in glioma cells. SiMYC decreased the IC of HSYA in the glioma cells, enhanced the sensitivity of glioma cells to HSYA, and inhibited the activation of NBS1 and ATM. NBS1 overexpression reversed the effect of siRNA targeting MYC on glioma cells.

CONCLUSION

MYC silencing inhibited the DNA damage response via regulation of NBS1, leading to DNA repair deficiency, and subsequently enhanced the sensitivity of glioma cells to HSYA.

摘要

背景

羟基红花黄色素 A(HSYA)在神经胶质瘤中的作用研究较少,本研究旨在探讨 HSYA 对神经胶质瘤细胞的影响。

方法

通过生物信息学分析检测神经胶质瘤组织中 MYC 和 NBS1 的表达,并通过 RT-qPCR 进行验证。利用生物信息学预测 MYC 和 NBS1 之间的靶向关系。用 HSYA 处理细胞后,用 siRNA 沉默 MYC 或过表达 NBS1,分别用 MTT、流式细胞术、集落形成、Transwell、划痕愈合和 γH2AX 免疫荧光检测神经胶质瘤细胞的活力、凋亡、增殖、侵袭、迁移和 DNA 损伤。用概率单位回归分析分析 HSYA 在神经胶质瘤细胞中的 IC。用 Western blot 或 RT-qPCR 检测神经胶质瘤细胞中 MYC、NBS1、迁移、侵袭、凋亡和 DNA 损伤相关因子的表达。

结果

MYC 和 NBS1 在神经胶质瘤中高表达,且 NBS1 是 MYC 的靶标。HSYA 和针对 MYC 的 siRNA 抑制神经胶质瘤细胞的活力、增殖、侵袭和迁移,并诱导细胞凋亡。HSYA 上调 MYC、γH2AX、E-Cadherin、Bax 和 Cleaved-PARP1 的表达,激活 NBS1、MRE11、RAD50 和 ATM,下调 N-Cadherin 和 Bcl2 的表达。siMYC 降低了神经胶质瘤细胞中 HSYA 的 IC,增强了神经胶质瘤细胞对 HSYA 的敏感性,并抑制了 NBS1 和 ATM 的激活。NBS1 过表达逆转了针对 MYC 的 siRNA 对神经胶质瘤细胞的作用。

结论

沉默 MYC 通过调节 NBS1 抑制 DNA 损伤反应,导致 DNA 修复缺陷,进而增强神经胶质瘤细胞对 HSYA 的敏感性。

https://cdn.ncbi.nlm.nih.gov/pmc/blobs/b97b/8089107/9610f79a5730/DDDT-15-1749-g0001.jpg

文献检索

告别复杂PubMed语法,用中文像聊天一样搜索,搜遍4000万医学文献。AI智能推荐,让科研检索更轻松。

立即免费搜索

文件翻译

保留排版,准确专业,支持PDF/Word/PPT等文件格式,支持 12+语言互译。

免费翻译文档

深度研究

AI帮你快速写综述,25分钟生成高质量综述,智能提取关键信息,辅助科研写作。

立即免费体验