Sun Linzi, Amraei Razie, Rahimi Nader
Department of Pathology, School of Medicine, Boston University Medical Campus, 670 Albany Street, Boston, MA, 02118, USA.
J Biomed Sci. 2021 May 7;28(1):35. doi: 10.1186/s12929-021-00731-9.
The cell adhesion molecule IGPR-1 regulates various critical cellular processes including, cell-cell adhesion, mechanosensing and autophagy and plays important roles in angiogenesis and tumor growth; however, the molecular mechanism governing the cell surface levels of IGPR-1 remains unknown.
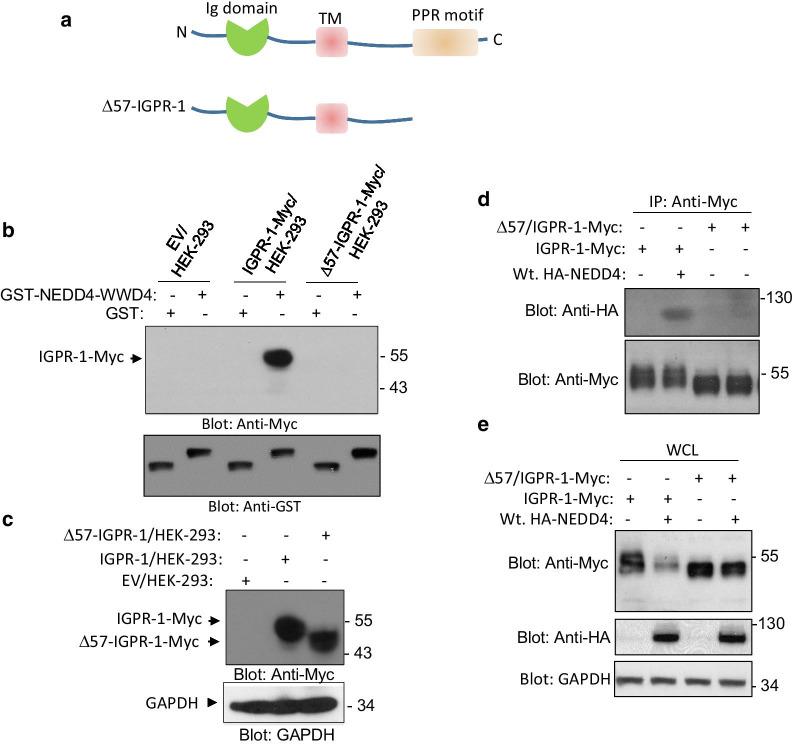
In the present study, we used an in vitro ubiquitination assay and identified ubiquitin E3 ligase NEDD4 and the ubiquitin conjugating enzyme UbcH6 involved in the ubiquitination of IGPR-1. In vitro GST-pulldown and in vivo co-immunoprecipitation assays demonstrated that NEDD4 binds to IGPR-1. Over-expression of wild-type NEDD4 downregulated IGPR-1 and deletion of WW domains (1-4) of NEDD4 revoked its effects on IGPR-1. Knockdown of NEDD4 increased IGPR-1 levels in A375 melanoma cells. Deletion of 57 amino acids encompassing the polyproline rich (PPR) motifs on the C-terminus of IGPR-1 nullified its binding with NEDD4. Furthermore, we demonstrate that NEDD4 promotes K48- and K63-dependent polyubiquitination of IGPR-1. The NEDD4-mediated polyubiquitination of IGPR-1 stimulates lysosomal-dependent degradation of IGPR-1 as the treatment of cells with the lysosomal inhibitors, bafilomycine or ammonium chloride increased IGPR-1 levels ectopically expressed in HEK-293 cells and in multiple endogenously IGPR-1 expressing human skin melanoma cell lines.
NEDD4 ubiquitin E3 ligase binds to and mediates polyubiquitination of IGPR-1 leading to its lysosomal-dependent degradation. NEDD4 is a key regulator of IGPR-1 expression with implication in the therapeutic targeting of IGPR-1 in human cancers.
细胞粘附分子IGPR-1调节多种关键的细胞过程,包括细胞间粘附、机械传感和自噬,并在血管生成和肿瘤生长中发挥重要作用;然而,控制IGPR-1细胞表面水平的分子机制仍不清楚。
在本研究中,我们使用体外泛素化分析,鉴定出参与IGPR-1泛素化的泛素E3连接酶NEDD4和泛素结合酶UbcH6。体外GST下拉实验和体内共免疫沉淀实验表明NEDD4与IGPR-1结合。野生型NEDD4的过表达下调了IGPR-1,NEDD4的WW结构域(1-4)缺失消除了其对IGPR-1的影响。敲低NEDD4可增加A375黑色素瘤细胞中IGPR-1的水平。缺失IGPR-1 C末端富含多脯氨酸(PPR)基序的57个氨基酸消除了其与NEDD4的结合。此外,我们证明NEDD4促进IGPR-1的K48和K63依赖性多聚泛素化。NEDD4介导的IGPR-1多聚泛素化刺激了IGPR-1的溶酶体依赖性降解,因为用溶酶体抑制剂巴弗洛霉素或氯化铵处理细胞可增加在HEK-293细胞中异位表达的以及在多种内源性表达IGPR-1的人皮肤黑色素瘤细胞系中的IGPR-1水平。
NEDD4泛素E3连接酶与IGPR-1结合并介导其多聚泛素化,导致其溶酶体依赖性降解。NEDD4是IGPR-1表达的关键调节因子,对人类癌症中IGPR-治疗靶点具有重要意义。