Department of Radiation Oncology, Sun Yat-Sen University Cancer Center, State Key Laboratory of Oncology in South China; Collaborative Innovation Center for Cancer Medicine, Guangzhou, 510060, China.
Department of Colorectal Surgery, Sun Yat-Sen University Cancer Center, State Key Laboratory of Oncology in South China; Collaborative Innovation Center for Cancer Medicine, Guangzhou, 510060, China.
Cell Death Dis. 2021 May 8;12(5):463. doi: 10.1038/s41419-021-03734-4.
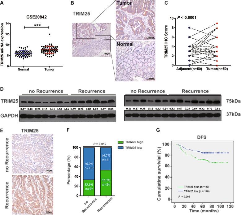
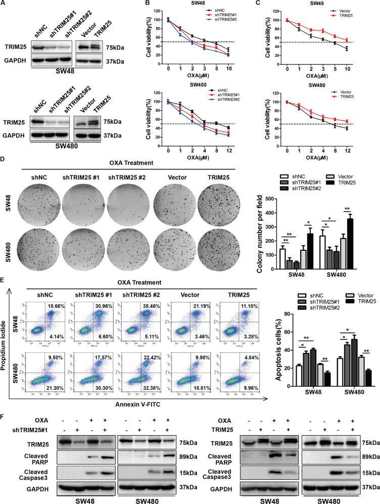
Resistance to chemotherapy remains the major cause of treatment failure in patients with colorectal cancer (CRC). Here, we identified TRIM25 as an epigenetic regulator of oxaliplatin (OXA) resistance in CRC. The level of TRIM25 in OXA-resistant patients who experienced recurrence during the follow-up period was significantly higher than in those who had no recurrence. Patients with high expression of TRIM25 had a significantly higher recurrence rate and worse disease-free survival than those with low TRIM25 expression. Downregulation of TRIM25 dramatically inhibited, while overexpression of TRIM25 increased, CRC cell survival after OXA treatment. In addition, TRIM25 promoted the stem cell properties of CRC cells both in vitro and in vivo. Importantly, we demonstrated that TRIM25 inhibited the binding of E3 ubiquitin ligase TRAF6 to EZH2, thus stabilizing and upregulating EZH2, and promoting OXA resistance. Our study contributes to a better understanding of OXA resistance and indicates that inhibitors against TRIM25 might be an excellent strategy for CRC management in clinical practice.
化疗耐药仍然是结直肠癌(CRC)患者治疗失败的主要原因。在这里,我们鉴定出 TRIM25 是 CRC 奥沙利铂(OXA)耐药的表观遗传调节剂。在随访期间经历复发的 OXA 耐药患者中,TRIM25 的水平明显高于无复发的患者。TRIM25 高表达的患者复发率明显更高,无病生存期更差,而 TRIM25 低表达的患者则更低。下调 TRIM25 可显著抑制 OXA 处理后 CRC 细胞的存活,而过表达 TRIM25 则增加 CRC 细胞的存活。此外,TRIM25 还可在体外和体内促进 CRC 细胞的干细胞特性。重要的是,我们证明 TRIM25 抑制了 E3 泛素连接酶 TRAF6 与 EZH2 的结合,从而稳定和上调 EZH2,促进 OXA 耐药。我们的研究有助于更好地理解 OXA 耐药性,并表明针对 TRIM25 的抑制剂可能是临床实践中 CRC 管理的一种极好策略。