Suppr超能文献

结直肠癌化疗反应预后模型的建立及TNFAIP2作为靶点的鉴定。

Development of a prognostic model for chemotherapy response and identification of TNFAIP2 as a target in colorectal cancer.

作者信息

Zhou Cheng, Xu Chuan-Hai, Xu Min, Huang Xin-Kun, Zhu Bin

机构信息

Department of General Surgery, Yancheng First Hospital, Affiliated Hospital of Nanjing University Medical School, Yancheng, China.

Department of Central Laboratory, Yancheng First Hospital, Affiliated Hospital of Nanjing University Medical School, Yancheng, China.

出版信息

Sci Rep. 2025 Jun 5;15(1):19858. doi: 10.1038/s41598-025-05556-2.

Abstract

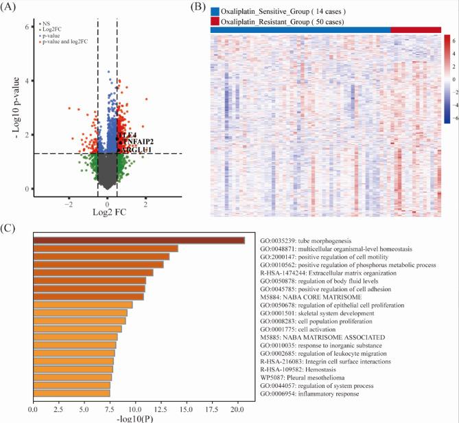
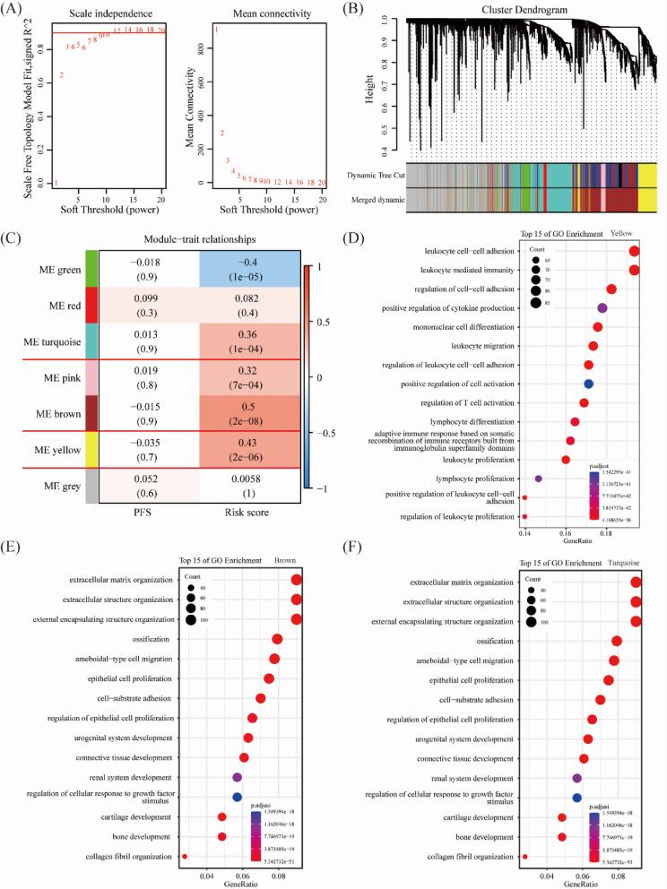
Oxaliplatin, a key chemotherapeutic agent, often induces resistance in colorectal cancer (CRC) treatment, highlighting the urgent need for reliable biomarkers to predict treatment efficacy. In this study, we aimed to identify key genes associated with oxaliplatin resistance in CRC and to evaluate their potential as prognostic biomarkers. Using CRC patient data from the TCGA dataset, we categorized patients into oxaliplatin-resistant and -sensitive groups and conducted differential expression analysis. Key feature genes were identified through univariate Cox analysis, LASSO regression, and stepwise multivariate Cox regression. The predictive value of the identified markers was validated using logistic regression, weighted gene co-expression network analysis (WGCNA), and external validation in GEO cohorts. The tumor microenvironment (TME) was assessed using the MCP-counter algorithm, and CRC cell experiments were performed to evaluate changes in drug sensitivity following oxaliplatin exposure. Based on TCGA CRC data, we constructed a prognostic index derived from a three-gene signature associated with oxaliplatin resistance. This index was significantly correlated with progression-free survival (PFS) in oxaliplatin-resistant CRC patients and showed robust prognostic performance, with AUCs of 0.848 and 0.861 in gastric cancer and pancreatic adenocarcinoma cohorts, respectively. Notably, TNFAIP2 knockout significantly reduced clonogenic ability in CRC cells following oxaliplatin treatment. Our results identify TLE4, TNFAIP2, and ARGLU1 as key contributors to oxaliplatin resistance in CRC. The oxaliplatin resistance-related gene signature (ORGSig) serves as a promising tool for predicting treatment response and prognosis in CRC patients receiving oxaliplatin-based chemotherapy. This signature also offers potential for guiding personalized therapy and overcoming drug resistance in clinical practice.

摘要

奥沙利铂是一种关键的化疗药物,在结直肠癌(CRC)治疗中常引发耐药性,这凸显了对可靠生物标志物以预测治疗效果的迫切需求。在本研究中,我们旨在识别与CRC中奥沙利铂耐药相关的关键基因,并评估它们作为预后生物标志物的潜力。利用来自TCGA数据集的CRC患者数据,我们将患者分为奥沙利铂耐药组和敏感组,并进行差异表达分析。通过单变量Cox分析、LASSO回归和逐步多变量Cox回归识别关键特征基因。使用逻辑回归、加权基因共表达网络分析(WGCNA)以及在GEO队列中的外部验证来验证所识别标志物的预测价值。使用MCP-counter算法评估肿瘤微环境(TME),并进行CRC细胞实验以评估奥沙利铂暴露后药物敏感性的变化。基于TCGA CRC数据,我们构建了一个由与奥沙利铂耐药相关的三基因特征衍生而来的预后指数。该指数与奥沙利铂耐药CRC患者的无进展生存期(PFS)显著相关,并显示出强大的预后性能,在胃癌和胰腺腺癌队列中的AUC分别为0.848和0.861。值得注意的是,TNFAIP2基因敲除显著降低了奥沙利铂处理后CRC细胞的克隆形成能力。我们的结果确定TLE4、TNFAIP2和ARGLU1是CRC中奥沙利铂耐药的关键因素。奥沙利铂耐药相关基因特征(ORGSig)是预测接受基于奥沙利铂化疗的CRC患者治疗反应和预后的有前景工具。该特征在临床实践中也为指导个性化治疗和克服耐药性提供了潜力。

https://cdn.ncbi.nlm.nih.gov/pmc/blobs/f612/12141457/2a34de27adfb/41598_2025_5556_Fig1_HTML.jpg

文献检索

告别复杂PubMed语法,用中文像聊天一样搜索,搜遍4000万医学文献。AI智能推荐,让科研检索更轻松。

立即免费搜索

文件翻译

保留排版,准确专业,支持PDF/Word/PPT等文件格式,支持 12+语言互译。

免费翻译文档

深度研究

AI帮你快速写综述,25分钟生成高质量综述,智能提取关键信息,辅助科研写作。

立即免费体验