• 文献检索
  • 文档翻译
  • 深度研究
  • 学术资讯
  • Suppr Zotero 插件Zotero 插件
  • 邀请有礼
  • 套餐&价格
  • 历史记录
应用&插件
Suppr Zotero 插件Zotero 插件浏览器插件Mac 客户端Windows 客户端微信小程序
定价
高级版会员购买积分包购买API积分包
服务
文献检索文档翻译深度研究API 文档MCP 服务
关于我们
关于 Suppr公司介绍联系我们用户协议隐私条款
关注我们

Suppr 超能文献

核心技术专利:CN118964589B侵权必究
粤ICP备2023148730 号-1Suppr @ 2026

文献检索

告别复杂PubMed语法,用中文像聊天一样搜索,搜遍4000万医学文献。AI智能推荐,让科研检索更轻松。

立即免费搜索

文件翻译

保留排版,准确专业,支持PDF/Word/PPT等文件格式,支持 12+语言互译。

免费翻译文档

深度研究

AI帮你快速写综述,25分钟生成高质量综述,智能提取关键信息,辅助科研写作。

立即免费体验

血浆微小细胞外囊泡携带的 miRNA-501-5p 促进血管平滑肌细胞表型调节介导的支架内再狭窄。

Plasma Small Extracellular Vesicle-Carried miRNA-501-5p Promotes Vascular Smooth Muscle Cell Phenotypic Modulation-Mediated In-Stent Restenosis.

机构信息

Department of Cardiology, Nanjing First Hospital, Nanjing Medical University, Nanjing, China.

Department of Cardiology, Nanjing Heart Centre, Nanjing, China.

出版信息

Oxid Med Cell Longev. 2021 Apr 21;2021:6644970. doi: 10.1155/2021/6644970. eCollection 2021.

DOI:10.1155/2021/6644970
PMID:33968296
原文链接:https://pmc.ncbi.nlm.nih.gov/articles/PMC8084657/
Abstract

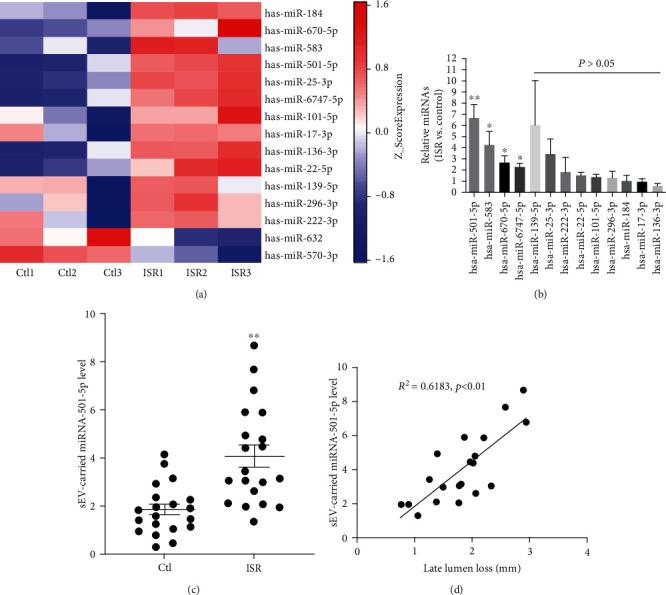
Vascular smooth muscle cell (VSMC) phenotypic modulation plays an important role in the occurrence and development of in-stent restenosis (ISR), the underlying mechanism of which remains a key issue needing to be urgently addressed. This study is designed to investigate the role of plasma small extracellular vesicles (sEV) in VSMC phenotypic modulation. sEV were isolated from the plasma of patients with ISR (ISR-sEV) or not (Ctl-sEV) 1 year after coronary stent implantation using differential ultracentrifugation. Plasma sEV in ISR patients are elevated markedly and decrease the expression of VSMC contractile markers -SMA and calponin and increase VSMC proliferation. miRNA sequencing and qRT-PCR validation identified that miRNA-501-5p was the highest expressed miRNA in the plasma ISR-sEV compared with Ctl-sEV. Then, we found that sEV-carried miRNA-501-5p level was significantly higher in ISR patients, and the level of plasma sEV-carried miRNA-501-5p linearly correlated with the degree of restenosis ( = 0.62). Moreover, miRNA-501-5p inhibition significantly increased the expression of VSMC contractile markers -SMA and calponin and suppressed VSMC proliferation and migration; in vivo inhibition of miRNA-501-5p could also blunt carotid artery balloon injury induced VSMC phenotypic modulation in rats. Mechanically, miRNA-501-5p promoted plasma sEV-induced VSMC proliferation by targeting Smad3. Notably, endothelial cells might be the major origins of miRNA-501-5p. Collectively, these findings showed that plasma sEV-carried miRNA-501-5p promotes VSMC phenotypic modulation-mediated ISR through targeting Smad3.

摘要

血管平滑肌细胞 (VSMC) 表型调节在支架内再狭窄 (ISR) 的发生和发展中起着重要作用,其潜在机制仍然是一个亟待解决的关键问题。本研究旨在探讨血浆小细胞外囊泡 (sEV) 在 VSMC 表型调节中的作用。使用差速超速离心法从支架植入 1 年后患有 ISR(ISR-sEV)或未患有 ISR(Ctl-sEV)的患者血浆中分离 sEV。与 Ctl-sEV 相比,ISR 患者血浆中的 sEV 明显升高,并降低 VSMC 收缩标志物 -SMA 和钙调蛋白的表达,增加 VSMC 的增殖。miRNA 测序和 qRT-PCR 验证表明,与 Ctl-sEV 相比,ISR-sEV 中表达最高的 miRNA 是 miRNA-501-5p。然后,我们发现 ISR 患者的 sEV 携带 miRNA-501-5p 水平显著升高,并且血浆 sEV 携带 miRNA-501-5p 的水平与再狭窄程度呈线性相关( = 0.62)。此外,miRNA-501-5p 抑制显著增加 VSMC 收缩标志物 -SMA 和钙调蛋白的表达,并抑制 VSMC 的增殖和迁移;体内抑制 miRNA-501-5p 也可以抑制大鼠颈动脉球囊损伤诱导的 VSMC 表型调节。在机制上,miRNA-501-5p 通过靶向 Smad3 促进 sEV 诱导的 VSMC 增殖。值得注意的是,内皮细胞可能是 miRNA-501-5p 的主要来源。总之,这些发现表明,血浆 sEV 携带的 miRNA-501-5p 通过靶向 Smad3 促进 VSMC 表型调节介导的 ISR。

https://cdn.ncbi.nlm.nih.gov/pmc/blobs/f61c/8084657/63caee1dc027/OMCL2021-6644970.007.jpg
https://cdn.ncbi.nlm.nih.gov/pmc/blobs/f61c/8084657/996504bfcf68/OMCL2021-6644970.001.jpg
https://cdn.ncbi.nlm.nih.gov/pmc/blobs/f61c/8084657/47d245ddc7c2/OMCL2021-6644970.002.jpg
https://cdn.ncbi.nlm.nih.gov/pmc/blobs/f61c/8084657/5c77dc379663/OMCL2021-6644970.003.jpg
https://cdn.ncbi.nlm.nih.gov/pmc/blobs/f61c/8084657/79a0c42936dc/OMCL2021-6644970.004.jpg
https://cdn.ncbi.nlm.nih.gov/pmc/blobs/f61c/8084657/fa7cdc3d17ce/OMCL2021-6644970.005.jpg
https://cdn.ncbi.nlm.nih.gov/pmc/blobs/f61c/8084657/fcfabac9bfb1/OMCL2021-6644970.006.jpg
https://cdn.ncbi.nlm.nih.gov/pmc/blobs/f61c/8084657/63caee1dc027/OMCL2021-6644970.007.jpg
https://cdn.ncbi.nlm.nih.gov/pmc/blobs/f61c/8084657/996504bfcf68/OMCL2021-6644970.001.jpg
https://cdn.ncbi.nlm.nih.gov/pmc/blobs/f61c/8084657/47d245ddc7c2/OMCL2021-6644970.002.jpg
https://cdn.ncbi.nlm.nih.gov/pmc/blobs/f61c/8084657/5c77dc379663/OMCL2021-6644970.003.jpg
https://cdn.ncbi.nlm.nih.gov/pmc/blobs/f61c/8084657/79a0c42936dc/OMCL2021-6644970.004.jpg
https://cdn.ncbi.nlm.nih.gov/pmc/blobs/f61c/8084657/fa7cdc3d17ce/OMCL2021-6644970.005.jpg
https://cdn.ncbi.nlm.nih.gov/pmc/blobs/f61c/8084657/fcfabac9bfb1/OMCL2021-6644970.006.jpg
https://cdn.ncbi.nlm.nih.gov/pmc/blobs/f61c/8084657/63caee1dc027/OMCL2021-6644970.007.jpg

相似文献

1
Plasma Small Extracellular Vesicle-Carried miRNA-501-5p Promotes Vascular Smooth Muscle Cell Phenotypic Modulation-Mediated In-Stent Restenosis.血浆微小细胞外囊泡携带的 miRNA-501-5p 促进血管平滑肌细胞表型调节介导的支架内再狭窄。
Oxid Med Cell Longev. 2021 Apr 21;2021:6644970. doi: 10.1155/2021/6644970. eCollection 2021.
2
miRNA‑92a inhibits vascular smooth muscle cell phenotypic modulation and may help prevent in‑stent restenosis.miRNA-92a 抑制血管平滑肌细胞表型调节,可能有助于预防支架内再狭窄。
Mol Med Rep. 2023 Feb;27(2). doi: 10.3892/mmr.2023.12927. Epub 2023 Jan 5.
3
MicroRNA-31 controls phenotypic modulation of human vascular smooth muscle cells by regulating its target gene cellular repressor of E1A-stimulated genes.MicroRNA-31 通过调控其靶基因细胞 E1A 应答基因 1 抑制物来控制人血管平滑肌细胞的表型调节。
Exp Cell Res. 2013 May 1;319(8):1165-75. doi: 10.1016/j.yexcr.2013.03.010. Epub 2013 Mar 19.
4
miR-18a-5p Promotes Proliferation and Migration of Vascular Smooth Muscle Cells by Activating the AKT/Extracellular Regulated Protein Kinases (ERK) Signaling Pathway.miR-18a-5p 通过激活 AKT/细胞外调节蛋白激酶(ERK)信号通路促进血管平滑肌细胞的增殖和迁移。
Med Sci Monit. 2020 May 27;26:e924625. doi: 10.12659/MSM.924625.
5
TNF-α elicits phenotypic and functional alterations of vascular smooth muscle cells by miR-155-5p-dependent down-regulation of cGMP-dependent kinase 1.TNF-α 通过 miR-155-5p 依赖性下调 cGMP 依赖性激酶 1 引发血管平滑肌细胞的表型和功能改变。
J Biol Chem. 2018 Sep 21;293(38):14812-14822. doi: 10.1074/jbc.RA118.004220. Epub 2018 Aug 13.
6
Drug-eluting stent specifically designed to target vascular smooth muscle cell phenotypic modulation attenuated restenosis through the YAP pathway.专门针对血管平滑肌细胞表型调节的药物洗脱支架通过 YAP 通路减轻了再狭窄。
Am J Physiol Heart Circ Physiol. 2019 Sep 1;317(3):H541-H551. doi: 10.1152/ajpheart.00089.2019. Epub 2019 Jul 12.
7
Detoxification and Activating Blood Circulation Decoction Promotes Reendothelialization of Damaged Blood Vessels via VEGF Signaling Pathway Activation by miRNA-126.解毒活血汤通过 miRNA-126 激活 VEGF 信号通路促进受损血管的再内皮化。
Biol Pharm Bull. 2024 May 15;47(5):955-964. doi: 10.1248/bpb.b23-00858. Epub 2024 Apr 20.
8
MiR-93 regulates vascular smooth muscle cell proliferation, and neointimal formation through targeting Mfn2.miR-93 通过靶向 Mfn2 调节血管平滑肌细胞增殖和内膜形成。
Int J Biol Sci. 2019 Sep 7;15(12):2615-2626. doi: 10.7150/ijbs.36995. eCollection 2019.
9
NONRATT000538.2 promotes vascular smooth muscle cell phenotypic switch and in-stent restenosis.NONRATT000538.2 促进血管平滑肌细胞表型转换和支架内再狭窄。
Exp Cell Res. 2024 Oct 1;442(2):114260. doi: 10.1016/j.yexcr.2024.114260. Epub 2024 Sep 18.
10
Increased serum TREM-1 level is associated with in-stent restenosis, and activation of TREM-1 promotes inflammation, proliferation and migration in vascular smooth muscle cells.血清 TREM-1 水平升高与支架内再狭窄相关,TREM-1 的激活促进血管平滑肌细胞的炎症、增殖和迁移。
Atherosclerosis. 2017 Dec;267:10-18. doi: 10.1016/j.atherosclerosis.2017.10.015. Epub 2017 Oct 14.

引用本文的文献

1
Association of hemoglobin-to-red blood cell distribution width ratio with mortality in critically Ill patients with heart failure and acute kidney injury: insights from the MIMIC-IV database.血红蛋白与红细胞分布宽度比值与重症心力衰竭合并急性肾损伤患者死亡率的关联:来自MIMIC-IV数据库的见解
BMC Cardiovasc Disord. 2025 Mar 25;25(1):214. doi: 10.1186/s12872-025-04632-9.
2
The Role of Cardiac Troponin and Other Emerging Biomarkers Among Athletes and Beyond: Underlying Mechanisms, Differential Diagnosis, and Guide for Interpretation.心肌肌钙蛋白及其他新兴生物标志物在运动员及其他人群中的作用:潜在机制、鉴别诊断及解读指南
Biomolecules. 2024 Dec 19;14(12):1630. doi: 10.3390/biom14121630.
3

本文引用的文献

1
The biology function and biomedical applications of exosomes.外泌体的生物学功能和生物医学应用。
Science. 2020 Feb 7;367(6478). doi: 10.1126/science.aau6977.
2
microRNA-501-5p promotes cell proliferation and migration in gastric cancer by downregulating LPAR1.微小RNA-501-5p通过下调LPAR1促进胃癌细胞增殖和迁移。
J Cell Biochem. 2020 Feb;121(2):1911-1922. doi: 10.1002/jcb.29426. Epub 2019 Nov 20.
3
Exosomes in Coronary Artery Disease.细胞外囊泡与冠状动脉疾病。
Advances in the study of exosomes in cardiovascular diseases.
心血管疾病中外泌体的研究进展
J Adv Res. 2024 Dec;66:133-153. doi: 10.1016/j.jare.2023.12.014. Epub 2023 Dec 18.
4
MicroRNA regulation of phenotypic transformations in vascular smooth muscle: relevance to vascular remodeling.微小 RNA 对血管平滑肌表型转化的调控:与血管重构的相关性。
Cell Mol Life Sci. 2023 May 10;80(6):144. doi: 10.1007/s00018-023-04793-w.
5
Extracellular Non-Coding RNAs in Cardiovascular Diseases.心血管疾病中的细胞外非编码RNA
Pharmaceutics. 2023 Jan 3;15(1):155. doi: 10.3390/pharmaceutics15010155.
6
Restenosis after Coronary Stent Implantation: Cellular Mechanisms and Potential of Endothelial Progenitor Cells (A Short Guide for the Interventional Cardiologist).经皮冠状动脉支架植入术后再狭窄:细胞机制和内皮祖细胞的潜力(介入心脏病学家的简要指南)。
Cells. 2022 Jun 30;11(13):2094. doi: 10.3390/cells11132094.
7
Extracellular Vesicles as Drivers of Immunoinflammation in Atherothrombosis.细胞外囊泡在动脉粥样硬化血栓形成中的免疫炎症驱动作用。
Cells. 2022 Jun 5;11(11):1845. doi: 10.3390/cells11111845.
8
Apolipoprotein J Attenuates Vascular Restenosis by Promoting Autophagy and Inhibiting the Proliferation and Migration of Vascular Smooth Muscle Cells.载脂蛋白 J 通过促进自噬和抑制血管平滑肌细胞的增殖和迁移来减轻血管再狭窄。
J Cardiovasc Transl Res. 2022 Oct;15(5):1086-1099. doi: 10.1007/s12265-022-10227-y. Epub 2022 Mar 4.
9
Diabetes and restenosis.糖尿病与再狭窄。
Cardiovasc Diabetol. 2022 Feb 14;21(1):23. doi: 10.1186/s12933-022-01460-5.
10
Single-Cell RNA Sequencing of the Rat Carotid Arteries Uncovers Potential Cellular Targets of Neointimal Hyperplasia.大鼠颈动脉的单细胞RNA测序揭示了内膜增生的潜在细胞靶点。
Front Cardiovasc Med. 2021 Dec 9;8:751525. doi: 10.3389/fcvm.2021.751525. eCollection 2021.
Int J Biol Sci. 2019 Sep 7;15(11):2461-2470. doi: 10.7150/ijbs.36427. eCollection 2019.
4
Restenosis of Drug-Eluting Stents: A New Classification System Based on Disease Mechanism to Guide Treatment and State-of-the-Art Review.药物洗脱支架再狭窄:基于发病机制的新分类系统指导治疗及最新研究综述。
Circ Cardiovasc Interv. 2019 Aug;12(8):e007023. doi: 10.1161/CIRCINTERVENTIONS.118.007023. Epub 2019 Jul 26.
5
Inhibition of KHSRP sensitizes colorectal cancer to 5-fluoruracil through miR-501-5p-mediated ERRFI1 mRNA degradation.KHSRP 抑制通过 miR-501-5p 介导的 ERRFI1 mRNA 降解使结直肠癌对 5-氟尿嘧啶敏感。
J Cell Physiol. 2020 Feb;235(2):1576-1587. doi: 10.1002/jcp.29076. Epub 2019 Jul 16.
6
Exosomes.外泌体。
Annu Rev Biochem. 2019 Jun 20;88:487-514. doi: 10.1146/annurev-biochem-013118-111902.
7
Exosomes derived from M1 macrophages aggravate neointimal hyperplasia following carotid artery injuries in mice through miR-222/CDKN1B/CDKN1C pathway.M1 巨噬细胞来源的外泌体通过 miR-222/CDKN1B/CDKN1C 通路加重小鼠颈动脉损伤后的内膜增生。
Cell Death Dis. 2019 May 29;10(6):422. doi: 10.1038/s41419-019-1667-1.
8
Impact of intravascular ultrasound-guided drug-eluting stent implantation on patients with chronic kidney disease: Results from ULTIMATE trial.血管内超声指导下药物洗脱支架置入术对慢性肾脏病患者的影响:ULTIMATE 试验结果。
Catheter Cardiovasc Interv. 2019 Jun 1;93(7):1184-1193. doi: 10.1002/ccd.28308. Epub 2019 May 22.
9
Genetic Insights Into Smooth Muscle Cell Contributions to Coronary Artery Disease.平滑肌细胞对冠状动脉疾病贡献的遗传学研究进展
Arterioscler Thromb Vasc Biol. 2019 Jun;39(6):1006-1017. doi: 10.1161/ATVBAHA.119.312141.
10
Longterm Exercise-Derived Exosomal miR-342-5p: A Novel Exerkine for Cardioprotection.长期运动衍生的外泌体 miR-342-5p:一种新型的心脏保护外泌体。
Circ Res. 2019 Apr 26;124(9):1386-1400. doi: 10.1161/CIRCRESAHA.118.314635.