• 文献检索
  • 文档翻译
  • 深度研究
  • 学术资讯
  • Suppr Zotero 插件Zotero 插件
  • 邀请有礼
  • 套餐&价格
  • 历史记录
应用&插件
Suppr Zotero 插件Zotero 插件浏览器插件Mac 客户端Windows 客户端微信小程序
定价
高级版会员购买积分包购买API积分包
服务
文献检索文档翻译深度研究API 文档MCP 服务
关于我们
关于 Suppr公司介绍联系我们用户协议隐私条款
关注我们

Suppr 超能文献

核心技术专利:CN118964589B侵权必究
粤ICP备2023148730 号-1Suppr @ 2026

文献检索

告别复杂PubMed语法,用中文像聊天一样搜索,搜遍4000万医学文献。AI智能推荐,让科研检索更轻松。

立即免费搜索

文件翻译

保留排版,准确专业,支持PDF/Word/PPT等文件格式,支持 12+语言互译。

免费翻译文档

深度研究

AI帮你快速写综述,25分钟生成高质量综述,智能提取关键信息,辅助科研写作。

立即免费体验

揭示 PLCβ4 在选择性介导 CD8+ T 细胞而非 CD4+ T 细胞 TCR 信号中的新作用。

Uncovering a novel role of PLCβ4 in selectively mediating TCR signaling in CD8+ but not CD4+ T cells.

机构信息

Department of Immunoparasitology, Research Institute for Microbial Diseases, Osaka University, Suita, Osaka, Japan.

Laboratory of Immunoparasitology, World Premier International Immunology Frontier Research Center, Osaka University, Suita, Osaka, Japan.

出版信息

J Exp Med. 2021 Jul 5;218(7). doi: 10.1084/jem.20201763. Epub 2021 May 10.

DOI:10.1084/jem.20201763
PMID:33970189
原文链接:https://pmc.ncbi.nlm.nih.gov/articles/PMC8111461/
Abstract

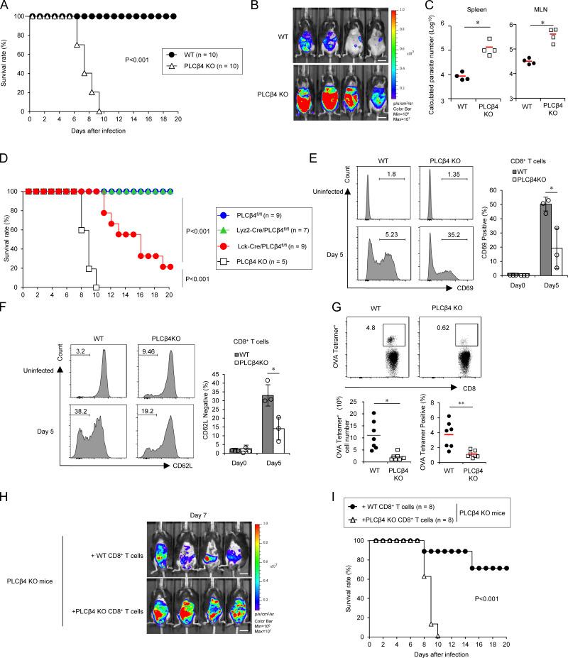
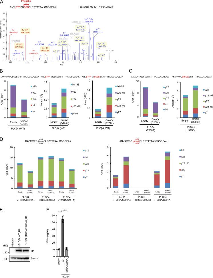
Because of their common signaling molecules, the main T cell receptor (TCR) signaling cascades in CD4+ and CD8+ T cells are considered qualitatively identical. Herein, we show that TCR signaling in CD8+ T cells is qualitatively different from that in CD4+ T cells, since CD8α ignites another cardinal signaling cascade involving phospholipase C β4 (PLCβ4). TCR-mediated responses were severely impaired in PLCβ4-deficient CD8+ T cells, whereas those in CD4+ T cells were intact. PLCβ4-deficient CD8+ T cells showed perturbed activation of peripheral TCR signaling pathways downstream of IP3 generation. Binding of PLCβ4 to the cytoplasmic tail of CD8α was important for CD8+ T cell activation. Furthermore, GNAQ interacted with PLCβ4, mediated double phosphorylation on threonine 886 and serine 890 positions of PLCβ4, and activated CD8+ T cells in a PLCβ4-dependent fashion. PLCβ4-deficient mice exhibited defective antiparasitic host defense and antitumor immune responses. Altogether, PLCβ4 differentiates TCR signaling in CD4+ and CD8+ T cells and selectively promotes CD8+ T cell-dependent adaptive immunity.

摘要

由于其共同的信号分子,CD4+和 CD8+ T 细胞中的主要 T 细胞受体 (TCR) 信号级联被认为在质量上是相同的。在此,我们表明,CD8+ T 细胞中的 TCR 信号在质量上不同于 CD4+ T 细胞,因为 CD8α 引发了另一个涉及磷脂酶 Cβ4 (PLCβ4) 的主要信号级联。在缺乏 PLCβ4 的 CD8+ T 细胞中,TCR 介导的反应严重受损,而在 CD4+ T 细胞中则完好无损。缺乏 PLCβ4 的 CD8+ T 细胞显示外周 TCR 信号通路在 IP3 生成后下游的激活受到干扰。PLCβ4 与 CD8α 胞质尾部的结合对于 CD8+ T 细胞的激活很重要。此外,GNAQ 与 PLCβ4 相互作用,介导 PLCβ4 上苏氨酸 886 和丝氨酸 890 位置的双磷酸化,并以 PLCβ4 依赖的方式激活 CD8+ T 细胞。缺乏 PLCβ4 的小鼠表现出寄生虫防御和抗肿瘤免疫反应缺陷。总之,PLCβ4 区分了 CD4+ 和 CD8+ T 细胞中的 TCR 信号,并选择性地促进了 CD8+ T 细胞依赖性适应性免疫。

https://cdn.ncbi.nlm.nih.gov/pmc/blobs/3ace/8111461/920c125852d0/JEM_20201763_Fig9.jpg
https://cdn.ncbi.nlm.nih.gov/pmc/blobs/3ace/8111461/6ea60c77f876/JEM_20201763_GA.jpg
https://cdn.ncbi.nlm.nih.gov/pmc/blobs/3ace/8111461/f6eaf1ca48d8/JEM_20201763_Fig1.jpg
https://cdn.ncbi.nlm.nih.gov/pmc/blobs/3ace/8111461/a043335275f4/JEM_20201763_FigS1.jpg
https://cdn.ncbi.nlm.nih.gov/pmc/blobs/3ace/8111461/6b4a146ac58a/JEM_20201763_FigS2.jpg
https://cdn.ncbi.nlm.nih.gov/pmc/blobs/3ace/8111461/25e36ff639ba/JEM_20201763_FigS3.jpg
https://cdn.ncbi.nlm.nih.gov/pmc/blobs/3ace/8111461/f47f1f9e8636/JEM_20201763_Fig2.jpg
https://cdn.ncbi.nlm.nih.gov/pmc/blobs/3ace/8111461/aab92cb309b7/JEM_20201763_Fig3.jpg
https://cdn.ncbi.nlm.nih.gov/pmc/blobs/3ace/8111461/bd348db8a4dc/JEM_20201763_Fig4.jpg
https://cdn.ncbi.nlm.nih.gov/pmc/blobs/3ace/8111461/18595e231151/JEM_20201763_FigS4.jpg
https://cdn.ncbi.nlm.nih.gov/pmc/blobs/3ace/8111461/047a9317ac86/JEM_20201763_Fig5.jpg
https://cdn.ncbi.nlm.nih.gov/pmc/blobs/3ace/8111461/d5a137b484bd/JEM_20201763_Fig6.jpg
https://cdn.ncbi.nlm.nih.gov/pmc/blobs/3ace/8111461/9f02fc2b7f77/JEM_20201763_Fig7.jpg
https://cdn.ncbi.nlm.nih.gov/pmc/blobs/3ace/8111461/98252d40cbd5/JEM_20201763_Fig8.jpg
https://cdn.ncbi.nlm.nih.gov/pmc/blobs/3ace/8111461/8e8fcbbf1725/JEM_20201763_FigS5.jpg
https://cdn.ncbi.nlm.nih.gov/pmc/blobs/3ace/8111461/920c125852d0/JEM_20201763_Fig9.jpg
https://cdn.ncbi.nlm.nih.gov/pmc/blobs/3ace/8111461/6ea60c77f876/JEM_20201763_GA.jpg
https://cdn.ncbi.nlm.nih.gov/pmc/blobs/3ace/8111461/f6eaf1ca48d8/JEM_20201763_Fig1.jpg
https://cdn.ncbi.nlm.nih.gov/pmc/blobs/3ace/8111461/a043335275f4/JEM_20201763_FigS1.jpg
https://cdn.ncbi.nlm.nih.gov/pmc/blobs/3ace/8111461/6b4a146ac58a/JEM_20201763_FigS2.jpg
https://cdn.ncbi.nlm.nih.gov/pmc/blobs/3ace/8111461/25e36ff639ba/JEM_20201763_FigS3.jpg
https://cdn.ncbi.nlm.nih.gov/pmc/blobs/3ace/8111461/f47f1f9e8636/JEM_20201763_Fig2.jpg
https://cdn.ncbi.nlm.nih.gov/pmc/blobs/3ace/8111461/aab92cb309b7/JEM_20201763_Fig3.jpg
https://cdn.ncbi.nlm.nih.gov/pmc/blobs/3ace/8111461/bd348db8a4dc/JEM_20201763_Fig4.jpg
https://cdn.ncbi.nlm.nih.gov/pmc/blobs/3ace/8111461/18595e231151/JEM_20201763_FigS4.jpg
https://cdn.ncbi.nlm.nih.gov/pmc/blobs/3ace/8111461/047a9317ac86/JEM_20201763_Fig5.jpg
https://cdn.ncbi.nlm.nih.gov/pmc/blobs/3ace/8111461/d5a137b484bd/JEM_20201763_Fig6.jpg
https://cdn.ncbi.nlm.nih.gov/pmc/blobs/3ace/8111461/9f02fc2b7f77/JEM_20201763_Fig7.jpg
https://cdn.ncbi.nlm.nih.gov/pmc/blobs/3ace/8111461/98252d40cbd5/JEM_20201763_Fig8.jpg
https://cdn.ncbi.nlm.nih.gov/pmc/blobs/3ace/8111461/8e8fcbbf1725/JEM_20201763_FigS5.jpg
https://cdn.ncbi.nlm.nih.gov/pmc/blobs/3ace/8111461/920c125852d0/JEM_20201763_Fig9.jpg

相似文献

1
Uncovering a novel role of PLCβ4 in selectively mediating TCR signaling in CD8+ but not CD4+ T cells.揭示 PLCβ4 在选择性介导 CD8+ T 细胞而非 CD4+ T 细胞 TCR 信号中的新作用。
J Exp Med. 2021 Jul 5;218(7). doi: 10.1084/jem.20201763. Epub 2021 May 10.
2
Signaling through a CD3 gamma-deficient TCR/CD3 complex in immortalized mature CD4+ and CD8+ T lymphocytes.在永生化成熟CD4+和CD8+ T淋巴细胞中通过缺乏CD3γ的TCR/CD3复合物进行信号传导。
J Immunol. 1998 Sep 15;161(6):3152-60.
3
IL-2 Modulates the TCR Signaling Threshold for CD8 but Not CD4 T Cell Proliferation on a Single-Cell Level.白细胞介素-2在单细胞水平上调节CD8而非CD4 T细胞增殖的T细胞受体信号阈值。
J Immunol. 2017 Mar 15;198(6):2445-2456. doi: 10.4049/jimmunol.1601453. Epub 2017 Feb 3.
4
Murine CD8+ T cells that specifically delete autologous CD4+ T cells expressing V beta 8 TCR: a role of the Qa-1 molecule.能特异性清除表达Vβ8 TCR的自体CD4 + T细胞的小鼠CD8 + T细胞:Qa-1分子的作用
Immunity. 1995 Feb;2(2):185-94. doi: 10.1016/s1074-7613(95)80079-4.
5
Deficient activation and resistance to activation-induced apoptosis of CD8+ T cells is associated with defective peripheral tolerance in nonobese diabetic mice.CD8 + T细胞激活不足及对激活诱导的细胞凋亡的抵抗与非肥胖糖尿病小鼠外周耐受缺陷有关。
Clin Immunol. 2003 May;107(2):103-15. doi: 10.1016/s1521-6616(03)00049-4.
6
Distinct signal transduction in mouse CD4+ and CD8+ splenic T cells after CD28 receptor ligation.CD28受体连接后小鼠脾脏CD4+和CD8+ T细胞中不同的信号转导
J Immunol. 1995 Feb 1;154(3):985-97.
7
Co-receptor-independent signal transduction in a mismatched CD8+ major histocompatibility complex class II-specific allogeneic cytotoxic T lymphocyte.错配的CD8 + 主要组织相容性复合体II类特异性同种异体细胞毒性T淋巴细胞中的共受体非依赖性信号转导。
Eur J Immunol. 1997 Jan;27(1):55-61. doi: 10.1002/eji.1830270109.
8
Loss of protein kinase C theta, Bcl10, or Malt1 selectively impairs proliferation and NF-kappa B activation in the CD4+ T cell subset.蛋白激酶Cθ、Bcl10或Malt1的缺失选择性地损害CD4 + T细胞亚群中的增殖和NF-κB激活。
J Immunol. 2008 Nov 1;181(9):6244-54. doi: 10.4049/jimmunol.181.9.6244.
9
A rare population of tumor antigen-specific CD4CD8 double-positive αβ T lymphocytes uniquely provide CD8-independent TCR genes for engineering therapeutic T cells.一种罕见的肿瘤抗原特异性 CD4CD8 双阳性 αβ T 淋巴细胞群体,为工程化治疗性 T 细胞提供了独特的 CD8 非依赖性 TCR 基因。
J Immunother Cancer. 2019 Jan 9;7(1):7. doi: 10.1186/s40425-018-0467-y.
10
CD4+ T cell survival is not directly linked to self-MHC-induced TCR signaling.CD4 + T细胞的存活与自身主要组织相容性复合体(self-MHC)诱导的T细胞受体(TCR)信号传导没有直接联系。
Nat Immunol. 2000 Oct;1(4):329-35. doi: 10.1038/79783.

引用本文的文献

1
IFNγ-inducible Gbp4 and Irgb6 contribute to experimental cerebral malaria pathology in the olfactory bulb.γ-干扰素诱导的Gbp4和Irgb6促成嗅球实验性脑疟疾病理变化。
mBio. 2025 Jul 3:e0124925. doi: 10.1128/mbio.01249-25.
2
Phospholipase C β4 promotes RANKL-dependent osteoclastogenesis by interacting with MKK3 and p38 MAPK.磷脂酶Cβ4通过与MKK3和p38丝裂原活化蛋白激酶相互作用促进RANKL依赖的破骨细胞生成。
Exp Mol Med. 2025 Feb;57(2):323-334. doi: 10.1038/s12276-025-01390-8. Epub 2025 Feb 3.
3
TCR Signals Controlling Adaptive Immunity against Toxoplasma and Cancer.

本文引用的文献

1
Quantitative interactomics in primary T cells unveils TCR signal diversification extent and dynamics.定量互作组学揭示初始 T 细胞中 TCR 信号的多样化程度和动态变化。
Nat Immunol. 2019 Nov;20(11):1530-1541. doi: 10.1038/s41590-019-0489-8. Epub 2019 Oct 7.
2
Quantitative analysis of T cell proteomes and environmental sensors during T cell differentiation.T 细胞分化过程中 T 细胞蛋白质组和环境传感器的定量分析。
Nat Immunol. 2019 Nov;20(11):1542-1554. doi: 10.1038/s41590-019-0495-x. Epub 2019 Oct 7.
3
CXCR4 regulates development in mouse and human hepatocytes.
TCR 信号控制针对弓形虫和癌症的适应性免疫。
Adv Exp Med Biol. 2024;1444:177-193. doi: 10.1007/978-981-99-9781-7_12.
4
Targeting one-carbon metabolism for cancer immunotherapy.靶向一碳代谢用于癌症免疫治疗。
Clin Transl Med. 2024 Jan;14(1):e1521. doi: 10.1002/ctm2.1521.
5
The role of IFN-γ-mediated host immune responses in monitoring and the elimination of Toxoplasma gondii infection.IFN-γ 介导的宿主免疫反应在监测和消除弓形虫感染中的作用。
Int Immunol. 2024 Apr 3;36(5):199-210. doi: 10.1093/intimm/dxae001.
6
Molecular regulation of PLCβ signaling.PLCβ 信号转导的分子调控。
Methods Enzymol. 2023;682:17-52. doi: 10.1016/bs.mie.2023.01.001. Epub 2023 Feb 22.
7
In vivo tumor immune microenvironment phenotypes correlate with inflammation and vasculature to predict immunotherapy response.体内肿瘤免疫微环境表型与炎症和血管生成相关,可预测免疫治疗反应。
Nat Commun. 2022 Sep 9;13(1):5312. doi: 10.1038/s41467-022-32738-7.
CXCR4 调节小鼠和人肝细胞的发育。
J Exp Med. 2019 Aug 5;216(8):1733-1748. doi: 10.1084/jem.20182227. Epub 2019 Jun 12.
4
Regulatory mechanisms in T cell receptor signalling.T 细胞受体信号转导中的调控机制。
Nat Rev Immunol. 2018 Aug;18(8):485-497. doi: 10.1038/s41577-018-0020-8.
5
An early history of T cell-mediated cytotoxicity.T 细胞介导的细胞毒性的早期历史。
Nat Rev Immunol. 2018 Aug;18(8):527-535. doi: 10.1038/s41577-018-0009-3.
6
Host immune responses to Toxoplasma gondii.弓形虫的宿主免疫反应。
Int Immunol. 2018 Mar 10;30(3):113-119. doi: 10.1093/intimm/dxy004.
7
TCR Signaling: Mechanisms of Initiation and Propagation.T 细胞受体信号转导:启动和传递的机制。
Trends Biochem Sci. 2018 Feb;43(2):108-123. doi: 10.1016/j.tibs.2017.11.008. Epub 2017 Dec 18.
8
HYPE or HOPE: the prognostic value of infiltrating immune cells in cancer.炒作还是希望:癌症中浸润性免疫细胞的预后价值
Br J Cancer. 2017 Aug 8;117(4):451-460. doi: 10.1038/bjc.2017.220. Epub 2017 Jul 13.
9
Social network architecture of human immune cells unveiled by quantitative proteomics.人类免疫细胞的社交网络结构通过定量蛋白质组学揭示。
Nat Immunol. 2017 May;18(5):583-593. doi: 10.1038/ni.3693. Epub 2017 Mar 6.
10
Signaling and Polarized Communication Across the T Cell Immunological Synapse.T 细胞免疫突触中的信号转导和极化通讯。
Annu Rev Cell Dev Biol. 2016 Oct 6;32:303-325. doi: 10.1146/annurev-cellbio-100814-125330. Epub 2016 Aug 3.