• 文献检索
  • 文档翻译
  • 深度研究
  • 学术资讯
  • Suppr Zotero 插件Zotero 插件
  • 邀请有礼
  • 套餐&价格
  • 历史记录
应用&插件
Suppr Zotero 插件Zotero 插件浏览器插件Mac 客户端Windows 客户端微信小程序
定价
高级版会员购买积分包购买API积分包
服务
文献检索文档翻译深度研究API 文档MCP 服务
关于我们
关于 Suppr公司介绍联系我们用户协议隐私条款
关注我们

Suppr 超能文献

核心技术专利:CN118964589B侵权必究
粤ICP备2023148730 号-1Suppr @ 2026

文献检索

告别复杂PubMed语法,用中文像聊天一样搜索,搜遍4000万医学文献。AI智能推荐,让科研检索更轻松。

立即免费搜索

文件翻译

保留排版,准确专业,支持PDF/Word/PPT等文件格式,支持 12+语言互译。

免费翻译文档

深度研究

AI帮你快速写综述,25分钟生成高质量综述,智能提取关键信息,辅助科研写作。

立即免费体验

Th17 细胞有助于 MEK 抑制剂联合抗 PD-L1 治疗 KRAS/p53 突变型肺癌的耐药。

Th17 cells contribute to combination MEK inhibitor and anti-PD-L1 therapy resistance in KRAS/p53 mutant lung cancers.

机构信息

Department of Thoracic/Head and Neck Medical Oncology, The University of Texas MD Anderson Cancer Center, Houston, TX, USA.

Perlmutter Cancer Center, NYU Langone Health, 550 First Avenue, Smilow Building 10th Floor, Suite 1010, New York, NY, USA.

出版信息

Nat Commun. 2021 May 10;12(1):2606. doi: 10.1038/s41467-021-22875-w.

DOI:10.1038/s41467-021-22875-w
PMID:33972557
原文链接:https://pmc.ncbi.nlm.nih.gov/articles/PMC8110980/
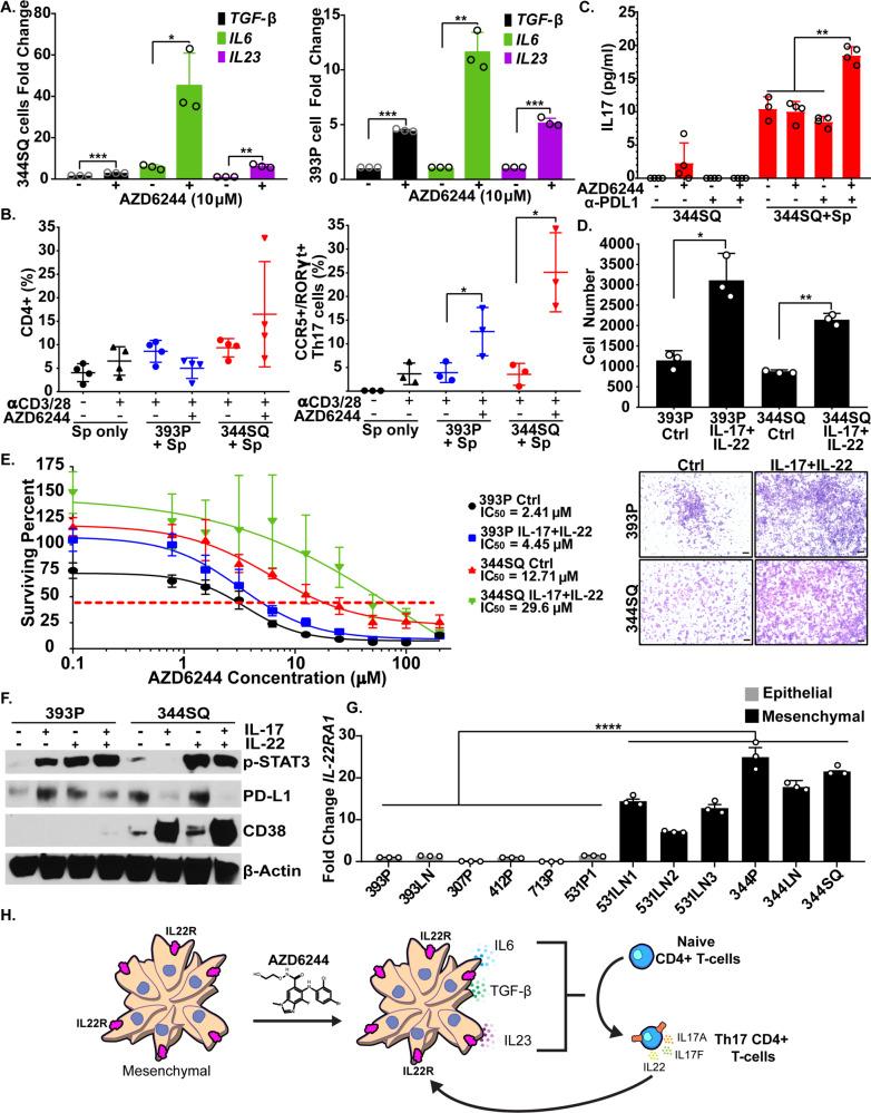
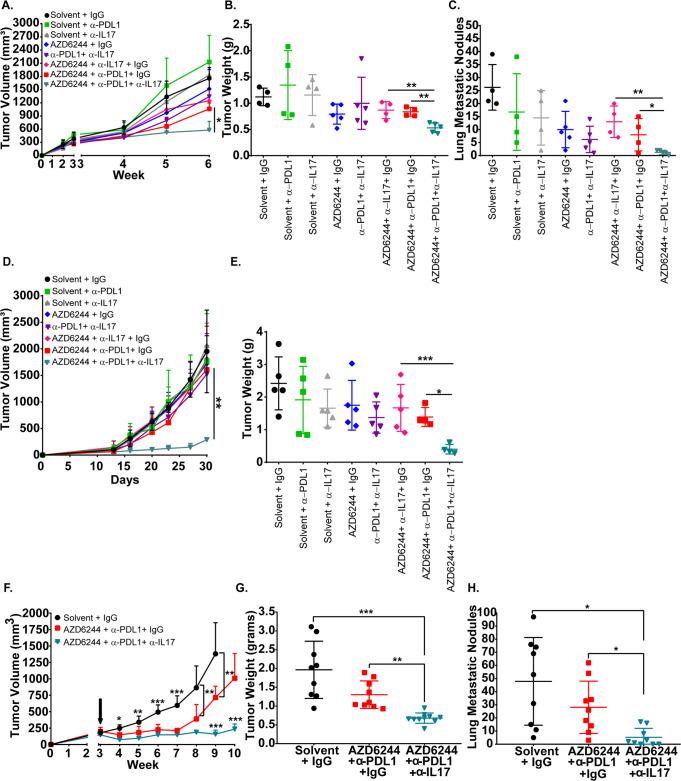
Abstract

Understanding resistance mechanisms to targeted therapies and immune checkpoint blockade in mutant KRAS lung cancers is critical to developing novel combination therapies and improving patient survival. Here, we show that MEK inhibition enhanced PD-L1 expression while PD-L1 blockade upregulated MAPK signaling in mutant KRAS lung tumors. Combined MEK inhibition with anti-PD-L1 synergistically reduced lung tumor growth and metastasis, but tumors eventually developed resistance to sustained combinatorial therapy. Multi-platform profiling revealed that resistant lung tumors have increased infiltration of Th17 cells, which secrete IL-17 and IL-22 cytokines to promote lung cancer cell invasiveness and MEK inhibitor resistance. Antibody depletion of IL-17A in combination with MEK inhibition and PD-L1 blockade markedly reduced therapy-resistance in vivo. Clinically, increased expression of Th17-associated genes in patients treated with PD-1 blockade predicted poorer overall survival and response in melanoma and predicated poorer response to anti-PD1 in NSCLC patients. Here we show a triple combinatorial therapeutic strategy to overcome resistance to combined MEK inhibitor and PD-L1 blockade.

摘要

了解靶向治疗和免疫检查点阻断在突变型 KRAS 肺癌中的耐药机制对于开发新的联合治疗方法和提高患者生存率至关重要。在这里,我们表明 MEK 抑制增强了 PD-L1 的表达,而 PD-L1 阻断上调了突变型 KRAS 肺肿瘤中的 MAPK 信号。MEK 抑制与抗 PD-L1 联合使用可协同减少肺肿瘤的生长和转移,但肿瘤最终对持续的联合治疗产生耐药性。多平台分析显示,耐药性肺肿瘤中 Th17 细胞浸润增加,这些细胞分泌 IL-17 和 IL-22 细胞因子,促进肺癌细胞侵袭性和 MEK 抑制剂耐药性。抗 IL-17A 抗体耗竭与 MEK 抑制和 PD-L1 阻断联合使用,显著减少了体内的治疗耐药性。临床上,接受 PD-1 阻断治疗的患者中 Th17 相关基因的表达增加预示着黑色素瘤患者的总生存率和反应较差,并且预示着 NSCLC 患者对抗 PD1 的反应较差。在这里,我们展示了一种克服 MEK 抑制剂和 PD-L1 阻断联合治疗耐药性的三联组合治疗策略。

https://cdn.ncbi.nlm.nih.gov/pmc/blobs/5534/8110980/604f4425d833/41467_2021_22875_Fig7_HTML.jpg
https://cdn.ncbi.nlm.nih.gov/pmc/blobs/5534/8110980/5d89057efa41/41467_2021_22875_Fig1_HTML.jpg
https://cdn.ncbi.nlm.nih.gov/pmc/blobs/5534/8110980/8e60206aa371/41467_2021_22875_Fig2_HTML.jpg
https://cdn.ncbi.nlm.nih.gov/pmc/blobs/5534/8110980/9c8db4668ea6/41467_2021_22875_Fig3_HTML.jpg
https://cdn.ncbi.nlm.nih.gov/pmc/blobs/5534/8110980/ea6d5784414b/41467_2021_22875_Fig4_HTML.jpg
https://cdn.ncbi.nlm.nih.gov/pmc/blobs/5534/8110980/011ee614211a/41467_2021_22875_Fig5_HTML.jpg
https://cdn.ncbi.nlm.nih.gov/pmc/blobs/5534/8110980/3e80ff096f60/41467_2021_22875_Fig6_HTML.jpg
https://cdn.ncbi.nlm.nih.gov/pmc/blobs/5534/8110980/604f4425d833/41467_2021_22875_Fig7_HTML.jpg
https://cdn.ncbi.nlm.nih.gov/pmc/blobs/5534/8110980/5d89057efa41/41467_2021_22875_Fig1_HTML.jpg
https://cdn.ncbi.nlm.nih.gov/pmc/blobs/5534/8110980/8e60206aa371/41467_2021_22875_Fig2_HTML.jpg
https://cdn.ncbi.nlm.nih.gov/pmc/blobs/5534/8110980/9c8db4668ea6/41467_2021_22875_Fig3_HTML.jpg
https://cdn.ncbi.nlm.nih.gov/pmc/blobs/5534/8110980/ea6d5784414b/41467_2021_22875_Fig4_HTML.jpg
https://cdn.ncbi.nlm.nih.gov/pmc/blobs/5534/8110980/011ee614211a/41467_2021_22875_Fig5_HTML.jpg
https://cdn.ncbi.nlm.nih.gov/pmc/blobs/5534/8110980/3e80ff096f60/41467_2021_22875_Fig6_HTML.jpg
https://cdn.ncbi.nlm.nih.gov/pmc/blobs/5534/8110980/604f4425d833/41467_2021_22875_Fig7_HTML.jpg

相似文献

1
Th17 cells contribute to combination MEK inhibitor and anti-PD-L1 therapy resistance in KRAS/p53 mutant lung cancers.Th17 细胞有助于 MEK 抑制剂联合抗 PD-L1 治疗 KRAS/p53 突变型肺癌的耐药。
Nat Commun. 2021 May 10;12(1):2606. doi: 10.1038/s41467-021-22875-w.
2
The Combination of MEK Inhibitor With Immunomodulatory Antibodies Targeting Programmed Death 1 and Programmed Death Ligand 1 Results in Prolonged Survival in Kras/p53-Driven Lung Cancer.MEK 抑制剂联合靶向程序性死亡受体 1 和程序性死亡配体 1 的免疫调节抗体可延长 Kras/p53 驱动的肺癌患者的生存时间。
J Thorac Oncol. 2019 Jun;14(6):1046-1060. doi: 10.1016/j.jtho.2019.02.004. Epub 2019 Feb 13.
3
The HSP90 inhibitor, NVP-AUY922, sensitizes KRAS-mutant non-small cell lung cancer with intrinsic resistance to MEK inhibitor, trametinib.热休克蛋白90(HSP90)抑制剂NVP - AUY922可使对MEK抑制剂曲美替尼具有内在抗性的KRAS突变型非小细胞肺癌变得敏感。
Cancer Lett. 2016 Mar 1;372(1):75-81. doi: 10.1016/j.canlet.2015.12.015. Epub 2015 Dec 23.
4
The superior efficacy of anti-PD-1/PD-L1 immunotherapy in KRAS-mutant non-small cell lung cancer that correlates with an inflammatory phenotype and increased immunogenicity.抗 PD-1/PD-L1 免疫疗法在 KRAS 突变型非小细胞肺癌中的优越疗效与炎症表型和增加的免疫原性相关。
Cancer Lett. 2020 Feb 1;470:95-105. doi: 10.1016/j.canlet.2019.10.027. Epub 2019 Oct 20.
5
Overcoming Resistance to Dual Innate Immune and MEK Inhibition Downstream of KRAS.克服 KRAS 下游双重固有免疫和 MEK 抑制的耐药性。
Cancer Cell. 2018 Sep 10;34(3):439-452.e6. doi: 10.1016/j.ccell.2018.08.009.
6
Triple blockade of Ido-1, PD-L1 and MEK as a potential therapeutic strategy in NSCLC.IDO-1、PD-L1 和 MEK 的三重阻断作为 NSCLC 的潜在治疗策略。
J Transl Med. 2022 Nov 22;20(1):541. doi: 10.1186/s12967-022-03730-y.
7
Exploiting MCL1 Dependency with Combination MEK + MCL1 Inhibitors Leads to Induction of Apoptosis and Tumor Regression in -Mutant Non-Small Cell Lung Cancer.利用 MCL1 依赖性与 MEK+MCL1 抑制剂联合治疗导致 -突变非小细胞肺癌中的细胞凋亡和肿瘤消退。
Cancer Discov. 2018 Dec;8(12):1598-1613. doi: 10.1158/2159-8290.CD-18-0277. Epub 2018 Sep 25.
8
Efficacy of Immune Checkpoint Inhibitors in KRAS-Mutant Non-Small Cell Lung Cancer (NSCLC).免疫检查点抑制剂在 KRAS 突变型非小细胞肺癌(NSCLC)中的疗效。
J Thorac Oncol. 2019 Jun;14(6):1095-1101. doi: 10.1016/j.jtho.2019.01.011. Epub 2019 Feb 6.
9
KRAS-G12D mutation drives immune suppression and the primary resistance of anti-PD-1/PD-L1 immunotherapy in non-small cell lung cancer.KRAS-G12D 突变驱动免疫抑制和抗 PD-1/PD-L1 免疫疗法在非小细胞肺癌中的原发性耐药。
Cancer Commun (Lond). 2022 Sep;42(9):828-847. doi: 10.1002/cac2.12327. Epub 2022 Jul 11.
10
Synergistic activity and heterogeneous acquired resistance of combined MDM2 and MEK inhibition in KRAS mutant cancers.MDM2和MEK联合抑制在KRAS突变癌症中的协同活性和异质性获得性耐药
Oncogene. 2017 Nov 23;36(47):6581-6591. doi: 10.1038/onc.2017.258. Epub 2017 Aug 7.

引用本文的文献

1
Precision immune regulation in KRAS-mutated cancers: the final piece of the puzzle?KRAS 突变型癌症中的精准免疫调节:拼图的最后一块?
J Exp Clin Cancer Res. 2025 Jul 3;44(1):189. doi: 10.1186/s13046-025-03444-1.
2
Unveiling the nexus of p53 and PD-L1: insights into immunotherapy resistance mechanisms in hepatocellular carcinoma.揭示p53与PD-L1的联系:深入了解肝细胞癌免疫治疗耐药机制
Am J Cancer Res. 2025 Apr 15;15(4):1410-1435. doi: 10.62347/BRTO3272. eCollection 2025.
3
Single-cell and spatial transcriptomic analyses revealing tumor microenvironment remodeling after neoadjuvant chemoimmunotherapy in non-small cell lung cancer.

本文引用的文献

1
Dual Inhibition of MEK and AXL Targets Tumor Cell Heterogeneity and Prevents Resistant Outgrowth Mediated by the Epithelial-to-Mesenchymal Transition in NSCLC.MEK和AXL的双重抑制作用靶向肿瘤细胞异质性,并防止非小细胞肺癌中由上皮-间质转化介导的耐药性生长。
Cancer Res. 2021 Mar 1;81(5):1398-1412. doi: 10.1158/0008-5472.CAN-20-1895. Epub 2021 Jan 5.
2
Genome-wide identification of differentially methylated promoters and enhancers associated with response to anti-PD-1 therapy in non-small cell lung cancer.全基因组鉴定与非小细胞肺癌抗 PD-1 治疗反应相关的差异甲基化启动子和增强子。
Exp Mol Med. 2020 Sep;52(9):1550-1563. doi: 10.1038/s12276-020-00493-8. Epub 2020 Sep 2.
3
单细胞和空间转录组分析揭示非小细胞肺癌新辅助化疗免疫治疗后肿瘤微环境重塑
Mol Cancer. 2025 Apr 9;24(1):111. doi: 10.1186/s12943-025-02287-w.
4
IL-17 triggers PD-L1 gene transcription in NSCLC cells via TRIM31-dependent MEF2C K63-linked polyubiquitination.白细胞介素-17通过TRIM31依赖的MEF2C K63连接的多聚泛素化触发非小细胞肺癌细胞中程序性死亡配体1(PD-L1)基因转录。
BMC Cancer. 2025 Jan 14;25(1):81. doi: 10.1186/s12885-025-13473-w.
5
Research into overcoming drug resistance in lung cancer treatment using CRISPR-Cas9 technology: a narrative review.利用CRISPR-Cas9技术克服肺癌治疗中耐药性的研究:一项叙述性综述。
Transl Lung Cancer Res. 2024 Aug 31;13(8):2067-2081. doi: 10.21037/tlcr-24-592. Epub 2024 Aug 28.
6
CAF-induced physical constraints controlling T cell state and localization in solid tumours.CAF 诱导的物理约束控制实体瘤中 T 细胞的状态和定位。
Nat Rev Cancer. 2024 Oct;24(10):676-693. doi: 10.1038/s41568-024-00740-4. Epub 2024 Sep 9.
7
The role of IL-22 in cancer.白细胞介素-22 在癌症中的作用。
Med Oncol. 2024 Sep 5;41(10):240. doi: 10.1007/s12032-024-02481-8.
8
PIKfyve, expressed by CD11c-positive cells, controls tumor immunity.PIKfyve 由 CD11c 阳性细胞表达,可控制肿瘤免疫。
Nat Commun. 2024 Jun 28;15(1):5487. doi: 10.1038/s41467-024-48931-9.
9
Immunocytes interact directly with cancer cells in the tumor microenvironment: one coin with two sides and future perspectives.免疫细胞在肿瘤微环境中与癌细胞直接相互作用:一枚硬币的两面及其未来展望。
Front Immunol. 2024 May 22;15:1388176. doi: 10.3389/fimmu.2024.1388176. eCollection 2024.
10
RRP8, associated with immune infiltration, is a prospective therapeutic target in hepatocellular carcinoma.RRP8 与免疫浸润有关,是肝细胞癌的一个有前景的治疗靶点。
J Cancer Res Clin Oncol. 2024 May 9;150(5):245. doi: 10.1007/s00432-024-05756-9.
Antitumor activity of dual blockade of PD-L1 and MEK in NSCLC patients derived three-dimensional spheroid cultures.
在非小细胞肺癌患者的三维球体培养物中,双重阻断 PD-L1 和 MEK 的抗肿瘤活性。
J Exp Clin Cancer Res. 2019 Jun 13;38(1):253. doi: 10.1186/s13046-019-1257-1.
4
Atezolizumab plus cobimetinib and vemurafenib in BRAF-mutated melanoma patients.阿替利珠单抗联合考比替尼和维莫非尼治疗 BRAF 突变型黑色素瘤患者。
Nat Med. 2019 Jun;25(6):929-935. doi: 10.1038/s41591-019-0474-7. Epub 2019 Jun 6.
5
Atezolizumab with or without cobimetinib versus regorafenib in previously treated metastatic colorectal cancer (IMblaze370): a multicentre, open-label, phase 3, randomised, controlled trial.阿特珠单抗联合或不联合 cobimetinib 对比regorafenib 治疗既往治疗的转移性结直肠癌(IMblaze370):一项多中心、开放标签、3 期、随机、对照临床试验。
Lancet Oncol. 2019 Jun;20(6):849-861. doi: 10.1016/S1470-2045(19)30027-0. Epub 2019 Apr 16.
6
Phase Ib study of atezolizumab combined with cobimetinib in patients with solid tumors.阿特珠单抗联合考比替尼治疗实体瘤患者的 Ib 期研究。
Ann Oncol. 2019 Jul 1;30(7):1134-1142. doi: 10.1093/annonc/mdz113.
7
ZEB1 suppression sensitizes KRAS mutant cancers to MEK inhibition by an IL17RD-dependent mechanism.ZEB1 抑制通过依赖于 IL17RD 的机制使 KRAS 突变型癌症对 MEK 抑制敏感。
Sci Transl Med. 2019 Mar 13;11(483). doi: 10.1126/scitranslmed.aaq1238.
8
The Combination of MEK Inhibitor With Immunomodulatory Antibodies Targeting Programmed Death 1 and Programmed Death Ligand 1 Results in Prolonged Survival in Kras/p53-Driven Lung Cancer.MEK 抑制剂联合靶向程序性死亡受体 1 和程序性死亡配体 1 的免疫调节抗体可延长 Kras/p53 驱动的肺癌患者的生存时间。
J Thorac Oncol. 2019 Jun;14(6):1046-1060. doi: 10.1016/j.jtho.2019.02.004. Epub 2019 Feb 13.
9
Commensal Microbiota Promote Lung Cancer Development via γδ T Cells.共生菌群通过 γδ T 细胞促进肺癌发生。
Cell. 2019 Feb 21;176(5):998-1013.e16. doi: 10.1016/j.cell.2018.12.040. Epub 2019 Jan 31.
10
Type 3 cytokines IL-17A and IL-22 drive TGF-β-dependent liver fibrosis.III 型细胞因子 IL-17A 和 IL-22 驱动 TGF-β 依赖性肝纤维化。
Sci Immunol. 2018 Oct 26;3(28). doi: 10.1126/sciimmunol.aar7754.